钕铁硼电子应用场景 稀土永磁:能源革命和人工智能背景下的钕铁硼,中国主导全球供应

小编头像

小编

管理员

发布于:2025年05月02日

100 阅读 · 0 评论

稀土永磁:能源革命和人工智能背景下的钕铁硼,中国主导全球供应

(报告出品方/分析师:招商证券 刘文平 刘伟洁 赖如川 杜开欣)

一、永磁材料行业概览

稀土永磁材料是一类以稀土金属元素RE(Sm、Nd、Pr 等)与过渡族金属元素TM(Fe、Co 等)所形成的金属间化合物为基础的永磁材料,通常称为稀土金属间化合物永磁,简称为稀土永磁。

20世纪60年代以来,伴随着磁能积的三次重大突破,已成功地发展了三代具有实际应用价值的稀土永磁材料。

第一代以 SmCo5 合金为代表、第二代以Sm2Co17合金为代表、第三代则以Nd-Fe-B系合金为代表。其中,钕铁硼磁体已实现了工业化生产,是当前工业化生产中综合性能最优的永磁材料。钕铁硼永磁体是金属钕、铁、硼和其他微量金属元素的合金磁体,作为第三代稀土永磁材料,具有体积小、重量轻和磁性强的特点,因其优异的性能被称为“磁王”。

内禀矫顽力(Hcj,kOe)和最大磁能积((BH)max,MGOe)之和大于60的烧结钕铁硼永磁材料,属于高性能钕铁硼永磁材料。高性能钕铁硼永磁材料主要应用于汽车、风电、变频空调、工业电机、节能电梯、电子等领域。

普通钕铁硼永磁材料主要用于玩具、电动自行车和部分低端电子领域等,和高性能钕铁硼永磁材料下游重合度非常低。

我国是稀土大国,相关产业也处于世界前列,目前具备完整的稀土工业体系。凭借稀土资源和冶炼分离技术优势,我国在前中端环节具备全球话语权。此外钕铁硼应用领域广泛,下游需求随着新能源逐步渗透有望持续高景气。

二、中国磁材占主导地位,高性能钕铁硼永磁材料企业集中度较高

钕铁硼磁材是第三代稀土永磁,产量占比最高,应用最为广泛。

稀土永磁经历了三代的发展。第一代稀土永磁材料以 SmCo5 合金为代表,第二代稀土永磁材料以 Sm2Co17 合金为代表,前两代统称为钐钴永磁材料;第三代稀土永磁材料以钕铁硼(NdFeB)合金为主要代表,因其是 Fe 基稀土材料使得价格较低并且兼具性能优势,是目前应用最为广泛的稀土永磁材料。

中国主导全球稀土资源供给。

钕铁硼永磁材料原料是镨、钕、镝、铽、硼铁等稀土金属和稀土氧化物。我国是稀土资源大国,拥有全球最大的稀土储量和产量。

据美国地质调查局数据,2020年我国稀土矿资源储备量4,400万吨,占全球资源比重的36.67%,位居全球第一;2020年,全球稀土总产量24万吨,我国产量14万吨,占比58.33%,位列第一。丰富的稀土资源和产量为我国钕铁硼永磁行业提供了充足的原料供应。

我国占据了全球稀土永磁 90%以上的供给。

据弗若斯特沙利文数据,2020年全球稀土永磁材料产量约 21.74 万吨,2015年约为14.99万吨,复合增速为7.7%。其中中国产量由2015年的13.47万吨提升至2020年的19.62 万吨,占比由 89.86%升至90.25%,年均复合增长率达到6.58%。

海外来看,美国本土几无稀土永磁生产,仅有日本信越化学、日立金属、TDK以及德国VAC几家企业,产业链缺失是海外稀土永磁市场及下游应用面临的客观情况。

但目前,无论是全球市场还是国内市场,钕铁硼永磁材料都呈现出低端供应过剩,高性能钕铁硼永磁材料供应不足的情况。

根据弗若斯特沙利文数据,2020年全球高性能钕铁硼永磁产量只有6.63万吨,占比约30.88%;中国钕铁硼高性能钕铁硼永磁产量只有4.62万吨,占比约23.84%。无论是全球市场还是国内市场,高性能钕铁硼产量仍有提升空间,这就为国内优势磁材企业成长提供机遇。 钕铁硼中低端产品竞争激烈,行业集中度低,盈利情况较差。

我国现有烧结钕铁硼生产企业约200家,大部分磁材企业产量不到1,500吨。

整体来看,烧结钕铁硼产业集中度较低,大部分企业生产规模较小,研发能力较弱,产品以中低端产品为主。由于低端钕铁硼领域(主要集中在家电、箱包等领域产品)进入壁垒低,产品差异化小,从而导致厂商的议价能力差,行业整体盈利较低。

高性能钕铁硼永磁材料性能好,行业集中度高。

高性能钕铁硼需要更多的资金、技术支持生产,因此行业具有较高的进入壁垒,相应行业集中度较高(全球前三大生产商按销售收入计占比42.4%,我国前三大生产商按销售收入计占比 56.6%),头部企业往往具备长期的技术积累和规模效应,头部公司的盈利能力较中低端钕铁硼强。

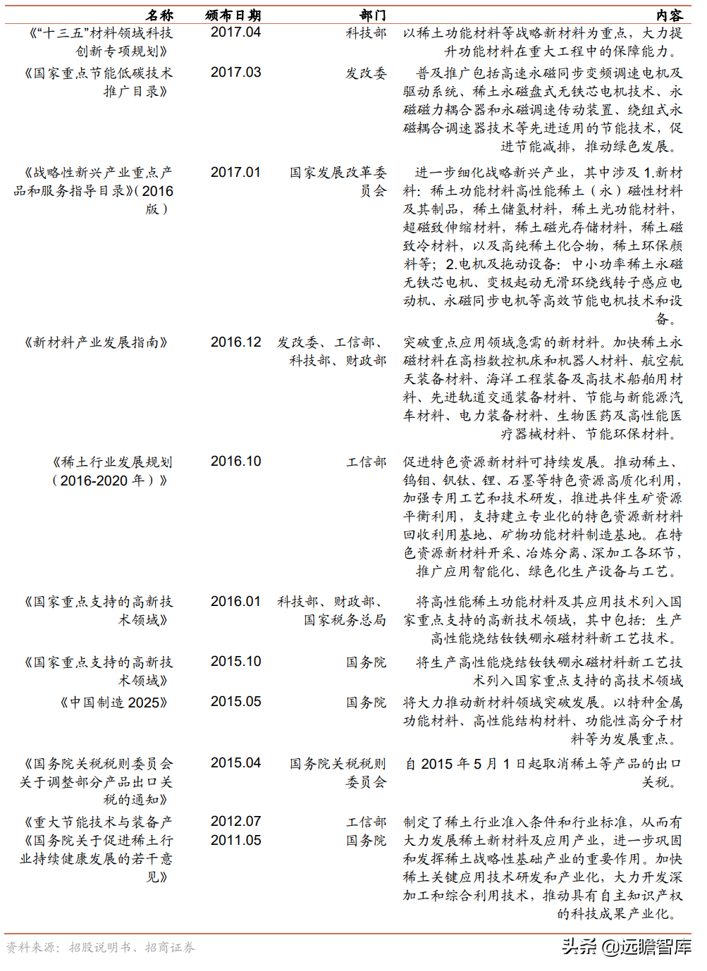
三、国家政策推动稀土永磁行业蓬勃发展

产业政策与时俱进,永磁行业借势腾飞。

近年来,党和国家基于“五位一体”总体布局和“四个全面”战略布局,坚持创新、协调、绿色等发展理念,积极推进创新驱动型战略和可持续发展战略,依照需求牵引和战略导向,陆续出台了一系列指导、促进稀土永磁等新材料产业良性发展的法律法规和政策,推动“一代装备,一代材料”向“一代材料,一代装备”转变,对包括公司在内的一批稀土永磁材料企业产生了较为积极的影响,包括:

第一,在稀土永磁等关键新材料领域力求突破,同时进一步完善行业标准,健全产业体系,提高全链条贯通、集成、应用水平。稀土永磁材料行业将持续快速实现规模化、产业化、体系化发展。

第二,作为汽车、3C消费电子、家电以及新能源汽车及风力发电等新兴行业生产过程中赖以发挥电磁转换等功能的关键性材料,永磁材料能够在综合磁性能、耐腐蚀性等方面形成优势,并实现较低制备、运行成本的稀土永磁材料产品将获得广阔的市场空间与良好的发展机遇。

第三,国家着力突破新材料相关的“关键工艺与专用装备制约”,“组织新材料装备生产企业与材料生产企业开展联合攻关,加快先进工艺技术与专用核心装备开发,实现材料生产关键工艺装备配套保障。

四、双碳目标和智能化助力高性能钕铁硼需求高增速

1、能源革命推动高性能钕铁硼进入新阶段

2020年,新能源汽车、风电、变频空调、节能电梯四类需求占高性能钕铁硼消耗量的 64%,相比2018年的 39%,占比明显提升。高性能钕铁硼凭借其性能优势,在新能源、节能环保领域的应用无法被替代。双碳政策,有望进一步加速其应用拓展。

新能源汽车是高性能钕铁硼消费的最大推动力: 根据工信部《新能源汽车推广应用推荐车型目录》,近几年我国新能源乘用车车型配套永磁同步电机的比例从2017年的85%提升到2020 年的 96%。

永磁同步电机在新能源汽车领域占据优势,稀土永磁产业链受益于新能源汽车市场的快速发展。一方面,新能源车产销量快速提升;另外,双电机和三电机占比增加,增加单车稀土永磁用量。

根据我们测算,2021年全球新能源车高性能钕铁硼永磁材料需求量约2万吨,假设2025年全球新能源车产量达到 2278 万辆,高性能钕铁硼永磁材料需求量约7.4万吨。 碳中和趋势下,风电领域高性能钕铁硼需求保持稳定增长。

风电领域中,高性能钕铁硼磁钢主要用于生产永磁直驱风机。据《北京宣言》,国内风电装机目标是在2021年至2025年实现 50GW 的年安装量,从2026年起实现 60GW。。

未来风电对钕铁硼需求量的增长来自于风电需求增长及直驱永磁电机渗透率提升。风电领域的需求和稀土价格密相关,若稀土价格过高,则稀土永磁电机存在被替代的可能性。

能效新国标驱动变频空调渗透率大幅提升。

2020年 7 月 1 日开始实施《房间空气调节器能效限定值及能效等级》(GB 21455-2019)将变频与定频能效标准合并,原三级定频及部分能效较差的三级变频和定频空调停止生产,据中国标准化研究院测算,能效新国标的实施将使目前空调市场淘汰率达到 45%,预计符合一级、二级能效标准的变频空调(高端变频空调)只能采用高性能钕铁硼永磁体,钕铁硼永磁变频压缩机渗透率将实现跨越式增长。

根据产业在线数据,变频空调占比2019/2020/2021年分别 32%、40%、63%。节能减排推动电梯行业对钕铁硼需求量增长。据中国电梯协会,钕铁硼永磁同步无齿轮摇曳技术比采用普通异步电机可提高 20%的效率,同时降低40%损耗。

因此在双碳背景下,节能电梯渗透率有望得到大幅提升。按电梯及自动扶梯升降机年复合增速 20%、永磁同步拽引电梯渗透率 100%、高性能钕铁硼单耗量 6kg 计算,预计2025年节能电梯用高性能钕铁硼量约 1.9 万吨。

工业电机能效提升,是去年以来稀土永磁领域又一惊喜。

2021年 11 月,工信部、市场监管总局印发《电机能效提升计划(2021-2023年)》,主要目标为到2023年,高效节能电机年产量达到 1.7 亿千瓦,在役高效节能电机占比达到 20%以上。目前高效电机占比 3%左右。

要实现2023年在役高效节能电机占比达到 20%以上,年复合增速较为可观,钕铁硼永磁电机可提升 10%~15%的效率,稀土永磁材料在工业高效节能电机领域的应用开始发力。

2022年 6 月,工信部等六部委发布《关于印发工业能效提升行动计划的通知》,再度要求实施电机能效提升行动,明确了2025年新增高效节能电机占比达到 70%以上。通知要求,实施用能系统能效提升行动。

开展重点用能设备系统匹配性节能改造和运行控制优化。

加快应用高效离心式风机、低速大转矩直驱、高速直驱、伺服驱动等技术,提高风机、泵、压缩机等电机系统效率和质量。推动高效节能炉排、配套辅机、热网泵阀、储热器、能量计量系统等高效锅炉配套系统规模化应用。加强能效标识符合性审查,禁止企业生产、销售不符合能效强制性国家标准要求的用能设备及其系统。

根据我们测算,几个重要下游消费将带动高性能钕铁硼永磁材料全球总需求量从2020年的 7.4 万吨提升到2025年 22.6 万吨,年复合增速 25%。

2、智能化有望带来高性能钕铁硼发展再上新高度

6 月 21 日,彭博社报道,马斯克称人形机器人 Tesla Bot “Optimus(擎天柱)”原型机将在今年 9 月 30 日举行 的 AI Day 上现身。

在去年 8 月的特斯拉第一次 AI Day 上,马斯克放出了 Optimus 的三维渲染图。

马斯克之前表示,第一版机器人有望在2023年投入生产。如果未来两年内“擎天柱”能够量产,在规模效应下,其成本比汽车还要低,预计售价 2.5 万美元。据马斯克介绍,Tesla Bot “Optimus(擎天柱)”身高 5 英尺 8 英寸(约合1.72米),体重 125 磅(约合 56.7 千 克),负载 20kg(手臂附加 5kg),行动速度最高可达 8 公里/小时。这类似于一个成年男性的体型和重量。考虑到人形机器人的体型、重量,以及驱动精确性要求高,活动关节小且多,响应速度要求快,高性能钕铁硼可能是优选。

人体有 206 块骨块,78 个有明确名字的关节和一些小关节。假设人形机器人头和要不分别 2 个电机,手臂腿各 12 个电机,合计 40 个电机,每个电机重量不同,钕铁硼需求 50-100g/个不等的话,1 个人形机器人的钕铁硼需求量 2-4 公斤。人形机器人理论上可以广泛用于个人家庭、特种作业、餐饮、公共服务以及工业等多领域,发展空间非常广阔。

按照上边测算,1000 万个人形机器人对高性能钕铁硼需求量达到 2-4 万吨,相当于2021年全球高性能钕铁硼总需求的 20-40%。这将明显提升高性能钕铁硼未来消费增速。

五、行业进入门槛日益提高

1、工艺流程复杂 降本大势所趋 技术门槛日益提高

钕铁硼生产过程涉及配方设计、熔炼、制粉、成型、烧结、加工及表面处理等众多环节以及多项关键工艺和技术。

材料配方设计、生产设备改进、系统流程优化和工艺过程监控是生产高性能烧结钕铁硼产品的关键,企业不仅需要在研发环节经过大量的试验和反复的论证,还需要在生产过程中不断地进行技术改进以提高产品的质量和性能。

“资源+政策”下,中重稀土卖出了“稀”的价格。

目前全球探明中重稀土储量稀少,大部分位于国内南方,叠加国家对稀土实施差异化管理,严格控制离子型稀土开采总量(重稀土多以离子型形式存在),导致重稀土供给紧缺,轻稀土和中重稀土价格出现量级差别。目前,轻稀土氧化镨钕 93 万元/吨,重稀土氧化铽 1390 万元/吨、氧化镝 245 万元/吨。

降低中重稀土用量是大势所趋。

基于资源和政策的双约束,中重稀土价格较高。

为了扩大市场占有率,磁材企业竞相通过晶粒细化、晶界扩散等途径降低镝、铽等中重稀土用量,甚至发展超轻稀土永磁,以降低磁材成本。其中,晶界扩散技术是 21 世纪钕铁硼甚至整个永磁行业的一个重大技术革新。

它在实现高矫顽力、高磁能积的同时,能制造出少重稀土,甚至无重稀土的高性价比磁体。

在实际工业生产中,一些磁材厂使用晶界扩散工艺可降低重稀土消耗50%以上。

随着新能源汽车、大型风电系统和 5G 基站在未来的大量采用,低成本、高矫顽力钕铁硼磁体的需求将持续增长。这对晶界扩散技术提出了更高的要求。通过晶界扩散有效提高厚磁体(>10mm)的矫顽力,是今后需要攻克的难题。

晶界扩散的概念是针对薄型磁体提出的。

扩散剂在沿着晶界扩散的过程中,扩散效果会随着磁体厚度增加而下降。目前工业上使用的晶界扩散剂主要是含有重稀土的单质、合金或化合物,其中化合物主要包含氧化物、氟化物和氢化物。但是,不同扩散剂的扩散速率有明显差异,如图所示。

在许多情况下,通过表面扩散的方式,重稀土元素倾向于在磁体表面聚集,从而在 Nd2Fe14B 相周围形成厚度为 1~2um 的富重稀土的壳层。

但研究表明,20nm 厚的富重稀土的壳层已经能起到足够的矫顽力提升效果,形成过厚的壳层会导致重稀土的不必要消耗。

另一方面,重稀土在沿磁体厚度方向的扩散深度有限会导致厚磁体的矫顽力增幅不足。

目前的工业生产中,大部分进行晶界扩散处理的磁体厚度都小于 4 mm,很少超过 8 mm。然而,考虑到电动机和发电机的使用安全,在高于125℃应用环境,应该优先采用厚磁体(>10 mm)。因此,业内积极尝试针对厚磁体的晶界扩散方法。

针对厚磁体的晶界扩散技术可以从以下几方面考虑:

提高扩散剂的扩散效率;

利用原位晶界扩散技术;

多层晶界扩散技术;

进一步降低扩散剂的材料成本、利用晶界扩散中的各向异性行为等技术进步路径。

除此之外,用廉价稀土镧铈替代部分镨钕,以此来降低成本的路线也是目前各大型磁材企业关注的技术发展路线。不过此工艺路线目前仍存在多个难点需要克服:内禀磁性相对较低;镧铈熔点较低,烧结过程中容易挥发;难以形成稳定的单相2:14:1化合物等。

(1)资源端:中国稀土供给丰富保障行业稳定,中重稀土集中于中国的南方。

海外供应以轻稀土为主,且短期内难以释放增量。海外最近几年规划项目增多,但是依然多处于可研阶段,开发程度较低。海外资源开发面临较多问题,品位低,轻稀土为主等,此外海外稀土产业链完善度不高,多数冶炼分离是短板。

美国 Mountain Pass海外最大的高品位稀土矿,设计产能为 4 万吨/年,2021年产量达 4.24 万吨,基本满产。

澳大利亚 Mount Weld 设计产能 2.5 万吨/年,2021财年年产量约 1.9 万吨,短期内提供增量的可能性不大。澳洲 Hastings 在建项目 Yangibana 项目原计划2023年投产,但是尚未完成债务融资。

国内中重稀土储量仅 131 万吨,多分布于南方。

国内轻稀土储量约 5732 万吨,中重稀土仅 131 万吨,占总稀土储量的 2.38%,非常稀少,且呈现出“北轻南重”的分布趋势,轻稀土集中分布于内蒙古、山东等地,中重稀土分散存于 我国福建、江西、湖南、广东、广西、云南六省。

(2)政策端:严格控制离子型稀土开采总量,上游掌握定价话语权

国家目前对稀土开采冶炼采取稀土生产总量控制计划,并对轻稀土和中重稀土开采冶炼指标分开控制。从细分矿型的开采指标变化看,离子型稀土开采总量2014-2021年保持平稳,仅 2018年有小幅上涨;而轻稀土增量明显,离子型稀土开采指标占稀土总量开采比例从2014 年的 17.05%下降至2022年第一批的 11.40%,由此可见,国家对离子型稀土开采总量把控严格,对轻稀土开采总量把控逐渐放缓。

国内上游重稀土供应商集中,中游生产商稀土议价能力偏差不大。

目前稀土资源由国家管控,按指标分配给稀土集团,其中重稀土主要分布在南方,其厦门钨业、南方稀土开采指标占比较高,形成寡头市场。供给紧缺且集中导致上游掌握话语权,稀土定价高度统一,中游生产商普遍为价格接受者,各家公司稀土采购价格相差甚微。

2、客户认证壁垒难度提升:与下游客户业务磨合期长、粘性大

高性能钕铁硼各下游集中度普遍较高,且多是国际知名企业。这些企业对材料供应商的选择有着严格的控制程序,从前期接洽到质量、环境、社会责任与可持续发展等管理体系评审、样品检测、小批量试用再到批量供货、最后形成稳定的战略合作和供应链关系,需要一个很长的业务磨合和产品技术认证过程。

此外,并且下游客户为保持其产品性能的稳定性及长期供应链关系,在选定烧结钕铁硼材料供应商并经长期合作认可后,通常不会轻易更换,甚至会产生一定程度的粘性。

3、研发投入大,原材料采购价值高,抬高资金壁垒性

建设 1 万吨高性能钕铁硼永磁需要 0.5-2 亿元投资额,并且设备投产后需要较长时间的调试期,客户需要较长时间的产品验证期。

随着稀土价格高企,研发和流动资金需求也较大幅度走高。新进入者需要垫付较大金额的款项以采购原材料,行业整体资金壁垒较高。(报告来源:远瞻智库)

六、主要标的

金力永磁:

金力永磁成立于2008年 8 月 19 日,位于江西省赣州。

公司于2018年 9 月创业板上市。2022年 1 月 14 日成功登陆香港联合交易所有限公司主板,成为全球第一家高性能稀土永磁材料行业“A+H”上市公司。

公司在包头投资建设的“高性能稀土永磁材料基地项目”在2021年底竣工,该项目在2022年完全达产后形成 8,000 吨/年的高性能稀土永磁材料生产能力,公司的毛坯产能达到年产 23,000 吨的生产能力,生产基地也将由单一工厂向多地工厂的集团化迈进。

公司规划到2025年,将建成高性能钕铁硼永磁材料年产能 40,000 吨。公司具备行业领先的晶界渗透技术。2021年,公司使用晶界渗透技术生产 6,064 吨高性能稀土永磁材料产品,同比增长 47.51%,占同期公司产品总产量的 58.73%,较上年同期提高了 16 个百分点;其中超高牌号产品产量为 3,437 吨。

2021年节能变频空调、新能源汽车及汽车零部件、风力发电销售收入分别占比 37%、28%、24%。

公司产品被包括特斯拉、比亚迪在内的全球前十大新能源汽车生产商中的八家采用。全球前五大风电整机厂商中的四家是公司的客户。

全球变频空调压缩机前五大生产商都与公司保持多年的友好合作。

中科三环

中科三环隶属于中国科学院,成立于1999年 7 月 23,并于2000年 4 月 20 日在中国深交所上市(股票代码:000970)。

2000年,参股赣州科力稀土和江西南方稀土;2003年,产品进入 VCM 应用,跻身世界高端应用领域;2005年,与德国合作设立三环瓦克华;2015年,与日立金属合作成立南通公司;2016年,进入特斯拉供应链;2019年,参股南方稀土。

公司是国内最早从事钕铁硼磁性材料研究和生产的企业之一,也是国内高性能钕铁硼永磁材料产量和销售收入最大的企业。

公司下纳四家烧结钕铁硼永磁体和一家粘结钕铁硼永磁体生产企业,参股一家烧结钕铁硼永磁体、一家软磁铁氧体及一家非晶软磁带材生产企业。

截至2021年,公司烧结钕铁硼产能 2 万吨,粘接钕铁硼产能 1500 吨,规模远超行业内其他企业。其中,烧结铝铁硼产能主要分布在天津(产能 8000 吨)、宁波(产能 8000 吨)、北京(产能 3000 吨)、广东肇庆(产能 1000 吨),合计 2.15 万吨产能。

公司计划今年利用配股募集资金和自筹资金增加烧结钕铁硼产能 1 万吨左右,届时将具备烧结钕铁硼毛坯产能 3 万 吨和粘结钕铁硼毛坯产能 1500 吨,合计产能将达到 3.15 万吨。

之后,如果公司订单情况和市场需求情况都非常好,公司有能力在2024年底前后再扩产 2.1 万吨左右。2021年公司的产品主要应用于汽车(包括新能源汽车)、消费类电子、节能电机、计算机硬盘、工业电机等领域。

正海磁材

烟台正海磁性材料股份有限公司(简称:正海磁材)成立于2000年。于2011年 05 月 31 日在深圳创业板上市公司(股票代码:300224)。

公司致力于高端稀土永磁材料及元器件的研发、制造、销售和服务,凭借多年积累所构建的 3456 体系(3 大核心技术、4 大竞争优势、5 大产品特色、6 大应用市场),在国内、德国、日本、韩国、美国、马来西亚设立子公司。

公司可生产从 N 至 ZH 共八大类、五十多个牌号的高性能钕铁硼永磁材料系列产品,为国内高性能钕铁硼永磁材料种类最全的生产企业之一。

目前在山东烟台、湖南江华和江苏南通布局了三大生产基地。公司已具备年产 16,000 吨的生产能力,至2022年底将具备年产 24,000 吨的生产能力,并将根据下游需求在 2026 年前达到 36,000 吨的生产能力。

公司产品的下游结构由上市之初的风电市场占主导地位,逐渐调整为汽车市场占比超五成(其中节能与新能源汽车占比超三成),其他各主要应用领域均衡发展的良性格局。

公司的节能及新能源汽车产品在全球销量前十大汽车制造商中已有九家实现量产或定点,位列大众汽车、丰田汽车、日产汽车、通用汽车、福特汽车、现代汽车、一汽红旗、长城汽车、极氪汽车等多家汽车主机厂的一级供应商,并已进入理想、零跑、威马等多家新势力的核心供应链;在EPS等汽车电气化领域,公司已成为日本NIDEC、德国BROSE、韩国 LG 等国际知名汽车零部件巨头的主要供应商;在节能空调领域,公司是美的、格力、日系松下和三菱、韩系三星和 LG、美系江森等知名家电公司的主要供应商;在风力发电领域,公司与金风科技、东方电气、西门子歌美飒、维斯塔斯等有长期合作;在智能消费电子市场,公司客户已涵盖瑞声科技、歌尔股份、鸿海科技、Bose、日本丰达等国内外知名企业。

宁波韵升

公司自1995年进入稀土永磁材料行业。

公司于2000年 10 月 30 日在上海证券交易所挂牌上市(股票代码:600366)。公司是一家在消费电子领域有重大影响力的企业,下辖 VCM 磁钢事业部、移动智能磁钢事业部、声学磁钢事业部、欧洲磁钢事业部、电机磁钢事业部、海外磁钢事业部、磁组件事业部、材料制造部、包头强磁、材料研究院、粘结磁体公司等。

公司在宁波、包头两大生产基地,具有年产坯料 12,000 吨的生产能力。

目前正在非公开募集 10.8 亿投资建设包头年产坯料 1.5 万吨。预计到 2023 年公司高性能钕铁鹏总产能提升到 3.6 万吨。2022Q1,公司产品销售中,汽车占比 22%,消费电子 39%,工业其他占比 39%。2021年,公司 VCM 业务出货量全球市占率达约 30%。

公司聚焦新能源汽车、消费电子和工业应用等三大领域的下游应用场景。

在新能源汽车领域,公司是比亚迪、欧洲大陆、德国舍弗勒的主要供应商,为其批量、稳定供应新能源汽车驱动电机磁钢。

公司与方正电机、卧龙电驱等电驱动系统制造商达成了战略合作关系并获准进入其供应链体系,配套用于多款新能源畅销车型。

在消费电子领域,公司是全球某 3C 智能电子巨头的主要磁材供应商,产品直接应用于该客户开发产品中的扬声器、震动马达、聚焦马达、无线充电等,最终应用于智能手机、无线耳机、智能平板、PC、智能穿戴设备及无线充电设备等。

此外,公司也是国际声学巨头(美系)和 HDD 硬盘产业链上的主要磁材供应商。

在工业应用领域,公司的高性能钕铁硼磁材已应用于伺服电机、直线电机、工业永磁电机、电梯曳引机、变频空调、风力发电等领域,业已成为多家知名主流企业的主要磁材供应商。

此外,公司还积极开拓前述优势领域中的其他重要客户,在非传统优势领域的风力发电、节能家电等下游已有较大突破。

大地熊

安徽大地熊新材料股份有限公司(简称:大地熊)成立于2003年。

2011年,公司与北方稀土共同投资成立合资公司,持股40%,获得连续稳定的稀土原材料供应;2015年,公司获批建设我国稀土永磁行业唯一的国家重点实验室;2020年,公司首次公开发行股票并在科创板上市(证券代码:688077)。

公司有合肥、包头和宁国三大基地。

2021年底,公司毛坯产能6000吨。预计2022年末,公司烧结钕铁硼产能将达 8000 至 10000 吨。在建和规划项目2025年全部投产的话,预计产能达到 2.1 万吨(合肥8000吨+包头 8000 吨+宁国 5000 吨)。

2021年,公司钕铁硼产品下游应用领域销售占比情况为: 工业电机约占41%、汽车工业约占22%(其中新能源汽车驱动电机约占8%)、风力发电约占8%、高端消费类电子约占21%、其他类约占 8%。

公司通过了德国大陆、德国舍弗勒、美国耐世特、巨一科技、精进电动、双林股份等国内外新能源汽车驱动电机及零部件制造厂商的认证并批量供货,和中国中车、德国舍弗勒、德国西门子、美国百得、日本牧田、日本松下、日本 CIK、日本 SMC 等工业电机制造商保持了稳定的合作关系。

英洛华

公司是集钕铁硼永磁材料、电机系列产品的研发、生产和销售为一体的多元化发展的高新技术企业。同时,公司延伸下游应用,子公司浙江英洛华康复器材有限公司(以下简称“英洛华康复”)主要从事电动轮椅、老年代步车、护理床等康复器械产品的生产及销售。

公司目前钕铁硼毛坯产能为 1 万吨左右,扩产2000吨的新生产线已在有序建设中,预计在今年末能建成并投产1000吨左右,新增的产能以新能源汽车、风力发电、节能电机等领域为主,也有部分用于消费电子、智能家电等领域的扩产。

2021年公司钕铁硼产量5637吨,其中晶界扩散产品全年产量超 1000 吨。

公司钕铁硼磁性材料产品目前主要应用于节能电机、风力发电、扬声器、3C 产品、新能源汽车及汽车零部件、智能家电、工业机器人等领域。金田铜业金田铜业始建于1986年,专注铜加工三十余年。

公司专注于铜加工行业,是国内集再生铜冶炼、铜加工、铜深加工于一体的产业链最完整的企业之一。

公司于2001年完成股份制改制,进入稀土永磁材料行业,成立宁波科田磁业有限公司,是行业内较早布局稀土永磁材料的公司。

于2020年 4 月在上交所主板挂牌上市,2021年 4 月发行可转债,两次募投资金均主要用于铜带、铜棒、铜排、电磁线等各种铜加工材以及磁材的产能扩张建设,目前公司在国内外布局重庆、广东、包头、江苏、宁波(2 个)、越南 7 大生产基地,拥有160万铜加工产能及5000吨稀土磁性材料产能,着力打造以“铜合金材料+磁性材料”双轮驱动的发展模式。

公司目前设有宁波、包头 2 处磁性材料生产基地。

目前产能达5000吨,包头基地年产8000吨高端制造高性能稀土永磁材料及器件项目预计 2022年年初开工,2023年投产(8000吨产能),分两期建成(每期4000吨),全部达产之后预计稀土永磁实际加工能力达 1.3 万吨以上。

公司稀土永磁产品广泛应用于风力发电、新能源汽车、工业电机、消费电子、医疗器械等领域。

公司凭借先进的生产技术和完善的质量管理体系,已成为比亚迪、中国中车、德国 AMK、德国博泽集团、意大利拉法等众多知名企业的供应商。

厦门钨业

厦门钨业前身为1958年成立的厦门氧化铝厂,1982年转产钨制品,1997年整体改制为厦门钨业股份有限公司,2002年在上海证券交易所上市(证券代码:600549)。国家首批发展循环经济示范企业,是国家组建的大型稀土企业集团牵头企业之一。

公司业务涉及钨、钼、稀土、能源新材料和房地产等五大领域。稀土产业方面,公司形成了从稀土矿山开发、冶炼分离到稀土后端深加工发光材料、磁性材料及参股的电机产业的完整产业链。公司注重磁材产品技术的研发工作,在高性能稀土永磁材料、晶界扩散技术、重稀土减量化技术、高丰度稀土资源平衡利用和磁体回收利用技术等方面均有所储备,并同步申请了相关国内外专利。

2021年公司磁性材料销量为6160吨,同比增长约41%,对应的现有毛坯产能为8000吨/年。目前在建长汀金龙新增4000吨高性能稀土永磁材料扩产项目预计2022年底建设完成并投产。后续扩产情况视市场需求而定。

2022年第一季度,稀土产品价格继续上涨,主要深加工产品磁性材料实现销量1,349吨,同比增长 40.06%。磁材业务是公司稀土板块的重点发展产品,后端应用领域主要有风电、汽车、智慧家电、工业节能电机等,同时在工业节能、现代农业、伺服电机、汽车电机、绿色环保等领域布局稀土永磁电机业务。

近几年来公司加强汽车领域磁性材料客户的开发工作,汽车领域销售占比逐年提升。

银河磁体

1993年 7 月,成都银河磁体股份有限公司成立,2010年 10 月在深圳证券交易所创业板上市(证券代码:300127)。从2012年 3 月开始从事钐钴磁体和热压钕铁硼磁体的研发、生产和销售。

公司主要研发、生产和销售的产品包括粘结钕铁硼磁体、热压钕铁硼磁体、钐钴磁体、注塑磁体以及各类磁体组件。2021年稀土永磁体产量2820吨。

目前公司热压磁体年产能300吨。汽车用磁体占比约为 40 左右%。公司全资子公司一期厂房于去年 4 月建成并逐步投入使用,正在进行一步扩大产能。后期将根据需要进一步投入。

公司粘结钕铁硼磁体的应用市场: 主轴电机、步进电机、同步电机、直流电机、无刷直流电机转子组件等零部件和各类传感器件;广泛应用于汽车、节能家电、电动工具、机器人、信息技术、消费类电子、办公自动化和工厂自动化设备等多种领域。

公司已形成了稳定的客户群,产品主要出口到日本、欧美、韩国、台湾等发达国家或地区,公司主要客户,如 Nidec、Panasonic、Minebea、SONY、BOSCH、Brose、Wilo、JE、Black&Decker、LG、Samsung等国际知名品牌公司及瑞声科技、江苏雷利、鸣志电器、大洋电机、大叶园林、兆威机电、新界泵业、万至达、唯真等国内知名企业。

七、风险提示

1、稀土价格大幅波动风险

稀土永磁的生产成本中稀土占主要部分,销售也多以成本加上合理利润定价,但是销售价格和原料采购难以避免有一定的时间错配,因此稀土价格大涨大跌对稀土永磁的盈利有一定影响。由于稀土价格较高,稀土价格对库存价值的影响也较大。此外,稀土价格快速上涨,也可能会影响下游消费。

2、终端消费不及预期风险

由于下游消费高增长,磁材企业未来扩张速度较快。如果下游消费不及预期,一方面可能会造成产能供应过剩,另外,短时间可能会造成销售价格下跌,进而拖累公司盈利。

3、公司新扩建项目投产不及预期风险

主要标的公司均有在建和在规划扩建项目。投产进度不及预期,一方面拖累公司利润兑现,另外,或许会影响公司在下游企业供应链的开拓。

4、二级市场剧烈波动风险

二级市场的疲弱可能会拖累稀土永磁板块公司股价的疲弱。

——————————————————

请您关注,了解每日最新的行业分析报告!报告属于原作者,我们不做任何投资建议!如有侵权,请私信删除,谢谢!

更多精选报告请登录【远瞻智库官网】或点击:远瞻智库-为三亿人打造的有用知识平台|战略报告|管理文档|行业研报|精选报告|远瞻智库

预见2024:《2024年中国钕铁硼行业全景图谱》(附发展趋势等)

——原标题:预见2024:《2024年中国钕铁硼行业全景图谱》(附市场现状、竞争格局和发展趋势等)

行业主要上市公司: 英洛华(000795);中科三环(000970);正海磁材(300224);大地熊(688077)等

本文核心数据: 机构数量;钕铁硼市场规模

产业概况

1、定义

钕铁硼(Nd-Fe-B)是目前磁性最高的永磁材料,主要原料有稀土金属钕、金属元素铁、非金属元素硼,以

及少量添加的镝、铌、铜等元素,具备高剩磁、高矫顽力、高磁能积等特点。其中内禀矫顽力和最大磁能积之和大于60的烧结钕铁硼材料,称为高性能钕铁硼永磁材料。随着电动汽车、节能家电、无人机和风力发电机等产业迅速发展,对钕铁硼永磁体的需求日益增加。

2、产业链剖析:中游为产业链核心环节

钕铁硼行业产业链上游包括稀土、铁矿等原材料,以及生产设备,中游为钕铁硼生产制造,主要企业包括英洛华、中科三环、正海磁材等;下游为钕铁硼产品应用场景,包括变频空调、风力发电、新能源车、伺服电机、机器人等。

产业发展历程:行业处于应用普及时期

我国钕铁硼的发展分为4个阶段:1983-1996年主要跟踪国外技术发展,1996-2005年解决了规模生产问题开始工业量产,2005-2015年致力于解决高性能磁体磁性调控、稀土平衡利用和材料服役性问题,2015年至今,消费电子、新能源汽车、节能家电、机器人等钕铁硼下游领域需求快速释放,高性能钕铁硼材料需求不断提高。

行业政策背景:“十四五”推动钕铁硼行业技术升级、高端应用普及

钕铁硼与高端制造产业发展息息相关,为更好地推动中国现代化产业升级,国家及相关主管部门制定了一系列的支持、指导类政策,进而推动钕铁硼朝着材料技术升级、高端应用普及等方向发展。

行业供需现状:钕铁硼产量持续提高

1、钕铁硼供给主体类型多样

从中国钕铁硼材料供应主体类型来看,钕铁硼材料产品供应主体主要包括以日立金属、信越化学、TDK为代表的国外厂商;中科三环、大地熊、金力永磁、宁波韵升、中科磁业为代表的专业稀土永磁材料供应商,以英洛华、正海磁材为代表的钕铁硼材料及电机一体化供应商。钕铁硼材料供应主体类型较为集中。

2、钕铁硼行业产品产量持续增长

钕铁硼产品在现代机械中应用十分广泛,涉及消费电子、节能家居、工业智能、新能源汽车等多个领域。2019-2021年,我国钕铁硼产量呈现持续增长态势。2021年,中国烧结钕铁硼毛坯产量为20.71万吨,同比增长16%。2022年上半年,中国烧结钕铁硼毛坯超11万吨,同比持续增长。2022年初步统计,烧结钕铁硼毛胚产量超23万吨。

行业竞争格局

1、行业份额较为分散

根据行业企业数据,烧结钕铁硼永磁材料产量方面,供应企业主要包括金力永磁、中科三环、正海磁材、英洛华、宁波韵升等。2021年中科三环烧结钕铁硼永磁材料供应商中,中科三环、正海磁材和金力永磁产量份额处于领先。

从企业集中度来看,钕铁硼行业企业数量一般,企业市场集中度较低。未来,随着行业发展的不断成熟,中国钕铁硼市场集中度仍将进一步提高。

2、区域市场:广东、浙江分布较为集中

从我国钕铁硼产业链企业区域分布来看,中国钕铁硼企业区域分布较为集中,其中广东和浙江分布最为集中;其次是江苏、江西、山西等省市。总体来看,钕铁硼生产企业地域分布较为分散。

行业发展前景预测

1、应用场景扩大推动市场规模增长

未来,新能源汽车、节能家电、节能电梯、机器人等智能装备、无人机等消费电子领域需求的持续扩张,叠加“双碳”政策的有力支撑,钕铁硼永磁材料市场前景广阔。预计中国钕铁硼行业市场规模将会以12%的增长率增长,2025年市场规模将超过800亿元。

2、钕铁硼行业三大发展方向

未来,钕铁硼行业发展趋势将会有三个发展方向:产品高性能化、生产定制化、柔性化、竞争全球化。

更多本行业研究分析详见前瞻产业研究院《中国稀土永磁材料行业发展前景预测与投资战略规划分析报告 》。

同时前瞻产业研究院还提供产业大数据、产业研究报告、产业规划、园区规划、产业招商、产业图谱、智慧招商系统、行业地位证明、IPO咨询/募投可研、IPO工作底稿咨询等解决方案。在招股说明书、公司年度报告等任何公开信息披露中引用本篇文章内容,需要获取前 瞻产业研究院的正规授权。

相关问答

日本制造对世界有着怎样的影响?

我是阿松、我来谈谈我的想法,日本作为世界顶级的制造中心,日本在机械制造和科技领域有着很强的科研能力,工业机器人、机床、汽车等工业行业一直处于世界领先水...

如何大幅提高产品质量检测的效率?

谈到质量检测,就不得不谈工业产品的质检问题。而其中值得引起关注的一点是,我国制造企业如今仍是沿用传统人工的检测手段,导致效率低下、产品质量不稳定。在这...

磁铁有很多种类区分吗?_天涯问答

磁铁有很多种类区分吗?_天涯问答

汽车的音响系统与普通的音响有什么不同?

汽车音响系统与普通的音响有很大一个不同,就是盆架的工艺。使用环境复杂程度不同家庭音响,虽然在磁体上厚重,但是环境稳定,场景单一。设备静置。汽车因为...

华为音响soundx扬声器能换吗-ZOL问答

助力全场景智慧生活实现。华为音响2021款soundx喇叭坏一个能听出来了,虽然是华...2、在材质上,华为SoundX的双低音喇叭采用了高磁性钕铁硼稀土材料,拥有超强磁...

标签:

相关阅读