sky电子器件应用 SKY66112-11前端模块 射频前端模块便于使用

小编头像

小编

管理员

发布于:2025年05月04日

105 阅读 · 0 评论

SKY66112-11前端模块 射频前端模块便于使用

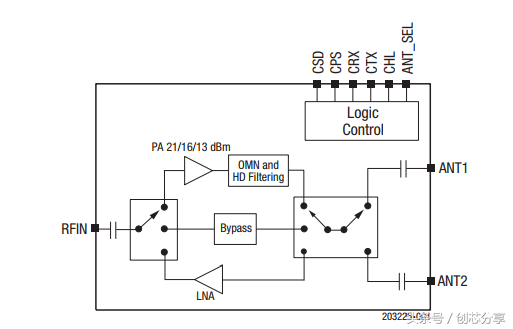
Skyworks Solutions SKY66112-11 是一款高性能、全集成射频前端模块 (FEM),适用于 ZigBee、Thread 和智能蓝牙应用。SKY66112-11 旨在简化使用,提高灵敏度。该器件提供集成级间匹配和谐波滤波器,数字控制兼容 1.6 V 至 3.6 V CMOS 电平。

射频块采用 1.2 V 至 3.6 V 宽电源电压范围,允许 SKY66112-11 工作在各种各样的电池供电型应用中并适合不同的电池放电曲线。

SKY66112-11特性

家用电器

智能温控器

物联网 (IoT) 设备集成式 PA,输出功率高达 21 dBm

集成式 LNA 和旁通路径:2 dB 噪声系数(典型值)

针对所有模式的集成式天线分集切换

单端发射/接收接口应用

快速开关时间:800 ns

电源电压范围:1.2 V 至 3.6 V

休眠模式电流:1 μA(典型值)

无需外部偏置电阻器

封装:MCM 22 引脚 3.5 mm x 3.0 mm x 0.965 mm智能照明

传感器

传输范围扩展器

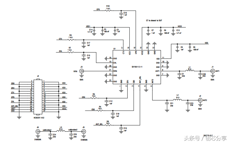
评估板示意图

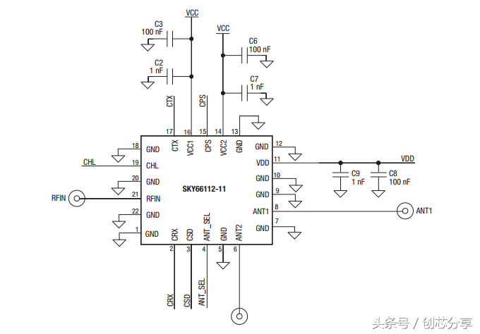
参考设计原理图

快易购(Qegoo)电子元器件搜索 www.qegoo.cn

齐 全:汇集全球产品型号及PDF 手册

快 捷:实时库存、价格一键对比

优 势:历史价格、库存趋势分析

RFIC巨头系列之Sky之路

写在篇首的话:不少筒子要求猪头君开篇单独谈谈RFIC,商量了半天猪头君打算写个业内巨头之路,给大小盆友们喷喷。IC行业大开大合,这些巨头有些曾经辉煌,有些还在辉煌。无论如何,不认识他们,估计是不好在这个行业混下去的,猪头君遂开篇。不过猪头君时间有限,会不定期更新,但一定会填坑完毕,请众位亲放心。

猪头在写这篇文章的时候,原本是打算写写Skyworks 作为这个市场上少有在RF主业不动摇的坚持者,不料即将交稿之时射频君在微信上发来一个链接:http://www.eet-china.com/news/article/201611041030,“Skyworks接近收购Microsemi”。

然后我顺着找到了它的源头,从Bloomberg上可以看见:就如同Qualcomm收购NXP前夕纳斯达克上NXPI的反应一样,Mircosemi的股价飙涨20%。

以下是射频君与猪头的对话:

这段收购的历史背景与爱恨情仇在后文有提及,如果不改变行文顺序的话,再看看布隆伯格的新闻日期“11月2号”,正是猪头动手写文章的时候——这不是乌鸦嘴是什么?

“Sky”

Skyworks在行里有个响亮的名字“Sky”,当然不排除有星战迷会把它误认作Skywalker。从做基站的时候开始我就跟它打交道,不过那时候它还不像现在这样风光,只是众多做射频有源器件的美国公司之一。

很多年过去,有的公司收购合并,有的公司被收购合并,唯独Skyworks一直没有什么太大动静,却也做成了全球数一数二的手机front-end供应商。

“Alpha”

其实Sky最开始脱胎于Alpha半导体,Alpha与Conexant的无线部门合并而成日后的Skyworks。Skyworks总部至今位于新英格兰的马萨诸塞,所以它从来不是一个正儿八经的加州公司;但是Conexant来自加州Irving,所以Sky的血管里也有加州半导体公司的血脉。

Alpha当年有一条很牛逼的产品线:pin二极管。做手机行业的多半不会用到这种东西,但是基站尤其是TDD制式的基站里,用pin管搭开关曾经是RF前端工程师的基本功之一。

我第一次联系Skyworks公司申请样品,就是他家的pin管。与手机中对TDD制式只需要一个收发开关直接切换不同,TDD基站是需要通过环形器实现收发双工的;早期TD-SCDMA基站中,接收链路的开关曾经广泛使用HBT开关,因为当时TD-SCDMA基站发射功率普遍不大,平均每天线2W左右。后来曾经出现过莫名其妙的开关击穿事故(从原理上讲应该是不会发生的),于是大家一致想到了pin管开关——转换速度快,功率容量大。

当时市场上pin管做的好的,有Sky和M/A-COM,只是后者常年靠军品赚的盆满钵满,对民品市场颇不感冒,所以我们也就把Sky作为首选。后来随着TDD产品的功率不断提高,pin管开关逐渐成为标配。如果你打开Sky的主页,产品线上就赫然列着“Diodes”一栏,里面最大的一个产品族就是Pin Diodes。

便宜是王道”

Sky产品线并不短,放大器产品集中在小功率部分(基站行一般把1W以下的放大器称为小功率)以及gain block。但是他家的产品有个特点,就是除了便宜没有别的任何特点。由于基站里小功率放大器多年来统一都是SOT89或者DFN封装,所以各家都有pin-to-pin兼容的产品,无外乎1W/0.5W/0.25W(如果你遇到一个土生土长的中国攻城狮,多半他会说“一瓦、半瓦、四分之一瓦”)的各种级别,性能基本上由P1dB决定,一般都用在线性区,增益才是最主要的需求——所以便宜、皮实是王道!

“夹缝求生”

Sky近几年做得好的主要还是手机前端产品。他家一贯以来GaAs的放大器就做的还不错,只是在2012年前总是蔫不拉几的活着。当然那时候蔫不拉几活着的也不止它一家,除了像RFMD跟Nokia多年深度合作的“傍大款”,其余的都得靠打价格战争客户;电子产业就这个熊样:一旦打价格战,大家就群体陷入痛苦中,唯一可以区别就是痛苦的活着还是痛苦的死去。那时Sky的销售跟我吃饭的时候直摇头,说这公司这么多年了也没见点起色,真干不下去了。

但是这里就要提到Sky的一个长处了:灵活。

Sky的灵活首先体现在对客户的“不挑食”上,因为客户总是有各种高低错落的需求,有的还挺变态的;尤其是早年间亚洲各路ODM以及design house,价钱给的低,要货要得急,技术又不好,那时候大厂子诸如RFMD和Avago之类,对这类需求是不会正眼瞧的。

但是Sky愿意接,不仅愿意接,而且还愿意为这些low客户们打造产品。江湖传说,那时候韩国ODM厂商没少从Sky拿货,而且这些订单后来越来越大,Sky靠着这些看上去“不入流”的客户还真赚了不少钱。

Android的风行成功推动了“山寨洗白化”运动,而当年的ODM和design house们在后来都摇身一变成为各种“大厂”——不论他们是继续做ODM还是自立门户,从这一点上看,Sky当年的决策是非常英明神武的。

“SkyOne”

在“正规军”市场上,Sky在2012年后也显然是打了翻身仗的,入围苹果供应商成功傍大款,从此不缺订单;而另一方面Sky也拿出了自己的新东西:SkyOne。

我第一次见到SkyOne是在2013年,这个封装了几乎所有PA和双工器、天线开关的MCM可说是当时广泛使用分立的PA+FEMiD的市场上的一朵奇葩。当时我们戏称这玩意儿是打算“让手机RF工程师统统失业”,因为这一来整个射频前端就只剩下Transceiver到SkyOne之间以及SkyOne到天线口之间的工作需要做了。必须承认当时Sky这一款东西是咬牙做的,因为集成这么多频段的MCM问题多多,我们的工程师成了Newbury Park的常客(那里有Sky的技术支持中心,同时也是它主要的GaAs Fab之一),经常是AE和客户一起挑灯夜战调匹配。到最后商用的时候,量也并不大,据我所知当时除了诺记之外,只有华为象征性的用了一批。

但是之后我们发现越来越多的厂商开始向我们推他们的MCM方案,我猜如果他们不是真心想要我们手机RF工程师统统失业的话,那他们一定是发现风向变了——果然,后来汹涌而来的PAD大潮印证了Sky又英明神武了一次。

PAD,顾名思义就是power amplifier duplexer,逐渐演化成今天这般无所不包的模块,把众多天线开关也一并吃进去了——这不就是当年SkyOne的模样么?SkyOne如今都已经把华为P9的射频前端打包吃下,的确也节省了不少PCB空间,至于因此干掉了几个RF工程师那就不得而知了。

痛脚”

然而Sky春风得意之下,有一点却一直是它家的痛点:没有完整的无源器件产品线。

虽然SkyOne算是大规模商用PAD的先行者(虽然之前定制PAD的也有),但是就Sky本身的产品线而言,要做成一个PAD,有PA,有Switch,唯独缺无源器件。

市场上竞争对手在这几年的“折腾”中都无一例外的具备了有源+无源的全面产品线。Avago有FBAR,Qorvo有BAW,Murata更是做无源器件起家的。Sky也并不是没有意识到这一点,很早的时候就风传它家要收购太阳诱电(一听就是做无源起家的,日语“诱电体”就是“铁氧体”),后来不知怎么的又变成了跟Panasonic(你没看错,就是“经营之神”松下幸之助老先生创建的松下)成立合资公司做无源器件,再后来就是收购合资公司,说来还真是折腾。

“转型?”

在传统RF公司转型的风潮之下,Sky也不例外,15年Sky曾经无限接近PMC-Sierra。PMC-Sierra之前在通信业界还有点名气,早期基站数字中频DPD系统都还是系统套片的时代,它家就出过一系列DPD套片。后来诸如TI和Xilinx甚至Linear等等都杀入这个市场,加上各大设备商都开始自研数字中频FPGA或者ASIC,PMC这一块业务也就渐渐淡出。在本世纪第二个十年开始的时候,PMC基本上就两大块业务:光通信和存储控制——忽然间,我们发现Sky要买PMC的逻辑,居然跟Avago先买LSI、再收Broadcom是一样一样的:RF市场大款死的差不多了(只剩下苹果),只能找大款足够多、足够有钱的新市场(网络与数据)续命。

——原文是写到这里就打算吹捧两句结尾的,然后就发生了文章一开头的事情,顿时猪头有两个感觉:“写不下去了”和“我是在跟贝利比乌鸦嘴么”。

行业的逻辑”

所谓“行业的逻辑”,简短点就是“这行干不下去了

相关问答

热继电器 在电路中起什么作用 - 流星雨 sky 567 的回答 - 懂得

热继电器作为电动机的过载保护元件,以其体积小,结构简单、成本低等优点在生产中得到了广泛应用。扩展资料:一、组成结构它由发热元件、双金属片、触...

无线网卡接收器和wifisky是不是一个东西?

不是一个层面的东西。无线接收器含义宽泛,泛指具有无线接收功能的设备和器件。无线网卡是无线接收器的一种。不是一个层面的东西。无线接收器含义宽泛,泛指具...

创维手柄说明书?

以下是创维手柄的简单说明书内容:1.按键功能介绍:-方向按钮:用于控制游戏中的角色移动方向。-A、B、X、Y按钮:用于游戏中的功能操作。-L1、L2...以下...

马自达有哪些“黑科技”技术?

创驰蓝天技术(英文名称:SKYACTIVTechnology)是日本马自达汽车公司于2010年10月提出,计划于2015年前针对旗下车种之汽油与柴油引擎、手动挡与自动挡变速箱、底...

创始蓝天发动机用在了那些车型上_车坛

串联4缸汽油机也被选为沃德十佳发动机。创驰蓝天发动机最大的特点是省油,得益于马自达独有的火花塞点火控制压燃点火技术。与现有引擎相比...创驰...

室外轨道灯什么牌子好哪位清楚的

贝安诺床小龙哈彼床芙儿优ForU拉比Luckybaby床SkyFlag床好孩子床红孩子床好床10哪位清楚客厅表什么牌子好天王星这个牌子还不错的,他们这个牌子的挂...

帮个忙哪位大神,麻烦解答一下!!乌鲁木齐服务专业的转换元...

[回答]和谁合作都是合作,肯定要选一个性价比高一点的,广州市卡锝电子技术有限公司你可以考虑下,他们公司还不错。AdvancedMP3Converterv2.43AdvancedMP3C...

天正电气CAD的元件太粗怎么处理-ZOL问答

回复skyyes用x命令打散就变细了。这个只是其中一种方法有用(0)回复mqf6...回复APP查看全部5条讨论精品应用推荐新浪微博天气通淘宝特价版UC浏览器...

马自达ATENZA的创驰蓝天发动机相比带涡轮车型有优势吗?

你好,首先呢马自达的创驰蓝天并不是单指发动机,创驰蓝天技术(英文名称:SKYACTIVTechnology)是日本马自达汽车公司于2010年10月提出,计划于2015年前针对旗...

鼠标有那几个品牌? - MXY 的回答 - 懂得

比,富勒灯,达尔优1罗技Logitech(电脑外设制造域内的全球领导厂商,罗技亚太有限公)2微软Microsoft(始于1975年美国,鼠标十大品牌,全球最大的电脑软...

标签:

相关阅读