电子现金的应用流程 北京数字人民币试点活动来了!你知道数字人民币如何使用吗?中行数字人民币使用教程来了

小编头像

小编

管理员

发布于:2026年04月14日

96 阅读 · 0 评论

北京数字人民币试点活动来了!你知道数字人民币如何使用吗?中行数字人民币使用教程来了

原标题:北京数字人民币试点活动来了!北京将发放20万份京彩红包

记者刚刚从市金融监管局获悉,为加快推进北京冬奥会数字人民币受理环境建设,弘扬“奋斗者”精神,结合2021北京消费季安排,北京市启动“京彩奋斗者 数字嘉年华”数字人民币试点活动。

本次“京彩”活动由北京城市副中心、东城区、朝阳区、海淀区、石景山区、延庆区共同主办,通过“京彩平台”向成功预约报名并中签的消费者发放20万份数字人民币“京彩”红包。

每份“京彩”红包金额200元,可在本市近2000家指定商户无门槛消费使用。“京彩平台”自2021年6月5日正式开启,消费者可通过中国银行手机银行APP、中国工商银行手机银行手机APP进入“京彩平台”预约报名。数字人民币“京彩”红包的使用时间为6月11日至6月20日。“京彩”活动聚焦北京冬奥食、住、行、游、购、娱、信等场景,以弘扬“奋斗者”精神为主题,在本市多个核心商业区开展数字人民币消费体验。

本次活动是数字人民币研发过程中的一次常规性测试,是落实北京“两区”政策,稳妥推进法定数字货币试点应用的有益尝试,也是打造北京国际消费中心城市的创新实践,为北京冬奥会支付环境建设做好服务保障。

下一步,北京将围绕2022年北京冬奥会加大数字人民币试点应用推广力度,扎实推进重点区域数字人民币受理环境建设,提升北京智慧城市服务水平,让北京冬奥会无限“京彩”。(本文转自:北京日报 记者 潘福达)

参考链接:“数字人民币”如何使用?揭秘“数字钱包”!

据了解,数字人民币由中国人民银行发行,是有国家信用背书、有法偿能力的法定货币。与第三方支付平台不同的是,即便处于双离线状态,数字人民币钱包也能实现支付。

目前,数字人民币试点城市已有雄安、苏州、成都、深圳、冬奥会场场景、上海、长沙、海南、青岛、大连、西安,而海南是全国唯一一个全省范围试点数字人民币的省份。中国人民银行副行长李波此前表示,数字人民币将在更多的城市进行试点,在试点项目中也会涵盖更多的使用场景。

“数字人民币”发展历程 图片来源:同花顺财经

接入互联网银行后

将如何影响大众消费?

据悉,六大国有银行数字人民币钱包下均增加了饿了么、盒马鲜生、天猫超市三个子钱包,表明数字人民币正式打通支付宝渠道。此外,京东、京喜、滴滴出行、携程、途牛、特来电、星星充电、善融商务、邮储生活、石化金融等多家商户也已开通数字人民币支付。

2020年12月29日,数字人民币北京冬奥试点应用在北京地铁大兴机场线启动,当日,活动嘉宾受邀在中国银行大兴航站楼支行开通了数字人民币钱包并充值购买了地铁票,同时还体验了使用数字人民币可穿戴设备钱包——滑雪手套“碰一碰”通过地铁闸机进站。

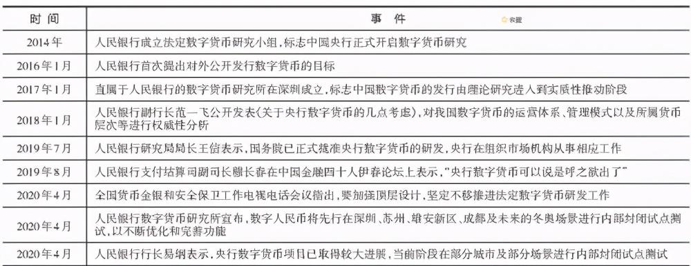
央行推行“数字人民币”使用试点时间表 数据来源:中国人民银行

2021年1月5日,在上海交通大学医学院附属同仁医院员工食堂,一位医生率先借助数字人民币可视卡硬钱包,实现点餐、消费、支付一站式体验。

2021年2月5日上午,在长沙和顺石油滨水加油站,一位市民现场完成了数字人民币线下支付,成为中部城市首单数字人民币加油站消费交易。

在刚刚闭幕的消博会上,中、农、工、建四大国有银行均打造了数字人民币体验活动专区,向观众提供多场景的支付体验。值得一提的是,通过场馆内的相关设备,可将人民币或包括美元、英镑在内的17种外币兑换冬奥数字人民币钱包,并在馆内实现数字人民币消费支付。

实际上,数字人民币支付对大众消费的影响还取决于其数字人民币的定义和特点。记者了解到,数字人民币是由中国人民银行发行的数字形式的法定货币,与纸钞和硬币等价,具有价值特征和法偿性。央行数字货币研究所所长穆长春也曾给出清晰的定义,即“其功能属性与纸钞完全一样,只不过是数字化形态”,“是具有价值特征的数字支付工具”。

同时,数字人民币支持双离线支付,即手机有电,即使在没有网络的情况下也可以完成消费支付;而数字人民币可控匿名的特点则可以更好地保护消费者隐私。

体验数字人民币使用过程很简单

就差“充值”了!

要使用数字人民币,需要下载「数字人民币 APP」,这一应用并没有在各大应用商店上线,中签者只能通过短信中提供的链接进行下载,首先,中签者会收到数字人民币官方的短信,然后根据短信来操作,下载“数字人民币APP”!

然后,在手机中会出现这样标识的APP应用。打开APP会出现相应的“数字钱包”界面。

按照提示步骤,设置自己的“数字钱包”,其中要注意选择和自己相应的银行进行捆绑操作,并为自己的“数字钱包”设置名称。设置完毕后,“数字钱包”开通成功。根据提示,数字人民币单笔交易额的上限是2000人民币,当日支付的上限为5000人民币。

随后,进入“数字钱包”的支付页面。在页面上不仅有“钱包管理”的设置,在右上角还有更多管理,可以设置例如“缴党费”等非常人性化的设置内容。大家关心的付款页面也很方便,只要向上滑动主界面,付款页面等功能就会出现。

通过上述截图可以看到,上滑后的页面不仅显示收付款功能,还有交易记录显示“数字钱包”近期的交易记录,使用起来又方便还安全。(撰文:梅亚川)

本文综合:北京日报客户端 、中国山东网

ATM机上数字人民币如何存取现?攻略来了

北京、上海、长沙等地近期陆续展开新一轮数字人民币试点活动,数字人民币正逐渐走进民众日常生活。

北京新一轮数字人民币试点活动中,20万中签幸运儿用上了数字人民币红包,在北京冬奥食、住、行、游、购、娱、信多个场景进行消费,各家银行面向广大市民积极推进数字人民币钱包开办。

记者从工商银行北京市分行获悉,在北京地区,工行近3000台存取款一体机均已实现数币与纸钞的双向兑换功能,并张贴了数字人民币标识,是北京首家全面上线数字人民币现金兑取的银行,现金可以直接与数字人民币相互兑换。

6月23日上午,记者来到了工行北京复外支行,体验数字人民币与现金互换全流程。无需携带证件,只需扫描二维码,填写姓名、身份证号、手机类型、手机号码、场景/公司名称,点击同意“白名单录入保密承诺书”,就可以向人民银行提交白名单信息,审批通过后便可以下载数字人民币APP。记者体验发现,整个提交白名单流程大约仅用时两分钟。

在这家网点的自助区域,三台存取款一体机旁都贴有醒目的红色“数字人民币”标识。机具屏幕左侧有“数字人民币”选项,点击进入后,页面右方出现两个选项“数字人民币兑换现钞”和“现钞兑换数字人民币”。

如何用现金兑换数字人民币?输入手机号码后,屏幕上显示钱包ID、姓名、手机号码、币种等经过隐私处理的信息,并要求用户核实。点击确认之后,入钞口自动打开,记者放入两张100元纸币并进行确认,页面弹出了“交易成功”四个字。在“数字人民币”APP,以及工行手机银行APP的数字人民币钱包页面上,工行数字钱包余额已变为200元。

如需将数字人民币换成现金,用户需要打开工行手机银行APP,搜索“数字人民币”,通过“扫一扫”功能,扫描机具上的取款二维码,按照手机提示输入钱包支付密码即可完成取款。目前工行暂时只支持工行手机银行APP内的数字人民币内部体验钱包扫码兑换。

记者从多家参与北京数字人民币试点活动的国有大行获悉,没有中签的市民同样可以通过白名单申请方式,在银行网点申请开通数字人民币个人钱包,下载数字人民币APP进行支付体验。

数字人民币体验花样翻新,离不开多家金融机构的助推与创新。

工行北京市分行相关负责人介绍,这次参与北京数字人民币试点活动的近2000家指定商户中,有600多家是在工行开立了对公钱包,为了能让商户支持数字人民币支付,工行为商户完成了支付设备的升级,专人对接商户做好设备使用培训、操作情况巡检等相关工作,为活动顺利进行做好线下准备。

工行还在北京各网点柜台增加数字人民币宣传物料投放,积极向用户推广数字人民币APP。工行还在推进各种加载硬件钱包的穿戴式设备的研发,支持在没有网络的情况下进行双离线支付。

此外,中国银行与中国联通联手研发了滑雪手套、冬奥特色徽章、智能手表等形态多样的数字人民币钱包,在本次北京数字人民币试点活动中,中行与中钞科堡合作推出了数字人民币自助兑换机,支持使用人民币、美元、欧元、日元等十余种货币现金在兑换机上兑换数字人民币定额可视芯片钱包。中行现金智能柜台已支持数字人民币兑换服务,人工柜台更能支持26种外币兑换业务。

值得关注的是,雄安新区也传来数字人民币试点的新动态。雄安新区日前已完成首笔“链上”数字人民币工资代发,雄安今年春季造林项目建设者以“数字人民币”形式领到工资,这是全国首批“区块链+数字人民币”应用场景之一。

雄安数字人民币试点多场景应用已全面展开。中国银行、中国电信和国家电网率先在雄安新区将数字人民币硬钱包应用于新能源汽车充电场景;石家庄海关所属雄安海关成功完成数字人民币形式缴纳风险保证金业务;中国工商银行雄安分行与中石油雄安分公司合作,实现数字人民币收单场景;中国邮储银行雄安分行将安新县老河头镇打造为数字人民币特色小镇,大量布设数字人民币受理场景。

金融科技专家苏筱芮表示,双离线技术大范围开放,数字人民币白名单审批秒速通过,既表明数字人民币在技术应用的深度及广度方面均有所拓展,也体现数字人民币钱包相关的技术日臻成熟,正在渐进式重构支付体系。

北京日报客户端

相关问答

闪付 电子现金 详细 流程 ?

电子现金可以在带有闪付标志的POS机上进行挥卡消费。现在好多商场及个体商户的POS机都换成可以刷芯片卡的POS机了,付款时跟收银说明要刷电子现金即可。现在...

电子现金 除了刷卡还能怎么用?

1.刷卡电子现金是指用户将钱存入电子现金内进行消费。2.电子现金其实是一种用电子形式模拟现金的技术。电子现金系统企图在多方面为在线交易复制现金的特性:...

电子现金 怎么转到余额?-其他理财知识问答-我爱卡

[回答]1.去银行柜台进行办理业务:找到对应银行的柜台,然后在柜台工作人员的帮助下将电子现金里的钱转入储蓄账户的业务。需要注意的是:此业务需要本人亲自...

电子现金 里面的钱怎么用?

到银行柜台将圈存的钱转到主账户中就可以提取现金了。圈存的钱不能提现,主要用来非输入密码业务消费,比如乘坐公交车等消费。也可以在带有闪付标志POS机的场...

银行卡 电子现金 怎么用?

消费时候通过放在感应器上“刷卡”来使用,类似于公交车刷公交卡。可以在具有闪付功能的POS机上刷卡进行消费,比如在小型超市、快餐店、药店、交通工具、健...

银行卡 电子现金 怎么用?

1、消费时候通过放在感应器上“刷卡”来使用,类似于公交车刷公交卡。2、可以在具有闪付功能的POS机上刷卡进行消费,比如在小型超市、快餐店、药店、交通工具...

pos机怎么刷 电子现金 ?

1、直接插入(俗称插卡方式)银行卡,一体化POS机能够识别该卡有电子现金余额,按确认键即可完成消费(无需输入密码)!2、一部分手动POS机,需要先输入金...:1、...

电子 货币如何使用?

1、消费时候通过放在感应器上“刷卡”来使用,类似于公交车刷公交卡。2、可以在具有闪付功能的POS机上刷卡进行消费,比如在小型超市、快餐店、药店、交通工具...

电子现金 怎么取?销户了卡就废了吗?

理论上销户的卡电子现金账户也会被同步注销,如果电子现金账户内有余额将会实时提出退换储户,并且绝大部分银行销户后银行卡会当储户面剪角作废。综合上述原因,...

云闪付 电子现金 怎么使用?

使用云闪付电子现金非常简单,只需要进行以下步骤即可。1.在手机上下载并安装云闪付应用,并注册账号。2.将银行卡绑定到云闪付账户中。3.进入应用后,在主...

标签:

相关阅读