国内电子货币的应用 美媒:中国通过古老传统推广央行数字货币钱包的应用

小编头像

小编

管理员

发布于:2026年04月14日

138 阅读 · 0 评论

美媒:中国通过古老传统推广央行数字货币钱包的应用

来源:环球时报

美国“Coin telegraph”网站12月28日文章,原题:中国通过古老传统推广央行数字货币钱包的应用 在中国,随着数字支付的兴起,一种已经转向虚拟的传统“送钱”方式正被引入数字人民币App。

为吸引新用户,中国央行数字货币——数字人民币App推出了一项新功能,使用户能够发送电子“红包”。据中国媒体报道,这种新功能是在刚刚过去的周末发布的,距离(明年)1月22日的中国农历新年还有一个月左右。

在中国传统中,红包被用于在中国农历新年和其他节庆活动期间赠送金钱,以示好运。数字支付应用的普及已促使微信和支付宝等中国本地服务纷纷提供虚拟红包。

据报道,数字人民币App允许发送“专属红包”给单个用户,或者为一群人设置“拼手气”的群红包,微信支付和支付宝也都具有类似功能。用户还能选择红包封面以庆祝新年或生日以及表达祝福“中国繁荣昌盛”的美好愿望。

今年10月10日(应为“截至今年8月底”——编者注),数字人民币交易金额突破140亿美元(1000亿元人民币)大关,但与中国人民银行2021年底报告的120亿美元相比仅增长14%。据中国《工人日报》12月18日报道,数字人民币试点将扩展到济南、南宁、防城港和昆明等地。在此之前,这些试点在今年9月扩展到中国包括人口最多的广东省在内的4个省份。尽管中国政府迅速扩大试点范围,但最新的数字人民币钱包用户群数据,还是今年1月报道的2.61亿用户。

此外,中国政府似乎正利用微信支付和支付宝促进数字人民币的使用,这两种服务都接受数字人民币。(作者杰西·科格伦,王会聪译)

北京数字人民币试点活动来了!你知道数字人民币如何使用吗?中行数字人民币使用教程来了

原标题:北京数字人民币试点活动来了!北京将发放20万份京彩红包

记者刚刚从市金融监管局获悉,为加快推进北京冬奥会数字人民币受理环境建设,弘扬“奋斗者”精神,结合2021北京消费季安排,北京市启动“京彩奋斗者 数字嘉年华”数字人民币试点活动。

本次“京彩”活动由北京城市副中心、东城区、朝阳区、海淀区、石景山区、延庆区共同主办,通过“京彩平台”向成功预约报名并中签的消费者发放20万份数字人民币“京彩”红包。

每份“京彩”红包金额200元,可在本市近2000家指定商户无门槛消费使用。“京彩平台”自2021年6月5日正式开启,消费者可通过中国银行手机银行APP、中国工商银行手机银行手机APP进入“京彩平台”预约报名。数字人民币“京彩”红包的使用时间为6月11日至6月20日。“京彩”活动聚焦北京冬奥食、住、行、游、购、娱、信等场景,以弘扬“奋斗者”精神为主题,在本市多个核心商业区开展数字人民币消费体验。

本次活动是数字人民币研发过程中的一次常规性测试,是落实北京“两区”政策,稳妥推进法定数字货币试点应用的有益尝试,也是打造北京国际消费中心城市的创新实践,为北京冬奥会支付环境建设做好服务保障。

下一步,北京将围绕2022年北京冬奥会加大数字人民币试点应用推广力度,扎实推进重点区域数字人民币受理环境建设,提升北京智慧城市服务水平,让北京冬奥会无限“京彩”。(本文转自:北京日报 记者 潘福达)

参考链接:“数字人民币”如何使用?揭秘“数字钱包”!

据了解,数字人民币由中国人民银行发行,是有国家信用背书、有法偿能力的法定货币。与第三方支付平台不同的是,即便处于双离线状态,数字人民币钱包也能实现支付。

目前,数字人民币试点城市已有雄安、苏州、成都、深圳、冬奥会场场景、上海、长沙、海南、青岛、大连、西安,而海南是全国唯一一个全省范围试点数字人民币的省份。中国人民银行副行长李波此前表示,数字人民币将在更多的城市进行试点,在试点项目中也会涵盖更多的使用场景。

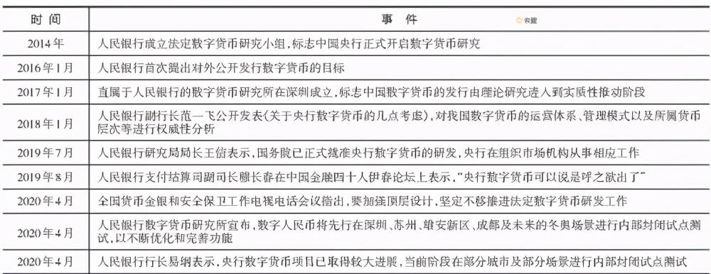
“数字人民币”发展历程 图片来源:同花顺财经

接入互联网银行后

将如何影响大众消费?

据悉,六大国有银行数字人民币钱包下均增加了饿了么、盒马鲜生、天猫超市三个子钱包,表明数字人民币正式打通支付宝渠道。此外,京东、京喜、滴滴出行、携程、途牛、特来电、星星充电、善融商务、邮储生活、石化金融等多家商户也已开通数字人民币支付。

2020年12月29日,数字人民币北京冬奥试点应用在北京地铁大兴机场线启动,当日,活动嘉宾受邀在中国银行大兴航站楼支行开通了数字人民币钱包并充值购买了地铁票,同时还体验了使用数字人民币可穿戴设备钱包——滑雪手套“碰一碰”通过地铁闸机进站。

央行推行“数字人民币”使用试点时间表 数据来源:中国人民银行

2021年1月5日,在上海交通大学医学院附属同仁医院员工食堂,一位医生率先借助数字人民币可视卡硬钱包,实现点餐、消费、支付一站式体验。

2021年2月5日上午,在长沙和顺石油滨水加油站,一位市民现场完成了数字人民币线下支付,成为中部城市首单数字人民币加油站消费交易。

在刚刚闭幕的消博会上,中、农、工、建四大国有银行均打造了数字人民币体验活动专区,向观众提供多场景的支付体验。值得一提的是,通过场馆内的相关设备,可将人民币或包括美元、英镑在内的17种外币兑换冬奥数字人民币钱包,并在馆内实现数字人民币消费支付。

实际上,数字人民币支付对大众消费的影响还取决于其数字人民币的定义和特点。记者了解到,数字人民币是由中国人民银行发行的数字形式的法定货币,与纸钞和硬币等价,具有价值特征和法偿性。央行数字货币研究所所长穆长春也曾给出清晰的定义,即“其功能属性与纸钞完全一样,只不过是数字化形态”,“是具有价值特征的数字支付工具”。

同时,数字人民币支持双离线支付,即手机有电,即使在没有网络的情况下也可以完成消费支付;而数字人民币可控匿名的特点则可以更好地保护消费者隐私。

体验数字人民币使用过程很简单

就差“充值”了!

要使用数字人民币,需要下载「数字人民币 APP」,这一应用并没有在各大应用商店上线,中签者只能通过短信中提供的链接进行下载,首先,中签者会收到数字人民币官方的短信,然后根据短信来操作,下载“数字人民币APP”!

然后,在手机中会出现这样标识的APP应用。打开APP会出现相应的“数字钱包”界面。

按照提示步骤,设置自己的“数字钱包”,其中要注意选择和自己相应的银行进行捆绑操作,并为自己的“数字钱包”设置名称。设置完毕后,“数字钱包”开通成功。根据提示,数字人民币单笔交易额的上限是2000人民币,当日支付的上限为5000人民币。

随后,进入“数字钱包”的支付页面。在页面上不仅有“钱包管理”的设置,在右上角还有更多管理,可以设置例如“缴党费”等非常人性化的设置内容。大家关心的付款页面也很方便,只要向上滑动主界面,付款页面等功能就会出现。

通过上述截图可以看到,上滑后的页面不仅显示收付款功能,还有交易记录显示“数字钱包”近期的交易记录,使用起来又方便还安全。(撰文:梅亚川)

本文综合:北京日报客户端 、中国山东网

相关问答

电子货币 和电子现金的区别?

电子货币的基本概念。电子货币作为当代最新的货币形式,从20世纪70年代产生以来,其应用形式越来越广泛。电子货币是一种在网上电子信用发展起来的,以商用电...

数字 货币电子 支付实施后对老百姓生活有哪些影响?

数字货币电子支付,对老百姓的生活影响很大。归纳起来,我认为至少有下例好处:1.水电煤气电话电视收视费直接网上缴费,无须到营业厅交钱,节省了老百姓的精力...数...

央行数字 货币 有哪些特点?在人民币国际化方面功能如何?

DCEP功能和属性与纸币相似,只不过是数字形态的纸币。现在纸钞、硬币的发行、印制、回笼、贮藏各个环节的成本太高,还要做防伪技术,携带也不是很方便。而DCEP是...

央行即将推出的 电子货币 对替代美元的霸权地位有什么意义?

央行推出电子货币向境外扩展流通的话肯定会取代部分美元,近期中国人民银行副行长穆长春日前宣布中国数字货币“接近”发行阶段,虽然正式的日期未定,但推出时间...

你觉得货币变成 电子货币 有什么好处?

电子货币的好处太多了,未来也一定是电子货币为王。无论是以区块链技术衍生的数字货币,还是法币切换电子货币。主要有以下几点优势:1、便于流通,刺激消费。支...

假如推行 电子货币 了,你会主动把存款现金换成电子货币使用吗?

电子货币如果推行开来,我还是挺愿意试用一下的。像这种以国家层面出面推行的东西,他的安全系数应该是最高的,在这一方面我们可以放100个心。最快毕竟会产生利...

电子货币 什么时候正式使用?

电子货币‮就也‬是数字‮币货‬,具体发行时间‮没还‬有确定,‮前目‬正在少数‮方地‬进行‮试测‬。‎͏ 早‮六在‬年之前,我‮就国‬开始‮发研‬数字...

支付宝支付,微信支付对印钞造币公司有影响吗?

影响那是相当的大,我之前在一家金融押运公司上班,我们每天的工作就是在银行网点和金库之间转运现金,还有从地方人民银行把新印出来的钞票按需求分发给各商业银...

电子货币 与传统货币比较有哪些区别?

一、运用上的区别:传统货币的防伪依赖于特定实质,而电子货币的防伪只能采取电子技术和通信技术及加密或认证系统来完成和实现。二、机构发行上的区别:传统货...

中国银行发行的 电子货币 叫什么卡?

中国银行1986年发行了国内第一张电子货币—人民币长城信用卡。银行电子借记卡就是银行发行的一种储蓄卡的类型,可以用于存取款、消费转账等业务,但是不可透支...

标签:

相关阅读