nfc应用充值电子钱包 乘公交电子支付方式攻略来啦

小编头像

小编

管理员

发布于:2026年04月14日

100 阅读 · 0 评论

乘公交电子支付方式攻略来啦

来源:【淄博日报-淄博新闻网】

随着电子支付方式的日益普及,使用各种电子支付方式乘坐公交成为越来越多市民的选择。淄博公交近日梳理了乘坐公交的电子支付方式以及使用流程,以更好地方便乘客选择使用。

“淄博出行”APP乘车码

手机下载安装新版“淄博出行”APP后,点击“个人中心”输入手机号登录,打开“云卡”功能。首次使用需选择微信或者支付宝进行充值,充值完成后即可显示二维码。乘车时,把二维码对准公交车上的刷卡机扫码区域进行扫码,设备提示“扫码成功”,即可乘车。

“淄博数字公交”

微信小程序乘车码

打开“微信”,搜索“淄博数字公交”小程序,使用手机号登录,打开“云卡出行”功能,乘客首次使用需选择微信或者支付宝进行充值,充值完成后即可显示二维码。乘车时,把二维码对准公交车的刷卡机扫码区域进行扫码,设备提示“扫码成功”,即可乘车。

支付宝乘车码

打开“支付宝”APP,选择“出行”中的“公交”模块,点击“切换公交卡”,选择“淄博畅行交通卡”进行开通。领卡成功后,将二维码对准公交车的刷卡机扫码区域进行扫码,设备提示“扫码成功”,即可乘车。

微信乘车码

打开“微信”APP,通过搜索栏输入“乘车码”,城市选择“淄博”,按照提示步骤完成领卡。领卡成功后,将二维码对准公交车的刷卡机扫码区域进行扫码,设备提示“扫码成功”,即可乘车。

银联支付

银联卡支付:任何一家银行发行的带有“闪付”标识的银联芯片卡,使用时只需将卡片靠近刷卡机的感应区即可刷卡成功。(温馨提示:一定要将银行卡取出后刷卡,若放包里易造成刷卡失败或多张银行卡扣款的情况;需开通小额免密功能;仅支持季节性变价单票制线路。)

银联二维码支付:通过调取“云闪付”APP以及各大银行手机APP的付款码可进行扫码乘车。(温馨提示:需开通小额免密功能;仅支持单票制线路。)

NFC电子支付

打开华为“钱包”APP,点击“乘车”功能,搜索“齐达通交通联合卡”,按照提示步骤完成领卡、充值。使用时,将手机NFC读取区对准公交车的刷卡机刷卡区域进行读取,设备提示“嘀”,即可乘车。(温馨提示:齐达通交通联合卡为电子公交卡,仅支持华为手机;手机需带有NFC功能。)

(全媒体记者王玉华)

编辑:张剑

二审:王磊

终审:冯艳辉

本文来自【淄博日报-淄博新闻网】,仅代表作者观点。全国党媒信息公共平台提供信息发布传播服务。

ID:jrtt

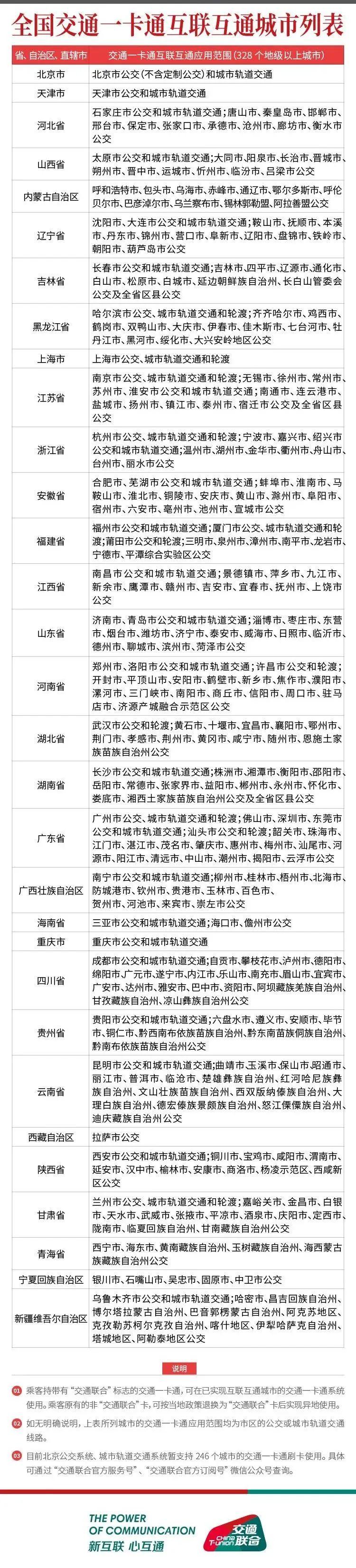
银川交通一卡通NFC交通卡上线小米钱包,限时免费开通

IT之家 11 月 13 日消息,雪球交通卡宣布,银川交通一卡通 NFC 交通卡已上线小米钱包,可限时免费开通。

小米旗下手机用户可以前往小米钱包,在交通卡中免费开通银川交通一卡通,需要手机搭载 NFC 硬件。

IT之家测试开通发现,银川交通一卡通支持银川市内公交,需要在开卡同时充值一定金额,适合有需要乘坐银川市公交的人群。

IT之家附全国交通一卡通互联互通城市列表:

相关问答

nfc 功能在 钱包 里吗?

手机的nfc功能存在于手机的设置中。开通nfc步骤:1.于是我们需要首先打开手机设置。2.进入到手机设置界面后,找到“设备连接”一项并点击。3.打开“设备连接...

nfc 只能是 钱包 吗?

nfc的用途不仅是钱包。nfc功能可以查询乘车卡以及充值业务,比如青岛地区的用户可以下载我的青岛app,支持nfc功能的手机可以在此app中贴卡查询乘车卡的余额,可...

NFC 功能如何给公交卡 充值 ?

以我的htc802t为例,内置了nfc功能,到移动营业厅换了一个nfc-sim卡,一卡分两个功能区,一个是移动sim卡,一个是公交卡。公交卡中有10元钱,打开nfc,不用任何...

微信为何不能 充值 公交卡-ZOL问答

现在科技的进步使得我们出现生活服务都方便了许多,比如公交卡的充值不需要排队可以通过自助充值或者是使用智能手机软件进行实时充值,但是有时候微信无法识别公...

华为 钱包 怎么 充值 实体公交卡?

华为钱包不能充值实体公交卡,华为钱包有三个项目,一个是华为pay,一个是门禁卡,再一个就是NFC功能的交通卡,NFC交通卡与实体公交卡不一样,NFC是虚拟交通卡,...

nfc 为什么扣的是银行卡的钱?

NFC交通卡的充值,并不是强制性的要求扣除银行卡的金额,当你确定充值金额以后,可以选择充值方式,可以选择支付宝,也可以用微信。关键是你在支付方式里面绑定...

NFC 坐地铁要买票吗?

不用的1打开手机设置找到状态栏点进去2找到状态栏里面的图标管理3点击进去找到nfc的功能键点亮4打开钱包找到公交卡5然后就把手机放到地铁的感应去6感兴...

华为 钱包 如何给公交卡 充值 ?

华为钱包里有nfc功能就可以给公交卡充值华为钱包里有nfc功能就可以给公交卡充值

realmex7pro的 nfc 怎么充公交卡?

要在RealmeX7Pro上使用NFC充值公交卡,您需要遵循以下步骤:首先,确保您的公交卡支持NFC功能。然后,在手机设置中打开NFC功能。接下来,下载并安装支持公...

华为 nfc 怎么充公交卡?

华为手机nfc可以充值公交卡,进入华为手机钱包点击公交卡进行充值,以下是具体操作步骤:1/3点击卡包打开APP,点击卡包。2/3点击充值找到公交卡,点击充值...

标签:

相关阅读