电子排选课高中应用 最全选课组合,详细解析

小编头像

小编

管理员

发布于:2026年04月14日

104 阅读 · 0 评论

最全选课组合,详细解析

科决定着未来高考要选择的专业方向,所以需要大家慎重再慎重,谨慎再谨慎。本文整理了20种选科组合的优势和劣势,供新高一新高二的同学们选科时进行参考。

01

物理+化学+生物

一、组合特点

专业覆盖率:96.22%

科目关联度:该组合为传统的纯理科组合,科目之间的学习关联度较高,一般理科特别强的考生会做此选择。

学科学习难度:物理、化学都属于理科类比较难的科目,生物的学习难度虽然低于这两者,但是同样也需要考生具有超高的记忆力和理解力,这种组合的学习难度较大。

二、适合的考生

▪ 理科的逻辑思维能力大幅度优于文科水平;

▪ 目标基于985/211工程类院校的学生们;

▪ 大学不考虑学习哲学、历史类专业。

从已经公布的数据看,选择该组合的考生人数较多,而且多为优等生,竞争压力较大,如果成绩一般的考生选择这个组合,很明显会处于竞争的劣势。

三、专业覆盖

根据第三批新高考改革省份发布的2021专业选科要求来看,物化生选科的专业覆盖率极高,位居前三。

物化生组合的可选专业较多,专业覆盖率达95%以上,不能选择的专业基本为哲学类、历史类专业。除此之外,其他所有专业,该选科组合的学生未来都可报考。

可选科目列举:工科类的热门专业、计算机类、经管类、医学也在选择之列。

限选科目:由于法学门类下的政治学类、民族学类、马克思主义理论类、公安学类,要求再选科目中必须有政治,因此该选考科目组合不能报考以上专业类。

提示:如果家长不打算让孩子未来报考公安警校的话。考虑学科的相关性,选择物化生组合比物化政更科学。

02

物理+化学+地理

一、组合特点

专业覆盖率:95.84%

科目关联度:地理又被称为文科中的理科,物化地的组合方式背诵内容较少,符合理科学习“少背诵、多理解”的特点,该组合的学习科目之间关联度较高。

学科学习难度:综合来说,物化地组合的学习极注重理科思维,学习难度较大。

二、适合的考生

▪ 理科的逻辑思维能力突出、成绩优秀的考生;

▪ 目标基于985/211工程类院校的学生们;

▪ 善于独立研究、思考问题的学生。

▪ 对于自然科学有着浓厚兴趣的学生,目标基于各大高校的科研课题(考研方向)。

从整体看,虽然理科优等生较多,竞争压力较大,但选物化地组合较物化生组合来说,既避免了与学霸们”厮杀“,又能发挥理科思维优势,是新高考选科的受益者。

三、专业覆盖

根据第三批新高考改革省份发布的2021专业选科要求来看,物化地选科的专业覆盖率位居前三。

可选专业大类列举:地理科学,测绘,地质学,数学,物理学,生物学,统计学,农学,工学(如机械、水利、计算机、矿业类、建筑类等),医学,管理科学与工程,化学,海洋科学,材料科学,制药,,哲学,经济学,管理学,体育类,艺术类,新闻传播。

限选科目:法学门类下的政治学类、民族学类、马克思主义理论类、公安学类专业与物化生一样,不能报考。

对于这个组合的学生,首先,大部分理科类专业都会需要物理基础;其次,很多医学相关的专业也会需要化学基础;最后,一些水利水电,测绘类专业会需要地理基础。所以,选择物理生物地理,以上这些方面的专业,大多都可以选择。

03

物理+化学+政治

一、组合特点

专业覆盖率:96.58%

科目关联度:物理和化学都属于理科类学科,政治注重知识记忆和理解,三个学科之间的关联度不高,学科领域跨度较大。

学科学习难度:物理和化学都属于理工类科目,物理的学习难度较高,知识之间的联系紧密,注重逻辑思维的培养,化学的学习难度在物理和生物之间,是以实验为基础的学科,要求考生具有较高记忆能力还能够充分理解,政治属于文科学科,偏记忆性的知识较多,但是又比较贴合生活和时政热点,所以政治想要得高分还是比较难的。

竞争压力:这种组合专业选择面广,专业覆盖率高,同时政治科目的加入也为未来发展提供帮助,有利于考生考研和公务员。这种组合选择人数较多,有一定的竞争压力。

该组合最大特点是学习难度大、学科跨度大,竞争激烈,但却是考研和考公务员的最佳组合,理科类考生选择该组合,对未来有较大的帮助。

二、适合的考生

▪ 适合理科成绩非常好的考生,且有较强的自信心的考生;

▪ 具备文理科素养,综合素质较为均衡的考生;

▪ 政治科目较为突出,擅长背诵兼具较好的文科思维能力,文理科思维可以自由转化的考生;

▪ 职业规划清晰有明确的目标,未来有考研打算,或者有意向报考公务员这类职业的考生。

三、专业覆盖

1、理工类、医学类专业基本都能报考,包含非常热门的人工智能、大数据,计算机类、机械类、化工类、电力电气等等。

2、适合报考公务员的专业推荐:计算机类、语言文学类、法学类、工商管理类、金融经济类等等。

3、适合考研的热门专业推荐:材料类、土木建筑类、财经类、医药类、语言文学类等等。

04

物理+生物+地理

一、组合特点

专业覆盖率:87.61%

科目关联度:地理和生物的文理界限划定并不是十分的明显,生物学有很多知识点需要较高的记忆力,地理也需要一定的理解力,物理就是典型的理科思维,注重逻辑思维的培养,科目之间有一定的关联度。

科目学习难度:学习有一定的难度。和化学相比,地理和生物的难度还是要低一些的,选择此组合的考生基本上是以物理作为专业选择的定向,以地理和生物作为得分的重要方式。

二、适合的考生

▪ 物理成绩不错,理科思维较好

▪ 有往医科方向深造想法的考生

▪ 目标理工类专业考生,物理成绩不错,但化学成绩不佳

选择物生地和物生政的考生大多是考虑“实力+兴趣”的群体,需要擅长物理学科,会基于学习兴趣和未来专业、职业方向进行选择。

但从目前各省选科数据来看,生物、地理的选科人数较多,在赋分制的前提下,中等生选择这一组合不占优势,不利于考生在高水平层次竞争。

三、专业覆盖

根据第三批新高考改革省份发布的2021专业选科要求来看,物生地选科的专业覆盖率达87.61%,不能选择的专业基本为历史类、语言类、政治学类专业。除此外,绝大部分专业均可报考。

可选科目列举:大部分理科类专业,医学、生物相关的专业,水利水电、测绘类专业均可选择。

限选科目:思想政治教育、民族学、外国语言文学等。

05

物理+生物+政治

一、组合特点

专业覆盖率:87.66%

科目关联度:生物学中有很多偏向于记忆性的知识,而政治学同样也需要记忆和理解兼备,从知识的学习上来看,这两者关联度较高,但是这两者和物理学的学习上有些不同,学科的跨度较大。

科目学习难度:物理和生物虽然都属于理科学科,但是生物的难度和地理的难度相差不是太大,当然也是因人而异。政治背诵理解知识较多且贴合生活,取得高分较难,这个组合学习难度不大,想得高分还是需要付出更多努力。

二、适合的考生

▪ 物理成绩不错,理科思维较好

▪ 有往医科方向深造想法的考生

▪ 有规划考研或公务员的考生

▪ 目标理工类专业考生,物理成绩不错,但化学成绩不佳

选择物生政的考生大多是基于学习兴趣和未来专业、职业方向进行的选择。物理保证了一定的专业覆盖率,政治则为考生后续考验和考公务员提供了基础。从目前数据选择这一组合的考生人数较多,竞争压力大且不利于高水平层次竞争。

三、专业覆盖

根据第三批新高考改革省份发布的2021专业选科要求来看,物生政选科的专业覆盖率达87.66%。

可选科目列举:法学,教育学类,数学,物理学,地质学,生物学,统计学,工学(如机械、水利、计算机、矿业类、建筑类等),医学,管理科学与工程,心理学,工学(生物工程、食品工程),农学,医学,哲学,经济学,管理学,体育类,艺术类,新闻传播等。

限选科目:汉语言文学、历史学类等。

06

物理+政治+地理

一、组合特点

专业覆盖率:82.19%

科目关联度:学科之间跨度较大,选择这一组合的考生,要么是喜欢物理但是不喜欢生化,要么就是擅长文科但是想拓宽专业的选择范围,也是两权相害取其轻的选择方式了吧。

学习难度:政治地理偏记忆和理解,物理注重逻辑思维基础,整体来说,有一定的学习难度,取得高分的概率不是很高。

二、适合的考生

▪ 理科思维和文科思维兼并的考生

▪ 政治、地理有优势,成绩居于中游水平的考生

▪ 数学、物理较好,但化学、生物较薄弱的考生

▪ 有深造和考研规划的考生

▪ 记忆力强的考生

这个组合是“最难理科”+“2个文科”的组合,最具学科思维挑战。由于学校师资和场地的限制,大部分学校很难单独为人数少的组合设计走班课程时间表,因此,选择这个组合的人数较少,同组合的竞争压力小。

三、专业覆盖

根据第三批新高考改革省份发布的2021专业选科要求来看,物生政选科的专业覆盖率达82.19%。

可选科目:在“物理+”组合下,工科大类中的电子信息类、通信类、计算机类、电气类、建筑类、交通运输类、土木类等好就业的专业都可以报考。也可以报考财经类、理学类、文史社会类等中的绝大部分的专业。

限选科目:对化学、生物要求严格的生物科学类、化学类、医学类专业,工学里的纺织类、轻工类,农学中的植物生产类、自然保护与环境生态类、草学类等。

07

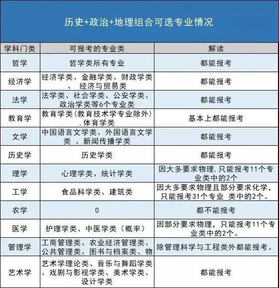
历史+政治+地理

一、组合特点

专业覆盖率:49.34%

科目关联度:历史+地理+政治,该组合是最传统的文科组合,科目关联度密切。

科目学习难度:这个组合相对更轻松,注重的是文科思维,知识的记忆和理解等,这一组合适合不擅长理科的广大考生。

二、适合的考生

▪ 文科成绩优异或理科成绩很弱,且对大学的专业选择有明确的目标;

▪ 喜欢历史、关注社会时政,文科思维明显强于理科;

▪ 在各类国学大赛、作文大赛中取得优异的成绩;

▪ 致力于考取汉语言文学、新闻学、社会学、国际政治等专业的考生;

▪ 想选艺术专业、传媒专业的考生;

从已经试点高考改革的省份数据来看,是必选历史组合中选科人数最多的组合之一,也意味着竞争异常激烈。

三、专业覆盖

根据第三批新高考改革省份发布的2021专业选科要求来看,首选历史的学科组合专业覆盖率几乎相差不大,在50%左右浮动。

可选专业范围:该组合报考哲学、经济学、法学、教育学、文学、历史学、管理学、艺术学8门类下的相关专业基本上不受限制。

其他部分院校可报考的还有:理学门类下的心理学类、统计学类、地理科学类;工学门类下的纺织类、建筑类、交通运输类、食品安全与工程类;农学门类下的植物生产类、农业保护类、林学类、草学类;医学门类下的护理学列、中医学类。

具体可选专业大致范围如下:

首选科目为历史的考生,因为再选科目不同,可报考专业类别出现细微差别。 其中选择历史+政治+地理组合的考生,可报考专业数目最少。但从学科相关性的角度来说,在首选科目为历史的情况下,再选科目为政治和地理是比较科学合理的。

专业限报情况:因理学、工学、农学、医学四个学科门类,大多数专业要求首选科目必须为物理。所以,首选科目为历史的考生,未来无法报考以上四个学科门类里的大多数专业。具体专业限报情况如下:

08

历史+生物+政治

一、组合特点

专业覆盖率:50.50%

科目关联度:这一组合在学习上都偏向于知识的记忆理解,学习的逻辑上关联度较高。

科目学习难度:这一组合偏文科,在专业的选择上也偏向于传统的文科专业,但是生物和地理的学习难度差距不大,考生做出此选择多是因为以理科专业拓宽专业范围或者不擅长地理学科。

二、适合的考生

▪ 比较偏好文科,历史、政治成绩在校内较为优秀;

▪ 生物单科成绩优秀。

▪ 有文科偏好但对地理学科不感兴趣。

▪ 文字表达能力和记忆能力强,逻辑思维相对不太强的学生。

这一选科组合更适合文科思维有优势,文字表达能力和记忆能力强,逻辑思维相对不太强的学生,竞争压力不大,但是想取得高分有一定的困难。

三、专业覆盖

根据第三批新高考改革省份发布的2021专业选科要求来看,史生政专业可报比例为50.5%。该组合能报绝大部分文科专业以及生物相关的理科专业,虽然有生物的加入,但实际上生物学科能报的专业并不多,因此它的专业覆盖率不是很高,报考会有一定程度的受限。

可报考专业:

限报专业:

09

历史+生物+地理

一、组合特点

专业覆盖率:49.86%

科目关联度:生物也被称为理科中的文科,偏记忆的知识很多,这一组合在学习上有一定的关联性。

科目学习难度:这一组合的知识没有太大的开放性,以擅长记忆为主,学习难度不大,但是也因人而异。

二、适合的考生

▪ 历史、地理成绩具有明显优势,对政治学科不感兴趣;

▪ 擅长以记忆为主,文字表达好的学生;

▪ 动手能力强的学生;

▪ 文科素质优秀且对生物非常感兴趣;

▪ 想填报医学类专业的考生。

“历史+地理+生物”这个组合适合物理不擅长、政治不喜欢,或擅长以记忆为主,动手能力强,文字表达好的学生,学科似乎跨度小但思维跨度大,竞争非常激烈。

三、专业覆盖

根据第三批新高考改革省份发布的2021专业选科要求来看,史地生专业可报比例为49.86%。

可选专业情况:

专业限报情况:

10

历史+化学+生物

一、组合特点

专业覆盖率:50.25%

科目关联度:化学、生物属于理科专业但是也需要一定的记忆力,历史则侧重知识的记忆和理解,考生做此选择应该是十分不擅长物理,但是对化学生物有一定的兴趣,科目的学习上有一定的关联度。

学习难度: 该组合学习难度不大,考生可以取得不错的分数,但是在专业的竞争上不占优势。

二、适合的考生

▪ 化学和生物成绩比较好,且具备一定的实验动手能力的考生。

▪ 平时对动植物非常感兴趣,有志向报考有关于生物与化学的专业,例如生物工程、有机材料等。

▪ 喜欢历史,记忆力强。

▪ 喜欢理科的知识,往往数学成绩不错,有着不错的分类思考方式。

三、专业覆盖

根据第三批新高考改革省份发布的2021专业选科要求来看,史化生专业可报比例为50.25%。

可报专业:史化生组合可以报考的专业类别主要集中在物理要求不高或者对化学要求比较高的,如材料类、食品科学与工程类、环境科学与工程类、化工与制药类、地质类、矿业类、水利类、纺织类、生物等报考热度不是很高的工科大类专业;

在理学类专业中,大部分化学类、地理科学类、生物科学类、海洋科学类、地质学类、心理学类等理学大类专业可以选择;

还有部分医学类专业( 中医学、部分院校的预防医学、口腔医学、医学技术类、中西医临床医学、医学检验技术等相关专业) ;

文史社科管理类、财经类、医学类、语言类等就业热门专业选择余地也很大。

限报专业:史化生组合在选择专业范围上最明显的限制在于工科大类专业的选择,大部分工科专业都有限制,如像电子信息类、计算机类、兵器类、航空航天类、核工程类、仪器类几乎都不能报考。小部分要求必须选考物理的理学专业也存在限制,如数学类、物理类等专业。

11

历史+政治+化学

一、组合特点

专业覆盖率:51.92%

科目关联度:历史政治都是文科类学科,这两者在科目的学习上关联度较高,化学属于理科类,但是又不像物理那样具有很强的理科性质,三者在学习上有一定的关联。

学习难度:这种组合各科目的学习难度都不是特别大,此组合适合有文科偏好但是对地理不感兴趣的考生,有了一本化学的加入,扩宽可选择的专业范围。

二、适合的考生

▪ 比较偏好文科,历史、政治成绩在校内较为优秀;

▪ 对化学非常感兴趣;

▪ 有文科偏好但对地理学科不感兴趣。

▪ 文字表达能力和记忆能力强,逻辑思维相对不太强的学生。

从目前数据来看,在必选历史的选科组合中,史政化组合的专业覆盖率略高,且选择这个组合的考生并不是很多,组合内竞争压力不大,适合文科成绩优秀、对化学感兴趣的考生。

三、专业覆盖

根据第三批新高考改革省份发布的2021专业选科要求来看,史政化专业可报比例为51.92%。

可报专业:

限报专业:

12

历史+地理+化学

一、组合特点

专业覆盖率:50.71%

科目关联度:这一组合在科目上没有太大的割裂,知识点注重记忆和理解。

科目学习难度:此组合适合记忆力较好、文字表达能力强的考生,学习难度不大。

二、适合的考生

▪ 历史、地理成绩具有明显优势,对政治学科不感兴趣的学生;

▪ 擅长以记忆为主,文字表达好的学生;

▪ 动手能力强的学生;

▪ 文科素质优秀且对化学非常感兴趣的学生;

▪ 有意向学习与化学有关的专业,如有机材料等。

史地化学科似乎跨度小但思维跨度大,从数据来看,学霸们多倾向选化学专业,因此,虽然该组合选择人数少,但竞争激烈。

三、专业覆盖

根据第三批新高考改革省份发布的2021专业选科要求来看,史政化专业可报比例为50.71%。

可选专业:哲学类、经济学类、金融学类、财政学类、经济与贸易类、 法学类、社会学类、教育学类、中国语言文学类、外国语言文学类、新闻传播学类、历史学类、心理学类、地理科学类、统计学类食品科学类、 建筑类、植物生产类、自然保护类、林学类、草学类、护理学、药学类、公共与预防类、中医学类、中西医结合类、 管理类等。

限报专业:政治学类、民族学类、马克思主义理论类、公安类要求选考政治。

13

生物+地理+化学

一、组合特点

▪ 整体而言,生物的成绩往往会非常突出。

▪ 物理学习困难,化学和生物成绩比较较好,且具备一定的实验动手能力的考生;

▪ 平时对动植物非常感兴趣,并有喜欢一些有关于生物与化学的专业,例如生物工程、有机材料等。

▪ 十分活泼好动,假期喜欢随家长一同游山玩水,欣赏自然风光;

▪ 对于新闻中那些关于科研成果的报道非常感兴趣。

二、优势分析

1、化学生物学习难度低于独立,很多要求记忆归纳,而地理同样也是文理思维兼备的学科,学科间联系比较紧密。

2、对于物理成绩不好的考生来说,这个组合比较容易达到自己的预期成绩,给自己增加了一个捷径。

3、竞赛形势不是很激烈,学霸选考人数也不会很多。

三、劣势分析

1、在选择专业范围上有所受限,最明显的限制在于工科大类专业的选择。

2、选考这几个组合的考生可能大部分是总成绩在中游或中下游的考生,这样如果在高考赋分制的情况下,会导致区分度不会很高。

3、组合中有需要动手实验的化学和生物,所以想要得到高分一定要具备喜欢实验动手操作。

4、化学+生物+地理组合专业覆盖率偏低。这个组合对比其他两个组合覆盖率较低,没有历史和政治两个文科,很多文科专业受限。

四、专业覆盖

组合可选专业覆盖率在87.4%左右,在“3+3”的20中组合中覆盖率算是偏低的。

可选专业:对物理要求不高的工科大类专业,如材料类、食品科学与工程类、环境科学与工程类、化工与制药类、地质类、矿业类、水利类、纺织类、生物等;大部分化学类、地理科学类、生物科学类、海洋科学类、地质学类、心理学类等理学大类专业;部分医学类专业。

限选专业:大部分工科专业都有限制,如像电子信息类、计算机类、兵器类、航空航天类、核工程类、仪器类几乎都不能报考;小部分要求必须选考物理的理学专业也存在限制,如数学类、物理类等专业。

五、赋分情况

从山东2020届考生选考数据来看,化生地这个组合报考人数比较多,但一般选考的学霸比较少,大多数成绩在中游,所以,对于物理成绩不好,但物化成绩不错的考生来说,完全是可以逆袭学霸的“捷径”。

尤其是三个科目的学习性价比都不错,相交于物理、政治,还是比较容易拿到高分。

14

生物+地理+政治

一、组合特点

专业覆盖率:76.1%。

科目关联度:这一组合具有文理双重特性。生物地理有少量计算,但主要知识学习仍是以背诵理解为主。

科目学习难度:记忆力较好、有一定计算能力的考生学习难度不大。

二、适合的考生

▪ 在物理、化学成绩弱,不擅长理科逻辑思维总结应用;

▪ 擅长文科知识学习,但希望有报考理学类专业机会;

▪ 具有较好记忆力,擅长文科知识的理解背诵;

▪ 目标一本院校,成绩中等的考生。

三、专业覆盖

该组合专业覆盖率为76.1%,在新高考“3+3”的20个组合里属于可报考专业比例最低的组合之一。

可选择专业范围:包括环境科学类、生态类、动植物研究类、公共管理类、社会学类、环境与资源类、城市规划类、教育学类等。

四、赋分影响

新高考改革省份,选择生物、地理学科的人数最多,很多成绩优秀类考生在选择物理科目之后会选择这两个科目之一。选择此组合的考生就要和学霸们竞争排名。

由此来看,选择此组合的考生,生物、地理这两个科目在赋分制度下处于劣势。

15

生物+政治+化学

一、组合特点

▪ 特别不擅长物理的考生,不愿意以传统理科和学霸争排名;

▪ 未来希望考研、考公的考生,提前打好政治基础;

▪ 理解能力强,善于总结和发现学习规律;

▪ 有较好的记忆力,对知识点整体把握能力强;

▪ 目标重点大学,成绩中上等考生。

二、专业覆盖

化学生物政治属于“3+3”模式下的组合,专业覆盖率为88.1%,在20组选科组合中,属于专业覆盖率较高的组合。

三、赋分影响

选择此组合的考生不擅长物理科目,但是具有很强的理科思维,在化学生物上可以取得一定的优势,而政治的学习难度低于物理,选考人数少,考生更有机会获得靠前排名,整体来看,这个组合被赋予高分的机会大。

16

历史+地理+物理

一、组合特点

虽然组合里面有物理学科,但仍属于偏文科组合。采取“物理+两个文科”的搭配方式,专业覆盖率高达99.3%左右。

二、适合的考生

▪ 文科相比于理科整体有优势,但成绩属中游水平。

▪ 物理科目成绩相比其他科目有着明显突出的优势。

数学、物理较好,但化学、生物较薄弱的学生建议选择。

▪ 记忆能力强的学生。

三、选考优势

1、专业覆盖率偏高,就业方向广。

2、文理科发展比较均衡,方便大学衔接。

3、历史和地理容易拿高分。

4、文科学科能力不弱,方便大学考研和考公务员、事业单位。

四、选考劣势

1、竞争相对激烈,学习压力比较大。

2、物理学习难度大、政治答案灵活,高分不易拿。

3、文理科搭配组合在学习过程中需要灵活切换思维。

4、大部分医学及化工专业无法覆盖。

5、部分地区可能出现选考人数少,走班难安排。

五、可选专业

工科大类中的电子信息类、通信类、计算机类、电气类、建筑类、交通运输 类、土木类等就业好专业都可以报考,部分中医类专业也是可以报考的。此外,也可以报考财经类、理学类、文史社会类等中的绝大部分的专业。

此外,含地理学科也比较适合部分理工专业(不用学化学的和学生物)及一些地理类专业也比较好。如:计算机类、能源与动力工程、自然地理与资源环境。

六、限选专业

小部分工学、理学专业还是存在限制的,整个医学门类下,也只能报考中医学类(小概率)及护理学类。

不可报的专业如:理学(生物科学类、化学类)、工学(纺织类、轻工类、交通运输类)、农学(植物生产类、自然保护与环境生态类、草学类)、医学(基础医学类、临床医学类、口腔医学类、公共卫生与预防医学类、中西医结合类、药学类、法医学类、医学技术类)。

七、专业覆盖

从山东2020届选考数据来看,选考该组合人数占比居于中间位置,既没有报热情况,也没有爆冷!从选考考生层级来看,大部分是原文科类中游的考生,所以这个组合赋分主要取决于物理成绩。

17

历史+物理+化学

一、组合特点

专业覆盖率:99.9%。科目关联度:组合文理思维兼具,物理重视逻辑思维,而历史注重记忆背诵,化学两者兼具的一个科目,其实整体学科关联度不低。科目学习难度:理科科目搭配历史,学习难度适中,课业压力不会太大,对大多数物理成绩好的考生非常友好。

二、适合的考生

▪ 理科成绩好,逻辑思维能力、分析能力、分类思考能力强;

▪ 对历史有浓厚的兴趣,并且成绩不错的理科生;

▪ 虽然文科成绩不好,但背诵课文很流利,记忆力好;

▪ 英语考试中,往往完全读懂了文章内容但也会做错题(思维方式难以转换为文科的方式导致)。

三、专业覆盖范围

属于“3+3”模式下的组合,专业覆盖率极高,在20组选科组合中位列第一,基本绝大部分专业都可以选择。

限选专业主要集中在思想政治、思想政治教育、马克思主义理论、犯罪学、治安学、侦查学、公安情报学、警务指挥与战术等专业要修必须选考政治的专业。此外,部分高校的法学、哲学、地理科学、城乡规划、医学类等专业报考也有限制。

四、赋分影响

物理是很多学霸的必选科目,单科赋分竞争压力可能会大些。但从往年情况看,选考人数没那么多,赋分难度小了很多,而且历史、化学算是比较容易得分的科目,赋分也不会很吃亏。

18

历史+物理+政治

一、专业覆盖范围

专业覆盖率:99.3%

科目关联度:物理是强理科,需要严密的逻辑思维和计算能力。政治、历史是文科,需要大量记忆及归纳总结的能力,需要在理科思维和文科思维切换自如和能力。

科目学习难度:物理和政治,学习难度不低,而且历史有需要大量的记忆和背诵,所以,课业压力会非常大。

二、适合考生

▪ 物理成绩很不错,但化学、生物比较薄弱的考生。

▪ 文科相比于理科整体有优势,归纳记忆能力非常好。

▪ 多数学生的数学成绩也不错,但是英语听力能力往往会较弱;

▪ 理科思维和文科思维兼并的考生。

三、专业覆盖范围

在组合中,专业覆盖率名列前茅,属于偏文科中覆盖率最高的组合,基本大部分工科类、财经类、理学类和文史类专业都可以选择,部分中医类专业也可以报考。

限选专业有大部分医学类专业及必须要选考政治的专业(政治学类、民族学类、马克思主义理论类、公安类)。还有理学(生物科学类、化学类)、工学(纺织类、轻工类、交通运输类)、农学(植物生产类、自然保护与环境生态类、草学类)专业也无法选择。

四、赋分影响

选考物理和历史的学霸可能会比较多,而且政治科目题目比较灵活,不易拿高分,所以,组合整体的赋分压力不小。学的不好,极有可能吃力不讨好。

19

历史+物理+生物

一、组合特点

▪ 理科成绩好,逻辑思维能力、分析能力、分类思考能力强;

▪ 对历史有浓厚兴趣,并且成绩不错的理科生;

▪ 理解力佳、记忆力好,文理科思维兼备;

虽然文科成绩不好,但背诵课文很流利,记忆力好;

二、优势分析

1、 物理+历史的组合,使得组合的可报专业覆盖率极高,物化史覆盖率达到99.9%。这样一来, 考生在报考专业上有较大选择空间,可以留有回旋的余地。

2、 理科科目搭配历史,学习难度适中,课业压力不会太大。历史虽然知识面要求广,但相较地理、政治科目更容易理解,对大多数考生友好。

3、相对于其他搭配政治、地理的相似组合选考人数没那么多,赋分难度相对较小。

4、生物、历史都是比较容易得分的科目,成绩不会太差。

三、劣势分析

1、 历史和物理是文理科特征最明显的两个学科,是文理两个学科学霸的必选科目,单学科赋分竞争压力大。

2、 这两个组合学习要想拿高分,要求考生有较好的记忆力,同时要有充分的理解力。一些喜欢历史的理科学霸可能迫于学习压力选择放弃。

四、专业覆盖率

达到99.3%(以高校2020年在北京市招生选考科目要求统计为例)

物生史组合专业覆盖非常广,理、工、农、医、管理、艺术绝大部分专业可选,人文社科类中经济学、 教育学、心理学、语言文学、新闻传播学、史学大部分专业也都可以选择。

五、限选专业

大部分高校思想政治、思想政治教育、马克思主义理论、犯罪学、治安学、侦查学、公安情报学、警务指挥与战术等专业要求必须选考政治,不能报考。此外,部分院校化工类专业不能报考。

六、赋分情况

从山东2020届选考数据来看,物生史组合属于小众选择,选考人数明显偏少。

显而易见,物理、历史作为大多数文理科专业报考的必选科目,报考人数集中,竞争压力大,需要考生投入较多精力才能取得高分。从选考考生层级来看,大部分中游考生,在物理、历史科目中至少有一门擅长。

20

历史+物理+化学

一、组合特点

▪ 文科相比于理科整体有优势,但是往往成绩属于不温▪ 不火的中游水平类型;

▪ 物理成绩突出,往往属于理科偏科的学生;

▪ 数学、物理较好,但化学、生物较薄弱的学生;

▪ 理科思维和文科思维兼并的考生;

记忆能力强的学生。在具体的学习过程中,无论是历史还是政治,都需要大量的背诵,因此需要学生擅长归纳和记忆。

二、优势分析

1、专业覆盖率高,就业方向广。组合为强理科搭配两个文科形式,有物理存在,大部分理工专业都能报考,而两个文科的加入大幅度提升整个组合的专业覆盖率,可以说物史政组合的专业覆盖率在所有选科组合中排在前列。

2、文理科发展比较均衡,方便大学衔接。组合中既有锻炼逻辑思维的理科又有需要大量记忆和归纳的文科加入,不论将来选择什么专业,在大学学习都不会断层。

3、历史容易拿高分。历史相对于其他科目,学习难度并不是很大,考试拿到高分的可能性更大。

4、良好的文史类学科功底,方便大学考研和考公务员、事业单位。

三、劣势分析

1、竞争相对激烈,学习压力比较大。历史和物理是文理科特性最强的两个学科,是文理科学霸的必选科目,这个组合的高考竞争十分激烈,学生会有很大的压力。

2、物理学习难度大,高分不易拿。物理学科的学习难度很大,考生花费很多时间,考试却不见得拿高分。另外,政治学科由于记忆内容多且答案灵活,或多或少也有同样的问题。

3、文理思维需要及时转换。物理是强理科,需要严密的逻辑思维和计算能力;历史、政治是文科,需要大量记忆及归纳总结的能力,因此,这个学科搭配组合的学习过程中,学生需要理科思维和文科思维切换自如。

四、专业覆盖率

达到99.3%(以高校2020年在北京市招生选考科目要求统计为例)

在“物理+”组合下,工科大类中的电子信息类、通信类、计算机类、电气类、建筑类、交通运输类、土木类等好就业的专业都可以报考。也可以报考财经类、理学类、文史社会类等中的绝大部分的专业。

五、限选专业

选科科目组合中没有化学和生物。小部分工学、理学专业还是存在限制的,这个医学门类下,只能报考中医学类(小概率),以及护理学类。

此外,这些专业也不能报考,对化学生物要求严格的生物科学类、化学类、医学类专业,工学里的纺织类、轻工类,农学中的植物生产类、自然保护与环境生态类、草学类。

六、走班情况

该组合选考人数少,走班难安排。物史政组合虽然专业覆盖率奇髙,但从目前掌握的山东选考数据来看,这个组合选考人数不超过1%,很可能导致某些中学无法排班。

适合高中电子书籍app哪个好用?高中课本电子书软件免费下载

1、《云教材》

这是一款收录了全国各地教材的软件,无论孩子们在哪个地区哪个年纪上学都能精准的匹配到对应的课本,如果匹配失误的话还能进行手动检索,这样就能找到正确的教材了。

2、《高中课辅导学习》

这是一款能够点读的高中教材软件,在这款软件中使用者们能够找到自己所学的课本,另外还能选中某一段文字让AI进行朗读,这对不少科目的学习都是有很大帮助的。

3、企鹅辅导APP

企鹅辅导app是一款专注于高中生学习辅导的手机应用,这里为大家带来更加全面的学习知识资料,更有在线的名师视频直播指导,帮助广大高中生更好的进行学习。

4、百词斩

一个用于背英语单词的软件,百词斩为每一个单词都配了有趣的图片和例句,帮助用户在背单词时,建立关联记忆,它的风格比那些纯文字的背单词软件要有趣的多,而且它还有小讲堂,给你分享语法和词根词缀的学习资料。

5、小猿搜题

小猿搜题我相信你肯定用过,不过我今天要介绍的不是它的搜题功能,而是他的课程,上高中的时候都经历过上课没听懂,或者是开小差然后就落下了,之后开始恶性循环。小猿搜题的课程功能你可以去找你不会的课程来学,讲得都很详细,就和在课堂上上课没两样,而且还可以重复观看。

6、每日英语听力

上高中的时候是真的很累,每天起早贪黑,坐车的时候都想睡一会,我就在想怎么在累的时候能够休息一下,又能学点东西。这个听英语的软件就很有用,里面各种英语听力趣闻你想听的里面都有,闭着眼睛休息的时候听,不仅眼睛得到了放松,还学到了知识。

网课是远程教育的现代化表现,以网络技术为基础,结合院校优秀教育资源,将院校最优秀的教师、最好的教学成果传播到四面八方,学生无论是在近处还是远方只要拥有网络及一定的计算机操作能力均可学习知识。

学习方式灵活 网课学习不受时间、空间限制,学生随时随地都可以学习,想学哪个课程就学哪个课程,网络教育一般以在线辅导和面授相结合,在线辅导,通过学生与老师在线授课与学习,同时可以通过平台进行交流、解答疑问、完成作业、考试等。 教学形式个性化 网课运用计算机网络特有的数据库管理和双向交互功能,

让系统对每个学生的资料、学习过程和阶段情况等实现完整的系统跟踪记录,同时根据不同学生的资料提出不同的个性化学习建议或计划,更利于学生的发展。

一些学习软件对你是有很大帮助的,而且每款软件主打的也是不一样的,操作起来很简单,还能获取到更多的知识,很不错,根据自己需求进行选择。

相关问答

公共选修课怎么选?

其次,了解选修课的课程设置和教学安排,包括上课时间和地点,考核方式,选课人数等,以便做好个人的时间安排和预习复习的准备。最后,可以参考其他学生的选课经...

高中 选哪几科能学编程?

数学英语单从专业上来说,编程不涉及物理化学生物这些科目。要求一些英语和数学基础,但并不要求太深。所以高中阶段没必要刻意去为编程学那些科目。你需要的是...

江苏 电子 信息职业学院 选课 哪个好?

江苏电子信息职业学院的选课应该根据个人兴趣和职业规划来选择。以下是一些建议:1.计算机科学与技术专业:该专业是学院的重点专业之一,涵盖了计算机基础知识...

四川工商学院校园网怎么用?

...连接校园网:首先,在校园内找到覆盖校园网的热点,然后连接相应的WiFi。跳转到认证页面:连接校园网后,会自动跳转到认证页面,输入学校统一身份认证的账号及...

电子 班牌和门禁的区别?

电子班牌是智慧校园应用场景的一个比较核心的部分。主要是挂在班级门口。实现校园文化展示,班级风采展示等校宣传的作用。V校电子班牌在这些简单的功能基础上...

计算机网络 选课 选什么?

大学均要求选择物理科目。互联网计算机类本科层次属于工学类的一级学科,下面包括9个专业:计算机科学与技术、软件工程、网络工程、信息安全、物联网工程、数...

分班选科最好的搭配?

1、物理+化学+生物:凡是高中生应该都听过这样一句话:学好数理化,走遍天下都不怕。这个组合就是老理综组合,对于喜欢理综并且思维能力好的学生来说,这样的组...

高中 阶段的职业生涯规划教育有多重要?

选对好专业,完全凭运气。现在回想要是那个时候要是有个老师在高中的时候指导一下自己,帮做一下职业规划的那那么自己要少走对少弯路。所以我认为做好职业规划...

上海交通大学有哪些教授的课是必须要去蹭的? - 赵小艾 的回答...

作为16级医学生回答一下这个问题首先推荐施索华教授的思修课,思修作为四大政治课之一,印象中的政治课都是比较枯燥的当然不包括施老师的思修课,施老...

信息安全专业学生要学哪些课程?比较重要的专业课有哪些? 申请方

[回答]专业培养目标:信息安全是国家重点发展的新兴交叉学科,它和政府、国防、金融、制造、商业等部门和行业密切相关,具有广阔的发展前景。通过学习,使学...

标签:

相关阅读