电子电力技术应用论文 征文(一)|“电力系统中的电力电子技术”专题征文

小编头像

小编

管理员

发布于:2025年05月05日

100 阅读 · 0 评论

征文(一)|“电力系统中的电力电子技术”专题征文

“电能绿色变换”作为实现高质高效电能利用与消费的重要手段,是优化能源结构、促进经济可持续发展的必然选择。在“电能绿色变换”过程中,高质量、高可靠及高可控的电力电子变换系统可看作其“心脏”。在此背景下,研究面向工业用电领域的特种电力电子变换器与控制技术、面向新能源发电领域的电力电子变换器与控制技术以及智能电网下的多端口电力电子系统与稳定控制技术等,是实现“电能绿色变换”的重要途径,同时也是从制造大国向制造强国转变的关键动力,以及新能源利用与智能电网建设的核心内容,是保障我国能源安全和可持续发展的关键支撑技术之一。

为此,由浙江省电力学会主办,《浙江电力》编辑部承办,特开展“电力系统中的电力电子技术”专题征文活动,共同促进我国电力电子技术在电力系统中的发展。本次征文特邀湖南大学马伏军教授、浙江大学陈敏教授、上海电力大学赵晋斌教授担任联合特约主编(排名不分先后),共同主持“电力系统中的电力电子技术”专题,希望与作者、读者一起探讨电力系统中电力电子技术、电力传动技术等领域的新理论、新技术、新成果,展示电力电子变换和控制技术的发展水平及今后的发展方向。

1. 专题征稿范围(包括但不限于此)

(1)面向太阳能、风能、电池储能等新能源发电领域的电力电子变换器及控制技术;

(2)面向轨道交通、冶金、石化、海洋、航空航天等领域的特种电力电子变换器与控制技术;

(3)配电网有源滤波、无功补偿和谐波治理等领域的电能质量与控制技术;

(4)高压、大容量模块化多电平变换器拓扑结构与控制技术;

(5)智能电网中的电力电子变换技术,如直流配电网、交直流混合配电网、多端口能量路由器等;

(6)电力电子系统的建模与稳定性控制,如含多逆变器微网建模与稳定性控制、多端口变换器系统的建模及稳定性控制等。

2. 投稿要求

(1)论文重点突出、论述严谨、文字简练,避免长篇公式推导(必要的推导可列入附录),篇幅控制在6000~8000字(包括图表)为宜。

(2)请写明论文题名的英译文、作者姓名的汉语拼音以及作者单位的英译文,同时附3~8个中英文关键词和200~300字的中文摘要及其英译文。摘要请采用第三人称写法,应是一篇独立短文,包含与论文同等量的主要信息,一般应包括目的、方法、结果、结论四要素。

(3)引言中研究目的清晰明确,详细介绍国内外研究背景,对现有其他研究者的工作进行正确的评述;阐述自己的观点,并对自己的研究思路做一总体介绍,引言字数不少于1000字。

(4)研究设计和方法叙述清楚,数据合理并被正确地分析和解释;比较所提出的方法和现有方法的优缺点。

(5)来稿请用Word排版,格式尽量与《浙江电力》一致。

(6)获得国家、省(部)级基金资助或属于各级电力公司科技项目的论文,请以“基金项目:”作为标识注明基金或科技项目名称,注明其对应项目编号,多项基金应依次列出;并附第一作者简介,包括:姓名(出生年份),性别,学位,职称,所从事工作或研究方向,联系电话,E-mail信箱等。

(7)参考文献应选用正式出版物上发表的文献,不要引用尚未公开出版的资料和产品说明书,数量建议在15条以上,且大多应为5年之内的文献。如引用已经发表的有关文献中的文字、图表等内容,必须在文后列入参考文献,并在正文中标注。文后参考文献项请按GB/T 7714-2015《文后参考文献著录规则》依次列出。

(8)论文中所用文字、图表等均出自作者本人所作,不存在侵害他人著作权问题。

(9)本刊对来稿有权作技术性或文字性修改,请勿一稿多投。来稿经审定确定采用后,即通知作者。

3. 投稿截止日期

该专题投稿截止日期2019年1月31日 ,拟于2019年3月 出版

4. 投稿方式

投稿时请备注“电力系统中的电力电子技术”专栏

投稿邮箱: zjdlbjb@qq.comzjdl@zj.sgcc.com.cn

5. 专题负责人

马伏军教授:mafujun2004@163.com

陈敏教授:Calim@zju.edu.cn

赵晋斌教授:zhaojinbin@shiep.edu.cn

童凯(浙江电力):56401602@qq.com

6. 特约主编介绍

马伏军 ,博士,现为湖南大学电气学院副教授、博士生导师、岳麓学者。主要研究方向为高效、绿色电能变换与控制技术,主持承担了国家青年自科基金项目1项、中德博士后交流基金项目1项、湖南省研究生创新基金重点项目1项、湖南大学青年教师培养计划项目1项,并作为课题组主要成员参加了国家“十一五”科技支撑项目子课题《高速铁路供电系统综合补偿及谐波抑制技术》、国家“973”计划项目子项《微网及含微网配电系统的电能质量分析与控制》等。

近年来,在IEEE、IET、《中国电机工程学报》等国内外学术刊物上发表相关论文80余篇,其中SCI收录论文27篇,其中第一作者和通讯作者发表SCI论文13篇,在IEEE trans. Transportation Electrification发表封面长文1篇,发表之后长期处于该期刊的Top10 popular papers之列,被重点推送和宣传;以第一发和第二明人授权国家发明专利21项,其中以第一发明人授权国家发明专利13项; 获得2014年国家技术发明二等奖1项(排名第3)、2013年中国机械工业科技一等奖1项(排名第4)、2018年国家科技创新团队奖(排名第15),2014年中国专利金奖和湖南省专利一等奖各1项(本人排名第7),2017年湖南省科技创新团队奖(核心骨干)、十八届芙蓉学子科研创新奖(负责人)和2017年“湖南省优秀博士学位论文”等奖励10项。

陈敏 ,博士,副教授,浙江大学电气工程学院电力电子技术国家专业实验室副主任。2000年7月毕业于浙江大学应用电子学系,获学士学位;2006年12月取得浙江大学电气工程专业工学博士学位。2007年1月至2009年12月在浙江大学电气工程学院从事博士后科学研究,随后留校任教。2013年获得国家留学基金委与浙江大学新星计划联合资助,在丹麦奥尔堡大学能源技术学院从事为期两年的访问学者项目。作为项目负责人承担国家自然科学基金面上项目2项,青年基金项目1项(结题优秀),国防军工项目3项,省部级项目6项,国际横向合作项目9项,参与国家重点研发计划项目1项。目前已发表SCI/EI收录的论文60余篇,高被引论文1篇,获得1项省部级科研成果奖励,授权发明专利15项,申请中国发明专利4项,日本专利1项,其中5项专利权转让企业。担任中国电源学会青年工作委员会委员,中国电源学会照明电源专委会委员,中国照明学会照明设计师专委会委员。浙江大学求是青年学者。

主要从事电力电子系统及其先进控制技术的研究工作,包括电力电子在电力系统中的应用、逆变器及其控制、可再生能源发电与并网(模块化光伏并网变换器及系统)、电动车储能与充电的双向能量变换技术、高效照明驱动技术。

赵晋斌 ,工学博士、三级教授, 上海市东方学者,浦江学者。1999年赴日本国立大分大学工学研究科电力电子与电力传动专业留学,师从中野忠夫教授和锅岛隆教授, 从事开关电源控制策略和拓扑结构的研究。2005年3月获得博士学位后,以研究员身份进入日本三大通信电源公司之一的欧利生电气公司研究开发本部研究开发室工作,从事新能源并网技术,变流器建模和控制, 数据中心用直流开关电源和混合动力车载电源的研究。在13年海外的学习和工作中,和瑞萨科技,丰田汽车,日本电信电话公司NTT,东京电力等世界著名公司及日本新能源·产业技术开发机构NEDO等国家研究机构一起合作开展了多项重大研究项目,积累了丰富的经验。此外,与大分大学、长崎大学、九州大学、大阪大学、NTT设施公司研究开发本部、富士电机,台达等建立了长期、密切的合作关系。

迄今为止,在期刊和会议上发表高水平学术论文130余篇(SCI收录20篇、EI收录95篇)。申请日本发明专利14项、其中授权10项。申请美国发明专利4项、授权3项。申请欧洲发明专利2项和中国发明专利37项,授权22项。获得2015年度上海科学技术发明奖二等奖(第1)和2015年度上海市研究生优秀成果(硕士学位论文)。主持包括国家自然科学基金面上和上海市科委重点科技攻关等二十几项横纵向项目。

现为中国电工技术学会理事, 电力系统保护与控制期刊编委, 新能源汽车供能技术期刊编委, 中国电工技术学会电动汽车充换电系统与试验专业委员会委员, 中国电源学会新能源电能变换技术专业委员会和直流电源专业委员会委员,上海市电源学会理事,IEEE 会员、日本电气学会会员、日本电子情报通信学会会员和中国电源学会高级会员。IEEE Transactions on Power Electronics、IEEE Transactions on Industry Applications、IET Power Electronics、IEEE Industrial Electronics Magazine、EPE Journal、电工技术学报、IEEE ECCE和IEEE APEC等国际SCI杂志和会议审稿人。担任IEEE ECCE-Asia IPEC2014 TPC member技术委员会委员,IEEE 39th Annual Conference of Industrial Electronics Society (IECON 2013) Session-DC Conversion Systems分会场主席。入选2010度上海市东方学者特聘教授,2012年度上海科委浦江计划,2012年度上海教委市人才发展资金等多项人才项目。

主要研究方向为电力电子电路、装置与系统,电力电子电路的智能化及模块化控制技术,新能源消纳与高效电力电子变换技术。

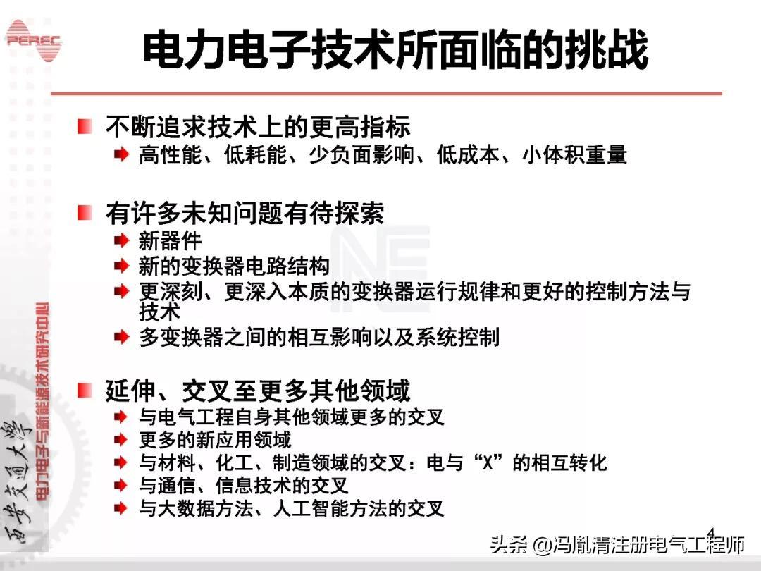
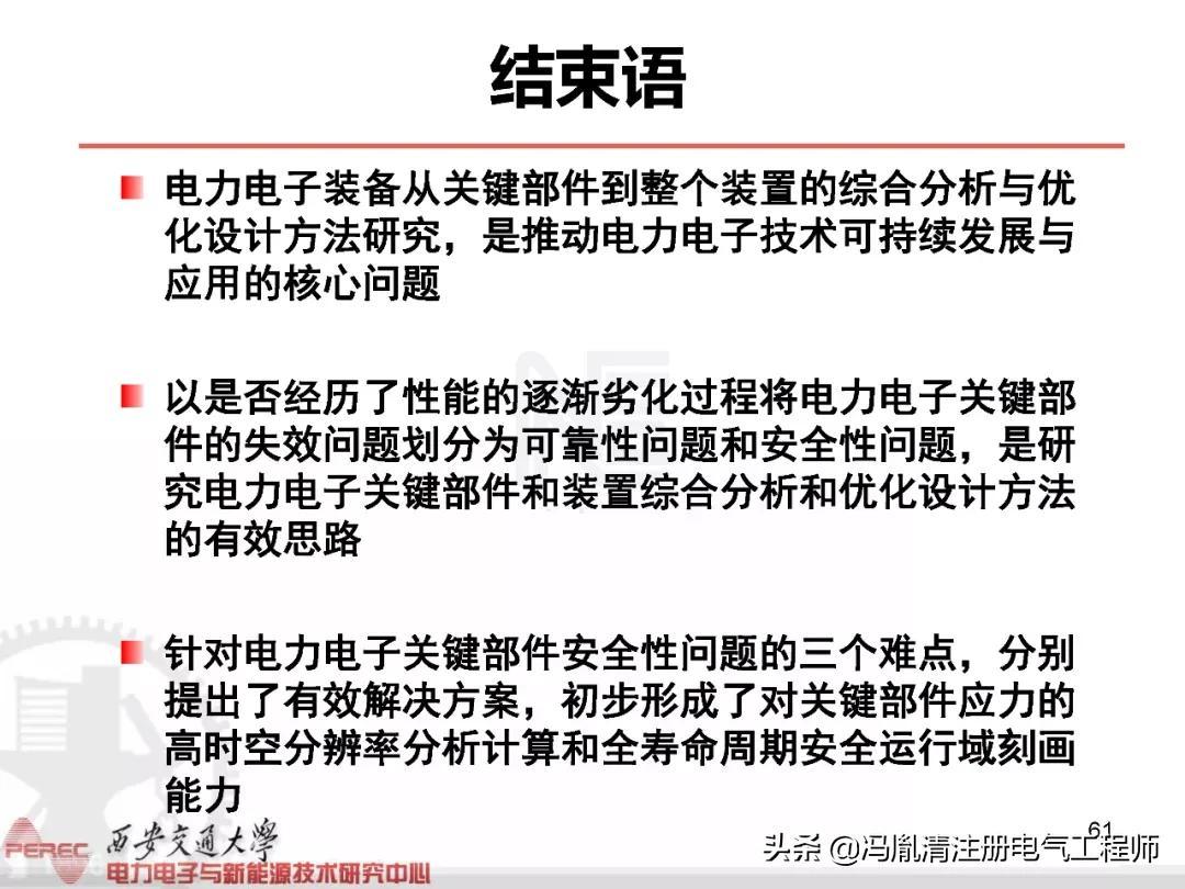
以安全性和可靠性研究推进电力电子技术的可持续发展与应用

特别致谢报告专家

刘进军 教授

专家介绍

/ 刘进军/

刘进军,西安交通大学电气学院教授、领军学者,IEEE Fellow(会士),国家重点研发计划项目首席科学家。1997年博士毕业即留校任教至今,现任电力电子与新能源技术研究中心主任/电力电子与工业自动化研究所所长。现为IEEE电力电子学会副主席,中国电源学会副理事长、英文学报主编,中国电工技术学会电力电子学会副理事长、秘书长,教育部电气类专业教学指导委员会副主任委员。主要研究方向为电力电子技术,获国家级和省部级科学技术奖、教学成果奖等多项。荣获2006年中达学者奖,2014年长江学者特聘教授,2014年全国优秀科技工作者,2016年国务院特殊津贴奖励,IEEE电力电子学报2016年、2021年最佳论文奖,2020年宝钢优秀教师特等奖提名奖。

NE电气版权所有

相关问答

电力电子技术 期刊是不是核心期刊?

《电力电子技术》是我国唯一的国家级电力电子刊物,也是电力电子学会会刊,面向国内外公开发行。创刊于1967年,经过长期发展,已成为我国电力电子领域里,集理论...

电力 行业比较著名的学术期刊有哪些?

我国的电力学术期刊很多,主要的有下面这些。1、中国电机工程学报,旬刊,是报道电机工程领域的先进技术和科研成果、交流技术经验和信息、开展学术讨论的国内...

在电气工程专业中 电力电子 方向比较好的学校有哪些? 申请方

以下是国内纯电力电子专业最好的几个学校:第一档:西安交通大学,在中国,王兆安是电力电子方面的顶级专家,是中国的Fred.Lee、、、陈伯时是控制方面...

本科电气工程毕业 论文 选题该注意哪些问题?

首先谢邀回答,其次也希望我的回答可以给你带来启发。首先需要简单的定义下“毕业论文”(仅供参考):毕业论文的含义呢!其实很友好也很好理解,就是对于你能...那...

请问 电力 系统方面的期刊都有哪些,我想查一些 论文 - 懂得

楼上的高人!

华北 电力 大学怎么样?

华北电力大学(NorthChinaElectricPowerUniversity)是教育部直属、由国家电网有限公司等12家特大型电力集团和中国电力企业联合会组成的理事会与教育部共建...

华北 电力 大学计算机的专业硕士就业前景好吗?注:专业硕士(工程硕士)。已经考上了,不知道怎么样?

就业前景挺好的,其实比电力系的强多了。有几个导师也相当好,论文不少给学生发,还给学生介绍工作。就业前景挺好的,其实比电力系的强多了。有几个导师也相当好...

能发表能源或 电力 方面 论文 的期刊有哪些?能稳妥发表对期刊等级无要求?

能源有:风能,水利,光等看那方面的能源了,有一本杂志叫《中国能源》你可看看。电力方面的杂志很多:《河南电力》《电世界》《农电管理》《农村电工》《农村...能...

东北电力大学 计算机学院怎么样?设有哪些专业? 申请方

[回答]~接下来我为大家简单介绍一下我们东北电力大学的计算机学院开设的专业以及研究情况专业设置:计算机科学与技术、软件工程、智能科学与技术计算机学...

关于微电网的 论文 有哪几个方向?

涉及多个方向。其中包括微电网的建模与优化,微电网稳定性分析与控制策略,微电网的能量管理和市场运...其中包括微电网的建模与优化,微电网稳定性分析与控制策...

标签:

相关阅读