个人电子商务应用 用AI,普通人完全能大胆做电商!

小编头像

小编

管理员

发布于:2025年05月02日

100 阅读 · 0 评论

用AI,普通人完全能大胆做电商!

哈喽,同学们下午好!

如果你想在2024年做门小生意,请一定要好好利用AI!

可以说,

AI技术能广泛应用于电商行业乃至所有工作环节。

只要你输入正确的指令,AI便能快速给你所想要的文案、图片、视频等内容,一键应用。

比如?

AI技术赋能电商全链路

真全能助手

?1)AI赋能电商文案工作

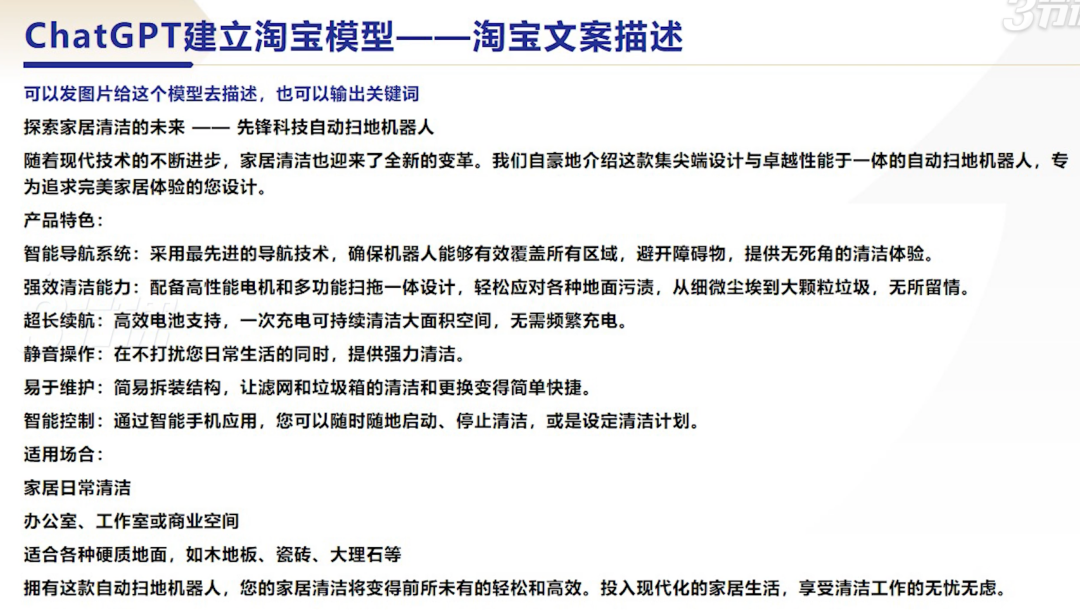
利用AI写作功能辅助完成各类文案工作, 像发送图片让AI生成淘宝文案,快速出内容,提高工作效率!

?2)AI赋能电商设计工作

可以将AI应用于生成模特/产品等素材图。

通过以文生图、图生图、条件生图等形式,在无真人模特、无真实拍摄条件下直接创作图片,商家都可以直接使用。

根本不用花大量时间和价钱去找摄影师拍摄!

?3)AI赋能直播带货工作

利用AI数字人主播,可24小时在线直播带货 ,不仅可以使人力成本下降,并能保持高效工作状态。

那AI数字人具体怎么做,怎么把货卖好??

总的来说,AI已经融入到电商各工作环节,我们能做的只有快速掌握AI技术,将其运用到电商业务中,以充分发挥其潜力。

邀请你来三节课

免费学AI+电商

如果你还没享享受到AI带来的红利,如果你想做电商却不知道如何入门?

邀请你来参与—— 「三节课职场Gap节」。 活动根据100个真实赚钱案例,精选了48门副业硬技能课送给大家。其中包含9门AI及电商技能系统课,带你从0-1掌握基本逻辑及实操技巧。

课程总价超10000元, 限时0元学3天!

?请添加工作人员, 无套路领卡学习?

参与 三节课职场Gap节 就送100个赚钱案例集 在本次职场Gap节中,除了48门副业课。三节课还独家整理《100个真实搞钱案例》 。内容联合三节课老师阿甜、陈榕榕、阿派、田子曾、菜菜、考拉,小红书博主@不打工侠,及网络信息整理汇总。从具体项目的类型、案例、商业模式、成本、客单价、利润范围、所需能力、核心技能点及 能力提升课程推荐, 共9个方面帮你打开赚钱思路,打破信息差!扫码加工作人员,立刻领取完整版案例集查看? 点个 在看,下期 更精彩

上海‘我店’的商业模式解析:三年会员量三百万,流水过百亿。

随着数字经济的发展,传统的零售模式面临着巨大的转型压力。在此背景下,上海我店网络科技有限公司(简称“我店”)依托于绿色消费积分制度,迅速崛起为一种新型消费平台。本文将深入探讨“我店”的商业模式,揭示其成功的原因及其带来的市场影响。

一、公司概况及背景

1. 公司简介

上海我店网络科技有限公司成立于2021年8月,位于上海市,是一家专注于科技推广和应用服务的企业。公司注册资本为2000万元人民币,目前实缴1372万元。作为上海暑晁网络科技的成员,“我店”自成立以来,通过创新的商业生态设计,迅速建立了自己的市场地位。

2. 平台发展

在不到三年的时间里,“我店”平台的总交易额已突破100亿元,注册会员数达到300万。其旗下比那多品牌超市在全国已开设超过100家门店,并与20000多家异业联盟商家建立合作关系,显著提升了相关商家的业绩。

二、绿色积分模式的核心机制

1. 绿色积分制度

绿色积分是“我店”平台的核心机制之一。早在2016年,国家发改委等十部委联合发布的《关于促进绿色消费的指导意见》中首次提出了“绿色消费积分制”的概念。“我店”平台借此机会,设计了一套完善的积分制度,旨在通过消费积分的方式激励消费者和商家。

2. 积分的获得与使用

消费者在“我店”平台进行消费时,可以获得金币和积分。金币可用于在平台兑换商品或服务,而积分则会按照平台的算法进行增值。增值后的积分可以转化为抵用券,供消费者在未来的消费中使用。这种机制不仅降低了消费者的消费成本,还提高了其对平台的粘性。

3. 商家的参与机制

对于商家而言,“我店”要求其提供10%至20%的让利,以获得等量的积分。这些积分不仅能够用来吸引消费者,还能通过抵用券的方式回馈给消费者和商家本身。此举实现了商家、消费者与平台三者之间的利益共享。

三、商业模式的多元化应用

1. 品牌店铺加盟

“我店”平台通过其品牌店铺加盟模式迅速扩展市场。截至目前,其旗下的比那多品牌超市已在全国开设了超过150家门店。这些超市专注于提供民生必需品,以低成本、高质量的商品吸引消费者。通过“我店”的底层逻辑和绿色积分制度,比那多超市不仅实现了消费者的锁客,还创造了独特的购物体验。

2. 异业联盟的建设

平台的另一大亮点在于其强大的异业联盟网络。目前,“我店”已与超过20000家来自不同领域的商家建立了联盟合作。这些商家涵盖了餐饮、美食、服饰、美容、数码等多个行业,通过共享平台的公域流量,实现了资源的最大化利用。同时,异业联盟的存在也增强了平台的市场竞争力。

3. 区域服务中心

为了更好地推广和管理平台,“我店”在全国设立了超过115家区域服务中心。这些服务中心不仅负责平台的日常运营,还承担着为商家和消费者提供支持和服务的职责。区域服务中心的设立进一步巩固了平台的市场地位,并为平台的发展提供了坚实的基础。

4. 城市合伙人制度

“我店”还通过城市合伙人制度吸引更多的合作伙伴。通过消费成为会员后,消费者可以获得积分,并转化为抵用券使用。商家通过锁定顾客,获得积分和抵用券,还能打通私域流量,实现资源共享。合伙人不仅可以享受平台的业绩奖励,还能从区域内的业绩中获得一定比例的提成。

四、绿色积分模式的商业价值分析

在当前的绿色消费和可持续发展趋势下,绿色积分模式逐渐成为一种有吸引力的商业模式。通过这一模式,消费者、商家和平台都能从中获益。本文将详细分析这种模式的运作流程、商家让利机制及其商业价值。

消费者在平台的流程

消费者通过我店平台消费可以获得金币和积分。金币可以在商城中兑换商品或服务,而积分则通过算法增值,经过40个周期后,最终转化为5倍积分的抵用券(通证)。这一流程不仅增强了消费者的购物体验,还激励他们持续在平台消费,增加了客户黏性。

平台活动政策(用户)

从2024年3月15日起,平台启动了新的积分池管理政策。每期积分池初始额度为100万积分,在10天内需达到15%的增长目标。如果目标达成,则在第11天发放抵用券;若在10至30天内达成,则次日发放;如果30天内未达标,则在第31天按实际增长发放。这种机制鼓励用户在特定时间内积极参与消费,从而推动平台的活跃度和交易量。

商家在平台的流程

消费者通过平台到联盟商家消费,商家需要进行20%的让利,进而获得等量的积分。此外,如果顾客通过线下扫码引流到平台,还可以绑定顾客关系,并获得该顾客后续积分的5%作为抵用券。这种机制不仅提升了商家的吸引力,还增强了顾客与平台的连接。

平台活动政策(商家)

自2024年1月18日起,平台为商家建立新的积分池。每期积分池初始额度为1000万积分,按15%的增长为目标。在10天内达到增长目标则发放抵用券;若在10至30天内达成,则次日发放;未达标则在第31天按实际增长发放。这种安排使商家能够通过让利获得积分,进一步激励商家积极参与平台的促销活动。

整体逻辑分析

平台的核心逻辑在于整合商家的让利部分,形成一个结算中心。在每个结算周期内,如果平台总价值增长达到15%,则会提前结算。平台从结算中心提取最多40%的额度生成金币,发放给用户和商家。具体来说,第一期发放1%的金币,第二期发放两个1%的金币,以此类推,直到第40期。第41期起,第一期的订单不再获得金币。

这种设计确保了平台不会因为用户和商家的增长而增加固定成本。金币的发放是根据每期新增业绩动态调整的,因此即便平台规模扩大或业绩增加,平台也能灵活管理成本。反之,若平台规模缩小或业绩持平,消费者所获得的金币也将相应减少或持平。

上海“我店”平台通过其独特的绿色积分模式和创新的商业模式,成功地实现了消费者、商家和平台的多方共赢。其通过整合线上线下资源,建立强大的异业联盟网络,不仅为消费者提供了实惠的购物体验,也为商家带来了新的增长机会。在未来,如何继续优化平台的运营模式,提升用户体验和商家收益,将是“我店”平台持续发展的关键。

需要对接文交所,研发DAPP,小程序,公众号,app,分销模式,商城系统软件找小编。了解更多互联网资讯。

注解:小编所有分析的项目,只是分析商业经济模式,小编没有参与任何分析过的项目运营,也不投资参与任何项目,不做任何项目私下评估,(以上分析均不构成任何投资建议)

来源:(weisanyun798)

相关问答

电子商务 得上班实践中经常用到的 应用 有什么啊,..._ 电子商 ...

以下是电子商务中常用的应用:1.电子商务平台:如淘宝、京东、天猫等,是电子商务业务的基础,提供了商品展示、交易、支付、物流等一系列服务。2.电...

电子商务 应用 有哪些类型?

电子商务,涵盖的范围很广,一般可分为代理商、商家和消费者(Agent、Business、Consumer,即ABC)企业对企业(Business-to-Business,即B2B),企业对消费者(B...

移动 电子商务 有哪些 应用 类型?

移动电子商务形式多样,除从传统PC电子商务中扩展而来的一些服务外,还有许多新的形式将会逐渐被开发出来。目前,主要的移动电子商务应用可分为下面几种类型。...

电子商务 应用 类型有哪些请访问网络看找出一些实例?

电子商务的主要应用类型:B2B,B2C,C2C,B2M,M2C。1、B2B:企业对企业之间的营销关。如阿里巴巴,慧聪网,铭万网。2、B2C:商对客的一种模式。如天猫,京东商城...

电子商务 毕业生具体从事哪些职业 - 懂得

电子商务专业的毕业生可应聘的十大商务职位一、电子商务员1、2年以上零售前端销售经验,具有电子商务销售、直邮、直销工作经验或零售店面经验者优先...

电子商务 哪个行业 应用 前景好?

电子商务专业可以分为两个基本方向:电子商务经济管理类方向和电子商务工程技术类方向。经管类方向要求侧重掌握互联网经济和商务管理相关的知识与技能,工程类...

电子商务 是干什么的主要做哪些工作

[回答]电子商务工作与传统的商务模式有着明显的区别,传统商务模式需要直接与消费者或者客户打交道,而电子商务则需要借助互联网技术通过网络平台进行贸易...

电子商务 主要有哪些 应用领域 ..._电子商务_帮考网

电子商务主要应用领域包括:1.在线零售:通过网站或应用程序销售商品和服务。2.电子支付:通过互联网进行在线支付,包括信用卡、电子钱包、支付宝等...

电子商务 专业可以从事哪些行业?

电子商务,简称电商,是指在互联网(Internet)、内部网(Intranet)和增值网(VAN,ValueAddedNetwork)上以电子交易方式进行交易活动和相关服务活动,使传统...电....

电子商务 应用 有哪些? - mo6IrbOJX 的回答 - 懂得

电子商务就是指利用电子技术来进行商务活动比如说:网上开店,网上发布信息,网上购物。寻找供求信息等等都是属于电子商务的范畴主要型电子商B2B模式...

标签:

相关阅读