电子影像系统应用说明 费报只是小 case!电子影像系统,工作效率up无限

小编头像

小编

管理员

发布于:2026年04月14日

102 阅读 · 0 评论

费报只是小 case!电子影像系统,工作效率up无限

在日常工作中,我发现许多朋友对电子影像系统存有一个错误认知,“电子影像系统,我了解,就是用来做费用报销的吧”。 但事实上,电子影像系统的实用价值远非这样,它可以解决企业许多业务场景中的难点。今天,让我们一起来探讨电子影像系统,希望能对大家在企业数字化改革中带来更多帮助。

企业“神经中枢” ,提升业务智慧

一般来说,业务系统主要是解决企业业务管理问题,例如OA系统主要处理企业日常办公与管理,包含文档管理、审批流程、任务分配等功能。但是,这些系统在处理业务流程中产生的文件时,比如合同文件、报告文件、会议文件等,力不从心。

而电子影像系统就像企业的“神经中枢”,它连接不同的业务系统,可以对纸质文件进行电子化处理,还可以对数据进行回写、查重、验真伪等处理。例如,财务部在支付业务时,可以从影像系统查询业务系统的信息及相关文件;在报销费用时也可以查看纸质发票的内容。这不仅提高业务协作效率,还规范了流程管理,进而增强企业业务的规范合规性。

电子影像系统的应用,使企业拥有强大的“记忆”和“联想”功能,各业务部门可随时调用相关信息,促进业务流程的高效协同。它构建起企业业务“神经网络”,帮助企业在信息海洋中找到自己需求的“记忆”,实现业务的高度智能化和数字化。

构建数字记忆

通过多种方式采集企业数据资产,构建企业数字记忆:

纸质文件的数字化采集:通过扫描仪或者移动端扫描采集纸质文件数据,还可以扫描封面二维码采集数据共享存储空间的数据采集:共享网盘、共享文件夹、邮箱等位置的文件数据实现自动上传采集业务系统数据的实时采集:业务系统的数据可以通过接口集成实时、自动上传采集本地文件数据的批量上传采集:电脑本地文件可以批量上传采集

管理数据资产

通过分类整理与详细信息的存储,对企业数据资产实施管理,实现资产价值的最大化

支持office、pdf、jpg、xml、java、音视频等格式的文件直接存储,按照数据类型自动整理分类(比如按票据、合同等分类)连同文件的详细数据(比如合同上的往来公司名字、账户、交易金额等信息)一起存储最终形成数据仓库,实现企业数据资产的集中式管理。

提高业务联想力

通过数据的识别、关联及自动填充等处理,减少人工操作,提高业务处理速度与准确性,实现业务智能

识别查验:支持各类票据的查重、验真伪数据关联:影像数据可与其他业务数据进行自动关联,比如将发票、合同与凭证进行关联数据自动回写:数据可自动回填,比如在费用报销时,发票金额、税率等数据可自动回写,不用人工填写数据自动比对:识别出的数据与需要核对的数据进行自动比对,比如报销发票影像数据与纸质发票进行自动化比对

智慧生态共建

实现数据资产的安全共享,构建数字生态,推动企业内外部协同和沟通,实现业务智慧的跨界发展

跨业务系统共享:支持企业员工跨业务系统在线调阅文件,office、pdf、jpg、音视频等格式文件在线直接打开,无需下载;比如财务审计需要调阅业务系统文件跨部门共享:支持企业员工跨部门调阅企业资产数据,比如销售部需要调阅产品部的宣传资料跨组织共享:支持企业总部调阅子公司数据资产,实现本集团多层级数据共享跨时空共享:支持异地办公人员实时查询数据资产,实现超越时空的协同合作企业内外部协作:支持企业与客户之间、企业与上下游供应商之间的数据协作

综上,电子影像系统已不仅限于费用报销这一小业务场景。它是企业数字化转型的“神经中枢”,通过数据的采集、存储、管理与应用,构建起业务的“数字记忆”与“智慧联想”,释放管理效率与业务潜能。

那么,在具体业务场景中,电子影像系统可以解决哪些实际问题?

纸质文件全面数字化,实现集中式电子管理。业务文件统一电子化存储,代替各业务系统孤立管理。自动完成发票识别、数据录入、数据关联与数据验证等重复工作,减轻人工负荷。实现文件共享、在线调阅与智能检索,提高协同效率。

企业在管理过程中遇到上述问题,欢迎咨询我们。我们提供专业的咨询服务,助力企业实现数字化转型,提升管理智能与业务效率,迈向高质量发展。

干货分享:RISPACS影像系统介绍

编辑导读:RIS/PACS影像系统是医学行业的专有名词,包括医院检查科室所用的系统。这类影像系统如何进行规划设计呢?本文作者对此进行了分析,希望对你有帮助。

目前医院大多时候包括影像科人员都把影像系统称为PACS,真正的影像/检查系统应该包含PACS和RIS。 RIS系统: 放射信息管理系统。主要有登记预约、排队叫号、技师模块、报告模块、主任模块、采集模块等模块。PACS系统: 医学影像存档与通信系统。

简单理解来说,即医院检查科室(放射、超声、内镜、病理)所用的系统(例如我们平时接触到的X光、核磁、CT等)。

最近开始涉及公司的影像系统的规划设计,分享下目前所了解的业务逻辑,也是一个简单复盘,欢迎讨论。

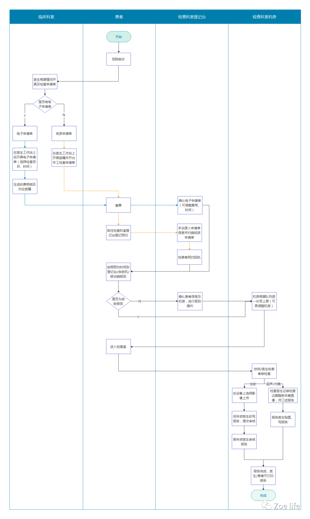
一、就诊检查业务流程

以上主要为门诊流程 ,住院/急诊/体检的检查流程与门诊的不同点(电子申请单)如下:

住院: 住院主要是缴费方式不同,医生开单后由护士确认医嘱,确认后则从患者住院预交金中扣除检查费,扣除成功后才将电子申请单传给检查系统。体检: 个人体检一般无需医生开单,自己选择体检项目、缴费后即可做检查。团体体检可能先缴费后检查或先检查后缴费都有可能。急诊: 医生开单基本上不需要预约检查时间,即开即做,检查科室一般也是让急诊优先。

二、初版核心功能模块

三、各个核心功能点的不同情况

1. 登记

检查科室登记员操作。

1. 纸质申请单

医院传统方式一般还是纸质申请单模式,医生录入医嘱后开具手工申请单,患者缴费后拿申请单(住院为护士确费后拿申请单)到检查科室登记处登记。

登记台工作人员对照纸质申请单手工录入检查登记系统,并预约好检查时间。

2. 电子申请单

目前很多医院都开始改造为电子申请单模式,节省医生护士患者操作流程。

医生问诊时直接在医生工作站开具电子检查单,生成医嘱及收费明细。

患者缴费后(住院为护士确费后)直接通过接口传到检查系统,登记人员每日对电子检查单进行确认登记。无需患者或护士再跑一趟检查科室。

ps: 靠关系走后门等的情况一般不会开具申请单,也无需登记报到,直接做检查,这种情况可以不考虑。

2. 预约检查时间

临床医生开单时可选立即检查或预约检查时间,检查科室登记时可再调整检查时间。

1. 需预约检查时间

检查科室登记患者信息,预约/调整检查时间,患者到预约时间再来报到,上屏叫号。

2. 无需预约,可立即检查

医生开单、患者缴费、检查科室登记完,患者直接进入叫号队列,上屏叫号做检查。

3. 预约机房

接口能对接的话,临床医生开单时即可预约机房。无法联通接口则需检查科室人员在登记/报到时预约机房。

1.医生开单时预约机房

临床医生在医生工作站开单时可选择预约机房(也可不选),检查科室登记台在登记时候确认机房,可修改调整。报到及机房叫号时也可根据机房使用情况再次调整机房。

2.登记台登记时预约机房

检查科室登记时可预约/调整机房,报到及机房叫号时也可根据机房使用情况再次调整机房。

4. 报到

患者自助报到或登记台登记员/检查室门口报到处工作人员操作使用。

1.患者自助报到

到检查时间患者可通过医院自助机或移动端智慧医院进行自助报到,进入叫号上屏队列。

2. 登记台报到

患者拿身份证/医保卡/住院条码等到登记台/检查室门口报到处报到,工作人员确认信息后在检查系统中点击报到进入叫号队列。

5. 叫号

执行护士或机房技师使用

1. 按排队队列顺序叫号

2. 可选择某患者单独叫号 (情况较少,叫号与大屏对不上容易引起其他患者不满)

3. 暂缓,一般是将患者排到待叫号最后1位,取消暂缓则恢复到叫号队列 (例如患者超声憋尿未达到可检查状态可先暂缓)

4. 过号,一般将该已叫号患者顺延几位 (如叫号没来等情况)

5. 已叫号患者可2次叫号 (如医院环境嘈杂或需护士先埋造影剂等情况就需要叫号多次)

6. 书写报告

报告书写/审核医师使用

1. 放射科

放射科检查后是从设备上选择影像上传,低年资医生通过检查系统调阅影像、初写报告、提交审核(一般是分屏模式,一个屏看影像,一个屏写报告),高年资医生审核报告后即完成报告。

2. 超声/内镜

超声/内镜是检查医生边做检查边脚踏板采集图像(硬件设备),采集的图像会上传到报告系统,并口述报告,报告医生选择贴图、写报告,写完即完成报告,无需再申请审核。

报告医生比较常用到的工具有:

调用模板 一键填入报告内容,有公共模板和个人模板2种,视报告医生权限可提供编辑功能2. 历史报告对比 ,医生常需要对比之前的检查报告来书写3.痕迹 ,可查看这份报告的操作痕迹,包括操作医生、操作动作(书写、审核等)、操作时间

四、小结

这是对这一阶段所接触学习到的影像/检查系统做个复盘,后续深入了解后会与大家分享更多这方面的知识。

作者:Zoe,微信公众号:Zoe life

本文由 @Zoe 原创发布于人人都是产品经理,未经许可,禁止转载。

题图来自 Unsplash,基于CC0协议

相关问答

电子影像 稳定 系统 是什么?

实际上就是防抖,其实就是使用一个信号纠正处理系统来处理模糊的尽义影像。有做在机身上,靠信号处理,有的做在镜头上,控制镜头进行纠正。实际上就是防抖,其实...

医学 影像 技术x-tv的基本组成及其作用?

全身类PET肿瘤筛查:医学影像发展至今,除了X射线以外,还有其他的成像技术,并发展出多种的影像技术应用。另外在生医资讯应用方面,为能所产生的数位影像档...

中考 电子 摄像是什么?

电子摄像是一种使用电子器件来完成镜头、曝光、感光元件以及图像处理等功能的摄像技术。1.它通过使用电子器件来实现摄像,不同于传统的机械摄像,通过电子设备...

360全景 影像 功能介绍

[最佳回答]其实360°全景影像系统是后视倒车影像系统或者停车辅助系统的升级产品。除了车前车后的摄像头之外,两侧的后视镜上还增加了摄像头,这样在倒车或者前...

简述现代医学四大 影像 技术的成像的物理原理及缺点?

1.高速电子轰击阳极靶时,电子与靶原子相互作用,产生电磁波x线。2.处于静磁场中的磁性核受电磁波的作用而产生的不同能级之间的共振越迁现象即是核磁共振。3...

别墅 电子影像 监控门锁怎么连接手机?

步骤3、这个时候我们打开电脑,将摄像头的后台打开,点击【无线功能】,然后选择【连接至无线路由器】,然后我们点击【确定】,就说明安装成功了;步骤...步骤4...

360全景 影像 会影响原车 电子系统 吗?

不会。安装360全景影像不会影响原车电子系统。360全景影像只是增加了四个摄像头,安装在车身四周,不会影响车辆整体美观。但是,如果加装线路改动可能会影响质...

医疗设备 应用 技术是干什么?

本专业培养掌握生命科学、电子技术、计算机技术及测控制技术基础知识,具备医学与工程技术相结合的工程实践能力,能在医院、医疗器械企业等领域从事精密医疗设备...

汽车 倒车影像系统 的工作原理

[最佳回答]汽车倒车影像系统和全景倒车影像系统的工作原理是什么?很多人还不知道。现在让我们来看看!1.全景倒车影像系统的原理是全景倒车影像可以更加直观、...

医院会用到的软件 系统 有哪些,分别是哪些科室会用到?

我来回答这个问题吧医院软件系统分为很多特别是大医院需要的软件系统和硬件设备更多一般的医院需要的都是HIS系统(医院信息系统)这是医院的主体系...我...

标签:

相关阅读