功放 电子技术应用 一篇文章让你对“功放”有个更深刻的了解

小编头像

小编

管理员

发布于:2026年04月14日

97 阅读 · 0 评论

一篇文章让你对“功放”有个更深刻的了解

前几天一位粉丝联系到我,想让我来帮他修一台声卡。作为一个轻度发烧的音乐爱好者,对音频设备还是有点研究的,自己也做过一些,便欣然接受了他的请求,并他给修好了。这位粉丝随声卡还送了我一台有点历史的SONY播放器,我于是找出了一台吃灰多年的耳放,带上耳机的那一刻,我仿佛一下子回到了当年对音乐执着热爱的青葱岁月。今天这篇文章就和大家聊聊功放的一些知识。

SONY播放器

1、什么是功放?

功率放大器简称功放,我们指的是音响系统中一种基本的设备,俗称“扩音机”,它的作用是把来自音源或是前级放大器的弱驱动信号进行放大,产生足够大的电流去推动音箱或耳机发声。

在功放领域有一个分支是“Hi-Fi功放”,Hi-Fi是英语High-Fidelity的缩写,翻译为“高保真”,其定义是:与原来的声音高度相似的重放声音。Hi-Fi功放绝对是一个深不见底的“大坑”,说它坑主要是因为它的价格,几千几万甚至几十万上百万的都有。

功放还有一个分类是耳机功率放大器,简称“耳放”。因为有一些比较高端的耳机阻抗很高,小播放器的驱动能力弱是带不起来的,也就是推不动,这时就需要要耳放了,接在播放器和耳机中间,起到发挥耳机实力的作用。

2、功放的分类

对于功放的分类是很容易让人迷糊的,主要原因就是功放的分类标准太多,分类出来的功放又相互穿插,我在刚刚接触的时候总是搞混。今天我整理了一张图来对功放进行分类,希望能帮大家理清。

功放分类

分类里面我们今天主要讨论按功放管的导电形式所分的类,这也是我们最常接触的功放分类方式了。这种分类方式下可以分为甲类、乙类、甲乙类和丁类功放,熟悉我视频频道的朋友应该知道我在第三期的时候介绍过我自己做的一款耳放,那款耳放所采用的是德州仪器的耳放芯片TPA6120A2,就是甲乙类功放了。

甲类功放是指输出级中的两个或两组输出管永远处于导电的状态,不管有无信号输入,它们都保持传导电流,并使这两个电流等于交流电的峰值。甲类功放的工作方式具有最佳的线性,每个输出管均放大信号全波,完全不存在交越失真。这种类型的功放最大的缺点是效率低 ,因为无信号时仍有满电流流入,电能全部转为高热量。当信号电平增加时,有些功率可进入负载,但许多仍转变为热量。甲类功放优点则是重播音乐的理想选择,能提供平滑的音质,音色圆润温暖,高音通透开扬。

乙类功放的工作原理与甲类功放完全不同。当处于工作状态时,晶体管的正负通道通常是处于关闭的状态除非有信号输入。在正相的信号通过时,只有正相通道工作,而负相通道关闭,两个通道绝不会同时工作。所以在没有信号时,几乎没有功率损失。但是在正负通道开启关闭的时候,常常会产生跨越失真。严格意义上,乙类功放并不属于高保真功放。乙类功放效率大约为75%,产热量要比甲类功放低很多。

甲乙类功放兼容了甲类和乙类功放的优势,在两者的性能上做了平衡,是很主流的功放类型。甲乙类功放通常拥有两个偏压,没有信号时也会有少量电流通过输出管;信号较小的时候,使用甲类功放工作模式,获取最佳线性。信号达到一定电平的时候,自动切换到乙类功放工作模式,获取更好效率。甲乙类功放优点是可以获得不错的音质、提高效率并减少出热量。缺点是会产生交越失真。

丁类(D类)功放也称数码功放,利用极高频率的转换开关电路来放大音频信号,具有效率高,体积小的优点。许多功率高达1000W的丁类放大器,体积也不是很大。但D类功放工作复杂,若是使用的功率晶体管和其他器件匹配的不好,会导致整个产品质量不过关,成功的产品很少。

3、功放的几个重要指标

功放的主要性能指标有输出功率,频率响应,失真度,信噪比,输出阻抗,阻尼系数等。

功放输出功率:单位为W,由于各厂家的测量方法不一样,所以出现了一些名目不同的叫法。例如额定输出功率,最大输出功率,音乐输出功率,峰值音乐输出功率。

功放频率响应:表示功放的频率范围和频率范围内的不均匀度。频响曲线的平直与否一般用分贝[dB]表示。家用Hi-Fi功放的频响一般为20Hz—20KHz正负1db,这个范围越宽越好。一些极品功放的频响已经做到0—100KHz。

失真度:理想的功放应该是把输入的信号放大后,毫无改变的还原出来。但是由于各种原因经功放放大后的信号与输入信号相比较,往往产生了不同程度的畸变,这个畸变就是失真。用百分比表示,其数值越小越好。Hi-Fi功放的总失真在0.03%—0.05%之间。功放的失真有谐波失真、互调失真、交叉失真、削波失真、瞬态失真、瞬态互调失真等。

信噪比:是指信号电平与功放输出的各种噪声电平之比,用dB表示,这个数值越大越好。一般家用Hi-Fi功放的信噪比在60db以上。

输出阻抗:对扬声器所呈现的等效内阻,称做输出阻抗。

4、总结

我之前的一位技术领导,绝对的大牛,也是音乐发烧友,我记得他曾经和我说过有很多电子工程师都是靠玩功放入的电子门,因为你的一点点电路改动可能直接会影响声音的输出,这种直观的体验是做其他电子应用无法比拟的。但是我上面也提到了,功放耳放绝对是一个“坑”,一味的烧钱堆硬件绝对不是一个良好的举措(有矿另说),这是我觉得大家应该认识到的。

这里还要说一下我最近正在准备做一个甲类耳放,感兴趣的可以关注一下,后面我会贴出进程,与大家分享。

简易功放电路DIY,教大家做一款音质还不错的功放,你学会了吗?

普及数电模电知识,科教兴国。

哈喽,大家晚上好!创客e工坊本期教大家用LM386做一个简易的功放电路,聆听音乐的艺术美,感受电子DIY的乐趣。

LM386是美国国家半导体公司生产的音频功率放大器,主要应用于低电压消费类产品。为使外围元件最少,电压增益内置为20。但在1脚和8脚之间增加一只外接电阻和电容,便可将电压增益调为任意值,直至 200。输入端以地为参考,同时输出端被自动偏置到电源电压的一半,在6V电源电压下,它的静态功耗仅为24mW,使得LM386特别适用于电池供电的场合。

用LM386做简易功放电路很容易成功,是电子爱好者入门功放电路的首选之作。

我们先来看LM386的引脚分布:

LM386引脚分布

LM386一共有8个引脚,1脚和8脚是增益引脚,2脚是反向输入端,3脚是同相输入端,4脚是电源地,5脚是输出,6脚是电源,7脚是旁路。

在这里阿乐要多补充一句,可能很多人不知道增益是什么意思,我们简单点理解当做放大倍数就可以了。

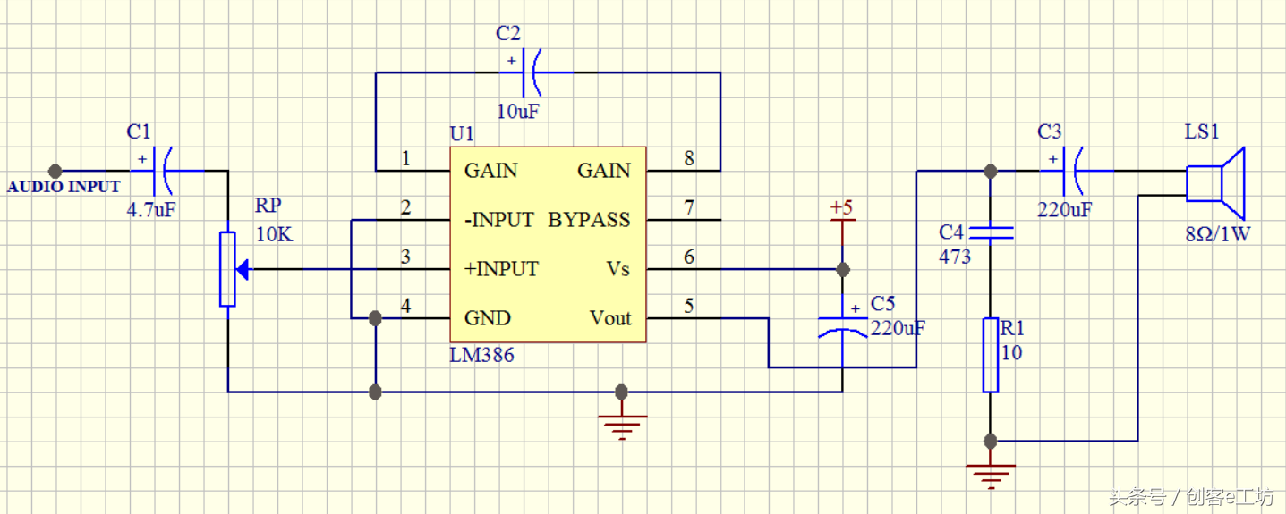
我们根据LM386的数据手册,选择其中的一个典型电路来做,电路图如下:

增益为200的电路图

由图可知,我们需要一个10K的电位器,用来当做音量调节,1和8脚之间跨接一个10uF的电解电容,7脚旁路我们不接,5脚输出需要一个0.05uF的电容和一个10Ω的电阻,我们还需要一个250uF的输出耦合电容,实际制作时我们还需要在音频输入端接一个10uF以下的耦合电容,在电源输入接一个220uF的电源去耦电容。

实际焊接制作的原理图如下图:

实际焊接的电路图

根据原理图备齐所需元器件:

所需元器件

根据原理图焊接电路:

焊好 的电路正面:

焊好的电路背面:

接下来调试电路,先接一个8Ω1W的小喇叭:

音质还可以,中高音上扬,通透清澈。

换一个8Ω10W的低音喇叭:

低音震撼,也能下沉得挺深的。

怎么样,心动了吧,详情的制作过程请看视频教程:

LM386简易功放视频教程

好啦,本期LM386简易功放电路的制作教程到此就结束了,喜欢请关注创客e工坊点赞支持我们,阿乐与你一起愉快地玩电子电路,下期再会啦,拜拜~

相关问答

功放 有什么功能?

功放的功能顾名思义,就是把微弱的音频信号,进行功率放大的机子,也就是说将很小微弱的音频信号,先输入到前级,进行电压放大、音频处理之后,再通过功放放大电...

功放 应用 ?

功放板是一种用于音频信号放大的电子设备。它广泛应用于音响系统、汽车音响等领域。功放板通过将低电平音频信号放大成高电平信号,使得音乐声音能够更真实地还...

功放 到底有什么用?

功放,即功率放大器,在音响系统中发挥着至关重要的作用。其主要任务是将来自音源或前级放大器的微弱电信号进行放大,以驱动扬声器发声。以下是功放的具体作用和...

功放 电路原理?

虽然2030是一个功放芯片,但是可以把这个电路当做运放电路来解读根据电路这个是单电源的正相放大电路负反馈回路:150K,4.7K和22u到地电容构成负反馈回路,对于...

功放 什么电路能出好声,比如推挽之类?还有其他?

一般大功率功放都是推挽输出,乙类功放失真比较大,音质最差。(静态电流比较小就是乙类功放)纯甲类功放音质最好(静态电流最大),因为发热量大,输出功率不容...

音响 功放 作用是什么-设计本有问必答

功放的作用就是把来自音源或前级放大器的弱信号放大,推动音箱放声。一套良好的音响系统功放的作用功不可没功放放大的是“声功率”,也就是提升“响...

功放 pcb设计技巧?

该功放的模拟部分,工作频率低,它的布线和器件间的电感影响较小,而接地电路形成的环流对干扰影响较大,因而应采用单点接地。而在数字部分工作频率大于10MHz时...

渥尔曼电路在音频 功放 中的 应用 ?

一般来说渥尔曼电路在音频功放的应用:可用做放大部分的增益为6dB的图像信号放大电路。因为渥尔曼电路能得到与共基极电路相同的频率特性,所以能够处理图像信...

功放 电路的主要任务是——主要指标有——?

音频功率放大器是音响系统中不可缺少的重要部分,其主要任务是将音频信号放大到足以推动外接负载,如扬声器、音响等。一台好的功放最大的特点就是非线性失...

vcd 和 功放 如何旧物利用?

VCD和功放都是属于电子废弃物中的一种。这里有几种旧物利用的方法:首先,可以将它们送交到专门回收电子废弃物的机构。这些机构能够对电子设备进行拆解和处理,...

标签:

相关阅读