信捷电子齿轮应用 浅谈32轴伺服电气控制

小编头像

小编

管理员

发布于:2026年04月14日

101 阅读 · 0 评论

浅谈32轴伺服电气控制

这几年陆陆续续的做了不少有关伺服的非标项目,从一开始的7轴控制,到后来的18轴,再到32轴,36轴,确实学到了很多。

客户的非标设备主体部分有28个伺服,上下料一共4个伺服,客户要求性价比,所以我们PLC选用的是信捷XG2PLC,伺服驱动器选用的是信捷DS5C系列Ethercat总线型驱动器。信捷XG2支持Ethercat通讯,可以带32轴伺服,外加4路脉冲控制,这样一个XG2最多可以控制36轴伺服。

当然,一个PLC毕竟资源有限,同时也为了编程方便,所以我们最终确定方案为一个XG2带18个总线伺服,另一个带10个总线伺服外加4个脉冲伺服,四个XD-5E作为分布式IO,负责四个上下料对射开关的信号采集,六个PLC都通过信捷XNET总线进行数据交换。

因为有了之前的调试经验,第一步先调试伺服驱动器参数

F0-01恢复出厂设置

P0-33电机代码

P0-13电子齿轮比分子

P0-14电子齿轮比分母

P0-79=0因为用的的多圈编码器

绝对值编码器分辨率比较高,有时候计算电子齿轮比约分约不了,信捷DS5C的电子齿轮比分子分母只支持五位,所以数值过大没法设置,我们可以通过内部寄存器设定该轴旋转一圈对应10000个脉冲,这样就不用担心约分约不了了。

电子齿轮比的分子分母计算如下,比如1个脉冲对应1丝,丝杆导程为10mm,减速比5,电机一圈10000个脉冲,计算公式为10000/10/100*5等于50,电子齿轮比分子设50,分母设1。这样伺服走10mm,你需要给1000个脉冲。

参数设定好了,首先伺服回下原点,当前位置清零。每个伺服都对应一个原点开关,第一次上电调试和编码器电池没电位置丢失需要重新回下原点,其他情况都不需要回原点。

其次控制伺服走相应的距离,比如走到100mm的位置,看看设定的参数准不准确。伺服使能如果有振动,或者运行起来颤动,那就需要调整伺服的刚性,等伺服平稳运行,伺服就调试好了。

程序方便其实很简单,因为轴数比较多,所以就通过指针对伺服的速度,位置,加减速,站号进行地址偏移,减少了很大的工作量,同时也没有占PLC过多的内存。

客户的设备从调试好也一直在用,效果也还可以,欢迎大家留言补充分享你们的项目经历。

迎来国产替代浪潮机遇,信捷电气:享受自动化行业的需求复苏

(报告出品方/分析师:开源证券 孟鹏飞 熊亚威)

1、 工控行业稳健成长型选手,助力工业企业智能化转型

信捷电气自2008年成立以来始终专注于工业自动化产品研发。

公司拥有可编程控制器(PLC)、人机界面(HMI)、伺服控制系统、变频驱动等核心产品;包含智能机器视觉系统、基于示教的机械臂、机器人等前沿产品和信息化网络在内的更全面的整套自动化装备。

公司通过紧密服务于终端客户,为装备制造企业定制更有竞争力的细分行业解决方案,为设备商提供先进可靠的自动化产品解决方案,以实现降本增效。

公司实际控制人为董事长李新,截至2022年8月持股占比23.1%;联合创始人邹骏宇目前担任公司副总经理,截至2022年8月持股占比12.6%;两位创始人合计持股35.7%。

从业务结构看,2021年前,PLC业务是公司营收体量最大的业务,营收占比稳定在45%以上。公司以PLC带动伺服的策略持续兑现,2021年,驱动系统业务成为公司营收占比最大的业务板块,占据40.97%的营收份额。

2020年疫情带动口罩机需求上涨,公司营业收入同比大幅增长74.5%,归母净利润增长103.7%。2021年,在业绩高基数的情况下营业收入仍实现14.6%的增长,归母净利润小幅下降8.4%。2022H1,公司营收规模同比提升6.88%,其中PLC、伺服系统业务板块销售收入分别同比增长5.17%、24.85%。归母净利润同比下降12.7%,主要系原材料成本上升以及人员扩张带来管理费用上涨。

费用率较为平稳,盈利能力良好。 2018-2021年,公司综合毛利率维持在40%左右,其中PLC的毛利率保持在52%以上。2022H1,综合毛利率同比下降3.28pct,主要系公司加大伺服推广力度,对客户有部分让利使得驱动系统业务毛利率有所下降。公司经营活动现金流跟随净利润稳健增长。

公司产业链议价能力相对较强,营运能力较强。 公司应收账款周转天数自2018年以来持续下行、并远快于应付账款周转天数。2022H1,疫情影响下,公司应收账款周转天数小幅上涨。

公司营收增速和行业周期共振,整体业绩增速基本优于行业。 2022Q2,国内纺织、包装、印刷、建材,物流行业销售额分别同比下降16%、26%、40%、8.8%和5%。在主要下游市场产品销售额不容乐观的情况下,信捷电气营业收入逆势同比增长9.4%,归母净利润仅同比下降8.8%。综合毛利率同比小幅下降6pct,净利润率小幅下降3pct。

2、 可编程逻辑控制器是工业自动化长期安全的代名词

2.1、 可编程逻辑控制器可作为集成自动化系统的控制级和现场级设备

可编程逻辑控制器(PLC)是第三次工业革命的典型代表之一。 它采用可编程的存储器,用于其内部存储程序,执行逻辑运算、顺序控制、定时、计数与算术操作等面向用户的指令,并通过数字或模拟式输入/输出控制各种类型的机械或生产过程。PLC最核心的优势为可靠性和稳定性高,可以在复杂的工业环境中稳定运行。因此,从1969年问世以来一直在各自动化行业广泛使用。

PLC由硬件(芯片、PCB和接线端子等结构件,构成PLC60%-70%的成本)和嵌入式软件构成。嵌入式软件是PLC的核心,包括底层软件和编程环境。具备各类型PLC的底层开发平台铸就了PLC巨头们稳固的护城河。

国内和海外大部分自动化厂商,在研发中大型PLC(I/O点数在256-2048点为中型PLC,I/O点数在2048以上为大型PLC)产品时,通常会选择使用德国3S-smart公司的Codesys工业自动化底层开发软件。对于专注于小型PLC(I/O点数在256点以下)的厂商,通常有自主研发的底层编程平台。

Codesys可以视为PLC制造商的OEM工具。 3S提供软件(IEC61131编辑器)和运行时C代码,各自动化厂商在其基础上进行二次开发以更快速地将产品推向市场。国内自动化厂商信捷电气、汇川技术、禾川技术等均有部分产品使用Codesys软件进行产品开发,而西门子、罗克韦尔、施耐德等业务布局涵盖OEM和大型FA市场的国际巨头有自己的软件开发公司或合作公司,不使用Codesys软件。信捷电气具备全自主开发小型PLC编程软件的实力,同时,公司以稳定的研发投入不断扩充中型PLC产品线。

PLC是一个二次编程的产品。 以锂电自动化设备为例,用PLC实现锂电池设备的自动化操作动作,需要锂电池生产设备厂商根据锂电池设备的工艺要求,在PLC底层编程软件(PLC厂商完全自主开发,或是在Codesys编程环境基础上二次开发的软件)的基础上用梯形图再次开发出面向用户的程序。

编程软件的易用性和客使用时的熟悉程度是带来用户粘性的重要因素。已经具备一定软件开发能力的台达电子仍然使用CODESYS对其未来的运动控制设备进行编程从而迎合欧洲市场的客户需求。

根据全集成自动化的思想,可以将一个控制系统分为管理级、控制级和现场级。 管理级提供人机接口,是整个控制系统与外部信息交换的界面;控制级是实现系统功能的核心和关键,也是管理级与现场级之间的枢纽层。其主要功能是接受管理层设置的参数或命令,对生产过程进行控制,同时将现场状态输送到管理层;现场级是实现系统功能的基础。

现场级主要由一次仪表、控制设备等组成。其功能主要是对系统设备的状态、传感器参数进行监测,并把监测到的数据上传,接受控制级的指令对执行机构进行控制。

从整体架构上看,上位机是指可以直接发出操控命令的计算机,从而控制相关设备元件和驱动装置,下位机是直接控制设备获取设备状况的计算机。

下位机不时读取设备状态数据(一般为模拟量),转换成数字信号反馈给上位机。两机如何通讯,一般取决于下位机,因为下位机一般具有更可靠的独有通讯协议。通常工控机、工作站,HMI作为上位机。PLC,单片机等作为下位机。

对于下游设备厂商而言,PLC本身成本较低并且切换成本高。因此,PLC的毛利率可维持较高水平。具体原因有以下两点:

第一,PLC在整个自动化设备里的成本占比低。仍以锂电设备为例,一台锂电设备售价几百万,而一台PLC售价1-2万,占设备总成本3%以内的比例。假设由于芯片涨价导致PLC涨价20%,对整体设备成本来讲只是不到1%的成本增长。第二,切换PLC的机会成本很高。对于设备厂商来说,切换PLC需要重新编写程序,验证稳定性、验证性能。由于PLC是保证工业生产安全的重要零部件,一旦因切换PLC使得设备出现问题,会严重阻碍工业生产的顺利进行。因此,切换成本比PLC涨价带来的成本大很多,PLC厂商对下游客户的议价权较强,芯片等原材料涨价给PLC厂商带来的成本增长可以顺利传导给下游客户,从而维持毛利率稳定。

2.2、行业竞争呈现德美日三雄鼎立的局面,PLC国产替代空间广阔

从竞争格局看,国际PLC市场经历了崛起—洗牌—竞争格局基本固定的发展历程。

1970-1080年,行业拓土开疆,欧美、日本出现多家PLC制造商。美系PLC制造厂商主要包括莫迪康、SquareD、瑞恩Reliance,AllenBradley等。日本正处于机械大发展的时代,机械与电子融合迅速成为日本自动化崛起的契机。日本富士、欧姆龙、日立、安川、东芝等公司通过购买莫迪康的许可证制造出了PLC。1980-1990年,技术基本扩散,行业出现多轮洗牌。美国莫迪康被德国一家公司收购后卖给了施耐德。法国TE也被施耐德收购。罗克韦尔则在1985年并购了百年老店AllenBradley,于1995年收购瑞恩电气,从此在自动化控制领域站稳脚跟。至此,美国四家最早的PLC公司,全部被收购。在日本自动化市场上,三菱电机占据50%的市场份额,从和欧姆龙、富士以及基恩士的竞争中脱颖而出。1995年以后,全球PLC市场格局基本确定,德国西门子、美国罗克韦尔、日本三菱电机是全球PLC市场三巨头。三足鼎力局面依靠技术实力、质量保证体系,以及培育用户策略的综合性支撑。

深耕大学青年学子市场是西门子、三菱、罗克韦尔在培养用户习惯的成功策略。 西门子通常以极低成本给许多工科大学提供PLC实验室,形成品牌教育。大学里的PLC课程往往直接按西门子的机型教学,学生缺乏对PLC控制标准的底层通识性内容(如IEC61131-3标准规范等)的深刻理解。西门子还会扶植出版机构,出版大量西门子PLC的使用教科书,形成从硬件、软件到教材的全套服务。这种策略的最终成果是无数大学、技校的毕业生会成为这些PLC品牌的拥趸,而工厂决定采购何种品牌的PLC产品时,也会选择这些未来工人们熟悉程度更高的产品。

在质量保障方面,以西门子为例,其PLC制造厂人员配置的方案是,PLC的设计开发人员仅十几个位,制造工艺和质量控制的部门有三十多人,而且大部分是博士,综合实力是设计部门的两倍以上。反观国内,PLC制造企业里实力最强的是开发设计部门,工艺和质量部门尾随其后。

根据MIR睿工业数据,2021年我国PLC整体市场规模为158.4亿。2022Q2,芯片缺货、原材料价格上涨以及下游需求收缩对PLC市场影响不减,大中型PLC市场规模同比增长0.4%,小型PLC市场规模同比下降2%。根据MIR预测,2022年全年PLC市场规模仅能实现4.8%的同比增长。

2022Q2,我国中大型PLC市场CR3=72.3%,西门子以52.3%的份额占据第一位,欧美厂商在中大型市场仍占据优势地位。我国中大型PLC系统的国产化率仅为1.3%。目前,我国的某些核电系统采用美国罗克韦尔的PLC产品,三峡启闭机采用德国西门子的PLC产品,某些航天发射系统选用美国通用电气的产品。、在国家重大基础设施和国防军工系统中大量使用国外进口产品,产品长期依赖国外,无法实现自主保障,不但在技术方面受制于人,而且缺乏相应的信息安全防护设计,面临较大的安全风险。中大型国产替代是必然趋势,但路途漫漫。

国内中大型市场国产化率低且增长缓慢的原因主要有三点。

第一,技术门槛高,国内对PLC底层开发的研究匮乏。 PLC对长期工作稳定性、恶劣环境耐受程度以及处理性能要求很高。PLC可以视为一台简易型电脑,工业环境要求这台“电脑”在温度、噪声等不可控因素影响下持续工作20年以上且不允许出现一次宕机。这对于制造商的技术水平要求极高。

第二,国内中型PLC市场规模小于小型,并且企业研发的投入产出比低。 根据工业强基特别报道,国内某企业承接的“城市轨道交通用大规模网络化高可靠智能PLC控制系统项目”总投资8745.32万元。其中,总研发费用需要3000-4000万,但是大型PLC产品一年销售额也仅有3000万-4000万。销售毛利率约20%-30%,净利率不到10%。项目的经济效益不理想。

第三,市场推广难度大。 仍以城市轨道交通用大型PLC控制系统为例,根据工业强基特别报道,在国内某企业成功推出了自主研发的大型PLC控制系统并通过了一系列国际安全认证后,除了北京以外,国内没有任何一个城市的轨道交通线路愿意选用这款国产大型PLC。即使国产PLC价格相较同规格西门子、罗克韦尔的产品低30%-40%,且产品性能可以得到验证,也仍然无法踏过准入门槛。

3、 发展潜力:以行业整体解决方案随工业自动化复苏和国产替代浪潮成长

3.1、一叶知秋,整体解决方案是从自动化到智能化的桥梁

以娃哈哈和西门子携手打造的我国首条数字化与智能化饮料生产线为例,看整体解决方案对智能化生产的推动作用。

饮料的生产要经历水处理、配料、制盖、制瓶、吹瓶、灌装、套标,裹包和码垛等多道工序。在娃哈哈遍布全国的饮料工厂里,80%至90%的设备已通过西门子的PLC实现了自动化,生产速度可达每小时54000瓶。虽然生产效率已是业内领先,但水汽线上每台设备都处在单机自动控制的状态,工厂不仅无法通过整线协调达到效率最大化,一旦生产线出现故障,原因也难以快速排查。

在进一步实现数字化和智能化升级改造的过程中,西门子为娃哈哈提供了包括S7-1500系列PLC、工业服务器和人机界面(HMI)等在内的自动化设备、全集成自动化平台(TIAPortal)、WinCC系统、能源管理系统和Profinet工业网络等在内的完整解决方案。在底层,西门子的PLC等自动化设备覆盖整条生产线。

基于Profinet工业网络,生产设备遵照统一的OMAC数据接口标准实现了互联互通。生成的数据将由WinCC系统采集,并返回给MES系统。操作员可以利用TIAPortal进行统一的数据管理、通讯、组态和编程,实现自动化设备与系统的无缝连接。

借助西门子SIMATIC解决方案,打破了各个设备的信息孤岛,让从设备层到管理层的全部数据彻底贯通,成功实现了对整条生产线的数字化管控。

试点线上所有物料供给都可以由系统根据订单信息和实际生产进程自动完成精准控制。例如,如果一批产品中包含8000瓶饮料,当系统计算出已经通过裹包机的成品为7500瓶,而生产线上剩下的500瓶产品也即将进入裹包阶段时,系统就可以自动停止前道工序供料,保证订单的准确执行。故障排查更加便捷、及时。中央监控系统与分布在产线各处的摄像头实现了联动。一旦设备报警,监控系统就会指挥摄像头自动切换画面,快速定位报警点,以便操作人员及时处理故障,缩短停机时间。有效区分销往不同经销商的产品,以更好地管理销售渠道。

作为全球工业自动化领域的后发者,国内厂商的产品性能相较海外知名品牌仍有差距,但具备服务能力和体系、渠道建设上的差异化优势。以渠道为例,外资企业代理商主要以分销和物流为主,而本土代理商侧重于贸易与服务,和客户联系更紧密、对客户需求响应更及时。因此,对于规模体量相对较小的民营企业来说,深耕垂直应用场景,锚准行业需求为客户提供整体解决方案,以提高客户粘性、获得市场份额是一条更为稳健的发展道路。

3.2、公司通过提供针对垂直应用场景的整体解决方案稳固经营护城河

信捷电气的整体解决方案包含公司的可编程逻辑控制器、人机界面、伺服控制系统、变频驱动以及和英特尔合作的智能机器视觉系统。

伺服控制系统包括伺服驱动和电机,主要功能是按控制命令的要求、对功率进行放大、变换与调控等处理,使驱动装置输出的力矩、速度和位置控制更加灵活方便。2021年,我国通用伺服系统市场规模达223亿元。2022Q2,在供应链受阻、下游行业需求不振的情况下,我国通用伺服系统市场规模同比下降4%。

从PLC拓展到伺服系统,公司产品研发的技术路径具备优势。 PLC控制伺服系统的过程是:先根据机械条件,综合考虑精度与速度要求设定好伺服电机的电子齿轮比,再计算需要PLC发出的脉冲频率使PLC输出脉冲,驱动器将脉冲信号进行功率放大,以驱动电动机。

在这个过程中,PLC相当于人的大脑,需要分析命令、反馈等输入信号;通信网络相当于人的神经系统,如SERCOS接口、DeviceNet接口等;伺服驱动相当于人体肌肉;电动机相当于手;而人手中的生产工具则是伺服系统的执行机构(如滚珠丝杆等,将电动机的旋转运动转化为直线运动)。因此,PLC在整个自动化系统中的制造难度最高。

同时提供PLC和伺服系统可以解决产品不兼容的突发问题,为客户避免不必要的损失。 理论上讲,基于EtherCat协议的通用性,满足EtherCat协议的不同厂家的PLC和伺服系统可以兼容。但在实际应用中,客户购买A品牌支持EtherCat的PLC和B品牌支持EtherCat的伺服系统,上电通讯后可以识别,但无法写入数据。在两个产品不兼容的情况下需要客户再去找厂家适配,时间成本较高,并且一旦厂家不愿意适配,购买两个设备的成本便成为了沉没成本。

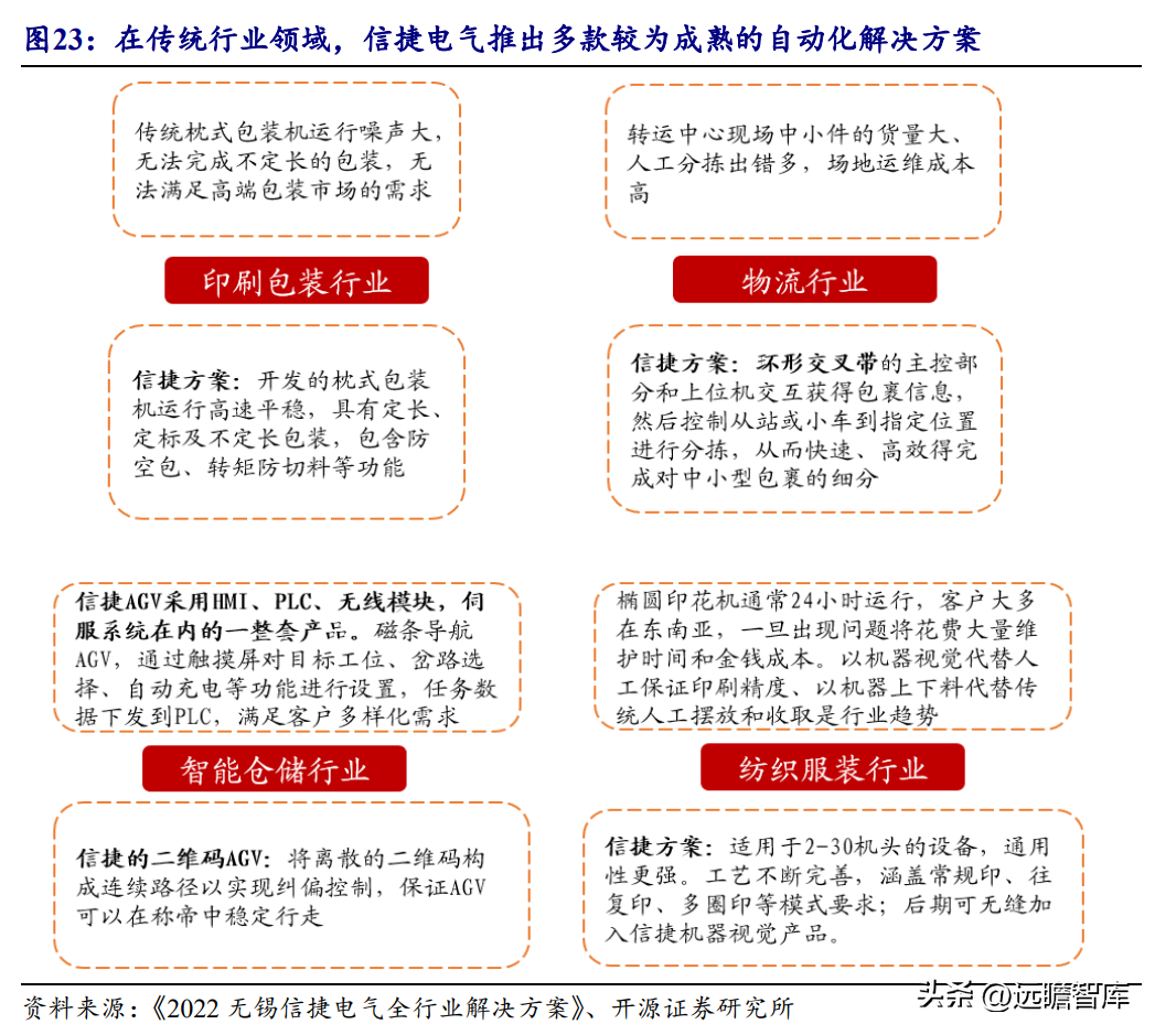
信捷电气自2008年成立以来,在印刷包装、纺织服装、食品饮料、家居建材、仓储物流、机床工具等OEM市场持续深耕,以较高的行业需求敏感度,不断推出功能性以及行业适用性强劲的行业解决方案,以提升品牌的客户粘性和市场占有率。此外,公司正在积极拓展光伏、锂电等行业应用领域以减轻业绩受下游周期波动的影响,并为业绩增长带来弹性。

如在光伏领域,公司针对用于切片加工的多线切割机,推出了四主轴多线切割机解决方案以提高切割精度,同时保证主轴间转矩稳定、线上张力稳定。

3.3、2022H2,行业增速有望扭转上升,拉动公司成长

2022Q2,我国OEM型自动化市场规模为319.8亿元,同比下降5%。一方面,受地缘政治、中国疫情管控影响,与OEM自动化市场相关的轻工业投资增速明显放缓,另一方面,PLC、低压变频器等产品线的自动化厂商期货延长,从而导致OEM型自动化市场呈现相对颓势。

复工复产稳步进行,在国家相关政策支持下,自动化整体行业将会有所回暖。 2022年2月以来,固定资产累积投资月度同比增速趋缓,我们认为在稳增长经济政策的指引下,2022下半年的固定资产投资会加速进行。

选取信捷电气产品主要应用下游的规模以上工业增加值月度同比增速数据,我们观察到2020年6月,各行业或出现降速收窄,或出现同比增长,预计三、四季度自动化产品市场需求将有一定程度的恢复。

3.4、输入性因素催化自动化零部件的国产化需求

2022Q2小型PLC国产厂商份额约为38%,同比提升5pct。2022Q2,小型PLC外资厂商除西门子外均出现销售规模的下降,其中日系厂商下滑幅度最大,欧姆龙销量下降54%,三菱出现了37%的下滑。

日企受缺芯影响大的背后存在历史原因,早在20世纪90年代,三菱电机专门做小型PLCFX系列的姬路制作所就已经实现了元器件的零库存。

每一批生产产品需要的元器件在半小时前由物流车送达,除了元器件上料和整机下线后的老化有人辅助而外,生产线全自动,印版的焊接以至整机的装配都没有人干预。

而国内PLC企业为了怕关键元器件断档,需要提前准备半年的库存量。在此轮缺芯行情中却“受益于”缺芯,以更快的交付速度提升了市场份额。2022Q2,信捷电气PLC产品市场占有率同比增长0.9pct至7.1%。

2022Q2,伺服系统国产化率同比提升8%至43%。 同样受到供应链不畅、缺芯的影响,日系品牌安川、三菱、松下市场份额分别同比下降35%、40%和18%;国内伺服厂商则以较短的货期和充足的备货扩大自身竞争优势,市场份额均实现增长。2022Q2,信捷电气伺服系统销售额同比增长16.9%,市场份额同比小幅提升1pct。

国产工控厂商供应链建设完善,需求响应及时。 2022Q2,在疫情和“缺芯”双重影响下,安川的伺服产品货期延长至3-5个月,三菱货期在3-6个月,施耐德货期在2-6个月以上。而国内厂商交期普遍在3周以内,其中信捷电气的货期仅7-14天。

我们认为国内自动化产品下游行业对供应链安全、稳定的要求会越来越高,信捷电气有望凭借良好的营运能力和完善的供应链建设,受益于自动化零部件国产化的行业趋势,加大和各行业客户的深度合作,实现进一步成长。

我们认为,乌卡时代(VCUA,volatile, uncertain, complex, ambiguous)下,供应链断链风险和交付不确定性的上升使得企业更注重供应链的安全和敏捷。

信捷电气作为国内工业控制头部企业,凭借对下游行业需求的深刻理解和产品研发的不断创新,有望受益于通用自动化行业复苏和国产替代的需求增长,实现业绩体量的企稳上升和市场份额的进一步提高。

4、 盈利预测与估值

4.1、盈利预测

2022Q2,自动化行业整体景气下行,信捷电气仍实现9.4%的营收环比增长,在材料上涨程度较大的情况下归母净利润仅下降8.8%。公司在手订单良好,2022Q2合同负债环比增长36.6%。经营性现金流环比增长331.26%,体现出较为优秀的现金管理能力。

我们预计公司 PLC 产品地位稳固、成长稳定,毛利率小幅提升;预计驱动系统业务、智能装置业务仍处于成长期。驱动系统业务2022年收入增速受疫情影响趋缓,2023-2024年可实现35%以上的增速,智能装置2023-2024年实现20%的增速。

人机界面业务收入增速较为稳定,未来三年实现12%以上的增速。

4.2、估值

公司专注于工业自动化产品研发与应用,产品线涵盖可编程逻辑控制器(PLC)、驱动系统、人机界面和智能装置,以针对细分行业的整体解决方案帮助下游制造企业降本增效。

我们认为当前通用自动化行业景气拐点已经显现,公司有望受益于自动化景气复苏和零部件国产化需求上升,实现盈利能力的增强和市场份额的提升。

5、风险提示

下游需求复苏程度不及预期,外资厂商在华建厂威胁本土企业市场份额。

——————————————————

报告属于原作者,我们不做任何投资建议!如有侵权,请私信删除,谢谢!

精选报告来自【远瞻智库官网】或点击:远瞻智库-为三亿人打造的有用知识平台|战略报告|管理文档|行业研报|精选报告|远瞻智库

相关问答

信捷 伺服 电子齿轮 设置方法?

1、伺服驱动器的位置控制模式,必须有电子齿轮比功能,才能顺利地与伺服控制器配合;2、其电子齿轮比的设置有不同的方法和目的,电子齿轮比一般分成分母及分子...

信捷 伺服 电子齿轮 比设置参数?

你好,对于信捷伺服电机的电子齿轮比设置,可以通过以下参数进行配置:1.找到电子齿轮比设置参数,通常可以在伺服驱动器的用户手册或编程手册中找到。该参数可...

请教大神, 信捷 plc写驱动步进电机,带一个六比一减速箱?

通过你问的这些问题,可以知道,你对电气控制和机械系统一窍不通!如果三言两语就能讲清楚,那义务教育还有什么用?大家还上什么学?如果一个人,仅仅知道简单...

伺服驱动器怎么看编码器反馈脉冲数?

由伺服驱动器的电子齿轮设置决定的,例如,编码器是10000pps,电子齿轮比设为1,则电机一圈需要10000PPS。若设为2,则电机一圈需5000PPS。简单说就是,10000=(电...

标签:

相关阅读