电子遥控技术及应用 基于CCSDS包路由的综合电子遥控遥测信息流应用

小编头像

小编

管理员

发布于:2026年04月14日

104 阅读 · 0 评论

基于CCSDS包路由的综合电子遥控遥测信息流应用

彭 飞,杨 鹿,吴 杰,李 毅,彭小燕

(上海航天电子技术研究所,上海201109)

对基于CCSDS包路由的一种综合电子系统架构进行了研究,并对这种架构下的遥控遥测信息流的具体应用进行了介绍。提出综合电子路由模块对遥控包分层进行逐次转发的工程应用。研究表明,该方式既保证了遥控遥测信息流转的可靠和完整,也利于实现综合电子模块的标准化与通用化。

综合电子;CCSDS包;信息流;分包遥控

TN79+1

文献标识码: A

10.16157/j.issn.0258-7998.2017.01.009

中文引用格式: 彭飞,杨鹿,吴杰,等. 基于CCSDS包路由的综合电子遥控遥测信息流应用[J].电子技术应用,2017,43(1):35-38.

英文引用格式: Peng Fei,Yang Lu,Wu Jie,et al. Application of TM/TC data flow based on CCSDS packet routing in avionics system[J].Application of Electronic Technique,2017,43(1):35-38.

0 引言

卫星综合电子系统集成了平台大多数电子设备,作为一个具有一定功能的、由软硬件资源组成的完整系统,它是以多种不同的功能模块组成的集成系统,在统一的任务调度和管理下,完成整星的所有管理功能。

综合电子系统的信息流主要是遥控信息流和遥测信息流,目前国内大部分卫星均采用了符合CCSDS标准的分包遥测方案和AOS协议;但在遥控数据链路协议方面仍采用PCM遥控,遥控注入数据的格式由各航天器自行定义,由此带来了一系列的问题,如重复的遥控遥测应用层格式定义、重复的设备研制、软件无法通用等[1]。

新研卫星型号大量应用综合电子设计,且开始采用CCSDS分包遥控方案,遥控遥测信息流与传统卫星型号有较多不同,中心计算机(CTU)根据APID(应用过程识别符)对遥控包进行分发,由综合电子路由模块对遥控包分层进行逐次转发,遥控遥测的包格式不仅仅只在单机级存在,而是作为模块级的输入输出接口贯穿整个综合电子系统的遥控遥测信息交互。该方式既保证了遥控遥测信息流转的可靠和完整,也利于实现综合电子模块的标准化与通用化。

本文对基于CCSDS包路由的综合电子系统架构进行了简要介绍,并对综合电子核心的遥控信息流和遥测信息流应用实现进行了研究。

1 综合电子系统架构简介

基于CCSDS包路由的综合电子从整星层面对卫星信息流、控制流进行整体规划、集成设计,以实现电系统资源配置、性能指标综合最优为目标,覆盖测控、数管、姿轨控、能源、热控、推进、机构驱动、功率驱动等功能。系统由1台管理单元和多台扩展单元组成。管理单元是整星的处理、运算、管理和控制中心。扩展单元是管理单元接口资源的扩展,其配置数量取决于整星对接口资源的需求。管理单元通过标准串口或总线控制扩展单元[2]。

功能模块是综合电子的基本单元,是功能硬件与管理运算逻辑的有机结合,具备一定的自治能力,可独立完成服务的解析、执行和监控功能,模块间关系简单,支持基于模块测试、产保,并便于系统集成。型号根据需要从货架上选择功能模块,快速集成单机。

系统采用CCSDS标准,设计了基于分包遥控和分包遥测的统一测控方案,制定统一串行通信协议和总线通信协议,统一各项功能服务数据的采集、传输、处理、分发等流程和信息接口[3]。形成了基于1553B总线的总线型拓扑结构和基于路由模块为中心节点的星形拓扑构成的混合型系统架构,综合电子架构相对传统卫星型号的单总线拓扑结构有以下优点:

(1)简化单机间和单机内模块间通信协议,节点间均以标准CCSDS包交互,利于综合电子标准化、模块化实现;

(2)支持遥控指令和程控指令的驱动合并,所有的程控指令均可通过地面遥控执行,解决了地面遥控指令路数受限的问题;

(3)降低1553B总线负载压力。

2 遥控信息流实现

遥控信息流是对来自外部或星上自主产生的,用于控制卫星、单机状态和动作(包括开关机、状态切换、参数修改等)的指令或数据进行传输、存储、处理的渠道和过程。遥控指令分为直接指令和间接指令。综合电子单机/模块接收、生成、解析并逐级转发控制信息[4]。

综合电子遥控信息处理流程如图1所示。

信道关口模块根据应答机锁定信号来对输入通道进行选择,在收到上行PCM信号后,完成BCH解码、解扰和解CRC校验,对遥控信息进行VCID(虚拟信道识别符)判断。按照图1流程对不同的遥控帧/包进行校验和分发。

综合电子系统各单机间和单机内的遥控信息流均以遥控包的形式进行传输。遥控包格式如图2所示。

(1)包主导头

①版本号:3 bit,位0~2,固定为000,表示源包格式;

②类型指示:1 bit,位3,固定为1,表示遥控包,与遥测包相区分;

③副导头标志:1 bit,位4,0表示无副导头,1表示有副导头;

④应用过程识别符:11 bit,位5~15,用于区分遥控包的去向标识及数据类型标识;

⑤序列标志(2 bit):00-中间包,01-首包,10-末包,11-独立包,固定为11b;

⑥包名称或包序列计数(14 bit):表示遥控包在相关包序列中的序号,固定填充全0;

⑦包长:遥控包的长度,等于遥控包数据域的字节数减1。

(2)数据域

①遥控应用数据:偶数个字节;

②和校验:对遥控应用数据进行按字异或和校验。

遥控信息转发流程如图3所示。遥控包来源共两处:信道关口模块解析上行遥控信息产生的遥控包和数管软件根据程控流程产生的遥控包信息。

信道关口模块提供的上行遥控注数直接指令包和数管软件产生的程控指令包均输出给管理单元的路由模块;路由模块根据“APID”域,对遥控包的目的地址进行识别,进一步转发至相应的扩展单元或内部功能模块;其中通过信道关口模块输入的上行遥控指令通道在转发和解析执行过程中均无软件参与,全程均以CCSDS遥控包格式流转,理论上所有程控功能均可通过该通道实现地面遥控。

管理单元功能模块接收转发数据后对包进行合法性检验,据此执行或丢弃该包,并实时返回接收与校验状态;管理单元路由模块若接收到返回的“错误”状态或在规定时间内(ms单位)未接收到返回,则安排注入数据包的重传;每包数据只进行一次重传;若重传仍不能得到“正确”返回,则安排相应遥测参数返回状态。

扩展单元路由模块接收管理单元转发的数据后对包进行合法性检验,据此执行/转发或丢弃该包,并实时向管理单元返回接收与校验状态;管理单元接收到应答状态后的重传机制与对内部功能模块的处理方式一致。

扩展单元路由模块根据接收到的遥控包“APID”域,对遥控包的目的地址进行识别,进一步转发至单机内部模块;单机内部的遥控包转发和重发与管理单元一致。

3 遥测信息流实现

遥测信息流是对反映卫星状态的各类数据进行采集、处理、存储、传输的渠道和过程。其涉及遥测分类、分配原则、采集方式、接口电路、传输路径、数据处理(包括加密、压缩、编码等)、组帧方式等。综合电子单机/模块生成、逐级转发并组合遥测信息。

管理单元通过路由模块和1553B总线收集整星数字量遥测,经CCSDS格式化后,通过信道关口模块送应答机下传。部分由综合电子分系统直接采集的模拟量、开关量、温度量经遥测采集模块转换为数字量后,以标准遥测包格式送路由模块。

遥测包由起始字、主导头和数据域组成,主导头包含包识别、包顺序控制、包长三部分,固定为6 B,如图4所示。

②类型指示:1 bit,位3,固定为0,表示遥测包,与遥控包相区分;

③副导头标志:1 bit,位4,有副导头为1,无副导头为0;

④应用过程识别符(APID):11 bit,位5~15,用于识别航天器上产生源包的数据源;

⑤分组标志(2 bit):00-中间包,01-首包,10-末包,11-独立包;

⑥包序列计数:位18~31,此域为一顺序计数器,对标有特有的应用过程识别符的应用过程所产生的每个包进行计数。包数据长度=数据域长度-1。

(2)数据域

遥测应用数据:偶数个字节。

遥测信息采集流程如图5所示。综合电子系统各单机间和单机内的遥测信息流均以遥测包的形式进行传输。遥测包的生成和传输需与“数字量遥测传输启动”遥控包配合工作。遥测包的信息流向与遥控包正好相反,最终所有遥测包均汇总到管理单元的路由模块,以并行总线接口与CPU实现数据交互,由星上软件接收后组帧下传。

管理单元星上软件按程控节拍生成“数字量遥测采集启动包”遥控包,路由模块在收到该遥控包后,根据模块内置路由表(决定各终端的主备选用)修改遥测采集包APID主备标识后转发给内部功能模块或扩展单元。

管理单元功能模块接收该包后对包进行合法性检验,若包合法,则在规定时间内将已准备好的遥测数据包发送至路由模块,否则丢弃该包不执行。各功能模块在执行该包后自行刷新遥测数据,供下一次传输使用。

扩展单元路由模块接收该包后对包进行合法性检验,若包合法,则在规定时间内将已准备好的遥测数据包发送至管理单元路由模块,完成后向其管控下的各功能模块发送“数字量遥测数据传输启动”控制信息包,功能模块执行情况与管理单元内部类似。

从遥测信息流实现过程也可以看出,在两级路由架构下,管理单元自身模块的遥测数据相对当前状态存在1个星上软件程控周期的延时,而扩展单元的遥测数据则存在2个周期的延时。

4 结论

本文介绍了一种基于CCSDS包路由结构的综合电子系统架构,并对综合电子系统的遥控信息流和遥测信息流应用及实现进行了研究,对采用分包遥控和分包遥测方案的卫星综合电子系统设计有一定的参考价值。

参考文献

[1] 何熊文,张猛.遥控和遥测包应用标准在航天器中的使用方法[J].航天器工程,2012,21(3):54-60.

[2] 李明峰,郝燕艳,陈晓,等.新一代通信卫星平台综合电子系统研究[J].国际太空,2013(6):46-50.

[3] 刘利军.微型卫星综合电子系统设计与实现[D].上海:东华大学,2015.

[4] 张亚航,赵思阳,何熊文.基于传统遥控体制的分包遥控方案设计[J].飞行器测控学报,2012,31(S1):81-85.

实用电子DIY制作,一个无线遥控开关将你的生活变得智能化

普及数电模电知识,科教兴国。

大家好,今天来学习315/433M频无线收发模块RXC6,教大家做一个遥控开关,用来控制家电,非常实用。

先来看实物模块长啥样:

这是模块的正面图

这是模块的背面图

RXC6超外差带解码学习码无线接收模块,是一款性价比较高的ISM频段的接收模块,具有较高的接收灵敏度、低廉的价格,非常适合我们进行DIY制作。此模块无需外加任何电路即可以做到无线信号输入到数据信号输出,自带数据解码电路,可轻易实现无线产品的开发。

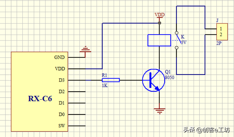
由模块的背面图可知,从左往右数,其引脚分别是:GND(电源负极),VDD(电源正极),D3(数据输出脚),D2,D1,D0,SW(外接学习按键)。最右边还有个焊盘(孔),这是用来焊接天线的。

RXC6共有3种输出方式:点动,自锁,互锁。点动就是,当我们按下遥控器的按键,接收板的数据脚就有输出,松开按键,停止输出。自锁就是,当我们按下遥控器上的按键一次,接收板的数据脚有输出,松开按键,输出不会中断,持续输出,只有我们再按一次按键,输出才会停止。自锁输出时,4个数据脚相互独立,互不影响。互锁就是,4个数据脚同时只能有一路输出,互相锁定,有你没我,有我没你。

那么如何改变接收板的输出方式呢?看模块的背面,有两个没有焊上的焊盘T1、T2,默认T1、T2是没有焊上的,是悬空状态,此时对应的是点动模式。当T2焊上接地,T1悬空,那么对应的是自锁模式。如果T2悬空,T1焊上接地,这时是互锁模式,大家可以根据自己的需求改变输出方式。

我们将T2焊上,将模块的输出方式改为自锁,接下来DIY一个无线遥控开关。为了增加遥控距离,焊上一段大约17cm长的单芯导线。

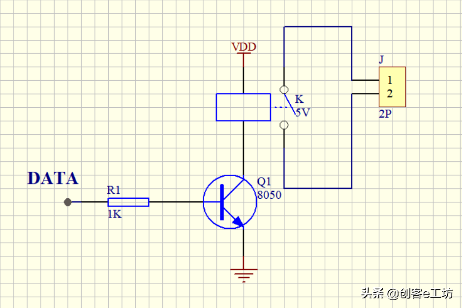
由于这个接收模块的数据脚输出电流很小,驱动能力有限,不能直接驱动继电器,所以我们还需要给它加一级三极管放大电路,如下图:

为了方便供电和安装,我们还需要给接收模块焊一个小底板,把三极管、继电器、接线端子等都安在一块板子上,总的电路连接图如下图:

备齐所需元器件:

焊好小底板后把接收模块插到排母上,也安在小底板上:

这个无线接收模块的供电电压范围是3.3V-5.5V,考虑到其便携性,我用一节3.7V的锂电池供电。

接下来讲讲如何对码,刚开始使用时,遥控器和这个接收模块是不认识的,是陌生人,所以需要让它们相互“熟悉”,这就是对码。短按学习按键两秒,学习指示灯亮一次,此时表示已经进入学习状态,松开学习键,按遥控器任意一个键,指示灯闪烁四次,表示学习成功,并且退出学习模式。

好的,到此为止,一切搞定,接下来就可以尽情玩耍啦,这是一个可以遥控的开关,我们可以用来遥控任何我们想遥控的东西,家里的电器瞬间“智能化”有木有?

安在原来的灯座里,遥控射灯:

关灯

开灯

还可以改造插座:

遥控水泵

哈哈,玩嗨了,很有意思,也很实用。

最后附上详细视频教程: 详细视频教程

本期就写到这,更多有关电子制作,电子DIY的精彩教程,欢迎关注:创客e工坊。

相关问答

知道的说下远程无线 遥控 开关原理是什么?如何 应用 ?-楼盘网

[最佳回答]能找到五种1、红外线或无线电遥控。2、手动开关控制。3、可与多媒体中央控制系统连接,实现程序化控制或远程控制。4、可采用定时、光控、风控等智能...

ms-z03175 遥控 功能介绍?

ms-z03175遥控是一种遥控设备,用于控制电子设备或系统的操作。它通常由一个遥控器和一个接收器组成。遥控功能的作用是使用户能够通过遥控器远程控制和操作设...

利用水可以扩宽 电子遥控 的范围吗 - 业百科

利用水可以扩宽电子遥控的范围吗,利用水不可以扩宽电子遥控的范围,水是一种吸收无线电波的介质,如果在遥控设备和接收器之间放置大量的水,则会导致无线信号的衰...

测控仪器专业有哪些 应用 实例 - 小红薯2A0C7AEC 的回答 - 懂得

测控技专业培养具备与控制方力,能在国民经济各部门从事测量与控制领域内有关技术、仪器与系统的设计制造、科技开发、应用研究、运行管理等方面的高...

红外 遥控 什么意思?

远程遥控技术又称为遥控技术,是指实现对被控目标的遥远控制,在工业控制、航空航天、家电领域应用广泛。红外遥控是一种无线、非接触控制技术,具有抗干扰能力强...

雅迪 电子遥控 滑道锁怎么用?

雅迪电动车遥控钥匙使用说明:方法/步骤1、锁头标示即上锁键,作用:遥控上锁;当车子停稳后,关掉电源,按下此键,开启防盗功能。2/62、开锁标示上解锁键,...

cR2032和cR2016汽车 遥控电子 区别?

两者汽车遥控电子的区别如下:CR2016的电压为3V,容量约为75mah;而CR2032电压同样为3V,容量却达到200mah左右,所以其厚度为CR2016的一倍;两CR2016叠在一起...

长安铃木雨燕 遥控 钥匙匹配 - 汽车维修 技术

[回答]qcwx_s2()

触摸 遥控电子 开关什么品牌好?

为我家有新装房子,对这方面的内容有一点浅薄的了解触摸开关的原理有两种,一种是电容式,另一种是电阻式,所以从设计原理上可以讲触摸开关分为了电容式触摸...

我儿子大二了,在南京信息工程大学,学的是 遥控技术 与仪器,是嵌入式培养,好找工作吗?

南京信息工程大学测控技术与仪器专业主要培养从事信息工程领域有关传感技术、工业检测、过程控制、信息处理、机电一体化等方面,具有良好综合素质、较强的实践...

标签:

相关阅读