电力电子应用系统框图 应用傅里叶-小波检测方式的并联型有源电力滤波器,电能质量高

小编头像

小编

管理员

发布于:2025年05月02日

101 阅读 · 0 评论

应用傅里叶-小波检测方式的并联型有源电力滤波器,电能质量高

并联型有源电力滤波器(SAPF)是治理谐波污染的有效手段,能有效的抑制和补偿电网中的谐波成分。它的关键技术是检测出补偿对象电流中的谐波和无功等电流分量。由于常用小波变换对频域划分粗略,以及变换后不能直接得到频谱信息,所以为了克服此缺点,提出一种傅里叶-小波检测方法。

本方法结合了小波变换能准确检测突变信号的优点和傅里叶变换能对平稳信号进行精确分析的优点,应用于谐波检测中,先用小波变化滤除电网中突变信号,再用傅里叶变换精确分析各项谐波。最后用仿真软件matlab搭建并联型有源电力滤波器模型。分析仿真结果表明,傅里叶-小波检测方式的并联型有源电力滤波器,能有效的补偿抑制谐波。

随着电力电子装置在电力系统中的广泛应用,电网中的谐波污染也日益严重。传统的电力电子技术的应用,特别是各种使用传统相控整流技术的大容量非线性负荷在运行过程中所产生的高谐波和低功率因数运行状态严重危害电力系统的安全和电网用户的利益。

一方面,谐波使电能在生产、传输和利用的效率低,在电网中造成附加损耗,还有可能使电气设备过热,甚至引起电力系统局部并联谐振或串联谐振,使电容器等设备烧毁。另一方面,大多数电力电子装置功率因数很低,给电网造成额外负担,影响供电质量。所以谐波抑制和提高功率因数受到越来越多人的关注。

为了减小谐波的影响,有效解决谐波的污染问题,提出了很多有源电力滤波器的方案。有源电力滤波器系统由两大部分组成,即指令电流运算电路和补偿电流发生电路。其中,指令电流运算电路的核心是检测出补偿对象电流中的谐波和无功等电流分量,是有源电力滤波器的关键部分。

长久以来,谐波检测方法大多是基于傅里叶变换及其改进算法,它可以精确定出平稳波形中各次谐波的幅值和相位,但是不能给出时间局部信息,因此只适用于稳态信号的分析处理。但是由于要补偿的电压、电流信号可能包含了大量的噪音和标志系统运行状况的突变信号、各种稳态和非稳态的谐波分量,需要对其进行合理分析,那么傅里叶变换就存在一定的局限性。

从应用角度上讲,小波变换是一种新的时频分析工具,由于它有良好的频域带通特性,又对突变的信号比较敏感,可以准确确定发生突变的时刻,滤除干扰信号,但它无法准确、方便的分辨出各次谐波,而且对于不同的小波基的选择得到的结果亦不同,这是它的缺点。而本文就结合了小波变换和傅里叶变换两者的优点,用这种小波-傅里叶谐波检测方法,能很好的适用于各类谐波信号,将它应用于并联型有源电力滤波器,并用MATLAB软件进行了建模与仿真。

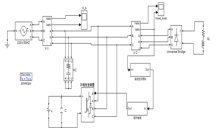
图1有源电力滤波器系统构成

图7 仿真结构框图

图8 补偿之前之后三相电流对比

有源电力滤波器的工作原理

图1是有源电力滤波器系统构成原理图。有源电力滤波器(APF)由三部分组成:电流检测电路,控制电路和补偿电流发生电路(即主电路)。电流检测电路的作用是检测出需要补偿的非线性负载电流中的谐波和无功分量(根据不同的需要,有的只需要消除电网中的谐波电流,有的要同时补偿无功电流),并产生相应的参考指令电流。

然后控制电路根据检测电路输出的参考指令电流产生相应的脉冲控制信号,控制补偿电流发生电路产生幅值相等、相位相反的谐波分量,并注入到电网中,达到实时补偿谐波、改善电网质量的目的。这种滤波器能对频率和幅值都变化的谐波进行跟踪补偿,且补偿特性不受电网阻抗的影响,因而受到广泛的重视。

结论

基于傅里叶-小波的谐波检测方法,既利用了小波变换能有效地提取突变信息的优点,又结合了傅里叶变换的对稳态信号强大的分析处理能力,有效的检测分离了电力系统中的谐波分量,从而使并联型有源电力滤波器能很好的发挥其作用,谐波电流总畸变率从补偿前的24.54%,减少到2.24%,提高了电能的质量。

(编自《电气技术》,原文标题为“基于傅里叶-小波检测的并联型有源电力滤波器”。)

40张图带你看懂供电系统图

供电系统图很多朋友都联系说不会看,或者说看不懂,今天小编专门给大家找了一份ppt文件,让大家学习一下。虽然这份ppt在小编看来做的着实不算漂亮,但是里面的内容确实很不错的。

大家要是需要各类建筑资料的,可以去“土木智库”公众号,里面有一个“免费资源”菜单,可供大家选择,注意是公众号,不是头条!

相关问答

【(2005•聊城)如图是巴西FURNAS 电力公司 的标志及结构图,作...

[最佳回答]图中阴影部分的两个三角形是正五角星的两个角,即都是顶角为36°的等腰三角形,因此两个三角形相似,根据顶角为36°的等腰三角形的底边与腰的比为黄金...

【如图是巴西FURNAS 电力公司 的标志及结构图,作者用一大一小...

[最佳回答]由题意,知:△ABC和△ECD都是顶角为36°的等腰三角形∴△ABC∽△ECD在△ECD中,∵∠E=36°,EC=ED∴CD:EC=5−12∵AC=CD,∴AC:EC=5−12∴S小S大=(ACEC)...

...挥全国能源基地的作用。(2)B图显示 电力 投资比重已接】作业帮

[最佳回答](1)能源工业主导产业(2)电力改善能源工业的结构变输煤为输电,减轻煤炭外运压力提高煤炭产品附加值,增加收益(3)...

太阳能发电的原理?还有哪些太阳能 应用 ?

光伏屋顶就是利用安装在建筑物顶部的光伏组件(太阳能电池)将光能转换为电能,供用电器使用。光伏与建筑的结合有如下两种方式,都可以通过逆变器、控制装置等...

电力系统 可靠性分析软件有哪些?,可靠性分析系统好不好都说说?

[回答]可靠性框图法为各种系统可靠性分析方法中简单的方法,但也是使用为广泛的方法。可靠性框图是用方框标识系统各组成部分的故障或它们的组合如何导致产...

价格走势: 电力 电缆,通讯电缆,射频电缆,光纤电缆,特种电...

[回答]电力电缆一般关注损耗、耐压值、耐高低温、绝缘等,主要用途传输电功率的。通信电缆包含低频、中频、高频电缆,一般会关注插损、驻波、失真度、抗干...

2020年二级建造师行情怎么样?饱和了吗?

大试界这个头条号是专门研究各类有含金量证书考试的,尤其是二级建造师,是我主要研究的一个方向。针对你的问题,我的观点是:2020年二级建造师的行情将延续201...

常见的低压配电线路故障的防护方法是什么?- 一起装修网

[回答]火...例如PE线PEN线连接松动灯照样亮,如PEN线迸发火花,则容易酿成火灾。配电线路应设置接地故障保护,在发生故障时,保护元件必须能及时自动切断电...

山西能源基地的主要产业是____________。(2)B图显示 电力 投...

[最佳回答](1)由A图可以看出,能源占52.44%,因此山西能源基地的主要产业是能源。(2)B图显示电力投资比重已接近煤炭工业的投资比重,说明在煤和电之间突出电力,...

有谁能回答一下吗!陕西品质好的 电力 科普模型?

[回答]本科阶段一般是电气工程专业,学习电力方面基础课。研究生阶段才继续细化为电力系统自动化、高电压与绝缘技术、电力电子技术、电工理论技术、电磁场...

标签:

相关阅读