电子电路深度应用 军工电子行业深度报告:拥抱军工信息化,智能化大时代(完整版)

小编头像

小编

管理员

发布于:2026年04月14日

99 阅读 · 0 评论

军工电子行业深度报告:拥抱军工信息化、智能化大时代(完整版)

来源:中航证券

报告发布日:2022年9月27日

报告共计144页,领取方式见文末

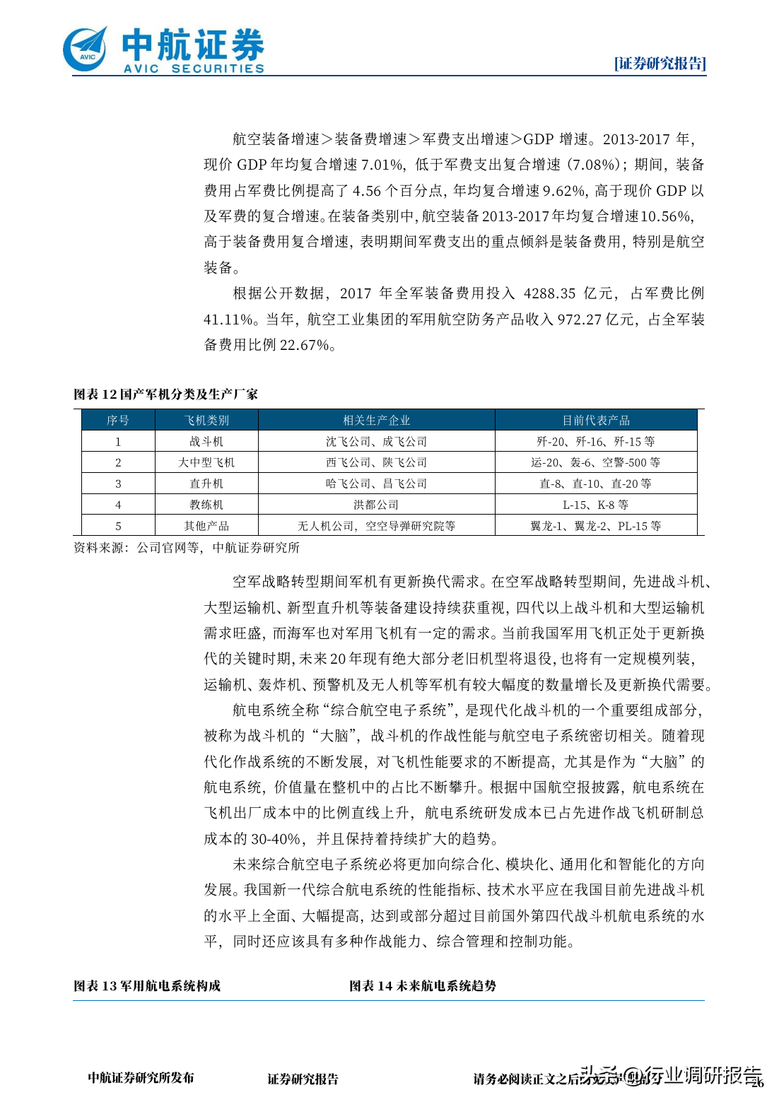
军工电子是武器装备兵力"倍增器"

军工电子产业主要承担为武器装备的配套的作用,产业链集中于军工产业链中上游环节。中游环节通信设备、雷达、红外热成像、光学制导,是军工电子整机的重要子系统;上游环节分为电子元器件、特种集成电路、PCB、嵌入式计算机模块、微波器件、连接器及线缆等,是武器装备信息化发展的基石。

相比于军机、导弹、卫星等总体装备,军工电子不仅独立作为一个产业集群存在,同时也服务于航空、航天、兵器和船舶等其他产业集群,为军用飞机、卫星、舰船和车辆由机械化向信息化向智能化转型提供技术支持,是军工武器装备的兵力“倍增器”。

两个"担忧"逐步消除.军工电子高景气度有望持续

2021年-2022Q1,陆军“带量采购”倡议书和“军用电子元器件名录调整”两个事件曾引发市场对军工电子领域产品降价的两次担忧。

担忧一∶市场担忧军工行业尤其是偏上游的军工电子领域将出现类似于医药行业一样的“集采”,出现大幅降价的情况。

我们认为∶军工行业的首位是“保质量保交付”,绝不可能仅仅是出于成本的考量,而牺牲军品质量影响军品交付。

担忧二∶全军装备采购信息网发布《关于市场产品纳入电子元器件名录有关通知》,其中提及邀请有意愿从事军用电子元器件产品供应的研制单位参加,市场担忧军工电子领域竞争格局恶化。

我们认为∶军工电子元器件现存“玩家”已建立起相当高的竞争壁垒。军工电子元器件虽然单价低,但依然是“多品种、小批量”,造成了虽然同为电容、连接器等,但军民的行业特点和规律迥异,新玩家难以做到同质同价及时交付还能稳定盈利。

需求端多因素叠加,供给侧积极扩产,军工电子领域增速远超军工行业基础增速

需求侧∶"三化"+自主可控+军技民用,军工电子获取远超军工行业的高增速

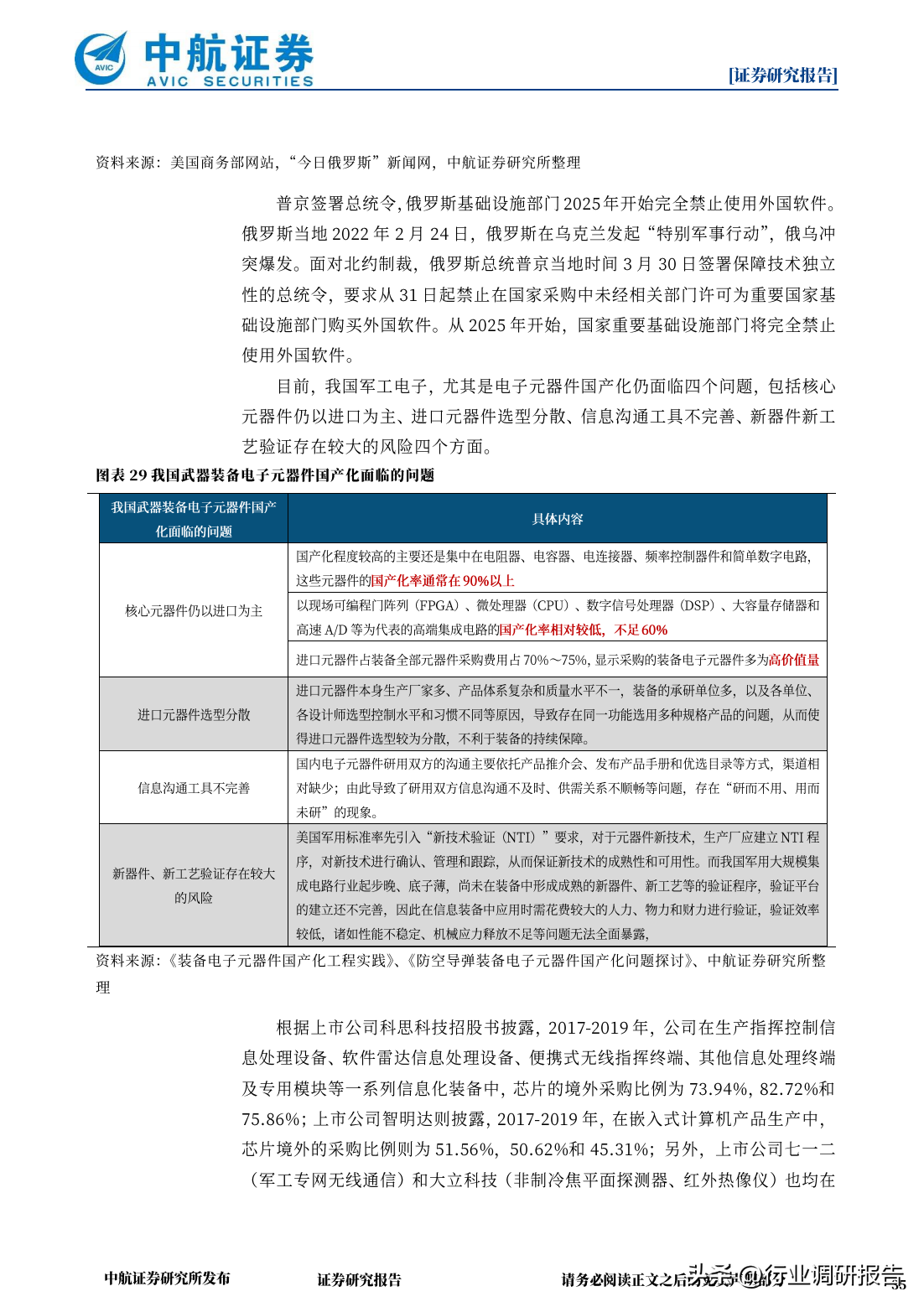
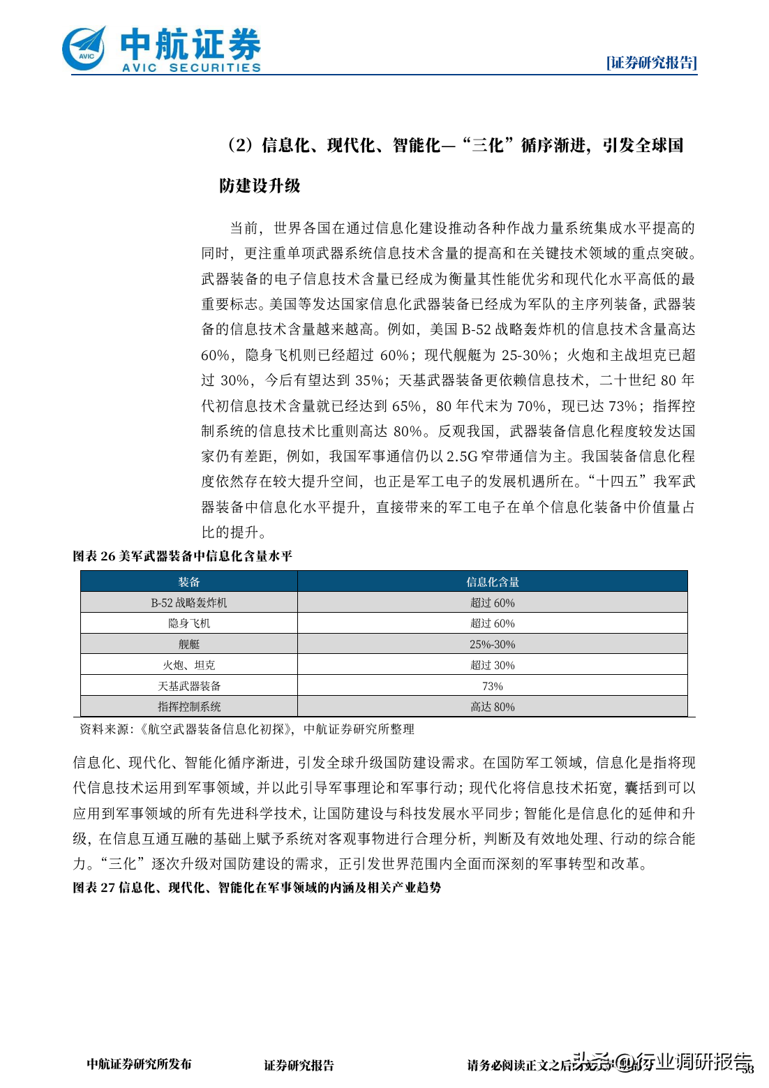
"十四五"期间,军工电子领域需求端在享受军工全行业基础增速的前提下,额外享受信息化、现代化、智能化三重"加速度",同时军品自主可控、国产替代天然诉求,武器装备中军工电子元器件有望国产化率提升,助推军工电子领域获取远超军工行业的高增速。

军工电子类产品普遍具有军民两用性,军技民用可突破军工应用天花板,具备军技民用属性的上市公司的收入规模有望进一步打开新增量。优秀的军工电子企业迎来高速增长的黄金时期。

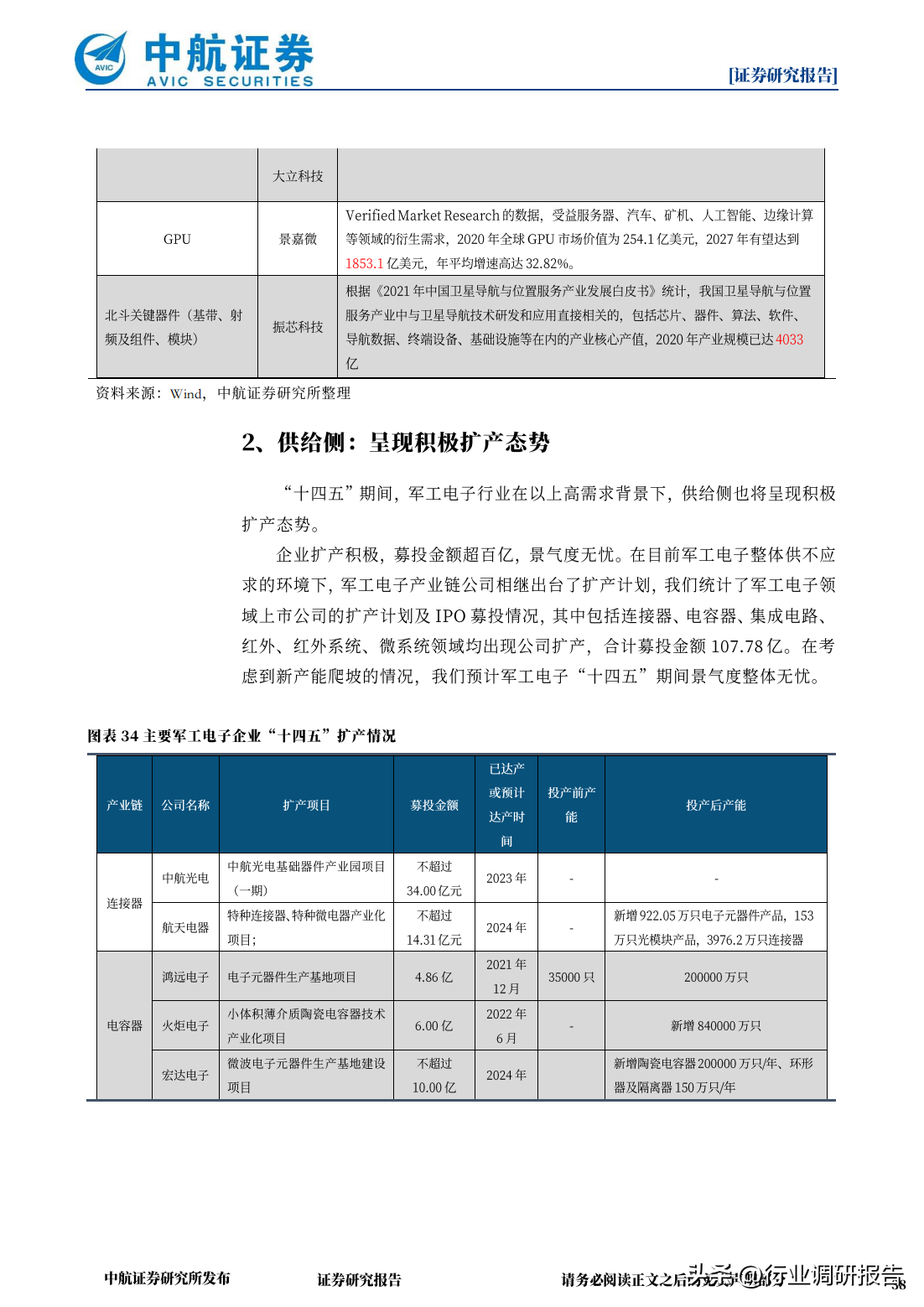
供给侧∶军工电子产业链企业扩产如火如茶,募投金额超百亿,十四五景气度无忧。

"十四五"期间,军工电子行业在以上高需求背景下,供给侧也将呈现积极扩产态势。军工电子产业链公司相继出台了扩产计划,我们统计了军工电子领域上市公司的扩产计划及IPO募投情况,其中包括连接器、电容器、集成电路、红外、红外系统、微系统领域均出现公司扩产,合计募投金额107.78亿。在考虑到新产能爬坡的情况,我们预计军工电子"十四五"期间景气度整体无忧。

细分行业逻辑∶

被动元件一装备之"基",格局稳定

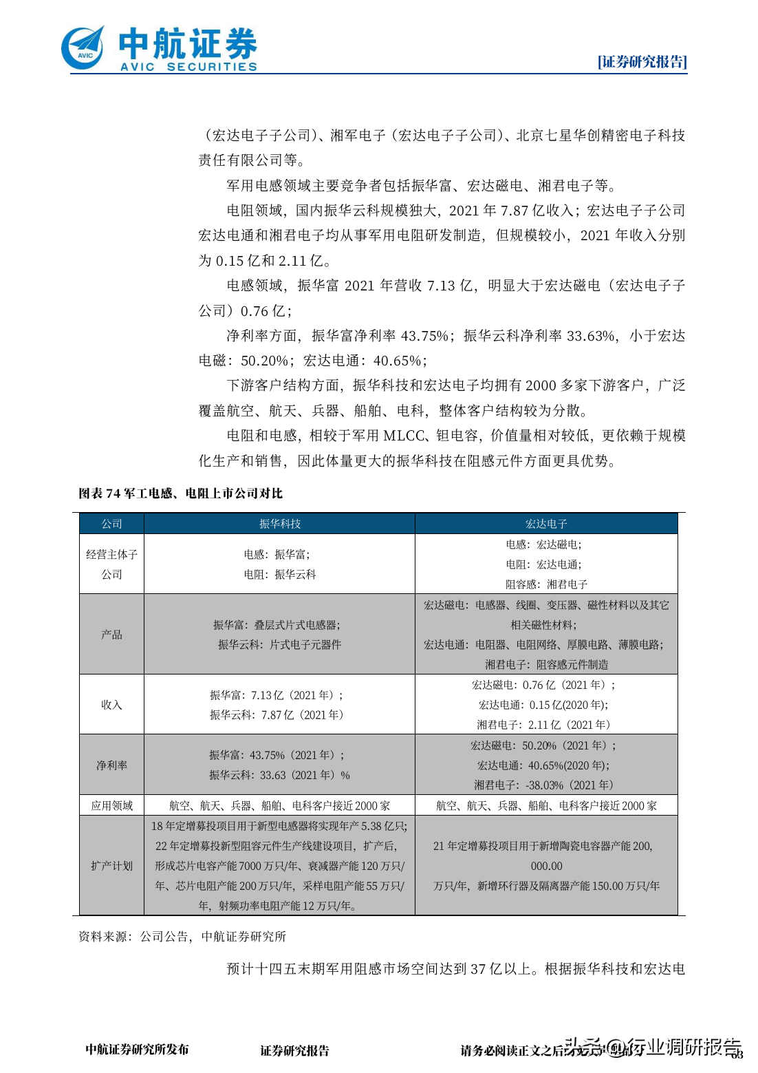
被动元件是电子电路中的必备元件,也是电子产品的最底层基础,在各个领域应用广泛,被普遍称为电子元器件"基石";电容器领域MLCC、钽电容在军用领域广泛应用。电阻、电感领域下游市场稳步增长,军用市场竞争格局集中。

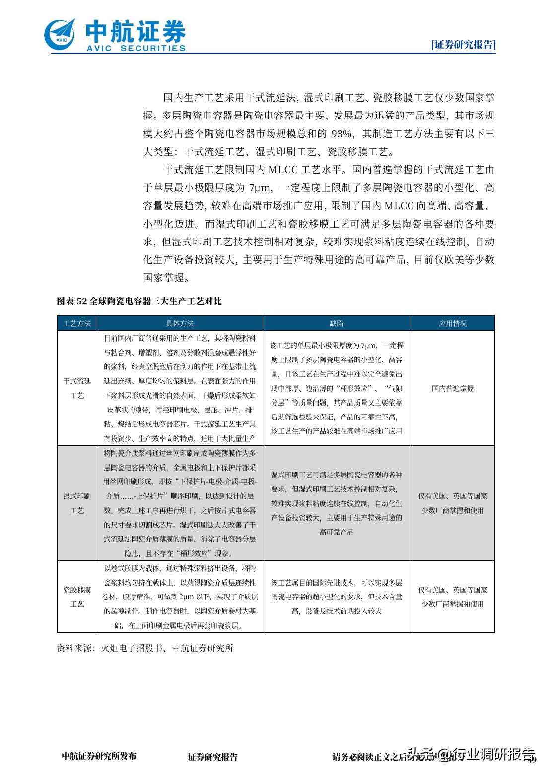
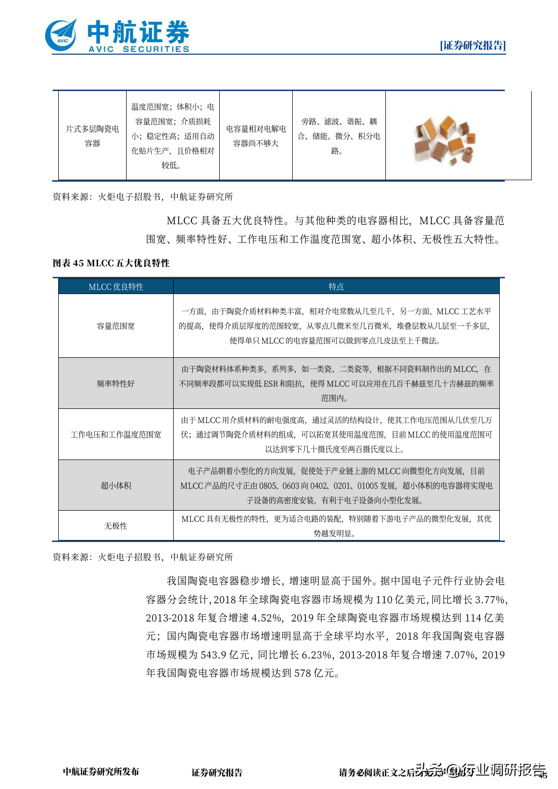
1、MLLCC∶五大优良特性成就主要陶瓷电容器

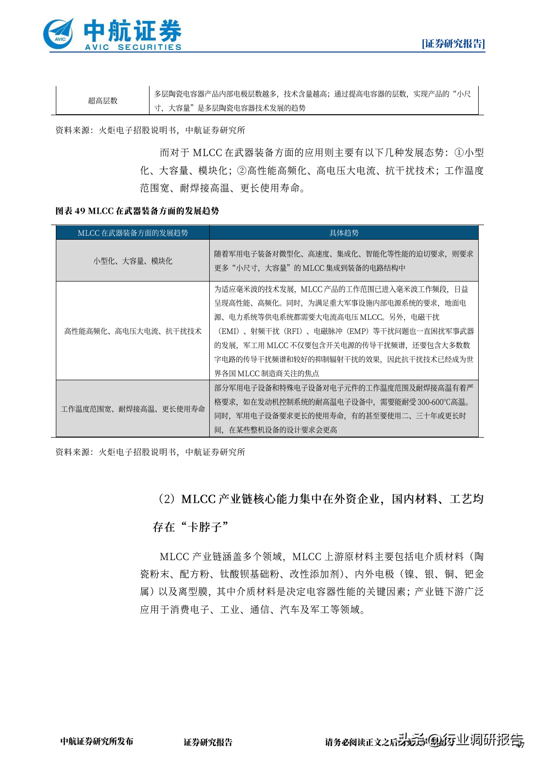
陶瓷电容器领域MLCC 具备容量范围宽、频率特性好、工作电压和工作温度范围宽、超小体积、无极性五大特性。多层陶瓷电容器(MLCC)具有耐高压、耐高温、体积小、电容量范围宽等特点,在成本和性能上都占据优势,下游应用较为广泛,片式 MLCC市场规模占整个陶瓷电容器市场的93??成为主要的陶瓷电容。

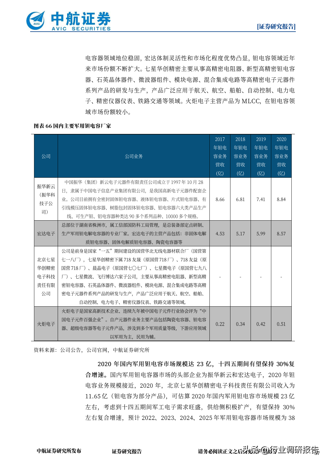
2、钼电容;可靠性优势突出,大量应用于军工电子领域

钽电容在高端电容器市场优势显著。钽电容拥有高能量密度、高可靠性、稳定的电性能、较宽的工作温度范围,在工业市场、军用市场都得到了非常广泛的应用。钽电容器的可靠性高、漏电流小、性能稳定、具有极高的电场强度,因此特别适宜于有可靠性要求的场合,具有铝电容、薄膜电容、陶瓷电容无可替代的优势。

3、电阻、电感∶军用电阳阻、电感价值量相对较低,规模效应强,市场竞争格局集中

电阻和电感和相较于军用 MLCC、钽电容,价值量相对较低,更依赖于规模化生产和销售,因此体量更大企业在阳感元件方面更具优势。

特种集成电路∶军工信息化"制高点",武器装备的"神经中枢"

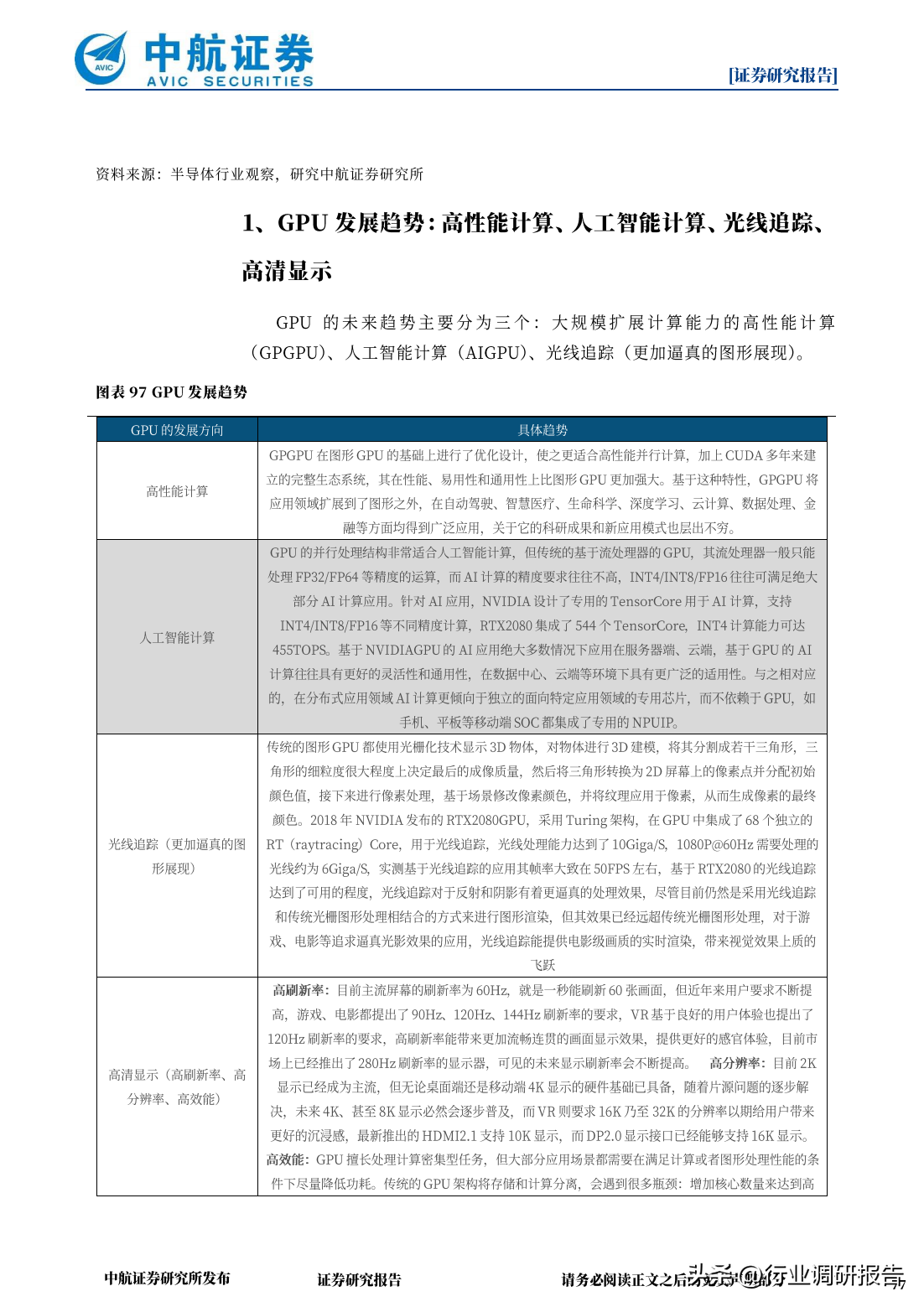
特种集成电路门类多,广泛应用于武器装备中。主要包括 FPGA、GPU、DSP、总线、存储器、ADC/DAC、接口产品、滤波器、比较器、放大器、线性稳压器、电源监控以及其他电源管理芯片。可广泛应用于军机、导弹、舰船、车载、雷达、卫星等装备的嵌入式计算机中,负责信号处理、图像处理、精确制导等功能,是武器装备的"神经中枢"。

①FPGA∶ 灵活性、保密性、并行运算能力突出,军事电子领域应用广泛;

②GPU∶ 图形显控+高性能计算能力出众,广泛应用于机载、舰载、车载显控系统;

③CPU∶ 电子计算系统的核心,信创"2+8+N"打开国产化空间;

④DSP∶ 信号处理能力突出,军民领域国产替代趋势明显;

⑤特种模拟集成电路∶品类广泛,国产替代成为必然趋势。

微波器组件∶多型武器装备广泛应用,步入高速发展期

微波器组件用于实现微波信号的频率、功率、相位等各种变换,广泛用于雷达、通信、电子对抗等领域,占据通信数据链、电子对抗、雷达、精确制导武器高价值量部分,相控阵天线微系统作为微波器组件的集成品,占据有源相控阵雷达成本超过 50%,微波器组件领域面临三大发展趋势∶ 一是有源相控阵雷达将逐渐替代机械扫描雷达、无源相控阵雷达成为主流,并逐步替代单一功能雷达,向多功能相控阵雷达方向发展;二是导引头作为精确制导武器价值量占比最高部分,受益于精确制导武器消耗属性带来的增长空间;三是有源相控阵雷达导引头体制迭代带来微波器组件数量级的大幅提升。

红外热成像∶红外探测技术历经四代技术革新,军、民两用领域市场规模潜力较大

红外探测技术历经四代技术革新,在美、英、法、德、日、以色列等发达国家的军队中,红外热像仪已配置在陆、空、海军等各个军种中,例如海湾战争中平均每个美国士兵配备1.7 具红外热像仪。与发达国家相比,目前我国军队红外装备配备总体数量相对较少,不过近年来新的军事需求对军用红外成像系统提出了持久性监视、大范围覆盖、对目标区高分辨率成像、快速检测出目标事件等多项挑战,红外热像仪在我国军事领域的应用处干快速提升阶段,其市场需求量相当较大。

军用电子元器件第三方可靠性检测∶武器装备质量保障不可缺少的重要环节

电子元器件的质量和其他电子产品一样, 主要表现在技术性能、经济性能、安全性和可靠性等四个方面。而对于军用电子元器件而言,失效的代价较大,可靠性甚至比技术性能指标更为重要,因此高可靠性是军用电子元器件的最重要特性。军工电子元器件第三方检测领域迎来发展机遇期。趋势有三∶一是第三方军用电子元器件可靠性检测市场空间不断扩大;二是第三方检测机构可参与的军用电子元器件可靠性检测内容将不断增加;三是军用电子元器件可靠性检测技术精细化发展。

连接器∶必备基础元件。军民共同驱动

连接器是电子系统设备之间电流或光信号等传输与交换的电子部件。连接器作为节点,通过独立或与线缆一起,为器件、组件、设备、子系统之间传输电流或光信号,并且保持各系统之间不发生信号失真和能量损失的变化,是构成整个完整系统连接所必须的基础元件。全球连接器市场在军工、新能源、通信三大市场共同驱动下,竞争较为充分,强者愈强的马太效应愈发明显。

报告节选(完整版领取方式见文末)

完整版领取方式

该份报告共144页

如果您觉得这份资料对您有帮助

希望获取完整的电子版内容参考学习

您可以关注+评论+转发

然后私信我:报告

宏达电子:公司的电子元器件和微电路模块产品主要应用在高可靠领域各类装备项目上

宏达电子(300726)03月06日在投资者关系平台上答复了投资者关心的问题。

投资者: 董秘你好,公司产品可应用到汽车领域和雷达方面吗

宏达电子董秘: 尊敬的投资者您好,公司的电子元器件和微电路模块产品主要应用在高可靠领域各类装备项目上,感谢您的关注。

投资者: 请问董秘,公司经营状况现在正常吗?各项财务指标合理吗?谢谢

宏达电子董秘: 尊敬的投资者您好,公司目前经营生产一切正常,感谢您的关注。

宏达电子2022三季报显示,公司主营收入16.81亿元,同比上升9.49%;归母净利润6.62亿元,同比上升3.58%;扣非净利润6.06亿元,同比上升5.86%;其中2022年第三季度,公司单季度主营收入5.78亿元,同比下降5.62%;单季度归母净利润2.12亿元,同比下降11.6%;单季度扣非净利润1.89亿元,同比下降12.04%;负债率18.51%,投资收益3732.38万元,财务费用-372.12万元,毛利率67.37%。

该股最近90天内共有2家机构给出评级,买入评级2家。近3个月融资净流入2984.58万,融资余额增加;融券净流出175.7万,融券余额减少。根据近五年财报数据,证券之星估值分析工具显示,宏达电子(300726)行业内竞争力的护城河良好,盈利能力良好,营收成长性一般。财务相对健康,须关注的财务指标包括:应收账款/利润率。该股好公司指标3.5星,好价格指标3星,综合指标3星。(指标仅供参考,指标范围:0 ~ 5星,最高5星)

宏达电子(300726)主营业务:以高可靠电子元器件和电路模块为核心进行研发、生产、销售及相关服务

以上内容由证券之星根据公开信息整理,与本站立场无关。证券之星力求但不保证该信息(包括但不限于文字、视频、音频、数据及图表)全部或者部分内容的的准确性、完整性、有效性、及时性等,如存在问题请联系我们。本文为数据整理,不对您构成任何投资建议,投资有风险,请谨慎决策。

相关问答

深度 负反馈放大 电路 有何特点_作业帮

[最佳回答]负反馈的增益Af=A/(1+AF).其中(1+AF)称为反馈深度.当(1+AF)远大于1时,此时的反馈就叫深度负反馈,此时的负反馈增益等于1/F.分压式共基极偏置放大电...

5G技术如何 应用 在工业物联网和智能制造上?

为新一代移动通信技术,5G技术的迅猛发展正好切合了传统制造企业智能制造转型对无线网络的应用需求,5G技术定义的三大场景不但覆盖了高带宽、低延时等传统应用场...

电路 中Re起何作用?它的大小对 电路 性能有何影响?

1、RE如有并联CE,仅对直流信号起反馈作用,主要起到稳定静态工作点的作用。2、如没有并联CE旁路电容,主要对交流信号起反馈作用,在电路中引入了电流串联负反...

应用 物理学包括哪些方面_作业帮

[最佳回答]本专业主要培养掌握物理学基本理论与方法,具有良好的数学基础和基本实验技能,掌握电子技术、计算机技术、光纤通信技术、生物医学物理等方面的应用...

eda适用行业?

EDA工具在半导体产业发挥关键作用,商业模式铸就了较高的行业壁垒:EDA工具广泛应用于集成电路设计、制造、封装等各环节,在整个半导体行业中扮演关键的基础性角...

交控科技的发展前景?

交控科技(688015)是首批在科创板上市的25家企业之一,公司深耕于城市轨道交通控制系统。日前,交控科技宣布自主创新移动闭塞系统首次应用到重载铁路领域,实现列...

可编程程控 电子 负载有什么优势?想知道

[回答]全天科技生产的EL系列可编程程控电子负载支持主从模式,支持相同电压规格的可编程直流电子负载并联使用,并且达到同步动态。实际操作中只需控制主机,...

【如图所示 电路 为小明设计的一种安装在潜水器上的 深度计 的工...

[最佳回答]B由电路图可知,两电阻串联,电流表显示器串联在电路中,由p=ρgh可知,在潜水器下潜过程中,压力传感器受到的压强增大,由p=的变形式F=pS可...

【如图所示 电路 为小明设计的一种安装在潜水器上的 深度计 的工...

[最佳回答]B由电路图可知,两电阻串联,电流表显示器串联在电路中,由p=ρgh可知,在潜水器下潜过程中,压力传感器受到的压强增大,由p=...B由电路图可...

ber电缆的实际 应用 有哪些?大侠们,求解

[回答]由集肤效应引起的相位延迟为每-集肤深度-一个弧度(约57.3度),而无论导体的直径很大或者很小,在任何相同的频率下每根导体的有效集肤深度都是相同的...

标签:

相关阅读