各种电子模块应用 各种升降压,稳压模块及在电子产品上的应用

小编头像

小编

管理员

发布于:2025年05月02日

90 阅读 · 0 评论

各种升降压,稳压模块及在电子产品上的应用

本文翻译自科普大神DronebotWorkshop.com相关文章,致谢!

原创:DronebotWorkshop 翻译: DIY百事

介绍

如果您使用Arduino和其他电子设备的时间很短,那么您可能想出了一种在工作台上为它们供电的方法。充电宝和台式电源可以很好地完成这项工作。使用Arduino,您只需通过计算机的USB端口即可为设备供电。上电从未如此简单!

但是,在完成设计后,您通常会希望构建项目的更永久版本,为此,您需要考虑如何为其提供电源。

像Arduino这样的电子设备需要“逻辑电平”电压才能起作用。这些“逻辑电平”电压有两种形式:

传统的5伏DC也称为“ TTL电平”许多低功率设备中使用的节电3.3伏DC电源。

在这两种情况下,都需要相当精确地调节电压,以避免损坏组件。

在许多情况下,充电宝可能是一个简单的解决方案。它提供了适用于大多数电子设备的5伏稳压直流电源,其全封闭式的设计可保护您免受电击的危险。

但是,如果要使用电池为设备供电怎么办?从电池获得准确且稳定的5或3.3伏电压是一个挑战,尤其是在电池放电时。

今天,我们将探讨为您的电子设计提供稳压电源的几种低成本选择。

图1

通用电压要求

您的设计可能需要几个标准电压电平,有些设计将需要多个电压电平。其中一些如下:

3.3伏直流电–这是低功率数字设备中使用的常见电压。5伏直流电–这是数字设备使用的标准TTL(Transistor Transistor Logic)电压。6伏直流电–通常用于直流和伺服电机。12伏直流电–也与直流电动机以及许多步进电动机一起使用。48伏直流电–在专业音频设备中用作麦克风的“幻像电源”。

以上所有电压电平均相对于地为正。但是一些较早的设计也需要负电压,例如,在RS-232串行连接中使用了-12伏直流电,这在所有计算机和调制解调器上都是标准的。音频放大器通常需要正电源和负电源。

调压及稳压

逻辑电平电压需要非常高的精度。例如,为使TTL逻辑正常工作,电源电压需要在4.75到5.25伏之间,任何较低的电压都会导致逻辑组件停止正常工作,而任何较高的电压都会破坏它们。

某些电源电压要求不太严格。像电动机,LED及其他显示器,机电组件等的电源就不需要像对逻辑电源电压那样严格地调节。在最终设计中,通常不对这些电源进行调节以节省成本。

市电供电设备的电压调节相对容易,因为调节器电路的输入电压相对恒定。然而,用电池作为电源的设计就将遇到较大的挑战,因为电池电压水平会随着电池放电而波动。

既可以由市电电压供电又可以由电池供电的设备,通常在通过市电线路供电时,还具有用于为电池充电的附加电路。根据设计中采用的电池技术,其范围可以从简单到非常复杂的充电电路。

电流要求

在为您的项目设计电源时,电源电压水平不是唯一必须考虑的规格。确定项目的电流需求同样重要。

与电压要求不同,产品消耗的电流并不总是静态值。电动机,LED和其他显示器,扬声器和其他传感器会导致电流波动,因此您需要设计电源以适应“最坏情况”,即每个电动机,指示器和发声器均以最大容量运行。

在电池供电的设计中,电流需求再一次成为挑战。随着电池放电,其容量会降低,试图超过这些电流容量可能会导致电池快速放电。

效率

稳压器设计的另一个重要方面是效率。调节器或电压转换器本身会消耗一些电力。

效率与热量的产生密切相关,效率低下的调节器设计会将其多余的能量作为热量散发掉。除非您故意试图加热电路,否则这不是件好事!发热是电子元器件的最大敌人之一,如果您的调节器产生出大量热量,则您需要加入通风,散热的设计。

没有一种设计是100%的效率,因此一定会产生一些热量,但是我们可以通过优化组件将其最小化。

AC DC

在常规的线性电源中,AC电压首先通过变压器,该变压器将其大幅降低,然后将其转换为DC。

在现代开关电源(如台式计算机中的开关电源)中,AC电压直接转换为高压DC,并用于驱动高频振荡器。然后,由该振荡器产生的高频交流电通过一个小型变压器,变压器的低压输出转换为直流电。

无论哪种方式,我们都需要将AC转换为DC。这实际上很简单。

整流器和桥

“整流器”一词可以追溯到真空管的时代,它实际上只是大电流二极管的另一个名字。众所周知,二极管是一种基本的电子组件,只允许电流沿一个方向通过。

如果将整流器或二极管与交流电压源串联,则将防止交流信号的正或负部分通过,具体取决于您定向二极管的方式。

这是从交流电产生直流电压的步骤,但是最终的输出并不完全平滑,如下图所示。

图2

可以在输出端使用电解电容器,以使电压平滑并产生合理稳定的直流电压。这是将AC转换为DC的简单方法,但有几个缺点。

输出电压将降低。它将是交流输入电压乘以0.7072。

您实际上是在“浪费”每个交流周期的一半,因此效率不是很高。

更好的方法是使用四个二极管来创建所谓的“桥式整流器”。您可以在下图中查看结果。同样,我们将使用电解电容器来平滑产生的直流电压。

图3

与单二极管方法相比,此方法具有几个优点:

输出电压更大。它将是交流输入电压乘以1.414。使用交流循环的正向和负向部分,这会更有效率。

您可以使用四个单独的二极管构建该电路,也可以购买预接线的桥式整流器。

顺便说一句,我之前引用的输出电压不是很准确,您还需要考虑二极管的压降。通常,这约为0.7伏。

这些电路会将AC转换为DC电压,但是它们无助于调节电压。如果交流电压应上升或下降,则相应的直流电压输出将变化相同的幅度。

稳压器和转换器

无论您的直流电压是来自交流电还是来自电池,都可能不是恰好适合您的应用的正确电压。您需要将电压更改为所需的电平(即5伏),并且即使输入电压发生变化,也需要确保其保持在该电平。

我们可以使用调节器或转换器以几种方式实现此目的。

线性稳压器

线性稳压器采用直流电压输入,并在较低电压下产生稳压输出。

Arduino Uno板上是使用的稳压器的一个很好的例子。Arduino Uno的电路板上有一个5伏线性稳压器,您可以使用其同轴电源连接器连接8至20伏DC的电源。调节器将其降低到Arduino使用的5伏DC电平。

线性稳压器自1970年代中期以来一直可用,并且今天它们仍然是有价值的组件。它们非常易于使用,并具有不同的额定电流。它们通常以与晶体管和功率晶体管相同的尺寸封装。

图4

线性稳压器通常需要比所需输出电压高至少2.2伏的输入电压。尽管它们通常可以承受很大范围的输入电压,但您需要了解,输入电压越高,调节器将产生更多的热量及浪费。

线性稳压器价格便宜,是线路供电设备的理想选择。它们还用于音频设备,因为它们不会产生电压转换器所产生的电气噪声。虽然您当然可以将它们与电池供电的设计一起使用,但它们通常不是此应用程序的最佳选择,因为这样最终会浪费大量的热量。然而,这并不总是正确的,因为现在已经有了新一代的低压降稳压器,我们稍后将讨论其中的一些。

调节电池供电设备中电压的更好方法是使用电压转换器。

电压转换器

实际上,您可以在项目中使用三种类型的电压转换器:

降压转换器升压转换器降压升压转换器

让我们快速看一下它们之间的区别。

降压转换器

降压转换器使用称为“飞轮电路”的东西工作。在操作中,晶体管导通和截止,其输出通过电感器(线圈)馈入电容器。随着晶体管的导通和关断,电容器对存储在线圈中的能量进行充电和放电。切换发生的周期或频率决定了输出电压。

图5

像线性稳压器一样,在所需的输出电压低于输入电压的情况下,也可以使用降压转换器。

升压转换器

升压转换器的工作原理类似降压转换器,区别在对线圈,二极管和电容器等形成所述飞轮电路的元件的布置。升压转换器也称为“开关电源”。

图6

顾名思义,升压转换器的输出电压实际上高于输入电压。

降压升压转换器

降压升压转换器几乎是两全其美的选择,它使用一对晶体管控制的反激电路来升压或降低输入电压。

图7

这种类型的电压转换器对于电池供电的设备特别有用。例如,以一个使用一个7.2V的电池提供6V的电路为例,电池充满电后(8.4V),转换器的作用就像降压转换器,将输出电压降低到5V。当电池自身放电至低于6V电平时,电路将起到升压转换器的作用,将输出提升至6V。

我们将研究所有三种类型的转换器。

流行的稳压器和转换器

现在我们已经讨论了电源,调节器和转换器,现在该将我们学到的知识付诸实践了。

我收集了这些设备的几个示例,向您展示。所有这些都是为您的项目提供电压的简单且廉价的方法。

线性稳压器– 78XX和79XX系列

我们的第一个线性稳压器是已经存在40多年的组件。实际上,这是一个组件家族,其成员具有不同的电压输出和电流功能。

78XX电压调节器是3引脚器件,有许多不同的封装,从大功率晶体管封装(T220)到小型表面贴装器件,不一而足。这些是最常见的正电压调节器。79XX系列是等效的负电压调节器。

这些组件的编号系统非常简单,零件编号中的XX表示输出电压。因此,例如,7805是5伏正稳压器,7812是12伏正稳压器,而7915是15伏负稳压器。正系列和负系列均提供几种常见电压。

图8

这些稳压器非常易于使用。除了稳压器本身之外,您唯一需要的其他组件是在输入和输出两端连接几个电解电容器。该值并不严格,通常可以在输入端使用2.2uf或更大的电容器,在输出端使用100uf或更大的电容器。请注意,尽管您以相同的方式使用正和负调节器,但引脚排列是不同的:

78XX(正)稳压器使用以下引脚:输入参考(接地)输出79XX(负)调节器使用以下引脚:参考(接地)输入输出

这些稳压器的TO-220外壳版本要注意的一件事是,外壳已电连接到中心引脚(引脚2)。在78XX系列上,这意味着外壳已接地,但是请注意,在79XX(负调节器)系列上,引脚2是输入,而不是接地。这意味着在将散热器连接到设备时需要格外小心,如果打算通过大量电流,则需要这样做。如有必要,可以在散热器上使用云母绝缘子,以防止其与插针2电气接触。

尽管这些稳压器已经使用很久了,但今天仍在使用中,非常适合线路供电的设计。它们的效率不如现代稳压器,因此对于电池供电的设备,您需要查看此处介绍的其他一些解决方案。

线性稳压器– LM317可变稳压器

LM317是一款具有可变输出的正线性稳压器。这也是经典的电子组件,其可变输出使其在需要“非标准”电压的情况下非常有用。在简单的可变工作台电源中,它也受到了业余爱好者的欢迎。

与78XX系列或稳压器一样,LM317是三引脚器件。但是,接线略有不同,如此处所示。

图9

关于LM317连接的主要注意事项是为调节器提供参考电压的两个电阻器,该参考电压确定输出电压。您可以如下计算这些电阻值:

R1的建议值为240欧姆,但实际上可以为100到1000欧姆之间的任何值。

当然,您也可以用电位计代替这两个电阻,以制成可变线性稳压器。您可能希望将一个100欧姆的电阻与电位计串联,以确保R1永远不会降至零欧姆。

与78XX系列稳压器一样,LM317仍在使用,但现在又有更高效的稳压器可用。对于需要非常规电压的线路来说,这仍然是一个不错的选择。

线性稳压器– PSM-165 12v至3.3v线性降压稳压器

PSM-165是一个小型分线板,其中包含3.3伏稳压器。这个小板将采用4.5至12伏的输入并将其转换为3.3伏,以用于低功耗逻辑电路。

PSM-165上使用的芯片与大多数Arduino Uno板上使用的芯片相同,可提供3.3伏输出。它具有800 mA的最大电流能力。

该板很有趣,因为它具有用于输入和输出的多个连接,这在设计使用该模块作为“子板”的PCB时提供了很大的灵活性。

图10

如您所见,此模块的连接非常简单,不需要任何外部组件。

线性稳压器– AMS1117-5线性5v稳压器模块

AMS1117系列的三引脚稳压器的工作方式与78XX系列非常相似。它们提供几种不同的电压,并且与78XX系列引脚兼容。

与78XX系列相比,它们是更现代的设备,并且具有较低的压降,因此对于线路供电和电池供电的电源都非常有用。

AMS1117-5是5伏稳压器。它可以单独使用,也可以在流行的突破板上使用。有了分线板,可以很容易地将其合并到您的项目中。

图11

与PSM-165一样,AMS1117-5模块的连接也很轻松。分支板上有滤波电容器,因此不需要外部组件。只需连接您的输入电压就可获取输出-就是这么简单!

线性稳压器– L4931CZ33-AP 3.3v极低压降稳压器

我们今天要看的最后一个线性稳压器是L4931CZ33-AP。与PSM-165一样,该稳压器提供3.3伏电压,为低功耗逻辑电路供电。

该稳压器的压降极低,准确地说仅为0.4伏。这使其成为在低电流电池供电设备中使用的理想稳压器。它也非常小巧,采用TO-92晶体管封装以及几种表面贴装封装。

L4931CZ33-AP实际上是低压降稳压器系列的成员,也有具有类似特性的3.5伏,5伏和12伏型号。使用此设备时,唯一需要的附加组件是一个2.2 uF的小型电解电容器。

图12

L4931CZ33-AP的连接与78XX系列的连接非常相似。我提到的2.2uf电容器用于输出,也可以在输入上放置一个可选的陶瓷电容器。

降压转换器– MINI-360 DC-DC降压转换器

现在让我们看一下降压转换器。MINI-360是一款超小型,超高效的降压转换器,可以接受高达23伏的输入,并提供可调节至低至1伏和高至17伏的输出。

该设备位于一个很小的分线板上,该分线板上有一个用于设置输出电压的电位计。效率高达95%左右,几乎没有能量浪费为热量,使该设备成为电池供电设计的理想选择。

图13

如图所示,MINI-360的连接非常简单,只需连接您的输入电压即可使用。在将任何负载连接到电位器之前,最好调节电位器并设置输出电平,特别是如果打算将其用于低压时。

升压转换器– PSM-205升压5v USB DC-DC转换器

我们将要看到的第一个升压转换器是一种独特的设备,因为它在分线板上集成了USB插孔。在为USB供电的设备建立电源时,这非常方便。

这种便宜的模块将以600 mA的电流将低至0.9伏至5伏的电压升压。显然,这非常适合由电池供电的项目,现在可以使用单个AA或AAA电池为5伏逻辑设备供电。

图14

再次,该模块使连接非常简单,您只需要将0.9到5伏的电源连接到输入,然后将USB供电的设备插入USB连接器。

正如您可能已经猜到的那样,该升压转换器通常用于USB移动电源中。

升压转换器– MT3608 DC-DC升压转换器

另一个微型升压转换器MT3608可以接受低至2伏的输入并将其升高至28伏。它包括欠压锁定,热限制和过流保护。

MT3608封装在一个带有微调电位器的微型分线板上,用于设置电压值。虽然看起来很小,但该设备可以提供令人印象深刻的2安培电流。MT3608的效率等级为93%。

图15

MT3608仅具有四个标记清楚的引脚,非常易于使用。由于它能够输出高达28伏的电压,因此在将设备连接到电路之前,使用微调电位器设置输出电压是一个好主意。

降压升压转换器– S9V11F5升压/降压稳压器

现在,我们转到一个我个人最喜欢的电池供电设备-S9V11F5升压/降压稳压器。

由Pololu制作的这个奇特的产品可以产生5伏特的电压,输入范围为2伏特至16伏特。需要注意的一件事是,启动转换器需要至少3伏的电压,但是一旦它运行,输入电压可能会下降到2伏,然后才能停止工作。

该板非常小,只有三个连接。它与直角插头和右弯公插一起包装,使您可以在与传统3引脚线性稳压器相同的地方使用它。

S9V11F5是一组分线板的成员,其中一些具有固定的输出电压,而另一些则具有可变性。

图16

S9V11F5不需要任何外部电容器或其他组件即可工作。它的超小尺寸和相对较高的输出电流能力使其非常适合许多设计。

但是要注意的一件事是,S9V11F5可能会变得很热,特别是在满电流情况下使用时。在布置电路板时要记住这一点,在使用时不要触摸转换器,否则可能会烫伤自己!

面包板电源

在结束之前,我想提一提一种为您的项目加电的方法。

面包板电源是一个常见的组件,专门设计用于为无焊面包板供电。这些便宜的单元带有两个线性稳压器,可从9至15伏的直流输入提供稳定的5或3.3伏。它们旨在卡入标准无焊面包板的电源轨中。该设备还具有2.1毫米同轴电源输入,电源LED指示灯,USB电源输出和开关。

这些设备显然适合在带有无焊面包板的工作台上使用,但它们也可以为永久性项目提供良好的电源。他们使用线性稳压器,尽管它们可以由9伏电池供电,但它们可能更适合于线路供电设计。

图17

我建议在您的工作台周围有一些这样的东西,如果只是为了进行实验的话。

小结

提供良好的电源是设计电子设备的重要组成部分。如您所见,可以使用多种方法为电子项目提供电源。

如果打算使用市电(AC)为设备供电,则需要确保采取适当的安全预防措施,以防止电击的可能性。最好的方法是使用市售的AC适配器提供安全的DC电源,然后可以根据需要使用上述方法之一进行调节。

对于电池供电的设计,使用高效的电压转换器可以在需要充电或更换之前,通过榨取电池中的每一滴能量来延长项目的运行时间。

无论您有什么要求,您都一定会找到适合您需求的转换器或调节器。

现在让我们通上电!

16种常用模块电路分析,电气工程师的必备

电路图一大张,看似复杂,但也都是由一小块一小块的功能模块组成的。因此要根据大的功能先划分成块,再在块里面看是通过什么电路形式实现的,有些起辅助作用,有些起主要作用。下面小编给大家整理了16种常用的模块电路分析,希望对大家有帮助。

1. RS232通讯电路

双路232通信电路:3线连接方式,对应的是母头,工作电压5V,可以使用MAX202或MAX232。

2. 三极管串口通讯

三极管串口通信:本电路是用三极管搭的,电路简单,成本低,但是问题,一般在低波特率下是非常好的。

3. 单路RS232通讯

单路232通信电路:三线方式,与上面的三级管搭的完全等效。

4. USB转RS232

USB转232电路:采用的是PL2303HX,价格便宜,稳定性还不错。

5. 复位电路

SP706S复位电路:带看门狗和手动复位,价格便宜(美信的贵很多),R4为调试用,调试完后焊接好R4。

6. SD卡模块电路

SD卡模块电路(带锁):本电路与SD卡的封装有关,注意与封装对应。此电路可以通过端口控制SD卡的电源,比较完善,可以用于5V和3.3V。但是要注意,有些器件的使用,5V和3.3是不一样的。

7. LCM12864液晶显示电路

LCM12864液晶模块(ST7920):本电路是常见的12864电路,价格便宜,带中文字库。可以通过PSB端口的电平来设置其工作在串口模式还是并行模式,带背光控制功能。

8. LCD1602液晶显示电路

LCD1602字符液晶模块(KS0066):最常用的字符液晶模块,只能显示数字和字符,可4位或8位控制,带背光功能。

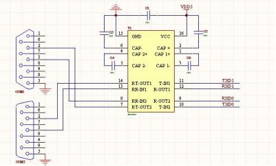
9. 全双工RS485电路

全双工RS485电路(带保护功能):带有保护功能,全双工4线通信模式,适合远距离通信用。

10. 半双工RS485电路

RS485半双工通信模块:可以通过选择端口选择数据的传输方向,带保护功率。此模块只能工作在5V.

11. JTAG仿真接口

ARM JTAG仿真接口电路:比较完善,可以应用在常规的ARM芯片下,具有有自动下载功能,可以用JLINK或ULINK.

12. DC5V输出电路

5V电源模块:这个电路比较简单,如果用直插可以达到1.5A,如果用贴片的可以到达1A。

13. DC3.3V电源输出电路

3.3电源模块:可以到达800mA,价格非常便宜,也有相应的1.8/1.2的芯片,可以直接替换。

14. 常用开关电源电路

15. DS1302时钟电路

DS1302数字时钟:一款非常普及的时钟电路,好用,成本低。

16. AT24C02通讯电路

AT24C02(EEPROM):最常用的EEPROM电路。

来源:网络

声明:本文所用视频、图片、文字如涉及作品版权问题,请第一时间告知,我们将根据您提供的证明材

料确认版权并按国家标准支付稿酬或立即删除内容。

相关问答

金山wps office ,open office 三个办公软件各有那些基本 模块 ...

金山WPSOffice是一款办公软件套装,包含文字处理、电子表格和演示文稿等模块。其中文字处理模块具备常见的文字编辑、格式化、拼写检查等功能,适合用于编写文档...

电力 电子模块 在各行业中的作用是什么?原理是什么?

[最佳回答]电力电子模块有很多种。常见的有整流模块、逆变(变频)模块以及斩波模块。整流模块主要是是用来将交流电变换成直流电,逆变模块主要是用来将直流电变...

simulink搭建电力 电子 电路常用 模块 ?

在Simulink中,搭建电力电子电路常用的模块有:1.电源模块(PowerSource):用于提供电源的电压或电流信号,例如直流电源或交流电源2.开关模块(Switch):用...在...

电子 产品的芯片和 模块 怎么区分?

芯片和模块是很容易区分的,所谓芯片就是一颗裸芯片,没有搭建任何的外围电路;而模块就是以芯片为核心,搭建了芯片的基本外围电路,简化了用户的设计。电路模块...

模块 和芯片的区别?

模块和芯片是电子产品中常见的两个概念,其主要区别如下:1.定义不同:模块是由多个部件组成的一个整体,可以实现特定的功能。而芯片是一种微小的半导体电路,...

电子 制动控制 模块 是什么?

答:电子制动控制模块是指由电子控制器、驱动器、传感器以及控制程序软件等部分结构组成的系统。该系统通常情况下与底盘系统、动力系统以及汽车车身系统中的...

新亚 电子 有光 模块 概念吗?

有光模块概念。1.根据新亚电子官网信息可以看出,其是一家专注于显示技术和相关方案服务的电子企业,其主营产品和服务包括显示器、智能硬件、光模块、电子元...

语音 模块 在生活中有什么 应用 呢?有谁知道?

[回答]广州悦欣电子是一家专门研发生产语音芯片、语音模块的公司,我们与贵公司长期合作,值得信赖,你可以去淘宝看看,可以先买一个回来测试好不好用,再进行...

语音 模块 在生活中有什么 应用 呢?有谁知道?

[回答]广州悦欣电子是一家专门研发生产语音芯片、语音模块的公司,我们与贵公司长期合作,值得信赖,你可以去淘宝看看,可以先买一个回来测试好不好用,再进行...

电子 政务主要包括哪几个方面?

电子政务的内容包括政府从网上获取信息,推进网络信息化、加强政府的信息服务,在网上设有政府自己的网站和主页,向公众提供可能的信息服务,实现政务公开、建立...

标签:

相关阅读