应用电力电子开关 西电高压开关公司技术团队研发出一种新型10千伏直流断路器

小编头像

小编

管理员

发布于:2026年04月14日

92 阅读 · 0 评论

西电高压开关公司技术团队研发出一种新型10千伏直流断路器

直流电流没有自然过零点,因此开断直流短路电流比开断交流短路电流更为困难。西安西电高压开关有限责任公司的侯彦杰、贺小瑞、刘伟、孙玉晨、陶斐在2024年第5期《电气技术》撰文介绍一种基于磁耦合电流转移原理的中压10kV直流断路器拓扑方案,该断路器可实现对15kA直流电流的快速开断。首先,对直流断路器原理和控制逻辑进行介绍;然后,根据拓扑方案提出快速机械开关、电力电子开关、磁耦合装置等核心部件的设计思路;最后,搭建仿真模型对该方案进行仿真分析,模拟不同工况下的开断情况,仿真结果验证了该方案的有效性。

近年来,传统能源向可再生能源过渡逐渐成为全球范围内能源领域变革的重要趋势。柔性直流输电技术因其可独立控制有功功率和无功功率、可向无源网络和弱电网供电、无换相失败问题、不需要无功补偿等优点,已成为解决新能源并网、落实“双碳”目标实现的重要途径之一。

直流断路器作为构建直流配电网必不可少的关键设备,起着关合、承载和开断直流系统中运行电流的作用,并能在规定的时间内关合、承载和开断直流系统故障电流,是直流系统的重要设备之一,对防止故障范围扩大有重要意义。由于直流电流没有自然过零点,无法采用交流断路器成熟的灭弧技术,同时直流系统中感性元件等储存着巨大的能量,使直流故障电流的开断难度很大,因此直流开断技术被公认为近百年来学术界和工业界的技术难题。

按照开断原理的不同,直流断路器可分为基于常规开关的机械式直流断路器、基于电力电子器件的固态直流断路器及两者结合的混合式直流断路器。机械式断路器的工作原理为通过创造人工电流过零点来完成直流开断,开断容量大,但其开断时间较长。

固态断路器的接通与开断均由作为主开关元件的全控型功率半导体器件来实现,具有开断速度快(ms级)、开断时不产生电弧的特点,缺点在于通态损耗很高,结构和控制复杂,造价昂贵,需解决均压、均流和冷却等问题。混合式直流断路器由快速机械开关和电力电子开关组件并联组成,结合了机械式直流断路器优良的静态特性和全固态直流断路器快速开断的动态特性,缺点在于需配置电流转移装置,同样存在控制繁琐、造价较高的问题。

混合式直流断路器因能兼顾快速开断和低通态损耗、可控性强、可快速重合闸等优势,成为直流断路器技术研究的主要方向。本文提出一种基于磁耦合转移原理的10kV直流断路器,可开断15kA短路电流。

1 基于磁耦合转移原理的10kV直流断路器

1.1 拓扑结构

10kV直流断路器采用磁耦合转移的换流技术,保证电流转移过程的快速性和可靠性,且通态损耗几乎为零,其拓扑结构如图1所示,包括主支路、转移支路和耗能支路。图1中,K为快速机械开关,G为真空接触器,VD为桥二极管,VT为绝缘栅双极晶体管(insulated gate bipolar transistor, IGBT)器件,MOV为避雷器,MICCM为磁耦合装置。

图1 磁耦合转移原理10kV直流断路器拓扑结构

主支路由快速机械开关组成,用于导通直流系统负荷电流。转移支路由电力电子开关和磁耦合装置串联组成,电力电子开关由多组电力电子单元串联组成,用于承担短路电流,并开断短路电流。转移支路具有自关断能力,并能承受系统直流电压及关断直流电流后产生的电压冲击。耗能支路MOV用于限制电力电子模块在关断电流时产生的过电压和吸收开断直流电流后回路电抗所存储的能量。当短路电流下降到残余电流动作阈值时,真空接触器断开,直流故障被彻底清除、隔离,断路器的整个动作过程结束。

1.2 工作原理与时序

1)开断原理

磁耦合转移原理10kV直流断路器开断原理如图2所示,具体开断过程如下:

(1)当直流断路器在正常运行状态时,快速机械开关处于合闸状态,电力电子开关处于关断状态,磁耦合装置中的电容预充至设定电压,真空接触器处于合闸状态,如图2(a)所示。

(2)当直流断路器接收到开断指令时,直流断路器控制器即刻向快速机械开关、电力电子开关和磁耦合装置发出动作命令,快速机械开关、电力电子开关和磁耦合装置接收到动作命令后同时动作。快速机械开关接收到动作命令后,触发斥力机构进行分闸操作;电力电子开关接收到动作命令后,触发导通;磁耦合装置接收到动作命令后,触发晶闸管导通,预充电电容放电在耦合线圈的一次侧产生电流,此时在耦合线圈的二次侧感应出电压;在磁耦合装置的电压作用下,电流由主支路转移至转移支路,如图2(b)所示。

(3)电流转移完成后,快速机械开关断开,电流全部通过转移支路流通,转移支路维持导通直至快速机械开关断口建立可靠绝缘,如图2(c)所示。

(4)当快速机械开关断口介质绝缘恢复后,直流断路器控制器向电力电子开关发出关断命令,电力电子器件关断后产生的过电压使MOV导通,系统能量通过MOV耗散,如图2(d)所示。

(5)上述过程完成后,直流系统还存在微量残余电流,控制真空接触器分闸,直流故障被彻底清除、隔离,断路器的整个分闸过程结束。

图2 开断原理

2)关合原理

直流断路器未投入运行时,快速机械开关处于分闸状态,电力电子组件处于关断状态,磁耦合装置中的电容预充至设定电压,真空接触器处于分闸状态,直流断路器两端为系统电压。直流断路器的具体关合过程如下:

(1)当直流断路器接收到关合指令时,直流断路器控制器向真空接触器发出合闸命令,真空接触器合闸。

(2)待真空接触器合闸完成后,直流断路器控制器向电力电子开关发出合闸命令,触发导通,系统电流流经转移支路。

(3)转移支路流通系统电流的时间达到直流断路器控制器设定时间,确认系统无短路故障后,直流断路器控制器向快速机械开关发出合闸命令,快速机械开关合闸。

(4)快速机械开关合闸完成后,系统电流从转移支路转移到主支路,转移完成后直流断路器控制器向电力电子开关发出关断命令,整个关合过程完成。

3)分合闸操作执行逻辑

直流断路器正常运行状态下,电流从主支路的快速机械开关流过,磁耦合装置中的一次侧电容保持预充电状态,转移支路无电流流过。

当直流系统发生短路故障或停电检修时,直流断路器接收到控保装置的分闸命令后,开始执行如下分闸操作:

(1)判断快速机械开关的位置状态,若处于分闸位置则直接跳入步骤(6),否则进入步骤(2)。

(2)控制快速机械开关执行分闸操作,进入步骤(3)。

(3)延时t1,等待快速机械开关断口打开产生电弧后,进入步骤(4)。

(4)控制电力电子开关导通,同时控制磁耦合装置中的晶闸管导通,进入步骤(5)。

(5)延时t2,等待快速机械开关的触头间介质绝缘恢复到足够耐受系统过电压后,进入步骤(6)。

(6)控制电力电子开关关断,进入步骤(7)。

(7)延时t3,期间判断是否接收到重合命令,若延时完成则进入步骤(8),期间若收到重合命令则直接跳入直流断路器的合闸步骤执行合闸操作。

(8)控制真空接触器进行分闸操作,直流断路器分闸操作执行结束。

当直流系统需要进行带电运行或保护分闸后进行重合操作时,直流断路器接收到控保装置的合闸命令后,开始执行如下合闸操作:

(1)判断真空接触器的位置状态,若处于合闸位置则直接跳入步骤(4),否则进入步骤(2)。

(2)控制真空接触器执行合闸操作,进入步骤(3)。

(3)延时t4,等待真空接触器合闸完成后,进入步骤(4)。

(4)控制电力电子开关导通,进入步骤(5)。

(5)延时t5,期间判断是否接收到分闸命令,若延时完成则进入步骤(6),期间若收到分闸命令则直接跳入断路器的分闸步骤执行分闸操作。

(6)控制快速机械开关执行合闸操作,直流断路器合闸操作执行结束。

磁耦合转移原理10kV直流断路器分合闸操作执行逻辑如图3所示。

2 产品设计

磁耦合转移原理10kV直流断路器主支路采用快速机械开关承受额定电流,正常工作损耗小,短时耐受能力强,具有优良的静态工作特性;转移支路电力电子开关模块采用具有开断电流大、结构紧凑、导通损耗低等特点的电力电子器件,具有优良的动态工作特性。

2.1 快速机械开关

快速机械开关结构如图4所示,主要由固封极柱、电磁斥力机构及控制回路组成。

电磁斥力机构是利用涡流原理制作的一种快速操作机构,二次控制回路中的分闸、合闸电容会预充一定电压,当直流断路器收到分闸指令时,控制回路中分闸开关导通,分闸电容向斥力机构中分闸线圈放电,分闸线圈中会产生脉冲电流,在脉冲电流的作用下,金属盘中感应出涡流并产生电磁斥力,带动传动杆和机械触头运动,从而实现直流快速机械开关的快速分闸。

图3 分合闸操作执行逻辑

图4 快速机械开关结构

2.2 电力电子开关

为了实现对15kA短路电流的双向关断,采用二极管桥式电路结构组成基本模块,并且每级使用两只器件并联,以保证可靠的短路电流关断能力,单级电力电子模块结构如图5所示。由于转移完成后,电力电子开关需要耐受开断过电压,单个电力电子器件无法承担,因此需要多个器件串联。根据系统额定电压和过电压水平要求,并考虑器件使用效率和裕度,采用6级模块串联构成电力电子开关。

图5 单级电力电子模块结构

2.3 磁耦合装置

磁耦合装置是实现电流快速转移的核心模块,其特性对于开断过程至关重要。磁耦合装置设计的难点体现在三个方面:①需要可靠耐受过电压;②需要体积紧凑、电流转移效率高;③可持续产生反向电压。

感应耦合电能传输的基本原理与普通变压器类似,但又有根本的区别,磁耦合装置本质上是一种容量小、体积小、电压比大的变压器,上、下两个线圈分别为其一、二次侧,一次电感和二次电感没有直接的电联系,通过磁耦合完成能量传输。一、二次线圈分别嵌套在铁心不同侧,在一次线圈外接预充电电容器,当模块接收到转移指令时,触发电容器对线圈放电,二次线圈通过感应出反向电流强迫短路电流向磁耦合装置转移,完成短路开断。

磁耦合装置耦合线圈采用平板脉冲变压器结构进行设计,上层线圈作为高压侧接入混合式直流断路器的转移支路,下层线圈作为低压侧与预充电电容和晶闸管等连接成回路。磁耦合装置耦合线圈结构示意图如图6所示,磁耦合线圈参数见表1。

图6 磁耦合装置耦合线圈结构示意图

表1 磁耦合线圈参数

为了实现电流快速转移,需要确保耦合线圈低压侧导通放电时,高压侧耦合产生的感应电流峰值大于预期短路电流,并且电流频率不能过高,避免电流截止时发生断口过电压击穿。根据对磁耦合装置的分析,提高线圈间的耦合系数和低压侧电容的充电电压,有利于提升电流转移能力。不同充电电压下电流的转移能力见表2,电流转移能力波形如图7所示。

表2 不同充电电压下电流的转移能力

3 电路仿真

混合式直流断路器在正常运行状态时,快速机械开关处于合闸状态,电力电子组件处于关断状态,磁耦合装置电容通过隔离供能变压器预先充有初始电压。分断15kA短路电流的具体过程如下:

1)系统发生故障,短路电流上升,断路器检测到控保装置发出关断信号时,直流断路器控制器即刻向快速机械开关发出分闸命令。

图7 电流转移能力波形

2)快速机械开关、转移支路和磁耦合装置接收到动作信号后同时动作。快速机械开关接收到触发信号时,触发高速机构动作拉开;磁耦合装置接收到信号时,磁耦合转移回路中晶闸管导通,预充电电容放电,在回路中产生电流,互感器一次侧感应出电压;转移支路接收到信号时,触发电力电子组件导通,在磁耦合转移模块的电压作用下,电流由快速机械开关转移至转移支路。

3)电流转移完成后,快速机械开关断开,电流全部通过转移支路流通,转移支路维持导通等待断口建立可靠绝缘。

4)当断口介质绝缘恢复后,控制电力电子组件关断,过电压使MOV导通,系统能量通过MOV耗散,完成整个开断过程。

短路电流分断仿真模型示意图如图8所示,采用直流电源的方式。分断15kA系统短路电流与开断过电压的仿真波形如图9所示,此时分断时间<5ms,全电流开断时间<10ms,直流断路器端间暂态恢复电压峰值为18.1kV,直流断路器端间避雷器动作并吸收能量296kJ。

图8 短路电流分断仿真模型示意图

4 实验验证

搭建适用于断路器样机测试的测试平台,其结构原理如图10所示。图10中,Cs=20mF为母线电容,L1=500mH为负载电感,GP为间隙,AB1为辅助开关,V表示电压测量,I表示电流测量,To为试品主支路开关,CCB为转移支路电力电子开关与磁耦合装置,MOV为耗能支路。利用母线电容和负载电感模拟直流系统中的故障短路电流。

图9 分断15kA系统短路电流与开断过电压仿真波形

图10 短路电流开断试验平台结构原理

试验前,间隙GP未触发,辅助开关AB1、试品主支路开关To为分闸状态。当进行短路电流开断试验时,辅助开关AB1合闸,试品主支路开关To合闸,电容Cs预充至指定电压;触发间隙GP使其导通,按照设置好的时序,电容Cs向试品放电,试品开断电流;试验完成后,释放试验系统残余能量,辅助开关AB1、试品主支路开关To分闸,准备下次开断试验。

不同工况下的分断试验波形如图11所示,包含短路电流分断、额定电流分断、500A小电流分断和200A小电流分断。参考相关试验标准,定义直流断路器截流时间为分闸开始时刻与电流开始下降时刻之间的时间间隔,分断电流为开关电器进行分断过程中的最高电流。试验结果见表3。

图11 不同工况下的分断试验波形

表3 试验结果

从试验结果可以看出:不同开断电流下,所开发的10kV直流断路器样机均能成功完成电流分断,全分断时间小于3ms,样机动作稳定可靠。

5 结论

本文介绍了一种基于磁耦合电流转移原理的直流断路器,其结构特点有:主回路采用快速机械开关承受额定直流,正常工作时损耗很小,短时耐受能力强,断路器静态工作特性好,避免了传统的混合式直流断路器额定通流损耗高、水冷装置复杂的问题;利用磁耦合转移装置来转移主回路机械断口电流,转移速度快,电流转移能力强,避免了传统预充电电容需要长期带高电压导致的运行可靠性较低、成本高、体积大的问题。

本文所提基于磁耦合转移原理的10kV直流断路器具有损耗低、可靠性高的特点,为实现柔性直流配电网故障的快速隔离和清除提供了一种新的解决方案。

本工作成果发表在2023年第11期《电气技术》,论文标题为“一种基于磁耦合转移原理的10kV直流断路器”,作者为侯彦杰, 贺小瑞, 刘伟, 孙玉晨, 陶斐。

产品︱30kV阻尼交流振荡波测试系统用新型电力电子开关的研制

中国电工技术学会定于2016年7月10~11日在北京铁道大厦举办“2016第十一届中国电工装备创新与发展论坛”,主题为“电工行业十三五规划研究与解读”,并设“智能制造与电工装备行业的转型升级”“智能开关设备的关键技术与最新发展”两个分论坛。

请感兴趣的读者扫描下方的二维码(或关注微信公众号“电气技术”),浏览会议详情和进行快速注册报名。注册时请准确填写相关信息,会议服务人员将及时与您确认参会事宜。

广西电网有限责任公司电力科学研究院、西安交通大学的研究人员李婧、黄晨曦等,在 2015 年第 12 期《电气技术》杂志上撰文,设计了一种适用于阻尼交流振荡波测试系统的高压半导体开关。此开关由两个开关模块和一个辅助供电系统组成,每个开关模块又由 10 个相同的开关单元串联组成。

其中,每个开关单元又可分为三部分: IGBT 芯片及其均压电路, IGBT 门极驱动和隔离供电电源。单个开关模块单独工作时可耐受 20kV 直流电压;两个开关盘串联工作耐压可达 40kV ;开通时间小于 250ns 。通过一套新型松耦合式的反激电压变换器为每个开关模块单独供电,在精简空间的同时实现了多路输出之间的高电压隔离。

最后,将其应用于 30kV 振荡波测试系统中,实验结果表明本开关具有优良的性能,可应用于 30kV 以下试品的振荡波测试中。

对电力电缆进行局放测试是一种行之有效的电缆绝缘状态评估方法[1]。阻尼交流振荡波测试系统(DOVTS)由于具有体积小,重量轻,且与交流电压试验具有很好的等效性等优点,现已广泛应用于电力电缆的现场测试中[2-3]。

如图1所示,阻尼交流振荡波测试系统由高压直流电源,高压开关,空心电抗器,电容性试品及高压测量单元构成,其中,高压开关是DOVTS中的最重要组成部分。

试验开始时,先通过高压直流电源对电容性试品(XLPE电缆等)充电至预设电压;然后闭合高压开关,同时切断高压直流电源,此时,电容性试品通过空心电抗器经高压开关放电,电抗器与电容性试品组成串联谐振电路,在试品上产生衰减振荡的交流电压,通常该振荡电压将持续几十个周期,约数百毫秒。当试品上电压降为零后,断开高压开关,接通直流高压电源,即可进行下一次试验。

图1 阻尼振荡交流电压试验回路示意图

目前常用的几种高压开关由于功率小,开关速度慢,开断过程不稳定或开关体积过大等原因,并不适用于阻尼交流振荡波测试系统。随着半导体技术的不断发展,基于晶闸管、MOSFET和IGBT等元件的电力电子开关发展迅速[4]。

最近20年里,不同种类的半导体开关大量应用于脉冲功率,核聚变,静态无功补偿器(STATCOM)和牵引应用[5]。但是,上述多种高压开关体积和重量都很大,因此并不能满足阻尼交流振荡波现场试验的要求。

本文着重介绍了一种新型高压电子开关的设计过程和使用方法。此高压开关由2个开关模块和一个辅助供电电源组成,每个开关模块又由10个相互隔离的开关单元串联组成。与传统的高压开关相比,此开关通过松耦合变压器实现了各路IGBT之间的隔离供电。最终,实现的开关具有体积小,重量轻,价格低等优点,便于进行现场试验。

1 系统结构设计

考虑到阻尼交流振荡波试验系统的应用情况,此开关应满足以下几点要求:开关耐压值达到30kV,导通电流不小于40A;开通时间小于1μs;体积小,重量轻,便于运输。

本文所述高压开关的结构和连接方式如图2所示,其主要两个相同的开关模块和一个单独的供电系统组成。当最大试验电压小于20kV时,一个开关模块单独工作即可,当最大试验电压为30kV时,需将两个开关模块串联使用。

每个开关模块由多个IGBT及其辅助电路共同组成。为了实现每路开关单元的可靠供电同时减少体积,本开关设计了基于反激式开关变换器的多路隔离供电系统[6],该系统将能量通过松耦合的方式从前级传递到后级,为每个IGBT单元单独供电,且易于拓展。

触发控制单元通过多路光纤对IGBT单元进行控制,采用同步触发的方式避免了串联IGBT的门极信号延迟带来的动态分压不均。当触发电路产生“导通”信号时,多路光纤触发器将同时产生光信号,光纤接收器接受到此光信号后同步对多路IGBT进行有效控制。

与此同时,一路光信号传递到高压直流源的控制电路,切断高压直流电源。开关导通一定时间后(通常为几百毫秒,由阻尼振荡电压持续时间决定)系统复位,IBGT重新恢复到断开状态。

图2 高压开关整体结构示意图

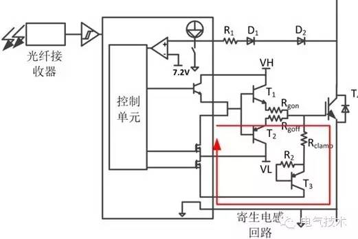
1.1 驱动电路

IGBT芯片的门极驱动电路如图3所示,VH和VL分别为+15V和-8V,且具有相同的中性点,+15V电压可以使IGBT迅速导通,-8V电压可以使IGBT关断时不受米勒效应的影响,从而可靠关断。

为了增强驱动电路拉电流和灌电流的能力,控制单元输出侧需通过推挽放大电路进行功率放大。试验结果如图4(a)所示,当门极电阻过小时,门极驱动电压VGE出现振铃现象;当门极电阻过大时,门极驱动电压VGE上升缓慢,从而大大影响IGBT动作速度。经过综合考虑,最终选取门极电阻为5.1Ω。

图3 驱动电路电路图

为了减少门极信号的分散性,本文通过多路光纤传输系统以确保每个触发信号到达IGBT门极时间基本相同,并选用了同一型号,同一时期,同一生产线上的器件以减少器件本身的分散性。经测试发现,各个IGBT门极信号的延时时间基本相同,误差在20ns以内。图4(b)为其中一路开关单元的触发信号和IGBT门级信号的波形图,可以看出触发信号动作到门级电压上升之间的时间约为460ns。

图4 驱动电路测试波形

1.2 供电单元设计

每个开关盘上都有10个开关单元,当两个开关盘串联使用时共有20个IGBT同时工作,因此一共需要20路相互隔离的电源来为其供电。文献中介绍了一些隔离供电的方法,但是这些方法很难做到小型化。因此,本文提出了一种简洁的拓扑结构和新的控制策略。电路中仅用了一个半导体开关M1,即减少了体积又提高了可靠性。

从图5可以看出,220V市电经降压变压器Tr1降压到适当电压范围,后整流再穿过2个铁氧体磁芯。通过控制MOSFET的通断来改变回路中的电流,从而改变铁氧体磁芯中的磁场强度,进而使二次侧线圈中产生感应电压,使能量从一次侧传递到二次侧。

铁氧体磁芯是本供电系统的核心元件,其作为能量传输的关键,采用松耦合的方式,在狭小范围内实现里输入输出隔离,且具有很强的可拓展性。同时,采用功率因数控制技术,保证一次侧电流时刻跟随整流滤波电压波形,提高能量传输效率的同时减少了电流峰值,防止松耦合变压器的磁芯饱和,提高供电系统的稳定性。

图5 供电单元电路图

图6所示的是电路中关键点的理论波形,UT为整流桥输出电压波形,iP是一次侧电流波形,iS是二次侧电流波形,uP是一次侧电压波形,ug是MOSFET的门极驱动信号。由图6可以看出,当二次侧电流降为0时,闭合半导体开关,即电路工作于即时模式(Transient mode)。

控制器采用双闭环控制,内环为电流环,通过一个电流传感器对一次侧电流进行采样和电阻分压器对原边电压采样;外环为电压环,由反馈电路和PI补偿器构成。内外环电路相互配合以确保二次侧输出电压恒定。

图6 关键点理论波形

2 开关模块的实际设计

最终设计成型的高压电力电子开关由三部分组成:两个开关模块和一个辅助电路板。辅助电路板由两部分组成:供电单元前级和光纤传输部分。光纤传输部分包含多个光前发射器及其辅助电路,可对开关模块进行控制;供电电路主要包含降压变压器、整流电路及功率因数校正电路,其通过一根高压硅橡胶绝缘线穿过开关模块中间的磁芯,实现了多路IGBT之间的隔离供电。

如图7所示,每个开关盘由10路IGBT单元组成,每个IGBT单元又可细分为电源模块、驱动模块、IGBT及其辅助均压电路。IGBT辅助均压电路由静态均压电路和动态均压电路共同组成[7],动态均压电路由7个相同的TVS管串联构成,以抑制可能出现在IGBT两端的瞬态过电压,静态均压电路由多个兆欧级电阻串联构成。为了确保不同电位之间有足够的电气距离,开关盘在需要高电压隔离的位置刻槽以增加其爬电距离。

图7 高压电子开关实物图

本文在满载状态下对电源进行测试,其波形如图8所示。由图8(a)可以看出电路输出电压约为18V,与设计值相符;由图8(b)可以看出一次侧电流波形的包络线为正弦,且与整流桥输出电压相位相同;图8(c)表示的是一次侧电流波形与MOSFET的门极驱动信号之间的关系,当MOSFET开通时,一次侧电流沿直线上升到最大值7.5A,当MOSFET关断时,其迅速降为0.;由图8(d)可以看出在MOSFET关断瞬间,其两端会出现一个尖峰,这是由一次侧的杂散电感和其寄生电容产生振铃效应所引起的。

图8 供电单元测试结果

3 应用与实验结果

如图9所示,将本开关应用于30kV阻尼交流振荡波测试系统用以检测其性能。试验回路参数如下:所用电感为760mH无局放空芯电抗器,采用500nF无局放高压电容等效一定长度的电缆试品。

通过计算可得,电路的谐振频率为

从图10(a)可以看出,触发信号到达前IGBT集电极电压线性增大,触发动作给出后,被测开关单元几乎同时导通,表明IGBT的静态均压与动态均压效果都到达的预期目标,且开关动作速度快,一致性好。最终得到试品电容上的振荡波电压如图10(b)所示,衰减振荡电压经过10-11个周波后衰减至半峰值处,说明振荡回路中阻抗很小,在以后的电缆局放测试中,其能够激发出电缆中的潜在缺陷,增强了本振荡波测试系统的有效性。

图9 试验电路图

图 10 实验结果

4 结论

本系统基于模块化设计理念,设计了一个由2个开关模块和一个供电单元三部分组成的轻型电力电子开关。

供电系统通过松耦合的方式在狭小范围内实现了输入输出隔离,既保证了50kV等级的隔离电压又缩减了整体尺寸,大大提高了多路隔离供电系统的集成度,且其具有很强的可扩展性,能为多个串联运行的IGBT同时供电。本文在满载状态下对此多路输出隔离供电系统进行测试,试验结果表明该供电方案完全可以满足本装置的要求。

最后将高压开关接入一个阻尼交流振荡波发生系统进行整体测试,试验电压为30kV时,高压开关中各路开关单元工作正常,且其均压效果良好。试验表明,本文设计的高压电力电子开关适用于35kV以下配电电缆的振荡波测试试验中。

电气技术(微信号:dianqijishu)

关注电气工程技术、聚焦学科前沿发展

相关问答

请问电源 开关 、复位键、ctrl+alt+del这三个键有什么不同?各...

电源开关:硬件电力开关,相当于拉闸复位键:硬件重启主机,相当于关闭电源后立即开机Ctrl+Alt+Del:调出任务管理器,或者重启系统(相当于软件重启主机)有哦,ctrl...

机械开关和 电子开关 有什么区别?

机械开关:采用机械触碰方式改变电路的通断。比如墙上电灯开关必须手触。开关因为触碰有误差、有磨损、有寿命次数。电子开关:采用光电探视、磁场变化判断等方...

电力电子 器件都工作在 开关 状态,器件的发热都是由哪些原因引起的?

一般情况下,电力电子器件工作在开关状态,发热原因主要有两个因素引起的:电路电子器件自身的功率损耗(主要因素);驱动电路向其注入的功率(次要因素)。解决...

jufond微型 开关 什么作用?

微动开关虽小,但在我们的日常生活中起到不可替代的作用,在需频繁换接电路的设备中实现自动控制及安全保护。目前,它已广泛应用于电子设备、仪器仪表、矿山、电...

家中每一层楼都有各自的“空气 开关 ”,这样对使用“ 电力 猫”有影响?如何解决这个问题?

你好,如果你已经使用过了。就证明空气开关影响不大。第二个问题,是你看IPTV就不能上网的问题,这个原因主要是IPTV和电脑用的网络频段不一样。所以一般我们L...

开关 电源老是爱烧 开关 管是什么原因? - 139****4013 的回答 -...

过热、电流过高、电压过高。频繁的烧开关管,应该是电路还有过载的地方,如谐振电容击穿,开关管周边保护用的电阻,二极管等元件是否击穿,还有输出变压...

开关 电源给单片机供电会不会烧坏单片机?-ZOL问答

开关电源是利用现代电力电子技术,控制开关管开通和关断的时间比率,维持稳定输出电压的一种电源,开关电源一般由脉冲宽度调制(PWM)控制IC和MOSFET构成。随着电力...

开关 电压是啥?

开关电压就是开关电源的工作电压。开关电源的工作电压范围在180-254伏特之间。开关电源是利用现代电力电子技术,控制开关管开通和关断的时间比率,维持稳定输...

开关 电源带负载后电压下降的原因有哪些???_汽配人问答

[最佳回答]1、反馈回路放大倍数不够。2、开关电源是利用现代电力电子技术,控制开关管开通和关断的时间比率,维持稳定输出电压的一种电源,开关电源一般由脉冲...

隔离 开关 电磁锁什么作用?

电磁锁其主要用途就是适用于户内高压开关设备的前后柜门需要闭锁部位实现联锁,防止误操作的发生,是发电和供电部门不可缺少的一种闭锁装置。而另外为适应综合...

标签:

相关阅读