电子工程化应用 国产替代专题研究:连接器,碳纤维,红外探测器(88页PPT)

小编头像

小编

管理员

发布于:2025年05月07日

95 阅读 · 0 评论

国产替代专题研究:连接器、碳纤维、红外探测器(88页PPT)

(获取报告请登陆未来智库www.vzkoo.com。)

目录:

第一部分 国产替代产业链一:连接器第二部分 重点推荐公司——航天电器第三部分 重点推荐公司——中航光电第四部分 国产替代产业链二:碳纤维第五部分 重点推荐公司——光威复材第六部分 国产替代产业链三:红外探测器第七部分 重点推荐公司——高德红外

报告摘要:

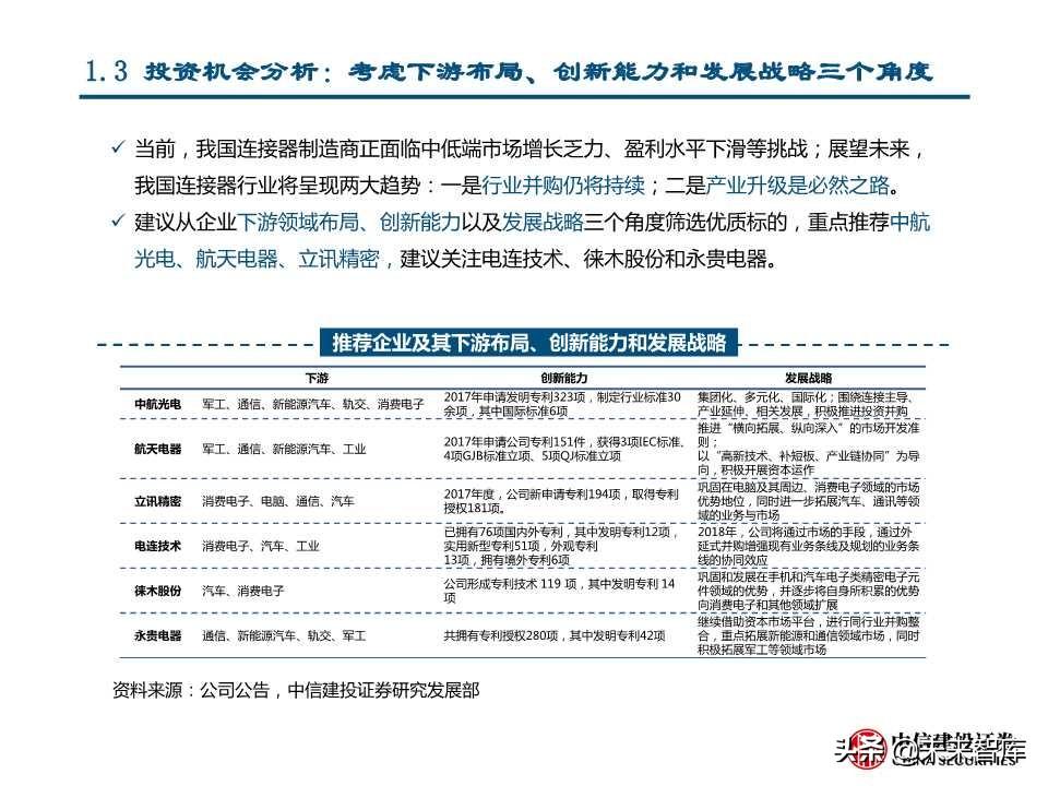
1.1 连接器发展历程:源于军工,广泛应用于通讯、工业类产品

连接器通常是指是使导体(线)与适当的配对元件连接,实现电流或信号接通和断开的 机电元件,在器件与组件、组件与机构、系统与子系统之间起着电气连接和信号传递作 用的器件。连接器是从二战期间战斗机的制造技术中所孕育的,采用模块化的设计思想,解决战机 在地面的快速修理问题,目前广泛应用于各个领域。应用连接器有利于复杂设备的批量生产、维修、升级、提高设计灵活性等优点。连接器行业的上游为各种金属材料、塑胶材料和其它材料的制造业 原材料成本约占连接器产品成本比例的30%左右,其中,有色金属及稀贵金属占连接器 的成本比重最大,塑胶原料和其它辅助材料占比次之。连接器下游主要应用领域为汽车、通信、消费电子、工业等领域,前四个领域占比为71%。

1.2 全球市场分析:整体增长平稳,汽车、通信应用占据主要位置

2017年全球连接器市场规模为621亿美元,同比增长14.58%,近5年全球年复合增长率5.46%。受通讯等下游市场周期性、阶段性的投资影响,未来连接器行业增速或将呈现出一定波 动性,我们认为未来五年全球连接器行业年均复合增速在5%左右。从连接器市场地域分布来看,中国是目前连接器最大市场,占比达到28%。得益于21世纪以来全球制造业向中国转移,中国连接器行业增速远高于全球。 2012-2017 年复合增长率达10.77%,高于全球同期5.38%的增速,2017年市场空间为 190亿美元。目前,外资厂商生产的连接器约占中国连接器市场的60%左右 对连接器的稳定性、可靠性要求较高的汽车行业,外资企业产值占比达80%。整体来看,我国连接器行业利润率处于较低水平,高端连接器是我国头部连接器厂商重点布 局的领域。

……

4.1 含碳无机高分子纤维材料,代系发展军民共用

碳纤维是有聚丙烯腈(或沥青、粘胶)等有机母体采用高温分解法在高温惰性气体下碳化制成的含碳量在90 %以上的无机高分子纤维,具有出色的力学性能和化学稳定性,并具有低密度、耐腐蚀、耐高温等特点。碳纤维复合材料经历近50年的研发改进,目前产品已发展至第三代。不同代系碳纤维产品以自身模量为划分 标准,第一代为T300级(230GPa);第二代为T800级(294GPa);第三代为T1100级(324GPa)。第 一代与第二代产品目前已衍生出低成本改进型号,T700与T1000级产品即为T300与T800采用干喷湿纺工艺 的产物。在不同原丝类型碳纤维产品中,PAN基为目前与未来主流发展方向,该分类占目前市场份额90%以上。根 据碳纤维力学性能不同,产品可以分为高强型、高强中模、高模、高强高模4类,同一品类碳纤维产品因丝 束大小不同,亦可分为大丝束与小丝束两种,小丝束类产品(24K以下)通常用于国防、民用航空、休闲体 育等领域,而大丝束类产品(48-80K)则主要用于纺织、土木建筑、运输等方面。早在2010年,国家就已确认碳纤维产业战略地位,国务院与工信部的“十二五”规划指出了碳纤维产 业的发展方向与短期目标。2013年工信部发布《加快推进碳纤维行业发展行动计划》,首次具体明确 了碳纤维发展的4项活动计划及相关保障措施。随后颁布的《中国制造2025》设立了2020年国产碳纤 维复合材料应有能力满足大飞机等重要装备使用需求的短期目标。“十三五”规划中再次从产业链上 下游协同角度推动碳纤维全产业链发展。具备碳纤维产品研发量产能力的企业大多享受国家专项补贴,各地方政府也在土地、税收、人才引进 等方面给予大力支持,涉军企业军品销售部分亦享受免税政策。

4.2 我国碳纤维整体需求近年维持增长态势,低端产品仍占据主要需求份额

我国近年碳纤维需求大致可以分为两大阶段:第一阶段为2012年前,我国碳纤维下游领域建设仍处于初级 阶段;第二阶段为2013年至今,碳纤维下游需求出现爆发式增长,2013年年度需求达到1.5万吨,需求的 大幅上升主要源于下游产品需求的增长以及国产碳纤维产业化建设基本完成,低成本碳纤维开始进入市场。近5年我国碳纤维需求增速始终维持在两位数,随着下游领域的不断扩张以及碳纤维重点使用领域的转移, 国内需求增速有望继续提升。从需求分布的角度看,目前我国碳纤维用量最大的领域仍为休闲体育,低端产品仍占据需求主要份额。世 界主流碳纤维应用领域航空航天在国内需求占比仅为3%,风电叶片23%的需求占比虽与世界水平相当。2018年,我国在运行碳纤维理论产能为2.5万吨;达到单线千吨级产能的公司有威海拓展、江苏恒 神、中复神鹰、中安信、吉林化纤、浙江精功、吉林精功和中化蓝星;单线产能不到千吨级的有吉 林石化、太原钢科、中简科技、上海石化等10余家公司。2.5万吨产能所带来的销量约为9000吨,产能释放率为36%;有效产能为1.5万吨,产能释放率为6 0%,与国际平均水平相当。

4.3 自主创新能力得到加强,造血功能不断提升

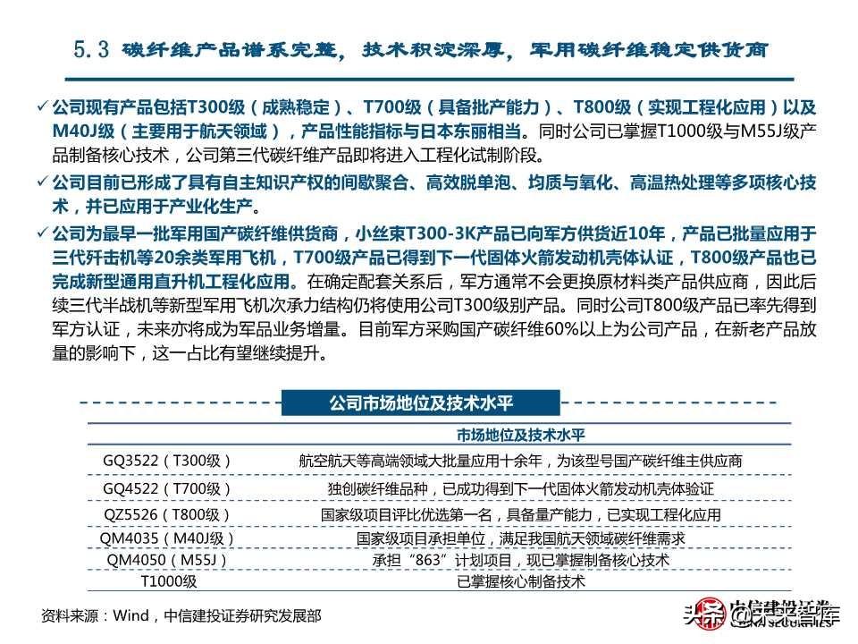
近二十年来,我国碳纤维产业有序发展,已建立起国产聚丙烯腈碳纤维技术体系,主体技术方向明确。国内领先企业碳纤维产品和关键生产装备生产能力已经达到国际同等水平。由政府引导的技术研发,提升到引导与满足市场需要的自主研发: T1000碳纤维工程化、T800S碳纤维 工程化;24(25)K、48K丝束工程化。数据库建设收到重视,关键生产装备自主研制取得突破:碳纤维复合材料数据库建设起步,500mm、 1000mm口宽高温石墨化炉。初步形成了从实验室研制到产业化的国产碳纤维研发生产平台;建立了国产高强碳纤维应用评价、复 合材料制备与应用体系。从产品角度看,我国碳纤维产业已初步解决国产化问题,打破国际封锁。小丝束T300级别产品性能已经十 分成熟,广泛应用于我国20余种军用飞机;T700级别产品小丝束应用于我国第四代歼击机,大丝束类产品 在国内风电领域也已批量使用;T800级别产品已经完成军机工程化应用,用量即将迎来爆发。从产能角度看,威海拓展已经基本垄断我国T300市场,产能完全可以满足国内需求;已有6家企业开展了T 700级碳纤维及其原丝的工程化研究,产品已经陆续进入市场;8家企业展开了T800级碳纤维及其原丝的工 程化研究,另有2家企业开展了M40J、M55J级碳纤维及其原丝的工程化研究。

4.3 军机数量及碳纤维渗透率提升,未来10年规模或超200亿

军用航空装备是我国军用碳纤维主要的应用领域,军用航空领域对于碳纤维需求的不断提升主要基于 两大原因:一是军机数量的不断增长,二是碳纤维复合材料应用比例的持续提升。2020年前我国将逐步淘汰二代机,以三代机为主体开始向三代半转变,四代战机也将迎来一定程度 的批量交付。我国现役第三代战机碳纤维重量占比约为3%-5%,与美国第四代战机30%的平均碳纤维用量仍有较 大差距,我国军机碳纤维使用比例仍有巨大提升空间。

4.3 需求保持高速增长,国产化率稳步提升

受国内军民领域碳纤维需求齐升影响,未来碳纤维总需求增速或将继续上升,19年总需求或将达到3.7 7万吨,20年有望增至4.57万吨。国家在2008年后出台明确政策规定军用碳纤维不得使用进口产品,且世界范围内民用高端碳纤维仍对 中国施行严格禁运,因此国内小丝束以及高端大丝束企业将充分受益于军品与高端民品市场份额。

……

6.2 红外探测在军民两大领域的应用

全球军用市场稳定增长,红外探测广泛应用于各个武器平台

从全球角度来看,军用红外产品市场呈现稳定增长的态势。根据美国Maxtech International红外热像仪 市场调查报告,军用红外热像仪将保持较为稳定的增速,在2019年的市场规模预计可以达到92.51亿美 元,年复合增长率为3.4%。由于军用红外产品具有高度军事敏感性,国际军用红外市场呈现出以国家为主体的垄断竞争形态。大多 数军品红外探测器主要提供给本国军方,对外出口由国家的政治、军事政策决定,不同国家的军品红外 热像仪企业一般不产生直接市场竞争。从地域分布上来看,目前竞争主体集中在美、英、法、德、日和以色列等国。其中美国占据绝对的主导 地位,约占据全球军用红外热像仪销售份额的50%。

全球民用增速高于军用,非制冷型探测是主力

自20世纪70年代开始,欧美一些发达国家先后使用红外热像仪在各个领域进行探索。随着非制冷焦平面阵 列探测器的发展,红外探测在电力、工业、安保、消防、车载和医疗等行业的应用领域不断的扩大。红外热像仪目前在民用领域已经充分实现了市场化竞争,红外热像仪在民用市场的消费额保持着很快的增 长速度。根据美国Maxtech International 的红外热像仪市场调查报告,预计民用红外热像仪2020年市场规模 可达56.01亿美元,总消费额复合年增长率约10.3%,增长速度高于军用领域。从供给端来看,虽然民用红外热像仪的厂商众多,但是市场份额相对集中。竞争力最强的业内公司为美国 的FLIR,目前也是世界上规模最大、品质最齐全的红外热像仪产品供应商。根据Yole Développement Group的统计,2017年FLIR公司占据了非制冷红外热像仪66.2%的市场。

……

报告内容:

……

(报告来源:中信建设证券)

获取报告请登陆未来智库www.vzkoo.com。

立即登录请点击: 「链接」

华为公司申请天线结构及电子设备专利,实现结构简单、体积小、便于工程化应用的效果

金融界2024年4月5日消息,据国家知识产权局公告,华为技术有限公司申请一项名为“天线结构及电子设备“的专利,公开号CN117832834A,申请日期为2022年9月。

专利摘要显示,本申请提供一种天线结构及电子设备,该天线结构包括第一辐射体和第二辐射体;其中,第一辐射体上设置有沿第一方向延伸的第一缝隙,第一缝隙在第一方向上的至少一端闭合,且第一缝隙上设有馈电点;第二辐射体上沿第二方向设有第二缝隙,第二缝隙的两端敞开,第二方向与第一方向垂直;第二辐射体的第一端与第一辐射体沿第二方向上的一端电连接,第二辐射体的第二端与第一辐射体沿第二方向上的另一端连接,且第二辐射体和第一辐射体围成可导通的环形结构。本申请实施例中提供的天线结构,结构简单、体积小、便于工程化应用。

本文源自金融界

相关问答

电子 信息工程和网络工程有啥区别??? - 懂得

一、学科不同1、电子信息工程:工学。2、网络工程:计算机科学与技术。二、学习方向不同1、电子信息工程:主要是学习基本电路知识,并掌握用计算机等处...

电子 信息工程和网络工程有啥区别??? - 185****6002 的回答 -...

一、学科不同1、电子信息工程:工学。2、网络工程:计算机科学与技术。二、学习方向不同1、电子信息工程:主要是学习基本电路知识,并掌握用计算机等处...

电子科技大学 信息与软件工程学院怎么样?设有哪些专业? 申请方

[回答]~接下来我为大家简单介绍一下我们电子科技大学的信息与软件工程学院开设的专业以及研究情况专业设置:软件工程(信息工程)-本科、软件工程(软件技术)...

生物 工程化 原理?

所谓生物工程,化就是利用生物的各种能源,为事业做的研究或工业,一般认为,以生物学的理论和技术为基础结合,化工机械电子计算机等现代工程技术,充分运用分子...

电子 信息会很快变成冷门吗?

我们需要考虑一些因素。首先,虽然电子信息是一个非常技术和工程化的领域,但它也是现代社会的基础。在今天的信息时代,电子信息的技术和应用已经成为我们日常...

学软件工程(本科)的以后可以做什么工作?

件工程本科专业学生毕业后可以从事各级各类企事业单位的办公自动化处理、计算机安装与维护、网页制作、计算机网络和专业服务器的维护管理和开发工作、动...2...

我想问一下,大数据管理与 应用 这个专业以后考研方向是什么呢...

大数据管理与应用这个专业考研方向主要分为计算机科学和统计学这两大方面,大数据主要就是研究统计学的,实现方法则是由计算机来实现的。可以是数据...

软件工程是什么?未来发展怎么样?

[回答]软件工程是一门研究用工程化方法构建和维护有效的、实用的和高质量的软件的学科。它涉及程序设计语言、数据库、系统平台等方面。在现代社会中,软件...

诸位老师,楼主请问!周期短的 电子 信息工程课程机构, 电子 信...

[回答]电子工程是电子和电磁现象和规律的技术运用,它受到计算机技术和微电子技术方面的很大影响。按照实际运用的不同要求,到目前为止发展出许多不同的专...

伟创力做什么啊?

伟创力是全球著名的电子专业制造服务供应商。主要为汽车、国防工业制造、医疗及科技企业制造服务。伟创力主要业务是手机电路板设计、通信工程、汽车配件制造...

标签:

相关阅读