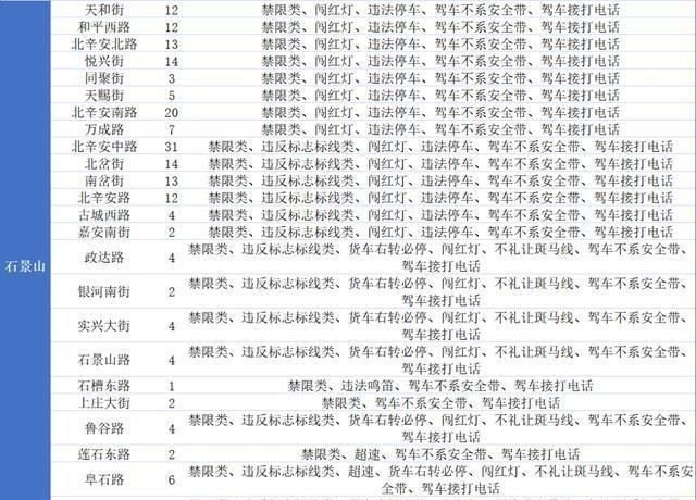
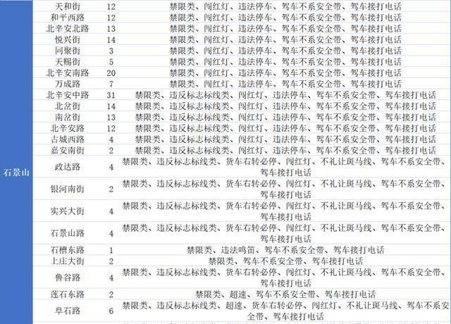
电子警察应用范围 公示公告丨北京505处道路新增1481个电子警察

小编头像

小编

管理员

发布于:2026年04月14日

164 阅读 · 0 评论

公示公告丨北京505处道路新增1481个电子警察

阅读此文前,麻烦您点击一下“关注”,方便您进行讨论和分享。

公示公告丨北京505处道路新增1481个电子警察

【电子警察监管:数字时代下的交通管理新篇章】

电子设备时刻在注视着我们的行车行为,是科技进步带来的福音还是隐私噩梦?人们或许难免会对此产生一些担忧和疑虑。然而,当我们客观审视电子警察在交通管理中的作用时,却会发现它正在书写着一段充满希望的新篇章。

让我们先来设身处地思考一下:如果没有电子警察的强力执法,当前严重的交通违法行为会是什么样的局面?拥堵、事故、伤亡......这些问题无疑会让我们的出行生活备受折磨。电子警察的出现,无疑成为了交通管理的及时雨,为城市交通注入了秩序与安全。

数据显示,自2024年9月24日北京交警部门公布新增1481处电子警察以来,各类交通违法行为发生率明显下降。以"闯红灯"为例,这一严重威胁行人生命安全的违法行为发生率下降了近30%。同时,不礼让斑马线、不系安全带等违法行为也有了明显改善。这些数据有力地证明了电子警察的监管作用,为城市交通安全保驾护航。

那么,电子警察究竟是如何实现这一成效的呢?其核心在于其24小时不间断、毫无遗漏的监控能力。不同于传统人工执法模式的局限性,电子警察可以全天候、全覆盖地监控道路状况,及时发现并记录各类违法行为,大大提高了执法的精准度和效率。同时,电子警察的执法具有强大的威慑力,一经抓拍,违法者将难逃法律的制裁。这种"无处遁形"的监管,势必会让一些顽Fixed心理的违法者三思而行。

当然,电子警察也并非毫无瑕疵。其所收集的大量行车数据,无疑会引发公众对个人隐私安全的担忧。如何在保障交通安全与维护公民权益之间寻求平衡,成为亟待解决的问题。对此,相关部门应当制定更加完善的数据管理制度,明确数据的收集、存储、使用等各个环节的规范,切实保护好每一个公民的隐私权。

此外,电子警察的应用范围也需要进一步拓展。目前它主要集中在对一些典型的交通违法行为的监管上,但如何利用其强大的数据处理能力,为交通管理提供更加全面的智能决策支持,也是值得探索的方向。比如通过分析违法数据,发现容易发生事故的路段或时段,提前采取预防措施;又或者根据实时监控数据,对交通信号灯进行动态调节,缓解拥堵压力......这些应用前景令人期待。

总之,电子警察正在成为交通管理的新利器,为我们带来了更加安全有序的出行环境。但同时,我们也需要不断完善相关的法律法规,切实保护公众的合法权益,使这一技术进步造福于民。让我们共同期待电子警察与人性化管理的完美融合,书写城市交通管理的崭新篇章。

本文致力于健康网络环境,传播正能量,无任何侵犯他人权益的意图。如有侵权,请联系我们,我们将积极配合处理

每年新增海量电子警察,“为罚而罚、误罚错罚、变相创收”却难以监管

图/视觉中国

谁来监管“电子警察”

本刊记者/徐天

广东佛山一高速路口的“天量罚单”,将电子警察推上风口浪尖。

位于佛山市的广台高速43公里200米路段,6车道的分岔口处只有1条车道通往左侧,因地面标识不清,导致司机往往在岔路口才意识到要变道,出现了大量的压实线违法。有人从空中俯拍此路段情况,3分钟内有27个车主违法。一位车主在网上缴纳违法罚款时发现,此处的过往违法车辆竟有62万车次。

佛山交警发布通报回应,该路段的抓拍设备于2020年3月8日启用,截至2021年4月1日,累计抓拍交通违法行为并非网友所说的62万车次,而是18余万。根据这一数据,按照每次罚款200元计算,累计罚款所得也超过3600万元。

一年之内,抓拍到如此大量的违法,是否涉嫌逐利性执法?全国人大代表、重庆索通律师事务所律师韩德云很早就注意到这个问题。在今年的全国两会上,他公开提出,据统计2020年全国交通罚款总额3000亿元左右,平均每车罚款逾千元。数字如此之高,或和电子警察“滥用”有关。韩德云告诉《中国新闻周刊》,电子警察使得判断违法、违规变得非常简单,这种情况下,如果对它应用执法权的各个环节、程序不加以严格的监督和管理,很容易走偏。

被滥用的担忧和逐利性执法嫌疑背后,电子警察监管空心化问题被长期忽视:设置电子警察的位置、标准由谁来决定和监督?大量的罚款收入去了哪里?

“超级电子警察”时代

中国第一台电子警察出现在1997年4月,在深圳福田区的新洲/红荔路口“上岗”。当时,这个位置相对偏僻,司机路过此地违法驾驶是家常便饭,重大交通事故频发。第一台电子警察安装在该路口后,不到两个小时,一卷36张底片的胶卷便拍完了,当天更换了3次胶卷,拍了100来张车辆违规的照片。三个月后,公安部要求全国23个城市和有条件的中小城市推广深圳交通监控系统查处违法的做法,电子警察就此普及开来。

早期,国内电子警察安装数量、位置成谜。直到2009年4月,《道路交通安全违法行为处理程序规定》施行,根据规定,电子警察位置要向社会公布。许多城市开始第一次公开了电子警察数据。当时,深圳、北京、上海的电子警察数量远超国内其他城市,分别是2178个、1958个、1740个。同一时期,杭州有1043个、广州为462个,绝大多数二三线城市都只有几百个。

机动车数量的跨越式增长,带动了电子警察数量的大幅增长。2009年,全国机动车保有量是1.86亿,机动车驾驶人数1.99亿。而到2020年时,全国机动车保有量达3.72亿,机动车驾驶人达4.56亿。数字增长均在一倍以上。

车和人都多了,对交管部门来说,管理难度不断加大。然而,多地都面临着交警警力不足的现实困境。

编制有限的前提之下,能弥补现场执法警力不足、扩展交通管理时间空间的电子警察进入了快速铺开的时期,各地都开始加强对城市道路交通的监控管制,并进一步建设智能交通指挥中心。2013年,北京市的电子警察相较最初公布时,数量已翻数倍,达8368个。2014年初,上海市的电子警察达3257个。

经过了早期粗放的“数量式”增长阶段后,含有更高技术含量并且集成了智能算法、数据分析的电子警察产品,为各大城市带来了新一波“换机潮”。中投顾问在2017年撰写的一篇名为《智慧交通成为电子警察增长引擎》的产业研报中指出:电子警察高清化发展的趋势,使得采集的图像在清晰度上有了大幅提升,与原有的“电子警察”监控设备相比,这些高清抓拍摄像头还实现了360 度旋转,监控的内容也从闯红灯信号、轧黄线等,扩展到车牌识别、违法停车、闯禁行、违法调头、违法变道、违法超车等数十种。

电子警察的功能,还在不断推陈出新。因道路上的车辆大规模增加,拥堵已成为城市交通新难题,应运而生的鸣笛、加塞等行为,也成为整治难点。以鸣笛来说,许多城市市区都有禁鸣标志,但车喇叭声依然此起彼伏。交警哪怕听到、看到了,只要驾驶员不承认,也会因缺少有力证据而难以查处。2016年左右,声呐电子警察问世。一旦有车辆鸣笛,系统会自动探测鸣笛位置,识别鸣笛车辆车牌号,并将声音转换成特殊波纹采集,留存证据。

随着智能手机的发展,除了车辆自身的违法行为之外,车内驾驶人的交通安全违法行为,也被纳入电子警察监控范围。统计数据显示,2016 年,浙江省开车使用手机等导致的交通事故死亡人数占省内所有交通事故死亡人数的 44.3%。多地交警部门表示,开车使用手机已是道路交通安全的大敌,将重点整治。北京市就在去年9月上线了570余套专门针对驾驶时接打查看手机、不按规定使用安全带这两项交通违法行为进行抓拍的电子警察。

如今,集合了多种抓拍功能的“超级电子警察”也已经出现。过去,一个电子警察往往只有单项抓拍功能,不同抓拍功能的电子警察要在一个杆子上“排排坐”,设备集成化成为刚需。上海在2017年连续上线了几款多合一设备,功能最多可达“十三合一”,这种“超级电子警察”能同时抓拍13种交通违法行为。

天津市一家承接过多地电子警察安装、运维项目的公司智能交通部部长助理宋立宁告诉《中国新闻周刊》,二三线城市的电子警察需求仍然在不断激发,另外,许多城市在建新区,也有类似需求。郑州市公安局交警支队科研所所长陈常青近期接受媒体采访时给出了一组数据,郑州市区的电子警察共有 2700 余个,覆盖率在四成左右,属于中等偏下的水平,数量是杭州的三分之一,比武汉也要少。

《中国新闻周刊》根据北京市交管局官网发布的“新增固定式交通技术监控设备的公告”进行粗略统计:从2020年3月至2021年3月,一年时间,北京市交管局新增了9145个电子警察。

道路监管需求的爆发,反馈到产业层面,带来了产业的火热。根据新思界产业研究中心发布的《2020-2024年中国电子警察市场可行性研究报告》,中国电子警察产品生产企业不断增多,应用电子警察技术的道路数量持续上升,促使中国电子警察市场规模不断扩大。2018年,中国电子警察市场规模突破100亿元,2019年,中国电子警察市场规模达到131.73亿元。

侵权案件频发

新一代电子警察相比过去进化了很多,采用了视频检测技术和车牌照识别技术,降低了系统的误拍率和漏拍率;采用虚拟检测技术,不用破路埋设感应器、传感器等设备;此外,不仅记录违法车辆,还可记录违法地点(路口名称)等信息,为执法提供丰富的信息依据。而且,电子警察在数据汇集及处理方面的功能也越来越强大,对交通肇事案件的侦破、车流量的统计、高污染排放车辆的管控都能提供数据支撑。

因为种种“好处”,过去20余年时间,国内各个城市都积极安装、使用电子警察,但问题也随之暴露。

陕西省人民警察培训学校治安教研室主任、陕西省警察法学研究会常务理事李祖华告诉《中国新闻周刊》,电子警察最常见的问题是设置不合理。比如,有的地方没有在“电子警察”管理的区域合理设置容易识别的道路交通标志;有的高速公路测速仪故意安装在影响驾驶人安全驾驶的危险路段;一些地方的交通指示灯在红、黄、绿转换的时候,调整时间过短,使得驾驶人无所适从,大大提高了闯红灯的几率等。

另一个突出问题是,公开告知不到位。李祖华说,有个别地方电子警察安装点出现随意安装、不规范公布、小范围公布甚至不向社会公布的问题;个别甚至出现隐蔽设置、不告知公众、暗中作业;通知送达机制也不够健全,当事人违法后交警没有及时警告,交管部门监控记录在案后也没有及时告知当事人,使得车主在不知情的情况下一味犯错。

北京市的“杜宝良事件”曾闻名全国。2005年,卖菜为生的他偶然得知,过去的10个月中,他在每天必经的北京市西城区一个路口被电子警察拍下闯禁行105次,罚款10500元。而在此前,他从未从任何渠道得知自己有过交通违法行为。2013年,类似的情况在湖北武汉再次上演。当地曝光了一批“违法大户”,其中一台私家车半年内交通违法169起,身背265条交通违法记录,共计1082分,罚款金额高达26750元。《新华每日电讯》评论指出:这明摆着就是交通执法部门以罚代管的“懒政”思维甚至“多罚款创收”的小心思在作怪,等于变相“纵容”了交通违法。

温州大学法学院教授、浙江智库“中国政府监管与公共政策研究院”专家茅铭晨在接受《中国新闻周刊》采访时指出,包括电子警察在内的各类非现场执法,在快速推行的同时,其权力任性、为罚而罚、误罚错罚、便行(行政机关)不便民、陈述申辩难、获得救济难等令人诟病的大量问题暴露出来,违法侵权现象频发。

“创收”冲动

部分电子警察为罚而罚,罚款收入是一个重要动力。李祖华指出,一些地方政府及交通管理部门,把电子警察作为变相创收手段,甚至把电子警察的罚款数额,作为财政收入的来源。

这一问题在前些年非常突出。宋立宁告诉《中国新闻周刊》,当时,电子警察的项目引入了BOT模式,即Build(建设)、Operate(运营)、Transfer(移交)。企业出资投入设备并负责运行和维护,然后从每笔罚款中提取一定比例来收回投资。

“在有些地方,一些领导同志或管理者,一是将安装电子警察系统当作政绩工程,二是将电子警察系统当作敛财工具”。中投顾问在2017年的产业研报中指出。警方执法权的旁落也因此出现。在陕西兴平,承接电子警察项目的公司甚至改造了测速仪,无论司机以何种速度经过测速仪,必然“被超速”,这个机器每天必须要完成1000个超速车辆的任务,相关人员才能拿到工资与提成。

电子警察项目的BOT模式曾在国内风行,屡禁不止。2006年,广东省公安厅就曾出台规定,明确要求任何单位和个人不得以出资、合作等方式,利用交通技术监控设备经营牟利。但在2012年,广东省审计厅相关报告指出,截至2011年底,全省在用的“电子眼”设备共9682套(台),其中有12个市利用社会资金建设28个“电子眼”项目,违反公安部及省公安厅的相关规定。

宋立宁告诉《中国新闻周刊》,这些年来BOT模式已很少见,取而代之的是PPP模式。第三方公司参与竞标,负责电子警察项目的安装运维,前期安装费用全都是第三方公司出,项目交付后的几年里,公安部门会通过分期付款的方式来结清款项。他解释,目前,无论是前期选址、标准设置还是运维中的抓拍、执法权,全都在交管部门手中,中标公司只负责安装机器、后期维护检修。

郑州市公安局交警支队科研所所长陈常青也证实了这一说法。他在接受媒体采访时说,安装企业的人员只参与前端设备的维护,比如会处理画面模糊、照片不全等问题。至于后期的违法行为筛查录入,全部由民警、辅警完成。“我们设置电子警察,不是为了罚款,更不是为了‘雁过拔毛’。”陈常青强调。

经过多年整治,电子警察外包问题得到遏制,罚款所得和中标公司收入逐渐脱钩。宋立宁说,PPP模式下,给第三方公司结款的钱,并不来自电子警察项目的罚款金额,而是地方财政所出。此次佛山交警在通报中也指出,交通违法罚款实行“收支两条线”管理,当事人交纳后直接上缴国库。

不过,罚没收入交给地方财政,不少地方存在财政增收需求,利用电子警察获得罚款收入的行为仍然存在。据《半月谈》报道,记者在北方某县调研发现,这个山区县一年的一般公共预算收入才1亿多元,令人吃惊的是,当地交通违法罚款一年竟“创收”了3000多万元。

韩德云告诉《中国新闻周刊》,他建议,罚没收入的用途和去向应接受地方人大或法律监督。李祖华也指出,交通罚款与百姓切身利益相关,建议可以由各地审计部门定期公布。针对民众关切和社会热议,4月13日公安部在成都召开全国公安交通管理工作会议,公安部对外释放信号,要进一步规范交警执法处罚,严禁过度执法、逐利执法、粗暴执法。

谁来监督电子警察?

经历了一次被电子警察“乌龙执法”后,茅铭晨发现,对非现场执法的错误寻求救济并不容易。

他曾收到交警部门的短信称,他开车路过当地十分偏僻的一个路口时有交通违法行为。茅铭晨很诧异,他从未去过那个地方,怎么可能交通违法?交管部门的答复是,“如果你有异议,应该由你来举证,可以将你当天的行动轨迹录像提供给交警大队。”茅铭晨很无奈,“作为公共路面上的录像,个人怎么可能轻易拿到呢?”最终查实后发现,是交警大队搞错了一个车牌号,罚错了人。

类似的例子发生了三四次,茅铭晨意识到,非现场执法的特点是量大面广,社会损益综合大,但单个案件损益小。面对包括交通领域在内的非现场执法侵权,当事人寻求救济往往不堪其烦、得不偿失,很难让执法机关对其执法错误及由此对执法对象造成的困扰、麻烦、损失和不当法律后果担责。对其进行规制,需要依靠立法。

《行政处罚法》于1996年制定,当时只有现场执法,非现场执法是1996年之后才出现的。因此,包括电子警察在内的非现场执法自诞生之初,就游离于《行政处罚法》之外,只有一些规范性文件对此加以规范。但这些文件大多是主管部门“自定程序”,难免有自利倾向,即“同一批人同时拥有制定和执行法律的权力,制定和执行法律时,使法律更适合他们自身的利益”。茅铭晨认为,这正是非现场执法的软肋,也是其违法侵权的根源。

2021年1月,新修订的《行政处罚法》增加了专门针对非现场执法的条文。比如,设备“应当经过法制和技术审核,确保电子技术监控设备符合标准、设置合理、标志明显,设置地点应当向社会公布”。但具体到不同领域,很多规则并未细化。其中最需要关注的问题是,电子警察的设置合理性并不受监督。

李祖华注意到,国内许多城市道路标志限速40公里/小时,并设电子警察抓拍。道路明明很宽阔,却生生因限速而堵车,“限速标准是谁定的?有没有经过试验?为什么要定这个限速?”2018年,山东《大众日报》刊登调查文章称,一百多公里的潍高路,限速不停地切换,一会儿限速80公里/小时,一会儿时速限值就变成了70公里、60公里、40公里;一条道路,限速值20多分钟切换7次,局部行驶1分钟一变,堪称“过山车式限速”。

《行政处罚法》规定,电子技术监控设备应“设置合理”,但茅铭晨指出,什么是合理,这存在自由裁量空间。李祖华也表示,在公安交管系统,并没有对电子警察的设置标准作出统一规定,“在这个路段设电子警察,有没有必要?谁来论证,谁来审批”?更常见的情况是,哪个地方有钱,就多装电子警察,反之则少装。

相关问答

违停 电子警察 拍摄 范围 ?

电子摄像头是重点监控自动触发拍摄距离路口50米之内的违章车辆的,但可以覆盖100~200米的距离,对于明显违章的车辆,可以通过人工判读进行审核录入的。目前也...

电子 驾驶证使用 范围 _车坛

电子驾驶证的使用范围如下:1、驾驶机动车,驾驶人可在全国范围内单独持电子驾驶证上路行驶,无需携带纸质证件;2、路面查验,驾驶人遇到民警执法检查时...

电子警察 主要是拍什么_车坛

电子警察主要是安装在路口对车道上的机动车行驶行为进行记录及拍摄,比如闯红灯、不礼让行人等等。而且系统拍摄的画面还是高清的,只要有违章车辆就...

电子警察 是什么东西?

电子警察有广义与狭义之分,狭义俗称“闯红灯自动记录系统”,即可安装在信号控制的交叉路口和路段上并对指定车道内机动车闯红灯行为进行不间断自动检测和记录...

什么是 电子警察 ?

电子警察是一种利用自动化检测与测量技术捕获交通违法或交通事故,利用网络将采集的信息传回公安部门进行分析处理,并以此为证据对肇事者进行处罚,以减少事故发...

电子警察 拍什么违章

[最佳回答]电子警察抓拍的十种交通违法行为;1.违反信号灯规定。过信号灯路口记得减速,保持安全制动距离,尤其是黄灯闪烁时,不要加速冲。2.不要按照导向车道...

电子 驾驶证使用 范围 _车坛

电子驾驶证在道路查证、肇事处理、交通违法、租赁车辆、等驾照相关业务、驾驶资质证明等场景下都可以使用。不过需要注意的是驾驶证电子版二维码是...

马路各类摄像头的适用 范围 ?

动词(verb的缩写)电子警察这个摄像头是拍摄违规的主摄像头。一般在路口,它会抓拍到违反变道、压线、闯红灯、逆行、占用应急车道等行为。,而且它有很好的...

交通监控摄像头监控 范围 ?

我相信你问这个问题一定是对“违章抓拍”比较感兴趣,就针对这个这个“违章抓拍”来说,以现在普遍的抓拍摄像头都是“百米”范围内抓拍车辆违章。20公里以外是...

“闭路监控 电子警察 ”和“电子警察”有什么区别?

“闭路监控电子警察”是摄像头,由人工在监控屏幕前监视。“电子警察”是照相机与感应器配套,有违法行为时是自动触发记录的。“闭路监控电子警察”是摄像头,...

标签:

相关阅读