电子级PI膜应用 又一国产PI薄膜生产线投产!高端产品80%以上依赖进口,怎么破?

小编头像

小编

管理员

发布于:2025年05月02日

82 阅读 · 0 评论

又一国产PI薄膜生产线投产!高端产品80%以上依赖进口,怎么破?

1月7日,安徽国风塑业股份有限公司发布关于聚酰亚胺膜(以下简称“PI薄膜”)项目进展情况的公告:公司于2020年10月采购的2条热法聚酰亚胺薄膜生产线在完成安装调试与投料试车相关工序后,已顺利开机投产。

目前国风塑业位于合肥铭传路园区的聚酰亚胺薄膜生产线达到4条。 此前两条投产生产线年产能为180吨/年,订单充裕。新投产的两条生产线以柔性线路用聚酰亚胺薄膜和石墨导热用聚酰亚胺碳基膜为主。

电子级PI薄膜为国外垄断,国内企业发力中

聚酰亚胺(PI)是目前有机高分子材料中性能最佳的材料之一,广泛应用于航空航天、微电子、液晶、分离膜等领域,被列为“21世纪最有希望的工程塑料之一”。PI薄膜是目前世界上性能最好的薄膜类绝缘材料之一,与碳纤维和芳纶纤维并称为我国发展高技术产业的三大瓶颈性关键高分子材料 。根据用途,PI薄膜可分为以绝缘、耐热为目的的电工级PI薄膜和附有高挠性、低膨胀系数等性能要求的电子级PI薄膜。

其中电子级PI薄膜作为特种工程材料,价格高昂,技术壁垒高,也被称为“黄金薄膜”。其价格高昂,行业进入难度大,仍属于高技术壁垒行业。目前,电子级PI薄膜主要由美国杜邦、日本东丽、日本钟渊化学、日本宇部兴产、韩国SKC等企业垄断,这些企业产能集中度较高,规模多在2000~3000吨/年,合计占据全球约85%的市场份额。

我国PI薄膜行业起步晚,目前国内约有70家PI薄膜生产企业,产能规模多在百吨左右,主要应用于低端市场。随着我国对高端电子级PI薄膜需求的不断增加,国内企业开始向高性能PI薄膜市场进军。

目前中国已具有规模以上电子级PI薄膜生产能力的企业有时代新材、丹邦科技、瑞华泰以及中国台湾地区的达迈科技、达胜科技 等。瑞华泰2020年产能约为720吨,在其IPO上市时募集资金投资项目计划新增1600吨高性能PI薄膜产能。国风塑业于2016年开始聚酰亚胺薄膜研发,切入新材料领域,现有2条生产线已经实现批量生产,另外2条桂林电科院中标的生产线处于设计和安装阶段,设计规划产能790吨。山东万达微电子材料有限公司是国内产能领先的电子级聚酰亚胺薄膜生产企业,拥有双向拉伸生产线5条。

需求与日增加,PI薄膜亟待国产化

从需求端来看,2016—2020年国内对PI薄膜的需求复合增速高达10%,2020年总需求量约为1.3万吨。目前我国电子级PI薄膜与电工级PI薄膜整体消费量相当,未来随着电子显示、柔性印刷电路(FPC)和导热石墨膜等电子级应用领域的快速增长,电子级PI薄膜消费量规模进一步增大,预计2023年将超过电工级PI薄膜,但高端电子级PI薄膜在设备、工艺及人才方面存在较高技术壁垒,目前发展进入瓶颈期。2020年我国PI薄膜进口依存度约25%,高端PI薄膜进口依存度更是达到了80%以上。 随着我国相关研发及技术人才的积累,加之下游重点市场转移至内地及相关政策的利好,我国PI薄膜发展将不断提速,逐步实现高端产品国产化替代。

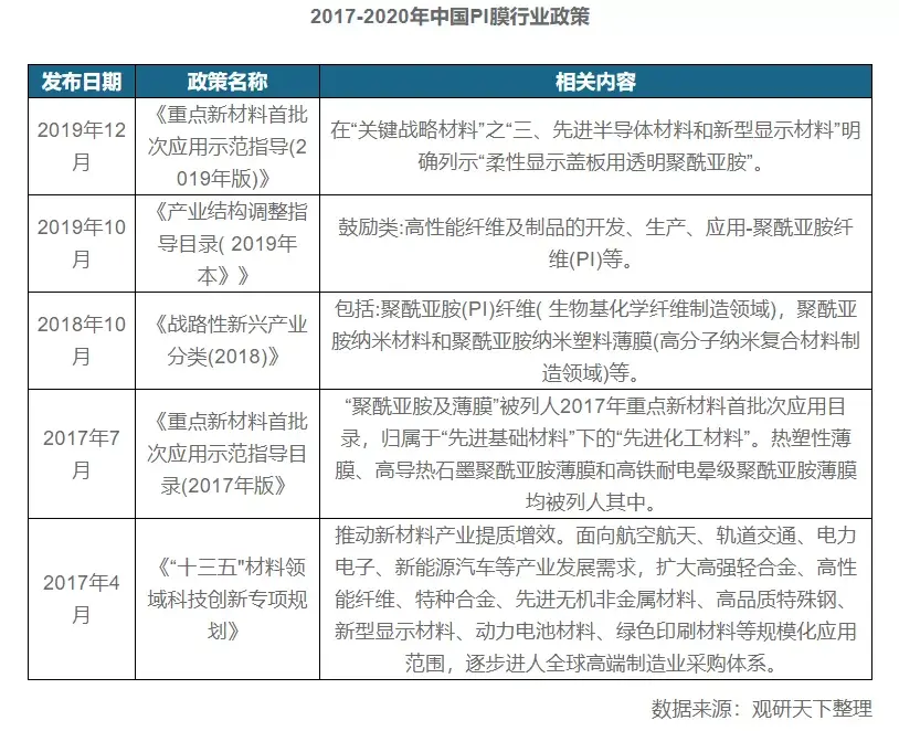
1.国家的鼓励与支持,PI薄膜发展前景好

一直以来,我国对新材料产业的发展高度重视,2017年科技部制定的《“十三五”材料领域科技创新专项规划》报告中把聚酰亚胺、耐辐照型聚酰亚胺纤维等列为重点发展材料。

2018年,国家统计局发布《战略性新兴产业分类(2018)》,报告中将聚酰亚胺薄膜列入战略性新兴产业领域。

2019年工信部发布《重点新材料首批次应用示范指导目录(2019年版)》,其中在“关键战略材料”之“三、先进半导体材料和新型显示材料”明确列示“柔性显示盖板用透明聚酰亚胺”。政府的重视与支持,对我国PI薄膜的发展意义重大。

2.PI薄膜应用不断扩大,下游市场需求增加

随着航空航天、汽车、5G通讯的发展,PI应用将不断扩大。我国聚酰亚胺薄膜下游市场对高性能聚酰亚胺薄膜的需求也日益增加。可以预料的是,在我国产业结构升级、关键材料国产化的背景下,高性能PI薄膜进口替代的市场空间巨大,这是我国PI薄膜发展的机遇。

高壁垒行业,国产化替代如何加速?

目前,我国PI薄膜生产企业技术成熟度与国外龙头企业差距较大,国内PI薄膜制造厂商主要生产普通的电工级薄膜、电子产品覆盖膜、补强膜及少量高性能PI薄膜。国产PI薄膜在断裂强度、抗撕力、介电强度和体积电阻方面均有较大差距,尽管目前国内多家生产企业已开始布局柔性AMOLED用聚酰亚胺,但离实现大规模产业化应用仍有较大差距。

国内PI薄膜起步较晚,产能、工艺、技术等多方面与国外巨头均存在差距。由于先进生产技术多为美、日、韩等国家掌握,国内主要以生产低端电工PI薄膜为主,高端产品仍依赖进口。近年来,随着国内技术和资本不断积累,多家新材料企业陆续投产PI薄膜,国内产能逐步扩大。

2017年起,国内多家企业开始引进先进生产设备,布局化学亚胺法高性能PI薄膜,包括时代新材、丹邦科技、中天科技等。据已披露的项目信息,预计2025年我国将增加约3万吨PI薄膜产能,其中中科玖源、骏友电子、瑞华泰、时代华昇等企业将增加千吨级PI薄膜产能。

随着新型PI产品的不断发展,应用领域的不断拓展,PI产品必将迎来更大的发展空间,尤其是柔性显示主导的新型显示产业的快速崛起,更是为PI薄膜的发展开辟了新的道路。Markets and Markets预计在2017—2022年期间,柔性印刷电路将成为全球PI薄膜市场规模最大、增长最快的应用领域;Energias Market Research研究显示,2025年,全球聚酰亚胺市场规模将达到34.25亿美元,年复合增长率将达到10.6%。

高端PI薄膜在设备、工艺及人才方面存在较高技术壁垒,其发展困难重重,但随着我国相关研发及技术人才的积累,OLED、柔性电路板及石墨膜等下游重点市场转移至大陆市场,以及政府发布一系列政策的鼓励下,目前我国聚酰亚胺薄膜发展不断提速,是实现高端产品国产替代的最好机遇期。

加快市场研发,加速国产化进程

新材料产业研发周期长,市场导入周期也长,以聚酰亚胺薄膜耐高温、高电绝缘、高强韧的优异特性,当前应加快市场的开发,使其在高端材料领域的国产化进程进一步加快,成为最具有发展潜力、高附加值和广阔应用前景的产业用新型薄膜材料,从而改善其在电子电工行业中的应用,为国民产值进一步增收。

聚酰亚胺行业的门槛较高,存在高技术壁垒。由于聚酰亚胺薄膜在航空航天、军事、高端电子等敏感领域有着难以替代的作用,国外的大多数聚酰亚胺原材料、技术和产品对我国实行严格封锁。虽然国内企业已经在努力追赶中,但我们国产化并量产的高端产品与国外先进水平仍有不小差距。因此,大力发展聚酰亚胺相关产品十分迫切,任重道远!

内容来源:《中国化工信息》杂志、石化行业走出去联盟、化工新材料、材化不是坑、前言材料、聚酰亚胺在线等由中国化工信息周刊编辑整理,转载请注明出处。

免责声明:所载内容来源于互联网,微信公众号等公开渠道,我们对文中观点持中立态度,本文仅供参考、交流。转载的稿件版权归原作者和机构所有,如有侵权,请联系我们删除。

利安隆:电子级PI薄膜可应用于AMOLED柔性屏、高端FPC的FCCL、高端QFN封装和动力电池等领域

金融界8月28日消息,有投资者在互动平台向利安隆提问:请问贵公司生产的pi产品用于固态电池吗?

公司回答表示:公司电子级PI薄膜可应用于AMOLED柔性屏、高端FPC的FCCL、高端QFN封装和动力电池等领域。

本文源自金融界AI电报

相关问答

pi膜 在芯片中的作用?

PI薄膜是目前世界上性能最好的薄膜类绝缘材料之一。PI材料中,PI薄膜具备高强度高韧性、耐磨耗、耐高温、防腐蚀等特殊性能,已经成为电子和电机两大领域上...

pi膜 在新能源汽车行业的 应用 ?

Pi膜在新能源汽车行业有着重要的应用,主要体现在电池的保护和热管理方面。Pi膜可以作为电池隔膜材料,防止电池内部产生短路,提高电池的安全性能。同时,Pi膜也...

pi 电热膜 与pet的区别在哪里?_住范儿家装官网

主要用作矿泉水瓶子和几乎所有的饮料瓶,还有就是纺丝,纺丝我还没做过。材料属于热塑性,无毒,我的东家就生产这个的,四川宜宾普什聚酯可以查一下。p...

pi膜 是什么膜?

PI膜,聚酰亚胺薄膜(PolyimideFilm)是世界上性能最好的薄膜类绝缘材料,由均苯四甲酸二酐(PMDA)和二胺基二苯醚(DDE)在强极性溶剂中经缩聚并流延成膜再经亚胺化...

PI (聚酰亚胺)薄 用什么类型的胶水粘接比较好?

PI薄膜粘接有用有机硅压敏胶,就是俗称的硅胶胶水;KL-2910胶水为高温下快速固化硅胶压敏胶,配合BPO或双二四等过氧物硫化,搭配PRIMER底涂剂CL-24S-3使用。特...

行家们,求解 可靠的 PI 规划团队, PI 规划制造工艺如何??

[回答]聚酰亚胺薄膜(博鼎Kapton),又简称PI绝缘薄膜又分为工业基础级PI薄膜和电子级PI薄膜,聚酰亚胺目前已广泛应用在航空、航天、微电子、纳米、液晶、分...

PI 溶于丙酮吗?

pl薄膜是不溶于丙酮的pl薄膜是不溶于丙酮的

p 的原料?

聚酰亚胺薄膜(PI膜)是世界上性能最好的薄膜类绝缘材料,由均苯四甲酸二酐(PMDA)和二胺基二苯醚(DDE)在强极性溶剂中经缩聚并流延成膜再经亚胺化而成。聚酰亚胺...

pi膜 属于什么行业?

PI薄膜属于高技术壁垒行业。目前,国内市场对PI薄膜的需求增长迅速,潜力巨大。然而,国内PI薄膜制造商的产品大多用于电气绝缘。PI合成极其困难,下游产品加工也...

pi膜 的原材料是什么?

聚酰亚胺薄膜(PolyimideFilm)是世界上性能最好的薄膜类绝缘材料,由均苯四甲酸二酐(PMDA)和二胺基二苯醚(DDE)在强极性溶剂中经缩聚并流延成膜再经亚胺化而成。...

标签:

相关阅读