电子完整应用框图 22 个电子电路项目分享,电路图+工作原理,一文总结,快速上手

小编头像

小编

管理员

发布于:2025年05月02日

107 阅读 · 0 评论

22 个电子电路项目分享,电路图+工作原理,一文总结,快速上手

大家好,我是李工,创作不易,希望大家多多支持我。今天给大家分享

22 种电子电路项目 ,都是一些相对基础的电子电路项目。(篇幅较长,建议收藏后,观看 )。

电子爱好者和初级电子工程师建议直接上手试试,大佬级别的电子工程师请多指教。(图片可以点击放大

主要是以下 22 个电子电路项目

1、洗手间自动开关灯电路2、自动门铃响铃电路3、简易雨水报警系统4、 555 定时器闪光灯电路5、SCR 和 555 定时器的电池充电器6、智能风扇7、夜间感应灯8、LED调光器9、基于触点的呼叫铃10、火警系统11、直流照明电路12、下雨警报器13、简单的温度监测器14、触摸传感器电路15、万用表电路16、LED闪光灯电路17、隐形防盗报警器18、LED电路19、使用晶体管的简单光敏节拍器20、基于触摸的灵敏开关电路21、电子眼22、使用 UPC1651 的调频发射机

一、洗手间自动开关灯电路

不知道大家有没有想过,在你进入洗手间的时候,系统就能帮你打开灯,当你离开浴室的时候,灯就会自动关掉。(忽然有种恐怖的气息)

这是真的可以实现的,下面就介绍洗手间自动开关灯电路 ,只需要一个常闭开关 、一个运算放大器 、一个555 定时器 和一个 12V灯。

1、洗手间自动开关灯电路元器件清单

洗手间自动开关灯电路元器件清单

2、洗手间自动开关灯电路连接

LM741 运算放大器是由 8 个引脚组成的单个 运算方法器芯片。引脚 2 和 3 为输入引脚,引脚 3 为同相端,引脚 2 为反相端。

电路通过分压器将固定电压提供给引脚 3,通过开关将输入电压提供给引脚 2。

电路使用的开关是常闭单刀单掷开关,LM741 运算放大器芯片的输出被送到 555 定时器 IC,如果触发(由其输入引脚 2 处的低电压触发),则会在其输出引脚上生成一个高逻辑脉冲(电压等于 12V 电源),这个输出引脚连接到 12V 灯

3、洗手间自动开关灯电路原理图

洗手间自动开关灯电路原理图

4、洗手间自动开关灯电路工作原理

开关放置在墙壁上的方式是,当将门完全推向墙壁以将其打开时,当门接触墙壁时,常闭开关将打开 。此处使用的 LM741 运算放大器用作比较器,当开关打开时,反相端连接到 12V 电源,大约 4V 的电压被馈送到同相端。

现在,同相端电压小于反相端电压,运算放大器的输出端会产生一个低逻辑脉冲,这通过分压器装置馈送到定时器 IC 输入。555 定时器 IC 在其输入端被一个低逻辑信号触发,并在其输出端产生一个高逻辑脉冲。在这里,555 定时器工作在单稳态模式,当灯接收到这个 12V 信号时,它就会发光。

同样,当一个人从洗手间出来并关上门时,开关会回到正常位置并关闭 。由于 LM741 运算放大器的非反相端的电压高于反相端,因此 LM741 运算放大器的输出处于逻辑高电平,这无法触发计时器,由于定时器没有输出,灯被关闭。

二、自动门铃响铃电路

自动门铃响铃电路 (实际实现仅限于家里有门铃的人[无辜笑]),大概的思路就是当你靠近门的时候,不需要手动去按门铃,门铃通过感应你的存在,就会自动响铃。

自动门铃响铃电路 需要传感器布置和控制电路 ,然后根据传感器输入触发门铃响

1、自动门铃响铃电路元器件清单

自动门铃响铃电路元器件清单

2、自动门铃响铃电路连接

自动门铃响铃电路 使用的传感器是一个 IR LED 和一个光电晶体管装置,它们彼此相邻放置。传感器单元的输出通过晶体管和电阻馈送到555 定时器 IC ,定时器的输入被提供给引脚 2。

传感器单元由 5V 电源供电,定时器 IC 引脚 8 由 9V Vcc 电源供电。在定时器的输出引脚 3 处,连接了一个蜂鸣器。

定时器 IC 的其他引脚以类似方式连接,以使555 定时器工作在单稳态模式

3、自动门铃响铃电路原理图

自动门铃响铃电路原理图(点击可放大)

4、自动门铃响铃电路工作原理

传感器和光电晶体管放置在附近,这样在正常操作中,光电晶体管不会接收任何光并且不会导通。因此,晶体管(因为它没有得到任何输入电压)不导通。

由于555 定时器输入管脚 2 为逻辑高电平信号,因此它没有被触发,蜂鸣器也没有响起,因为它没有接收到任何输入信号。

如果有人靠近门,LED发出的光会被该人接收并反射回来。光电晶体管接收该反射光,然后开始导电。

当这个光电晶体管导通时,晶体管得到偏置并开始导通。定时器的引脚 2 接收到低逻辑信号,定时器被触发。当这个定时器被触发时,输出端会产生一个 9V 的高逻辑脉冲,当蜂鸣器接收到这个脉冲时,它就会被触发并开始响铃。

三、简易雨水报警系统

雨是必要的,但同时雨的影响力也是毁灭性的,很多时候自己怕淋雨,晒的衣服也怕被雨淋湿,尤其是在下大雨的时候,即使是在车里面,操作车辆挡风玻璃也成为了一个很麻烦的事情。

这时候,一个雨水报警系统 就很有必要了,可以指示下雨的可能性。

雨水报警系统 的元件包括一个运算放大器 、一个555 定时器 、一个蜂鸣器两个探头 ,还有一些其他的基础元器件

将这个电路放在车里或者家里其他地方,并且将探头放在外面,就可以有一个简单的系统来检测雨水。

1、简易雨水报警系统元器件清单

简易雨水报警系统元器件清单

2、简易雨水报警系统电路连接

运算放大器 LM741 在这里用作比较器,两个探头作为输入提供给运算放大器 LM741 的反相端子,这样当雨水落在探头上时,它们就会连接在一起。 通过分压器装置向同相端子提供固定电压。

运算放大器 LM741在引脚 6 上的输出通过上拉电阻提供给定时器的引脚 2。定时器 555的引脚 2是触发引脚。

这里,定时器 555 以单稳态模式连接 ,因此当它在引脚 2 触发时,在定时器的 引脚 3 产生输出。6 引脚和地之间接一个470uF的电容,5脚和地之间接一个0.01uF的电容。在引脚 7 和 Vcc 电源之间连接一个 10K 欧姆的电阻。

3、简易雨水报警系统电路原理图

简易雨水报警系统电路原理图(点击可放大)

4、简易雨水报警系统电路工作原理

没有下雨时,探头不相互连接(此处使用按键代替探头),因此 运算放大器 LM741 的反相输入端没有电压供应。 由于同相端提供固定电压,因此运算放大器的输出为逻辑高电平信号。当这个信号加到定时器的输入引脚时,它没有被触发,也没有输出。

下雨时,由于水是电流的良导体,因此探针通过水滴相互连接,因此电流开始流过探针,并且电压被施加到运算放大器 LM741 的反相端子。该电压高于同相端的固定电压,因此运算放大器的输出处于逻辑低电平。

当该电压施加到定时器输入时,定时器被触发并产生逻辑高输出,然后将其提供给蜂鸣器。因此,当感应到雨水时,蜂鸣器开始响起,指示下雨。

四、 555 定时器闪光灯电路

这里介绍一个简单的闪光灯电路,555 定时器闪光灯电路 的思路是以一分钟间隔的频率改变灯的强度 ,这里主要是向开关或驱动灯的继电器提供振荡输入。

1、555 定时器闪光灯电路物料清单

555 定时器闪光灯电路物料清单

2、555 定时器闪光灯电路连接

在该系统中,555 定时器用作振荡器,能够以最长 10 分钟的时间间隔产生脉冲。 这个时间间隔的频率可以通过连接在 555 定时器 IC 的放电管脚 7 和 Vcc 管脚 8 之间的可变电阻来调节。另一个电阻值设置为1K,引脚 6 和引脚 1 之间的电容设置为 1uF。

引脚 3 处的 555 定时器输出提供给二极管和继电器的并联组合。

该系统使用常闭触点继电器 。系统使用4盏灯:其中两盏串联,另外两对串联灯相互并联。DPST开关用于控制每对灯的开关。

3、555 定时器闪光灯电路原理图

555 定时器闪光灯电路原理图(点击可放大)

4、555 定时器闪光灯电路工作原理

当该电路接收 9V 电源(也可以是 12V 或 15V)时,定时器 555 在其输出端产生振荡。输出端的二极管用于保护,当继电器线圈收到脉冲时,它就会通电。

假设 DPST 开关的公共触点以这样一种方式连接,即上面的一对灯接收 230 V AC 的电源。由于继电器的开关操作会因振荡而变化,因此灯的强度也会发生变化并出现闪烁。同样的操作也发生在另一对灯上。

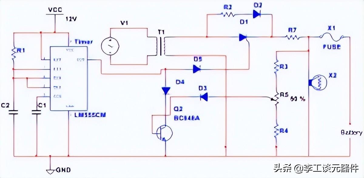
五、使用 SCR 和 555 定时器的电池充电器

在停电的情况下,可以使用充电电池,最大的挑战就是电池的高效充电,可以设置一个电路来解决这个问题。

设计一个使用 SCR 和 555 定时器的简单电路 ,以确保电池的受控充电和放电并带有指示。

1、使用 SCR 和 555 定时器的电池充电器元器件清单

使用 SCR 和 555 定时器的电池充电器元器件清单

2、使用 SCR 和 555 定时器的电池充电器元器件电路连接

向变压器的初级提供 230V 电源,变压器的次级连接到可控硅整流器 (SCR) 的阴极。

接下来,将可控硅的阳极连接到灯上,将电池并联,然后将两个电阻(R5 和 R4)的组合与电池两端的 100 欧姆电位器串联连接。

使用单稳态模式的 555 定时器,它由二极管和 PNP 晶体管的串联组合触发。

3、使用 SCR 和 555 定时器的电池充电器电路原理图

使用 SCR 和 555 定时器的电池充电器电路原理图

4、使用 SCR 和 555 定时器的电池充电器电路工作原理

降压变压器降低其初级处的交流电压,该降低的交流电压在其次级提供。这里使用的 SCR 充当整流器。在正常操作中,当可控硅导通时,它允许直流电流流向电池。每当电池充电时,少量电流流过 R4、R5 和电位器的分压器排列。

由于二极管接收非常少量的电流,因此它的传导微不足道。当这个少量的偏置施加到 PNP 晶体管上时,它就会导通。结果,晶体管接地,定时器的输入引脚被赋予低逻辑信号,从而触发定时器,然后将定时器的输出提供给 SCR 的栅极端,触发导通。

如果电池充满电,则开始放电 ,通过分压器的电流增加,二极管也开始大量导通,然后晶体管处于截止区域,这无法触发定时器,因此,SCR 没有被触发,这会停止向电池供电。池充电时,指示灯会发出指示。

六、智能风扇

风扇是在家里或者办公室经常会使用到的,这个智能风扇 通过自动切换操作减少电能的浪费。

这里主要是面包板上进行设计,下图为智能风扇电路。

智能风扇电路(点击可放大)

智能风扇项目 是一个简单的电子电路,当有人在房间里时它会打开,当有人离开房间时风扇会关闭。因此,可以减少消耗的电能的量。

智能风扇电路框图

智能风扇电子电路红外 LED 用于检测人的光电二极管 组成。

如果红外 LED 和光电二极管检测到任何人,则使用 555 定时器驱动风扇,然后启动 555 定时器。

七、夜间感应灯

夜间感应灯 是设计最简单的电子电路之一,也是通过灯的自动切换操作来节省电力 的最强大的电路。

夜间感应灯电路

夜间感应灯电路 将根据落在电路中使用的传感器上的光强来操作灯光敏电阻(LDR)用作电路中的光传感器,需要任何操作就可以自动打开和关闭灯。

夜间感应灯框图

八、LED调光器

LED 灯更受欢迎 ,因为它们效率最高寿命长且功耗极低

LED 的调光特性用于各种应用,例如恐吓、装饰等。尽管 LED 是为调光而设计的,但为了获得更好的性能,可以使用 LED 调光器电路。

LED调光器

LED 调光器 是使用 555 定时器 ICMOSFET可调预设电阻大功率 LED 设计的简单电子电路。电路连接如上图所示,亮度可以控制在10%到100%之间

LED调光器框图

九、基于触点的呼叫铃

在我们的日常生活中,我们通常会使用许多简单的电子电路,例如呼叫铃、电视的IR遥控器、AC等等。传统的呼叫铃系统由一个开关组成,用于操作并产生蜂鸣声或指示灯亮起。这里要介绍的是基于触点的呼叫铃

基于接触点的呼叫铃

基于接触点的呼叫铃 是一种创新且简单的电子电路 ,旨在取代传统的呼叫铃。该电路由触摸传感器555定时器IC晶体管蜂鸣器 组成。

如果人体触摸到电路的触摸传感器,则在触摸板上产生的电压用于触发定时器 。因此,555 定时器输出在固定的时间间隔内变为高电平(基于 RC 时间常数)。该输出用于驱动晶体管,该晶体管在该时间间隔内触发蜂鸣器并在此之后自动关闭。

基于接触点的呼叫铃框图

十、火警系统

住的地方、办公室、每一个可能发生火灾事故的地方,最重要的电子电路就是火灾报警系统 。火灾报警系统有助于扑灭火灾或从火灾事故中逃生,从而减少人员损失和财产损失。

火警系统

使用 LED 指示灯晶体管热敏电阻 构建的简单电子项目可用作火灾报警系统

火灾报警系统项目 甚至可以用于指示高温 (火灾导致高温),以便可以打开冷却系统以将温度降低到有限范围。

热敏电阻 (温度传感器)用于识别温度变化 ,从而改变晶体管输入 。因此,如果温度范围超过限制值,则晶体管将打开 LED 指示灯指示高温。

火灾报警系统框图

十一、直流照明电路

直流电源用于具有两个端子即阳极和阴极的小型 LED,阳极为+ve,阴极为-ve。

直流照明电路 中,灯被用作负载 ,它有两个端子,例如正极和负极。灯的+ve端子连接到电池的阳极端子,电池的-ve端子连接到电池的-ve端子。一个开关连接在电线之间,为 LED 灯泡提供直流电源电压。

直流照明简单电子电路

十二、下雨警报警报

下雨警报电路 用于在下雨时发出警报 ,这个电路用于在家中保护他们洗过的衣服和其他容易被雨淋的东西

构建下雨警报电路 所需的组件是探针 、10K和330K电阻 ,BC548和BC558三极管 、3V 电池 、01mf 电容喇叭

雨报警电路

每当雨水与下雨警报电路中的探头接触时,电流就会流过电路,使 Q1 (NPN) 晶体管和 Q1 晶体管使 Q2 晶体管 (PNP) 变为活动状态,因此,Q2 晶体管导通,然后通过扬声器的电流会产生蜂鸣声。

在探头与水接触之前,此过程会一次又一次地重复。内置在上述电路中的振荡电路可以改变音调的频率,从而可以改变音调。

十三、简单的温度监测器

当电池电压低于 9 V时,温度检测器电路 使用 LED 发出指示。温度检测器电路非常适合监控 12V 小型电池的充电水平 ,这些电池用于防盗报警系统和便携式设备。

简单的温度检测器电路 的工作取决于 T1 晶体管基极的偏置

温度监控器简单电子电路

当电池电压大于9伏时,基极-发射极上的电压将相同,这使晶体管和 LED 都处于关闭状态。

当电池电压因使用而降低到 9V 以下时,T1 晶体管的基极电压下降,而其发射极电压保持不变,因为 C1 电容已充满电。在这个阶段,T1 晶体管的基极端变为+ve 并导通。C1 电容通过 LED 放电。

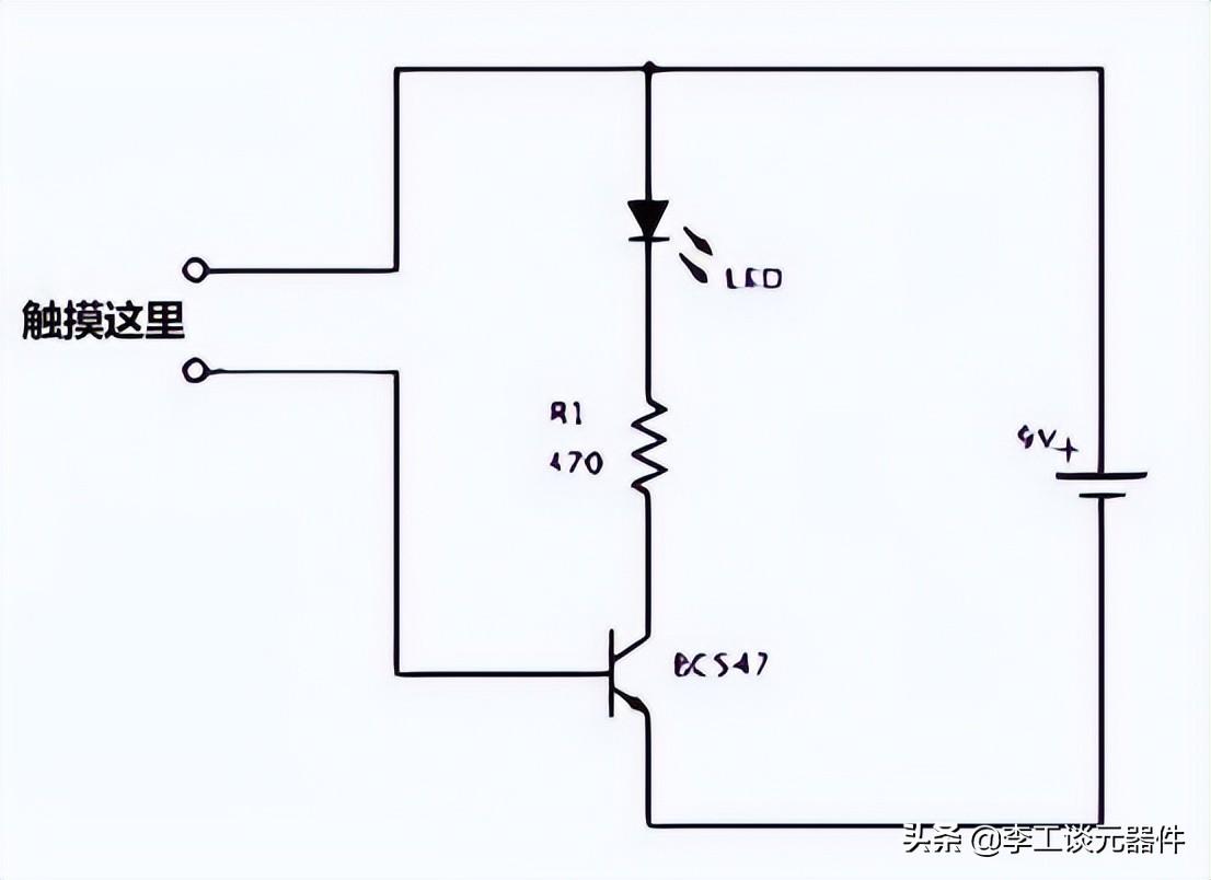
十四、触摸传感器电路

触摸传感器电路电阻晶体管发光二极 管三个元件组成。在这里,电阻和 LED 都与晶体管集电极端子的正电源串联。

触摸传感器简单电子电路

选择一个电阻将 LED 的电流设置为 20mA 左右。现在给出两个裸露端的连接,一个连接到 +ve 电源,另一个连接到晶体管的基极端子用手指触摸这些电线,LED 就会亮起

十五、万用表电路

万用表电路 是一种基本、简单且基本的电路,用于测量电压电阻电流 ,还用于测量直流和交流参数

万用表电路 包括一个与电阻串联的检流计,可以通过将万用表的探针放在电路上来测量电路上的电压,万用表主要用于电机绕组的导通。

万用表简单电子电路

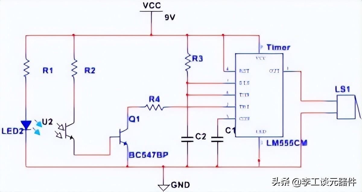
十六、LED闪光灯电路

LED闪光灯电路 的配置如下所示。下面的电路是用最流行的组件之一构建的,如555 定时器和集成电路,该电路将定期闪烁 LED

LED闪光灯简单电子电路

在电路中从左到右,电容和两个晶体管设置时间 以及打开或关闭 LED 所需的时间 。通过改变给电容充电的时间激活定时器

IC 555 定时器 用于确定 LED 保持开启和关闭的时间 ,它内部包含一个复杂的电路,但由于它被封装在集成电路中。

两个电容位于定时器的右侧,它们是定时器正常工作所必需的。

最后一部分是 LED 和电阻,电阻 用于限制 LED 上的电流 ,所以不会损坏。

十七、隐形防盗报警器

隐形防盗报警器 的电路由光电晶体管红外 LED 组成

当红外线的路径没有障碍物时,报警器不会发出蜂鸣声。当有人穿过红外线光束时,就会发出警报,蜂鸣器响起。

如果光电三极管和红外LED封装在黑管中并完美连接,则电路范围为1米。

窃贼报警器简单电子电路

红外光束落 在 L14F1 光电晶体管 上时,它会保持 BC557 (PNP) 不导通,此时蜂鸣器不会发出声音 。当红外光束中断 时,光电晶体管关闭 ,允许 PNP 晶体管执行并且蜂鸣器响起。

将背面的光电晶体管和红外 LED 固定到正确的位置,使蜂鸣器静音。调整可变电阻以设置 PNP 晶体管的偏置。

这里也可以用其他种类的光电晶体管代替LI4F1,但L14F1更敏感。

十八、LED 电路

发光二极管 是一个发光的小元件,使用 LED 有很多优点,因为它非常便宜,易于使用,我们可以通过它的指示很容易地了解电路是否工作。

LED简易电子电路

在正向偏置条件下,穿过结的空穴和电子来回移动,在这个过程中,他们将被合并或以其他方式相互淘汰。一段时间后,如果电子从 n 型硅移动到 p 型硅,则该电子将与空穴结合并消失。它使一个完整的原子更稳定,因此它会以光子的形式产生少量能量。

在反向偏置条件下,正电源将带走结中存在的所有电子,所有的孔都将拉向负极。所以结被电荷载流子耗尽,电流不会流过它。

阳极是长针,这是你连接到最正电压的引脚,阴极引脚应连接到最负电压 。它们必须正确连接才能使 LED 工作。

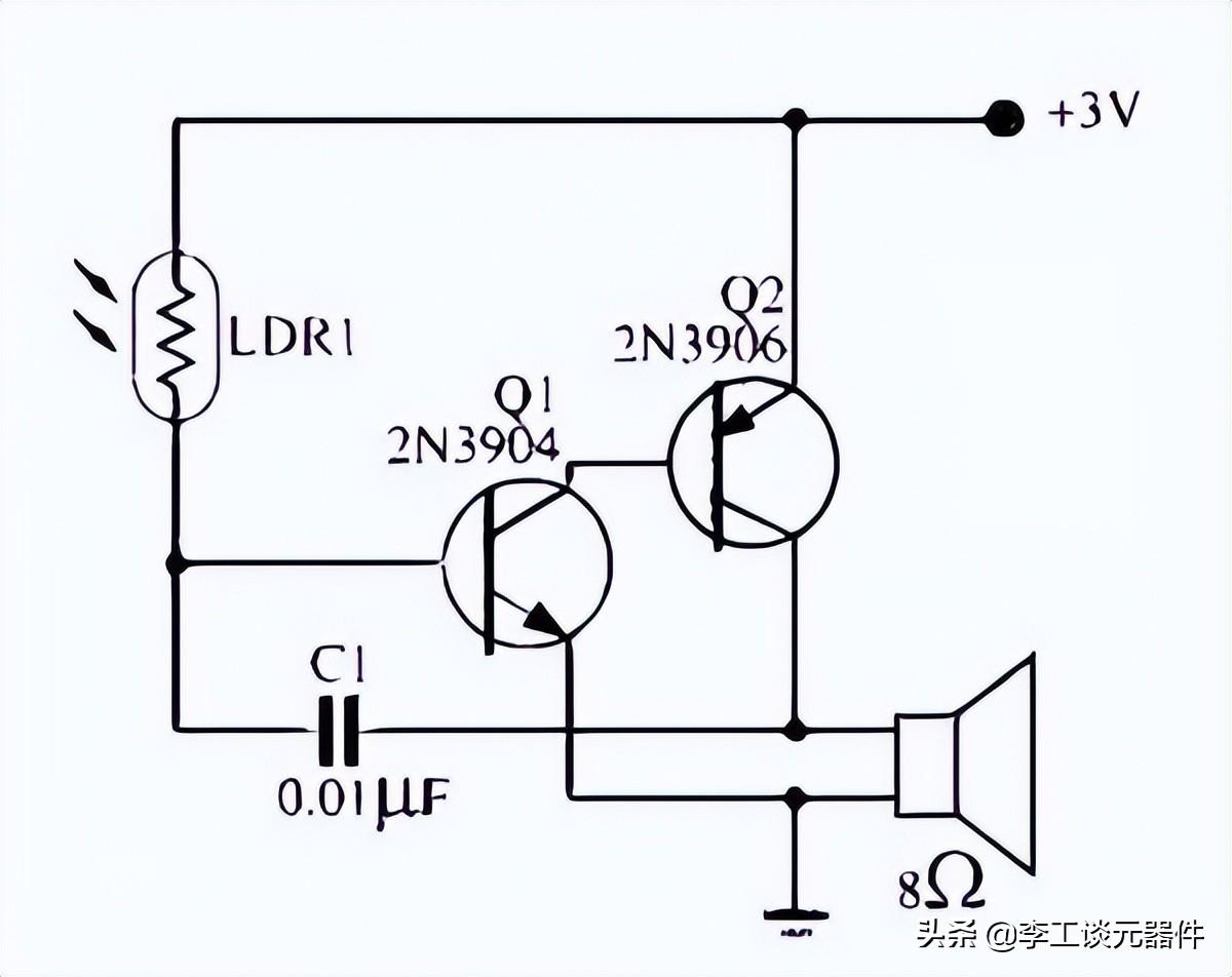
十九、使用晶体管的简单光敏节拍器

这是使用晶体管的简单光敏节拍器电路 。该电路中使用了两种晶体管 ,即晶体管型号 2N3904 和 2N3906 构成了一个原点频率电路

扬声器发出的声音会随着声音中的频率而增加和下降。

LDR 用于该电路中 LDR 表示光敏电阻 ,我们也可以将其称为光敏电阻或光电管。LDR是一种光控可变电阻。

光敏节拍器简单电子电路

如果入射光强度增加,则 LDR 的电阻会降低,这种现象称为光电导。

暗房内的引闪灯靠近 LDR 时,它接收到光,然后 LDR 的电阻会下降。即会增强或影响频率原点、频率声音电路。 通过电路中的频率变化,木头不断地抚摸着音乐。

二十、基于触摸的灵敏开关电路

触摸式感应开关电路 的电路图如下所示。该电路可以用 IC 555 构建

在单稳态多谐振荡器模式下,555 IC 可以通过产生一个高逻辑来响应 引脚 2 来激活,产生输出所需的时间主要取决于电容 (C1) 以及可变电阻 (VR1) 的值

基于触摸的灵敏开关

一旦触摸板被触动,那么 IC 的 引脚 2 将被拖到一个不太逻辑的电位,例如低于 Vcc 的 1/3。输出状态可按时由低变高,使触发继电器的驱动级。一旦 C1 电容放电,负载将被激活,这里负载连接到继电器触点,可以通过继电器触点进行控制。

二十一、电子眼

电子眼 主要用于在入口底部监控客人 ,它不是响铃,而是通过 LDR 连接到门

每当未经授权的人试图打开门时,那个人的影子就会落在 LDR 上,然后,电路将立即激活以使用蜂鸣器产生声音。

电子眼

电子眼电路 的设计可以使用逻辑门来完成 ,例如非门使用 D4049 CMOS IC。该 IC 内置有六个独立的非门,但该电路仅使用一个非门。一旦非门输出为高且引脚 3 输入与电源的1/3 级相比较少。类似地,当电压供应电平增加到 1/3 以上时,输出变低。

电子眼电路 的输出有 0 和 1 两种状态,该电路使用 9V 电池。电路中的 引脚 1 可以连接到正电压电源,而 引脚 8 连接到接地端子。

在该电路中,LDR 主要用于检测人影其值主要取决于落在其上的阴影的亮度

通过 220 KΩ 电阻和 LDR 串联设计分压电路 。一旦 LDR 在黑暗中获得较少的电压,它就会从分压器获得更多的电压。这个分压可以作为非门输入。

一旦LDR 变暗并且该门的输入电压降低到电压的 1/3,则 引脚 2 获得高电压。最后,蜂鸣器将被激活以产生声音。

二十二、使用 UPC1651 的调频发射机

FM 发射器电路 如下图所示,适用于 5V DC。该电路可以使用 ICUPC1651 等硅放大器构建 。该电路的功率增益范围很广 ,如 19dB,而频率响应为 1200MHz。

在该电路中,可以使用麦克风接收音频信号 ,音频信号通过 C1 电容馈送到芯片的第二个输入端,在这里,电容 就像一个噪声滤波器

调频发射机

FM 调制信号在 引脚 4 是允许的,引脚 4 是一个输出引脚。

在上述电路中,可以使用 L1 和 C3 等电感和电容形成 LC电路,从而形成振荡,进而改变电容 C3 ,可以改变发射器频率。

以上就是关于22 个电子电路项目 的知识,希望大家多多支持 我,得点赞关注 ,有问题欢迎在评论区留言 ,大家一起讨论

图片来源于网络

一种高精度的GPS-RTK定位技术设计与实现

0 引言

RTK定位技术是利用全球卫星导航系统(Global Navigation Satellite System,GNSS)进行实时动态相对定位的技术,由于RTK定位技术具有实时性好、位置精度高等优点,是地形测图、施工放样等领域中不可缺少的设备[1]。

传统的RTK定位技术在作业时,首先需要手动架设基准站,然后通过无线数传电台以数据链的形式在基准站与流动站之间传输差分数据[2]。但是,有效作业距离一般只有10 km左右,同时在作业时还容易受到树木、建筑物的遮挡,导致数据传输不稳定,使定位精度降低。

随着国家信息化程度的提高及计算机网络和通信技术的飞速发展,许多城市建立了连续运行参考站(Continusly Operating Reference Station,CORS)系统[3]。本文针对传统数据传输方式的不足之处,结合CORS系统实现了一种高精度的RTK定位技术。该技术采用3G网络通信技术建立数据传输链路,这样数据传输更加稳定可靠,传输距离更远,同时网络设备功耗低、结构小巧,方便操作。

RTK技术基本原理是建立在实时处理的两个测站的载波相位基础上的,首先基准站通过数据链实时将观测到的载波相位测量值和自身的坐标信息一起发送给移动站。移动站接收GPS卫星信号的载波相位和来自基准站的载波相位测量值,利用基准站与流动站之间观测误差的空间相关性,通过差分的方式减小流动站观测数据中的大部分误差,组成相位差分观测值进行实时处理,解算出观测点的坐标[4]。RTK定位技术的原理框图如图1所示。

2 系统结构设计与功能概述

根据RTK终端系统的设计需求,系统结构中的3个核心模块分别是:微处理器模块、GPS模块、3G网络模块。电源模块主要是为系统各模块提供安全可靠的电源保障。各个模块的连接如图2所示。

2.1 S5PV210微处理器

本系统选用了三星公司推出的S5PV210应用处理器[5],S5PV210采用了ARM CortexTM-A8内核,ARM V7指令集主频可达1 GHz,具有64/32位内部总线,32/32 KB的数据、指令一级缓存,512 KB的二级缓存,可以实现2 000 DMIPS(每秒2亿条指令集)的高性能运算能力。终端机使用了友善之臂公司的Tiny210核心板,其搭载了S5PV210处理器,同时具有256 MB容量的DRAM、1 GB的NAND Flash存储芯片,其丰富的外设接口便于进行数据处理和人机之间命令交互。

2.2 GPS模块

本系统的GPS模块采用了美国天宝公司的高性能BD970板卡,它具有原始数据质量好、定位精度高等特点[6],主要用于接收卫星信号并输出接收到的卫星星历数据和观测数据,能够满足用户对多系统多频点数据处理的要求。其热启动时间小于8 s, 重捕时间小于0.1 s,功耗仅215 mW,结构小巧,性能优良,非常适合应用在对功耗、体积要求较高的嵌入式系统中。

2.3 3G网络模块

数据链系统也称为数据传输系统,是实现RTK定位技术的关键部分。其主要的功能是完成RTK终端机与CORS中心的数据交互。现在移动互联网覆盖面积十分广泛,本文采用华为公司的MU709网络模块,基于低功耗设计思想,睡眠模式电流仅为1 mA,且内部整合TCP/IP协议和扩展TCP/IP协议,用AT命令容易操作[7]。通过在网络模块中安装SIM卡,利用3G网络通信技术实现与CORS中心的无线通信。

3 软件系统设计

该系统设计的功能是用3G网络传输技术代替传统的无线电传输技术,保证数据稳定、远距离的传输,提高定位精度。本系统运行于高稳定性和实时性的嵌入式 Linux系统[8],主要包括:主控制程序、GPS数据处理软件设计、差分数据处理软件设计、数据交互软件设计。

3.1 主控制程序

系统上电启动后开始执行主控制程序,首先进行系统初始化。GPS模块初始化主要是对串口UART0进行初始化,即设置UART0的传输帧格式和波特率。根据 BD970板卡硬件特性,设置UART0波特率为11 520 bit/s, 8个数据位,无奇偶校验位,1个停止位。如果接收到GPS数据,则进行数据处理;否者,重新对串口进行设置并接收数据。

在Linux系统启动时自动读取脚本程序,启动3G网络模块,执行ppp拨号上网连接CROS系统中心服务器,此时需要验证用户信息的账号和密码,成功后即可以建立连接,否则重新进行下一次的连接。初始化完成后进入下一步的差分数据处理部分。主控制程序的流程图如图3所示。

3.2 GPS数据处理模块

该模块的目的是实现定位信息解析。BD970板卡按照NEMA-0813通信标准格式输出定位信息,输出的数据采用ASCII码,语句的分类含有$GPGGA、$GPGSA、$GPGSV等。其中GPGGA 语句是使用最广的数据之一,包括17个字段:语句标识头、世界时间、纬度、纬度半球、经度、经度半球等,结束标记为回车符和换行符,分别用14个逗号进行分隔[9]。该系统主要采用的是GPGGA语句,它包含了系统定位所需要的信息,所以,只需要读取GPGGA语句即可。

微处理器通过串口接收BD970的原始数据,如果保存到缓冲区中的数据以“GPGGA”开头并且以“\r\n”结尾,同时数据校验位正确,则可以判断为一条完整有效的数据信息,然后进行下一步的数据解析处理。如果不符合上述规定,判断为一条无效的数据则丢弃,并继续对接收到的数据进行判断。GPS数据处理流程图如图4所示。

3.3 差分数据处理模块

Ntrip(Networked Transport of RTCM via Internet Protocal)是目前CORS系统主要的数据传输协议,可以在因特网上传输RTK数据。它是基于HTTP协议的通用协议,也是建立在网络TCP/IP协议基础上的协议,HTTP对象为GPS数据流[3]。

Ntrip网络主要由3个部分组成:客户端、服务器和数据处理中心。这里的Ntrip客户和Ntrip服务器都只相当于HTTP连接中的客户端,Ntrip处理中心才是响应它们的服务处理器。在CORS网络中,Ntrip客户端是指收到RTK数据流的流动站设备,使用Ntrip处理中心分配的IP地址通过互联网连接到Ntrip处理中心。差分数据处理流程图如图5所示,首先用户需要发送账号和密码到控制中心进行用户接入,流动站可以请求到差分数据。然后从缓冲区中解析差分数据是否为有效的数据,并判断校验位是否正确。如果符合要求则将定位信息保存起来,否者,重新向CORS中心请求差分数据。

3.4 数据交互模块

本部分主要使用了蓝牙通信技术来实现RTK终端机与用户之间的数据交互[10]:终端机实时向用户发送最终的定位结果供用户查阅使用,用户也可以通过蓝牙给终端机发送操作指令。

由于位板卡解算输出定位结果的速率和蓝牙的数据输出速率是不一样的,为了避免数据的覆盖和丢失,设计了一个多线程模型,并结合带锁的循环队列进行数据缓存。当有数据到来时,写线程就在队列尾部获得互斥锁并将数据写入缓存,当一条完整的定位数结写完后立即释放互斥锁。此时读线程会在队列头部获得互斥锁,并读取一条完整的数据,然后通过蓝牙发送出去并释放互斥锁。数据交互流程图如图6所示。

4 测试结果分析

为了测试终端机在实际应用环境中的可用性和稳定性,选取重庆邮电大学逸夫科技楼作为测试场地。测试分为无遮挡测试和有遮挡测试两种情况。将终端机放置在空旷地带工作为无遮挡测试,将在逸夫科技楼顶进行测试。将终端机放置在逸夫科技楼前的大树旁边工作为有遮挡测试。在室外进行定位测量并保存最终的定位数据,然后在上位机中对定位数据精度进行分析。为了保证每次测试的独立性,测试结束后进行关机操作,然后开机重新启动,再开始下一次测试。

4.1 达到固定解时间分析

RTK终端机的定位结果达到固定解时的输出数据才是有效的,因此达到固定解需要的时间是衡量终端机性能的一个重要指标。最终定位结果中的第6个字段表示GPS状态,“0”表示未定位,“4”表示达到固定解,“5”表示达到浮点解。

终端机观测到一组GPS数据对应的时刻称为历元,大约每隔1 s可以观测到一组GPS数据,实际测量过程中以观测到的历元数来表示终端机的工作时长。图7表示在没有遮挡的情况下达到固定解所需要的时间,终端机可以快速由浮点解状态达到固定解状态输出有效数据,并一直是固定解状态。图8表示有遮挡的情况下达到固定解所需要的时间,终端机会在浮点解状态持续一段时间(10 s左右),然后达到固定解状态输出有效数据,并一直是固定解状态。结果表明在卫星信号和数据传输链有遮挡情况下,终端机也能在较短的时间内达到固定解,满足实际需求。

4.2 定位精度分析

在定位精度测试时,需要分析接收机达到固定解后输出的定位数据。将每组数据所有固定解的平均值作为位置的理论值,然后分别计算了每组数据的定位结果与理论值的偏差值和最大偏差值,将该数据用MATLAB分析后,得到如图9和图10所示的结果。

在不同的环境中分别测试了3组数据,每组数据的采集时间约5 min(约300个历元)。将无遮挡的测试结果通过表1统计分析,将有遮挡的测试结果通过表2统计分析。

通过分析表1和表2中的偏差均值可以看出在两种情况下的整体定位结果比较稳定,误差十分接近,均在1 cm以内,在允许的误差范围内。

通过分析表1中的最大偏差值可知,在没有遮挡时出现的波动较小,定位精度较高,其中最大偏差值约为2 cm,但大部分历元的误差都为厘米级水平,在允许的误差范围内。通过分析表2中的最大偏差值可知,在有遮挡时,由于会对接收的卫星信号产生影响,部分时间出现差分数据传输受到影响,导致定位误差出现一定的波动,因此在测试的过程中有时会出现较大的波动,其中最大偏差值约为2.9 cm,波动幅度在测试精度允许范围以内。

总体而言,无论是没有遮挡的环境还是有遮挡的环境,在测试的过程中某个历元的定位结果中会出现一定的波动,但是整体的实验结果表明,基于BD970板卡的RTK定位系统可以达到厘米级的定位精度,而大地测量要求位置精度也是厘米级。

5 结论

针对无线电传输差分数据时容易受到地理环境、有效距离、气象等因素影响的问题,本文基于Linux嵌入式平台实现了一种实用的RTK技术,将GPS定位技术与3G无线通信技术相结合开发完成了RTK终端机系统,增强了差分数据传输的可靠性和稳定性,提高了定位精度。利用蓝牙通信技术提供了良好的用户体验,实现了可视化功能。采用高性能嵌入式技术实现了小型化、集成化,提高了系统的智能化程度,方便操作。通过对不同环境的测试分析,结果表明本文实现的RTK定位系统是可行的,在没有遮挡和有遮挡的应用场景下均具有较高的稳定性,并且能够提供厘米级的高精度定位结果,可以满足大地测量等实际应用的需要。该设备体积较小、功耗低,便于安装在小型无人机等载体上进行定位导航,具有广泛的应用前景。

参考文献

[1] 邹璇,李宗楠,唐卫明,等.一种适用于大规模用户的非差网络RTK服务新方法[J].武汉大学学报(信息科学版),2015,40(9):1242-1246.

[2] 张国利,时小飞,杨开伟,等.网络RTK支持下的无验潮水深测量方法及其应用[J].测绘通报,2016(12):140-141.

[3] 秦长才,郭辉.基于CORS系统的网络RTK技术在土地勘测定界中的应用[J].测绘与空间地理信息,2015(3):102-103.

[4] 毛琪,潘树国,高旺,等.RTK终端实时动态检测技术研究[J].测绘工程,2015(3):47-52.

[5] 张毅,许勇.基于ARM的商用车信息系统的设计[J].电子技术应用,2016,42(5):57-59.

[6] 邹进贵,李勇.GNSS天线阵列接收机数据采集与解码的实现及应用[J].测绘通报,2015(8):1-3.

[7] 程行,岳锐,金晓龙.基于ARM和3G的船舶燃料管理系统设计[J].电子技术应用,2013,39(10):22-24.

[8] 勇娅询,刘维亭,刘怀芝,等.基于ARM9和Linux的风暴潮监控系统设计[J].电子技术应用,2015,41(7):30-32.

[9] 许金钢,常计东,刘思聪,等.基于GPS定位的自动引导小车设计[J].电子测试,2016(19):7-8.

[10] 甘广辉,童蕾,陈超敏.基于低功耗蓝牙网络的家用胎儿监护系统设计[J].电子技术应用,2015,41(8):34-36.

作者信息:

袁正午,何格格

(重庆邮电大学 移动通信技术重庆市重点实验室,重庆400065)

相关问答

框图 和电路原理图有何异同_作业帮

[回答]按照完成特定功能的电路单元分类,只标出各个功能框的外部信号连接线,从整体上掌握一个复杂的电子系统的功能,这就是框图.电路原理图则是详细的电路...

4分频功能,且这些分频能通过拨动开关转换完成总体方案 框图 ...

[最佳回答]很简单.用一片计数器(例如CD4040),把待分频信号作为计数器输入,以Q1(2分频)或Q2(4分频)作为输出即可(见下图).也可以用一片双D触发器(例如SN74HC74)...

电子发票 的流程_会计学堂

[回答]申请电子发票的流程图第一步:申请票种(去所属分局)1.公章、发票专用章2.税务登记证或三证合一证书复印件3.网络(电子)发票业务申请表4.纳税人...

单片机 电子 时钟详细流程图怎么画?

利用实验平台上的4个LED数码管,设计带有闹铃功能的数字时钟。1、在4位数码管上显示当前时间,计时格式为“时时分分”2、由LED闪烁做秒显示3、利用按键可...

Visio 2013 应用 领域有哪些?

Visio,可以绘制业务流程图、组织结构图、项目管理图、营销图表、办公室布局图、网络图、电子线路图、数据库模型图、工艺管道图、因果图、方向图等,因而,Vis...

汽车电子 水泵原理 框图

[最佳回答]汽车电子水泵工作原理如下:1、电机的圆周运动,通过机械装置使水泵内部的隔膜做往复式运动,从而压缩、拉伸泵腔(固定容积)内的空气;2、在单向阀作用...

电子 设计的基本流程是什么?如何做好一块PCB板?

电子设计的基本流程主要分为以下几步:1、分析需求:首先要分析客户关于电子设计的需求,了解客户需要的产品性能指标,设计范围和时间等,以及需要考虑的其他因...

哪位大仙,急急急!EL系列直流 电子 负载有哪些功能?

[回答]直流电子负载是测试电源和供电系统的常用电子仪器,图1是直流电子负载原理框图。直流电子负载包括如下几个部分:1)电压反馈电路;2)电流反馈电路;3)功...

楼主请问:EL系列可控直流 电子 负载有哪些功能?

[回答]该系列可编程可控直流电子负载提供的OCP/OPP测试项目可以进行过流保护/过功率保护的设计验证,在测试前进行该限值的设定,测试结束后自动显示测试结...

word如何画步骤 框图 -ZOL问答

2.开始画图时,在纸上或电子文档中画一个大括号“{”来表示整个流程。然后,在括号内部画一个箭头指向第一个步骤。3.接着,继续画出下一个步骤,并在这些步骤之...

标签:

相关阅读