电子各种管的应用 多样化的沃尔核材电子系列:热缩管,双壁管等产品引领电子行业,广泛应用于通讯,汽车,医疗等关键领域

小编头像

小编

管理员

发布于:2026年04月14日

100 阅读 · 0 评论

多样化的沃尔核材电子系列:热缩管、双壁管等产品引领电子行业,广泛应用于通讯、汽车、医疗等关键领域

【沃尔核材电子系列产品呈现多样化特点,广泛应用于多个领域】沃尔核材的电子系列产品线十分丰富,其产品包括热缩管、双壁管、标识管、母排管等,这些产品具有一系列优良特性,为电线、电缆、电气设备提供全面的绝缘防护。 沃尔核材的电子系列产品在多个领域得到了广泛的应用。这些产品不仅在电子、电器行业有着广泛的应用,还在通讯、汽车、轨道交通、医疗及核电等众多领域也发挥着重要作用。 这些产品的特点也是沃尔核材电子系列产品的重要优势。热缩管、双壁管、标识管、母排管等产品都具有收缩方便、耐温、阻燃、防腐、无卤环保等优点,正是这些特点使得沃尔核材的产品在市场中具有竞争力。 总的来说,沃尔核材的电子系列产品凭借其多样化的产品线和优良的产品特性,在多个领域得到了广泛的应用,展现了其在电子行业的领先地位。

和讯自选股写手

风险提示:以上内容仅作为作者或者嘉宾的观点,不代表和讯的任何立场,不构成与和讯相关的任何投资建议。在作出任何投资决定前,投资者应根据自身情况考虑投资产品相关的风险因素,并于需要时咨询专业投资顾问意见。和讯竭力但不能证实上述内容的真实性、准确性和原创性,对此和讯不做任何保证和承诺。

工组中常见的稳压管应用电路

#头条创作挑战赛#

基本从学物理我们就开始接触二极管,了解计算它的各种特性,今天旺哥和大家一起了解下二极管里面的一类二极管——稳压二极管,它很特殊,就是它的工作方式为应用在击穿状态,它不特殊,因为它也是也一个二极管,有着二极管的特性。因此稳压二极管经常应用在各种电路中,比如稳压电路,过压保护,限幅,等等众多电路之中。

下面旺哥和大家一起结合电路了解学习常见的稳压管应用电路、

经典的直流稳压电路

此原理图可以说是最经典,也是最原始的稳压管应用电路,它的结构简单,性能也一般,D2是稳压二极管,R1是保护稳压管的限流电阻,不稳定的12V电源电压经过电阻R1加到稳压管D2上面,因为稳压管D2的稳压值是5V,因此电源电压远大于这个值,稳压管D2处于工作状态,导通,将电压稳定在5V左右进行输出。这里指出一个重点,就是电源电压不足5V,便不能打开稳压管,因此稳压管不工作。当电源电压大于5V 稳压管工作,会将电压稳定在它的稳压值,直到承受不了高压损坏。

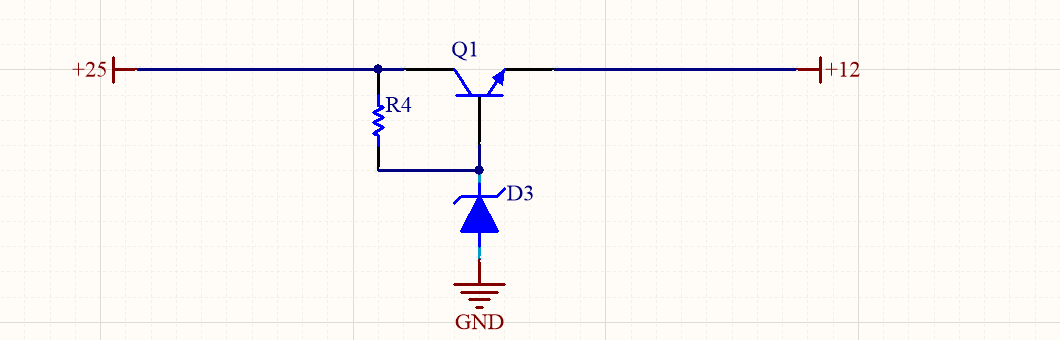
串联方式稳压电路

此电路中,是将稳压值为13V的稳压管D3串联进去,以将三极管的基极电压稳住来实现输出一个恒定电压。下面具体分析:左边电源电压为25V,经过电阻R4,打开稳压管D3,形成一个回路,此时稳压管D3上面会 稳压在13V左右,然后三极管Q1的基极被稳压二极管稳在13V,接着由于三极管Q1里面的基极发射极之间的二极管钳位原因,会将三极管Q1的发射极钳位在13-0.7V=12.3V左右,此时这个电路的输出端就会持续的输出一个稳定的12V电压。

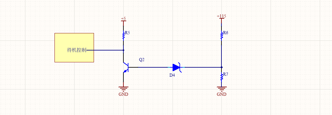
过压保护

这个电路在以前的电视机等家用电器里面经常用到,当直流电源电压正常为115V时,两个电阻分压不会打开稳压管,因此不会使电视机进入待机状态,当直流电源电压大于115V时,结果相反,下面具体分析:当直流电源电压为115V时,电阻R6和电阻R7这个分压电路进行分压后的电压加到稳压管D4右边,此时不会打开稳压管,因此三极管Q2也不会动作待机保护电路不动作,电视机正常工作。当直流电源电压大于115V时,电阻R6,R7进行分压后的电压足以使稳压二极管D4打开,此时经过稳压管D4,到三极管Q2的基极经发射极进入GND,形成回路,驱动打开三极管Q2,导致待机控制IO被拉到GND,待机控制使电视机进入待机模式。

旺哥会和小白一起分析更多的电路知识,一起度过电子入门的难关,看懂了学会了。麻烦点个收藏关注哦!

相关问答

一般 给水管 有哪几种?-楼盘网

[最佳回答]市面上的给水管可以分为PVC-U给水管、PVC给水管、PPR管、PE给水管、铝塑管、PERT管、PB管、镀锌管、铜管等等,其中PPR管是使用得最为广泛的,在市面...

by028e是什么用途是我三极 ?

BY028E是一款高频NPN型三极管。它可以用于各种高频放大和振荡电路中,如RF功率放大器、电视、广播接收机、雷达等。它具有低噪声、高增益、高频率响应等优点,且...

光电管 应用 什么原理_作业帮

[最佳回答]光电管的工作原理是光电效应.高能量的光照到金属板上将能量传给电子,使电子逸出,从而将光信号转变为电信号.当入射光频率大于截止频率时,K极逸出的...

水管 型号有哪些?-楼盘网

[最佳回答]市面上常见的水管型号有DN15(4分管)、DN20(6分管)、DN25(1寸管)、DN32(1寸2管)、DN50(2寸管)、DN65(2寸半管)、DN100(4寸管)、DN125(5寸管)、DN150...

【碳纳米 有什么用途】作业帮

[最佳回答]碳纳米管作者:张楚钰碳纳米管:贵比黄金、细赛人发的"超级纤维"----------------------------------------------------------...

三级 管的 三个 电子 级分为?

三极管三个极基极b、集电极c、发射极e,具体三个极起的作用要看具体应用的电路。但基本的功能是通过基极电流控制集电极和发射极的电流,一个工作正常的三极管基...

共阳共阳极数码 管的 特点?

共阳共阳极数码管是一种常见的数字显示器件,在电子产品中应用广泛。它的特点是具有共阳或共阳极的电极结构,即所有LED灯的阳极(或阴极)连接在一起,而灯的阴...

螺旋 标准、特点、用途是什么?

螺旋管标准本文会详述,也称螺旋钢管或螺旋焊管,是将低碳素结构钢或低合金结构钢钢带按一定的螺旋线的角度(叫成型角)卷成管坯,然后将管缝焊接起来制成的,它...螺...

碳纳米 有什么用途?

氢气被很多人视为未来的清洁能源。但是氢气本身密度低,压缩成液体储存又十分不方便。碳纳米管自身重量轻,具有中空的结构,可以作为储存氢气的优良容器,储存的...

MPP电力管,PVC排管,PE排 管的 区别是什么?

(一)MPP电力管一、定义:MPP电力管又叫(MPP电力电缆保护管、MPP电缆保护管),分为开挖型和非开挖型,MPP非开挖型电力管又称作MPP顶管或拖拉管。采用改性聚...

标签:

相关阅读