电子元器件应用现状 火炬电子:元器件产品广泛应用于众多领域,将紧跟市场需求投入产品研发创新

小编头像

小编

管理员

发布于:2025年05月05日

105 阅读 · 0 评论

火炬电子:元器件产品广泛应用于众多领域,将紧跟市场需求投入产品研发创新

金融界6月14日消息,有投资者在互动平台向火炬电子提问:火炬电子是否有无人机生产供应,有没有合作低空经济项目的计划?

公司回答表示:公司自产元器件产品广泛应用于航空、航天、船舶、军用雷达、电子对抗等领域及5G 通信、光通信、新能源、电子汽车、物联网等领域,目前已有部分产品配套在相关领域,公司将紧跟下游市场和客户需求,持续投入技术和产品的研发创新,同时提醒投资者理性判断,注意投资风险。

本文源自金融界AI电报

干货!一文看懂被动元件行业发展现状:大陆地区需求旺盛

原文标题:2022年全球及中国被动元件行业发展现状及竞争格局分析,大陆地区需求旺盛「图」

一、被动元件行业概况

1、分类

根据材料分子组成与结构在元器件制造过程中是否改变,电子元器件可大体分为元件和器件。元件是加工中没有改变分子成分和结构的产品,包括电阻、电容、电感、电位器、变压器、连接器、印刷电路板等;器件则是加工中改变分子成分和结构的产品,主要为各类半导体产品,如二极管、三极管、场效应晶体管、光电器件、集成电路等。被动元件是不可缺少的基础元件,是电子行业的基石。由于其体积小,常被称为“电子之米”。被动元件中电容、电阻、电感是应用最广泛的三大被动元件。

被动元件的类别

资料来源:公开资料整理

2、销售模式

电子元器件的销售方式主要由授权代理商、小贸易分销商、独立分销、原厂直销几种销售路径来对产品进行销售,授权代理商作为当今市场上的主流销售模式,其目标客户一般都是大、中型生产公司、独立分销商及贸易商,其在产品质量、技术支持、供货和财务支持方面都有非常好的表现,也是其主要的优势所在。同时,由于代理商受原厂的约束其在灵活性不如独立分销商和小贸易商灵活。

电子元器件销售模式对比

资料来源:CNKI,华经产业研究院整理

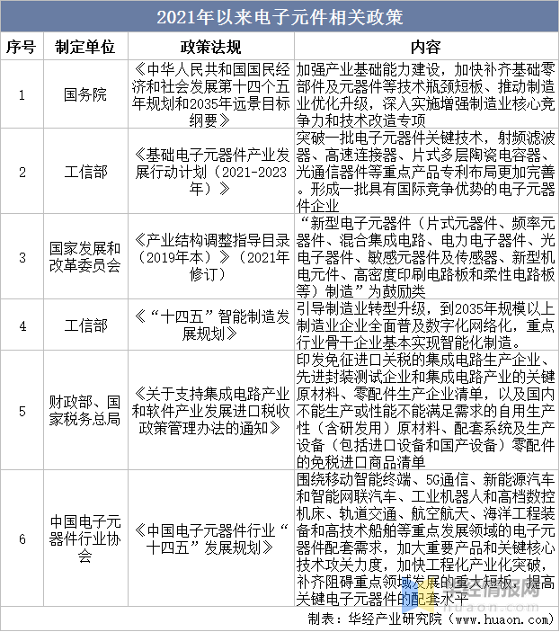
二、电子元件行业相关政策

我国国防政策由过去的“强军目标稳步推进”向“备战能力建设”转变,国防建设将迎来新一轮加速发展。近年来,国家级战略规划重点强调核心器件及关键材料实现自主可控,提升高端新型技术与先进工艺的自主研发,摆脱关键电子元器件依赖进口的状况,加速提升国产化水平。国务院在《中国制造2025》国家行动纲领中明确指出,到2025年,70%的电子核心基础零部件、关键基础材料必须实现自主保障。关键电子元器件供应自主可控已然成为保障我国电子元器件产业链安全完整的必然选择。仅2021年以来,国家及各部委便出台多条相关产业政策鼓励支持核心电子元器件自主可控。

2021年以来电子元件相关政策

资料来源:公开资料整理

三、被动元件行业产业链

不同于追求工艺、迭代快速的主动元器件,被动元件生产工艺相对简单,投入规模相对较小,被动元件公司采用自主生产的模式,类似于半导体芯片企业的IDM模式。电子元器件行业处于电子原材料和整机行业之间,原材料为磁芯、漆包线、骨架和一些辅助性材料,产品则应用于消费电子、汽车电子、工控、航天军工等领域,元器件的技术水平和生产能力直接影响着整个电子行业的发展,因此具有至关重要的基础性作用。

被动元件产业链示意图

资料来源:公开资料整理

MLCC是用量最大、发展最快的片式电子元件品种之一,持续受益于下游需求高景气、国产化潮。截至2020年末,我国已经成为全球最大的MLCC市场,需求占比达到40%。我国MLCC市场规模从2016年的257.2亿元增长到2019年的438.2亿元,复合增长率达到19.4%,2021年中国MLCC市场规模约达483.5亿元。

2016-2021年我国MLCC市场规模及增速

资料来源:中国电子元件行业协会,华经产业研究院整理

四、被动元件行业发展现状分析

1、市场规模

从全球主要被动元件市场规模来看,2021年全球被动元件市场规模为327.7亿美元,预计到2027年将达到428.2亿美元,2021-2027年复合年增长率为4.56%,其中电容销售收入为161亿美元,电感为69亿美元,电阻为60亿美元。

2019-2021年全球主要被动元件市场规模情况

资料来源:household application factory,华经产业研究院整理

2、需求规模

与台湾地区类似,陆系厂商受益于新一轮的全球产能转移与政府的大力支持,不同的是,大陆在消费电子、汽车电子、通信等领域拥有全球最大的市场,也因此成为备受瞩目的新晋力量。据统计,2021年我国被动元件需求规模达到146亿美元,同比增长8.96%。

2019-2021年全球主要地区被动元件需求规模

资料来源:household application factory,华经产业研究院整理

3、被动元件交期数据及价格走势

海外龙头元器件厂商均具有非常庞大的产品线,从不专注于某一产品。这是因为不同元器件产品之间均具有相似性,所以当厂商在某种元器件领域积淀了较强的实力之后,就可以凭借技术积累进行延伸,从而扩大自己的市场规模。据统计,2022Q1,海外龙头公司交期基本持平,少部分产品交期上涨,价格趋势基本稳定。

2022年Q1被动元件交期数据及价格趋势

资料来源:head find electronics ltd,华经产业研究院整理

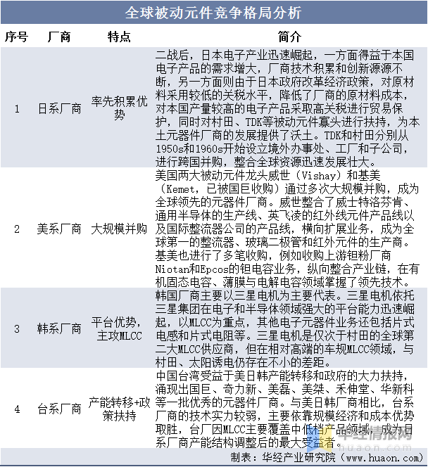
五、被动元件行业竞争格局分析

1、全球格局

虽然日本的消费电子、家电等行业在上世纪90年代后受到美、韩、台的冲击,但电子元器件行业却能凭借坚固的技术壁垒立于不败之地,形成了京瓷(Kyocera)、村田(MuRata)、松下(Panasonic)、太阳诱电(Taiyo Yuden)、TDK、富士通(Fujitsu)、日立(HITACHI)、兴亚(KOA)、罗姆(Rohm)等行业龙头。究其原因,一方面,日本企业凭借精益求精的工匠精神和不断积累的生产工艺,向上游材料技术延伸,深挖护城河。另一方面,依靠高精尖的下游支撑,日企积极布局汽车电子、机器人、航空航天等高端领域,借助旺盛的产业需求不断将生产高端化、精细化。

全球被动元件竞争格局分析

资料来源:公开资料整理

2、国内被动元件公司营收增长迅速

从国内主要被动元件上市公司营收趋势来看,2011~2021年,大陆主要被动元件厂商收入不断攀升,除短期受外部不利因素影响外,整体呈加速增长的态势。

2011-2021年我国主要被动元件公司营收不断攀升

资料来源:各公司公告,华经产业研究院整理

六、被动元件行业发展趋势分析

1、5G手机功能多元化带动被动元件向小型化和高容化发展

随着消费电子日益轻薄化,要在体积日渐缩小的手机机身中植入更多电子元件,要求元件向小型化发展。据统计,近年0201英寸的元件占比不断上升并逐渐替代0402英寸成为主流,未来将向更小尺寸的01005和008004英寸发展。

为匹配终端不断增加的功能,电池容量增长,充电功率提高,要求电容向着大容量和高耐压性趋势发展。预计高端智能手机静电容量预计由2015年的2000μF增长到2023年的4000μF,CAGR达9.05%;中等智能手机静电容量预计由2015年的1000μF增长到2023年的2000μF,CAGR达9.05%

2、新能源汽车驱动电容向小型化和高可靠性发展

现代汽车对功能与安全性的需求将带动MLCC用量增加,驱动车载MLCC向大容量、小型化、低电感特性、高可靠性和高耐压性发展。

“Connectivity”(联网)趋势下,汽车将借助5G通信技术与其周围的人、其他车辆、交通基础设施等连接起来,需要高品质、高可靠性的MLCC来实现相应功能。

“Autonomous”(自动化)趋势下,由于需要对配置在汽车各个部位的多种传感器收集到的大量数据进行处理,汽车搭载的高性能CPU和FPGA将比以往使用的ECU消耗更多电力,因此需要MLCC向大容量化和使用数量增加的方向发展。

“Sharing and Service”(共享与服务)趋势下,汽车每日工作时间将由4小时可能延长至最大24小时,这对MLCC提出了更高的可靠性要求。

“Electric”(电动化)趋势下,对续航能力的需求促使汽车电池容量扩大,需要发展高压化的充电技术以控制充电时间,目前部分高级车已经实际配置800V电池,要求电容的耐压性与之适配

3、5G基站驱动MLCC向高品质和高可靠性发展

5G的高密集组网以及全频谱接入将带来基站数量的增加和基站复杂度的提升,未来5G基站对MLCC的需求将大幅提升。5G基站应用环境苛刻,要求MLCC向高品质和高可靠性发展。从单个宏基站MLCC需求看,5G基站对于MLCC需求主要来自基带处理单元(BBU)和有源天线处理单元(AAU),其中BBU需要高容值电容,AAU有大量大功率高Q值电容的需求。此外,5G需要加载更多更高的频段,基站内电路将变得更复杂,对MLCC可靠性的要求也会变得更高

原文标题:2022年全球及中国被动元件行业发展现状及竞争格局分析,大陆地区需求旺盛「图」

华经产业研究院对中国被动元件行业发展现状、行业上下游产业链、竞争格局及重点企业等进行了深入剖析,最大限度地降低企业投资风险与经营成本,提高企业竞争力;并运用多种数据分析技术,对行业发展趋势进行预测,以便企业能及时抢占市场先机;更多详细内容,请关注华经产业研究院出版的《2022-2027年中国被动元件行业市场全景评估及发展战略规划报告》。

相关问答

【半导体是一种重要的材料,它在现代生活中有着广泛的 应用 ,...

[最佳回答](1)掺入杂质或提高温度,都可以减小半导体的电阻;(2)半导体的导电能力介于导体与绝缘体之间;半导体受外界光和热的刺激时,其导电能力将会有显著变化;...

ptc在生产生活方面 应用 ?

PTC(正温度系数热敏电阻)在生产和生活方面有着广泛的应用,其独特的温度特性使得它在许多领域中都发挥了重要的作用。以下是PTC在生产生活方面的一些应用:温度...

电子 元件是什么?

电子元件是指电路中所使用的被动或者有源电子部件,如电阻、电容、电感、二极管、晶体管等。它们能够对电路的电流、电压、频率等进行控制、调节、放大或限制...

材料在人类社会发展中的作用?

第一台电子计算机的内部元件用的是电子管,这就使得计算机体积庞大。而之后计算机相继使用晶体管、集成电路、半导体作为存储器,使得计算机变得越来越小巧,运算...

电子 科技产品给你带来了什么变化?

首先这些电子产品是现代文明的象征,是社会进步的体现。其次它们的广泛使用能提高我们的生活质量方便我们的生活促进社会经济的发展,加快信息的传播。第三...

__材料可制作二极管和三极管等 电子 元件,科学家发现某些物...

[最佳回答]利用导电性能比金属差,比非金属强的半导体材料可制成二极管和三极管等电子元件;科学家发现某些物质在温度非常低时电阻变成了零,这就是超导现象;利...

存储空间,硬盘,CPU,CPI,显卡,等等的作用分别是什么?-ZOL问答

硬盘是数据储存的地方,断电也不丢失,CPU是数据处理的地方,集成电路设备中的必备单位,电子大脑,最接近体现电脑概念的部分了。内存是临时数据中转站,由于硬盘速...

应用 电子元器件 上常见的导热介质材料有哪些?

也就是说,导热介质有:1,导热硅胶片,或者2,导热硅胶,3,铝合金散热器,4,螺丝钉等介质材料用来帮助一些发热的电子元器件上用来散热。谢谢你的问题!通常在加工...

cx是什么 电子元器件 ?

cx是高压陶瓷电容电子元器件。高压陶瓷电容器,即使用在电力系统中的高压陶瓷电容器,一般如电力系统的计量,储能,分压等产品中,都会用到高压陶瓷电容器。高压...

电子 工程师工作职责是什么?发展前景怎么样? 申请方

[回答]在找工作的时候,很多想要从事电子工程师的同学都想提前了解一下这个岗位的工作职责是什么,以及任职要求都有哪些,都需要学习什么技能才能胜任,下面...

标签:

相关阅读