电子cad应用电路 电子入门必画的十张CAD电路原理图

小编头像

小编

管理员

发布于:2026年04月14日

203 阅读 · 0 评论

电子入门必画的十张CAD电路原理图

如果您是电子CAD初学者,请一定要按照我们的教学要求,完成下面的十个任务,也就是绘制十张电路原理图,这就是我们说的强化训练。

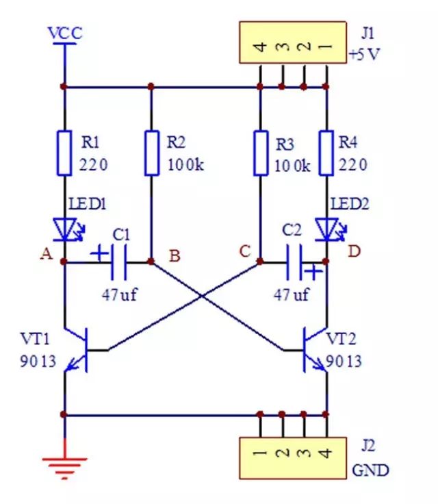
任务1:绘制双闪灯电路原理图

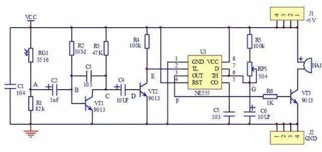
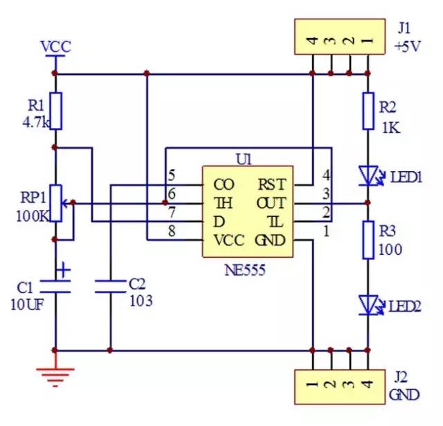
任务2:绘制基于555定时器闪光电路原理图

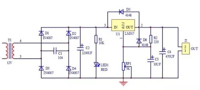
任务3:绘制LM317可调电源电路图

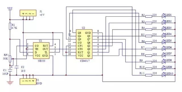
任务4:绘制4017十路流水灯电路原理图

任务5:绘制模拟电子蜡烛电路原理图

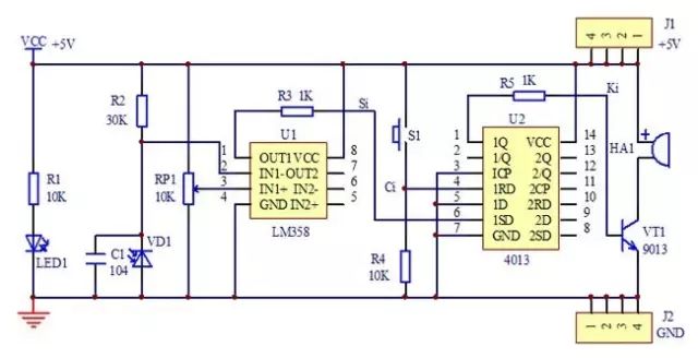
任务6:红外二极管感应报警电路原理图

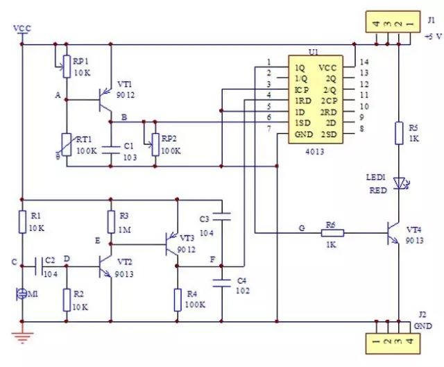
任务7:绘制智能仓库火焰报警器电路原理图

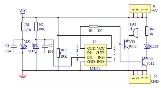
任务8:绘制工作重地禁入报警器电路原理图

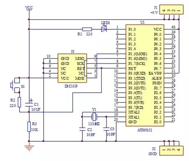
任务9:绘制单片机制作系统电路原理图。

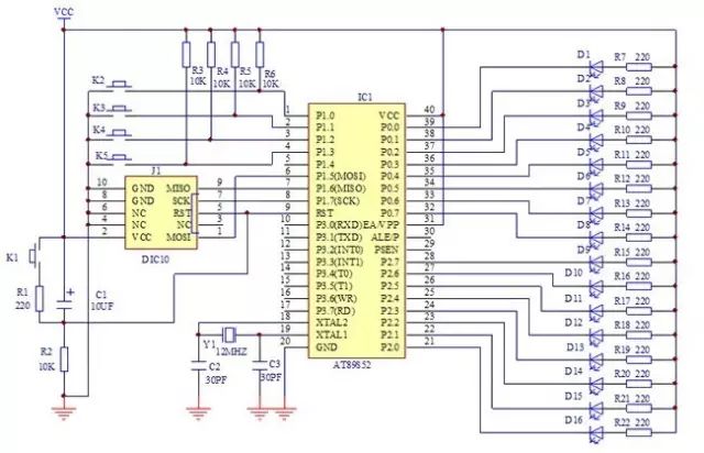
任务10:绘制基于单片机控制的十六路流水灯电路原理图。

电子入门必画的十张CAD电路原理图

如果您是电子CAD初学者,请一定要按照我们的教学要求,完成下面的十个任务,也就是绘制十张电路原理图,这就是我们说的强化训练。

任务1:绘制双闪灯电路原理图

任务2:绘制基于555定时器闪光电路原理图

任务3:绘制LM317可调电源电路图

任务4:绘制4017十路流水灯电路原理图

任务5:绘制模拟电子蜡烛电路原理图

任务6:红外二极管感应报警电路原理图

任务7:绘制智能仓库火焰报警器电路原理图

任务8:绘制工作重地禁入报警器电路原理图

任务9:绘制单片机制作系统电路原理图。

任务10:绘制基于单片机控制的十六路流水灯电路原理图。

来源:网络整理,如涉及版权问题,请及时联系删除

相关问答

cad 画水电线路快捷键?

工具/材料:电脑、CAD。第一步,打开电脑,进入桌面打开CAD,打开图纸。第二步,在命令栏输入命令ML,按空格键确认。第三步,输入ML画墙线命令之后,输入S...工具...

CAD 水电图该如何绘制?

建议你安装天正CAD水电软件,对你可能更有帮助。建筑行业一般水电都是在做好的建筑CAD图上来画水电的安装图,应为建筑的房屋尺寸都已经做好了,那你的水电线路尺...

cad 里如何画各种电线?

工具/材料:电脑、CAD。第一步,打开电脑,进入桌面打开CAD,打开图纸。第二步,在命令栏输入命令ML,按空格键确认。第三步,输入ML画墙线命令之后,输入S...工具...

CAD 电子 行业能干什么?

CAD技术最早曾用于电路原理图和布线图的设计工作。目前,CAD技术已扩展到印刷电路板的设计(布线及元器件布局),并在集成电路、大规模集成电路和超大规模集成电...

cad电路 标识标准?

1、不过首先要做许多准备工作,画出各种元器件符号(甚至封装),做成【块】重复使用,相当于protel里的元件库、封装库,只不过CAD本身是没有这个库的(CAD最大...1...

cad 电气图的组成分哪几个部分?

考图框通常包括电气标准、符号、注释和参考文献等元素。4.图例:用于说明图表中各项涉及的符号或图形元素。图例是图纸上的一个窗格或框架,通常包括表格、符...

电气 cad 电子cad 与auto cad有什么区别?

电气CAD和电子CAD都是针对电气电子领域开发的CAD软件,而AutoCAD是通用的CAD软件。以下是它们的区别:1.电气CAD和电子CAD的功能更加专业化,能够支持电路设计...

AutoCAD画电气图哪个版本好?

1、目前做电气方面设计的国内专业CAD软件有天正、浩辰、博超等。2、天正电气跟建筑专业结合比较紧,很多的建筑专业使用天正,这个可以更好保证图纸的兼容性,缺...

cad 电线算量技巧?

1、用天正电气确定需要计算工程量的电线,直接点击工具那里的加载应用程序。2、下一步选择插件进行加载,等成功以后就关闭窗口。3、这个时候使用QSE命令设置...

CAD 画电工控来自制 电路图 肿么画呀, CAD 里没有看到有什么接确...

听说CAD用来绘制电工控制电路图好,刚安装CAD可不会使用,找到不表示按扭,接触器及线圈图标,难到还要一笔一笔画呀,哪还不如用手画,或在word里画呢?请用过CAD画电...

标签:

相关阅读