电子特气在电子产业的应用 和远气体:电子特气产品将广泛应用于半导体,面板,光伏等新能源产业

小编头像

小编

管理员

发布于:2025年05月05日

104 阅读 · 0 评论

和远气体:电子特气产品将广泛应用于半导体、面板、光伏等新能源产业

金融界12月11日消息,投资者向和远气体提问:尊敬的董秘:公司公告中说公司电子特气下游包含集成电路客户,请问目前已经和哪些集成电路合作?未来预计集成电路客户占营收的比例?

和远气体回答表示,公司电子特气产品品种较多,将广泛应用于半导体、面板、光伏等新能源产业的众多客户,至于未来占比无法做出预计。

本文源自金融界AI电报

2022年电子特气行业研究报告

本文内容选自《2022年电子特气行业研究报告》,已上传有材®大数据+系统(详情点击首页菜单栏)。

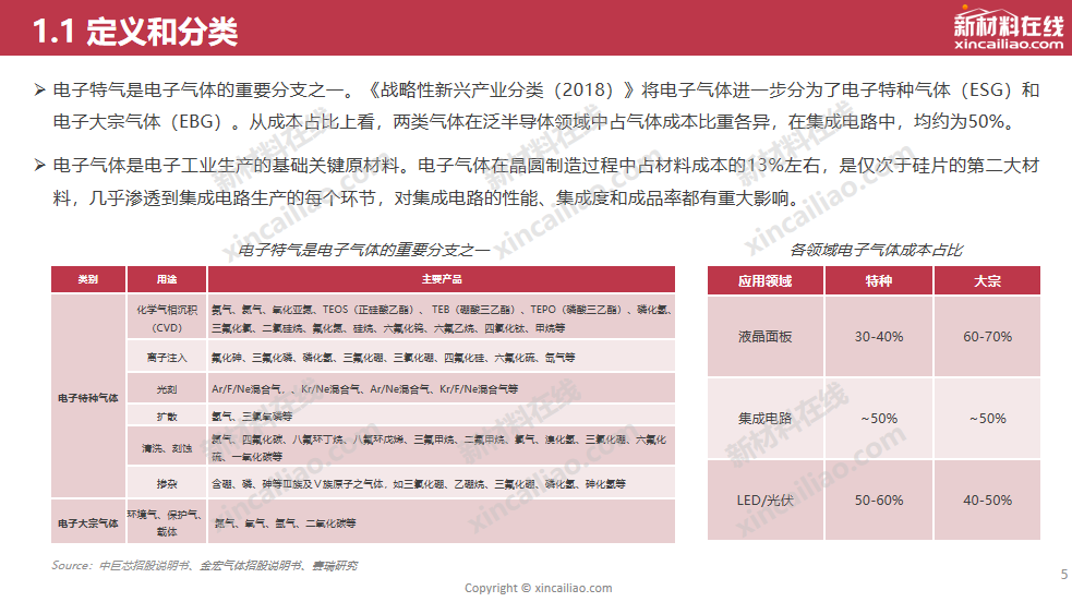
1.1 定义和分类

电子特种气体(简称电子特气)是对纯度、品种、性质有特殊要求的工业气体,被称为集成电路、液晶面板、LED及光伏等材料的“粮食”和“血液”,广泛应用于离子注入、刻蚀、气相沉积、掺杂等工艺。

电子特气是电子气体的重要分支之一。《战略性新兴产业分类(2018)》将电子气体进一步分为了电子特种气体(ESG)和电子大宗气体(EBG)。从成本占比上看,两类气体在泛半导体领域中占气体成本比重各异,在集成电路中,均约为50%。

电子气体是电子工业生产的基础关键原材料。电子气体在晶圆制造过程中占材料成本的13%左右,是仅次于硅片的第二大材料,几乎渗透到集成电路生产的每个环节,对集成电路的性能、集成度和成品率都有重大影响。

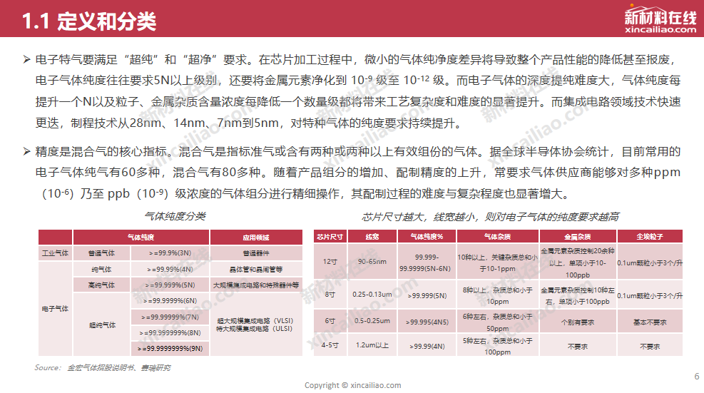
电子特气要满足“超纯”和“超净”要求。在芯片加工过程中,微小的气体纯净度差异将导致整个产品性能的降低甚至报废,电子气体纯度往往要求5N以上级别,还要将金属元素净化到 10-9 级至 10-12 级。而电子气体的深度提纯难度大,气体纯度每提升一个N以及粒子、金属杂质含量浓度每降低一个数量级都将带来工艺复杂度和难度的显著提升。而集成电路领域技术快速更迭,制程技术从28nm、14nm、7nm到5nm,对特种气体的纯度要求持续提升。

精度是混合气的核心指标。混合气是指标准气或含有两种或两种以上有效组份的气体。据全球半导体协会统计,目前常用的电子气体纯气有60多种,混合气有80多种。随着产品组分的增加、配制精度的上升,常要求气体供应商能够对多种ppm(10-6)乃至 ppb(10-9)级浓度的气体组分进行精细操作,其配制过程的难度与复杂程度也显著增大。

集成电路是电子特气最重要的应用方向。电子特种气体的下游应用主要包括四大领域:集成电路、显示面板、太阳能和LED。全球半导体市场约占电子特气总需求的72%,国内集成电路市场约占电子特气总需求的44%,是占比最大的应用领域。

2.1 产业链分析

电子特种气体属于工业气体的一个细分领域,与工业气体产业链类似,电子特气产业链上游主要为原材料与设备,中游为加工处理环节,下游为销售环节,且集中于集成电路、液晶面板、LED照明和太阳能电池等高新电子工业。

在电子特气行业的上游供应方面,气体原料及化工原料是电子特气的主要生产原料,气体原料主要来源于上游空气气体企业、金属冶炼企业、化工生产企业以及粗气体产品企业。气体设备是电子特气的重要生产设备,主要包括分离、纯化、压力检测等设备。同时,由于气体产品大多为危险化学品,因此存储和运输环节也是电子特气供应链中不可或缺的一环。

目前,空分设备、基础化学原料供求普遍较为稳定,变动较小。随着国家对环境保护以及工业尾气排放目标的进一步明确,原材料中的工业尾气的供应也将更加充足。

电子特气是集成电路、显示面板、太阳能电池、LED制造过程中不可缺少的原材料,四大应用领域规模的扩张将带动电子特气行业的增长。在半导体方面,下游5G基础设施的不断完善、推动物联网、车联网、消费电子等应用需求增长将推动半导体行业的进一步发展,而我国庞大市场需求牵引正成为半导体转移的主要阵地,产能持续扩张,市场规模增速远高于全球。

2.2.1 市场规模:全球半导体

2.2.2 市场规模:中国集成电路用

2.3.1 供给分析:国产化率

2.3.2 供给分析:利润分析

2.3.3 供给分析:供气模式

2.4.1 细分市场分析——含氟特种气体

2.4.2 细分市场分析——稀有气体

2.4.3 细分市场分析——硅烷

2.4.4 细分市场分析——乙硅烷

2.4.5 细分市场分析——砷烷、磷烷

2.4.6 细分市场分析——其他

3 电子特气行业壁垒

4.1 电子特气竞争格局

海外巨头把持全球市场,电子特气市场集中度极高。全球特种气体市场呈现集中度高、寡头垄断的竞争格局,全球CR4为91%,同时海外四巨头垄断了国内 88%的市场份额,国内厂商仅占据12%的市场份额。

中国电子特气产能相对分散,细分领域龙头数多。中国第一梯队的企业包括金宏气体、华特股份、雅克科技、硅烷科技、昊华科技、南大光电等,企业特气业务收入已具备规模性,在细分领域产品优势明显,例如金宏气体生产的超纯氨纯度高达7N、华特气体的光刻气通过ASML、 Gigaphoton双认证,硅烷科技生产的硅烷纯度高达7N,均为细分产品领域的龙头企业。

4.3.1 重点企业分析——空气化工

4.3.2 重点企业分析——林德集团

4.3.3 重点企业分析——液化空气

4.3.4 重点企业分析——日本酸素

4.3.5 重点企业分析——华特气体

4.3.6 重点企业分析——金宏气体

4.3.7 重点企业分析——昊华科技

4.3.8 重点企业分析——南大光电

4.3.9 重点企业分析——雅克科技

.......

完整版报告请点击首页菜单栏查看详情

相关问答

电子特气 是什么?

电子特气是一种工业气体,也被称为特气、特种气体或电子气。它是一种高纯度的气体,经特殊处理和提纯以满足各种工业和科学应用的要求。电子特气可以包括氢气、...

特气 和普通气体的区别?

特气是指易燃易爆、有毒、有腐蚀性、纯度特别高的气体。特种气体的储存、输送与分配过程的设备、管道和部件的总称则称为特气系统。电子特气广泛应用于半导体...

什么是 电子气体 ? 电子气体 有哪些? – 960化工网问答

什么是电子气体?电子气体有哪些?最佳答案电子气体气体工业名词,半导体工业用的气体统称电子气体。按其门类可分为纯气,高纯气和半导体特殊材料气体三大类。...

电子气 体是哪些气体?

气体工业名词,半导体工业用的气体统称电子气体。按其门类可分为纯气,高纯气和半导体特殊材料气体三大类。特殊材料气体主要用于外延,掺杂和蚀刻工艺;高纯气体...

电子特气 龙头股?

昊华科技600378:电子特气龙头。公司2020年实现营业收入54.22亿元,同比增长10.1%;归属于上市公司股东的净利润6.48亿元,同比增长18.92%;归属于上市公司股东...

哪位好基友,跪求回复,仲恺稳定的 电子特气 ,电子特气使用率...

[回答]陈江仲恺六路步行至三星电子厂站,乘坐205路(或201路),在汇佳购物广场站下车,步行至陈江站,乘坐长18路,在惠州南线汽车站下车,步行至惠阳汽车总站,乘...

敢问大家,上海特种气体的 应用 范围是怎样的呢?

[回答]特种气体兴起于60年代中期,作为基础化工材料,主要运用于大型石油化工、半导体器件、光导纤维、激光、医学科学、临床诊断、医药消毒、水果催熟、食...

上海特种气体主要 应用在 哪些地方?

[回答]石化用特种气体安全贮运1.危险品专车运输,尽量是厂家直接送货并有合格的押运员,懂行的搬运工,轻装轻卸。2.瓶帽必须配戴好,避免在汽车急刹车及装卸...

诸位大佬 求赐教,广州省心的 电子特气 哪里靠谱,电子特气用途?

[回答]博罗县福田三丰气体厂实力非常不错,尤其是公司的老板,格局大,有远见,非常有魄力。电子厂好累的!而且学不到技术!消耗自己的青春!天河的工资比较高...

朋友们!你们谁清楚!秋长很好的 电子特气 ,电子特气好上手吗??

[回答]长得特高不一定有病,比如姚明就很健康。垂体病变过多分泌生长激素造成的疾病叫巨人症。一堆沙子是松散的,可是它和水泥、石子、水混合后,比花岗岩...

标签:

相关阅读