氧气在电子行业的应用 逸云天电子:氧气检测仪在工业领域有哪些应用?

小编头像

小编

管理员

发布于:2026年04月14日

105 阅读 · 0 评论

逸云天电子:氧气检测仪在工业领域有哪些应用?

  氧气检测仪是一种用于检测环境中氧气浓度的仪器,常用于工业安全领域。它可以通过化学反应或电化学反应等原理,对空气气体中的氧气含量进行快速、准确地检测。在工业生产过程中,特别是在涉及易燃易爆或有毒物质的环境中,氧气检测仪的使用对于保障工人安全和生产安全具有重要意义。那么氧气检测仪在工业领域有哪些应用呢?下面是逸云天小编的分享。

  以下是其中的一些例子:

  1.化工行业:在化工行业中,氧气检测仪可以用于监测反应釜、储罐和管道中的氧气浓度,以确保生产过程中的安全。

  2.金属冶炼:在金属冶炼过程中,氧气检测仪可以用于监测氧气浓度,以确保冶炼过程的安全,并防止金属被氧化。

  3.消防行业:在消防行业中,氧气检测仪可以用于监测火灾现场的氧气浓度,以确保消防员的安全,并指导消防员的行动。

  4.医疗行业:在医疗行业中,氧气检测仪可以用于监测医院病房、手术室和重症监护室等场所的氧气浓度,以确保患者的安全。

  5.食品行业:在食品行业中,氧气检测仪可以用于监测食品加工过程中的氧气浓度,以确保食品的质量和安全。

  6.电子行业:在电子行业中,氧气检测仪可以用于监测电子设备制造过程中的氧气浓度,以确保电子设备的质量和安全。

  总而言之,氧气检测仪在工业领域中的应用非常广泛,它可以提高生产过程的安全性和稳定性,以确保生产过程的安全和产品的质量。在未来,随着技术的不断进步和应用需求的不断增长,氧气检测仪的应用前景将更加广阔。

氧气、氩气、氮气、大宗电子气体等应用场景合集

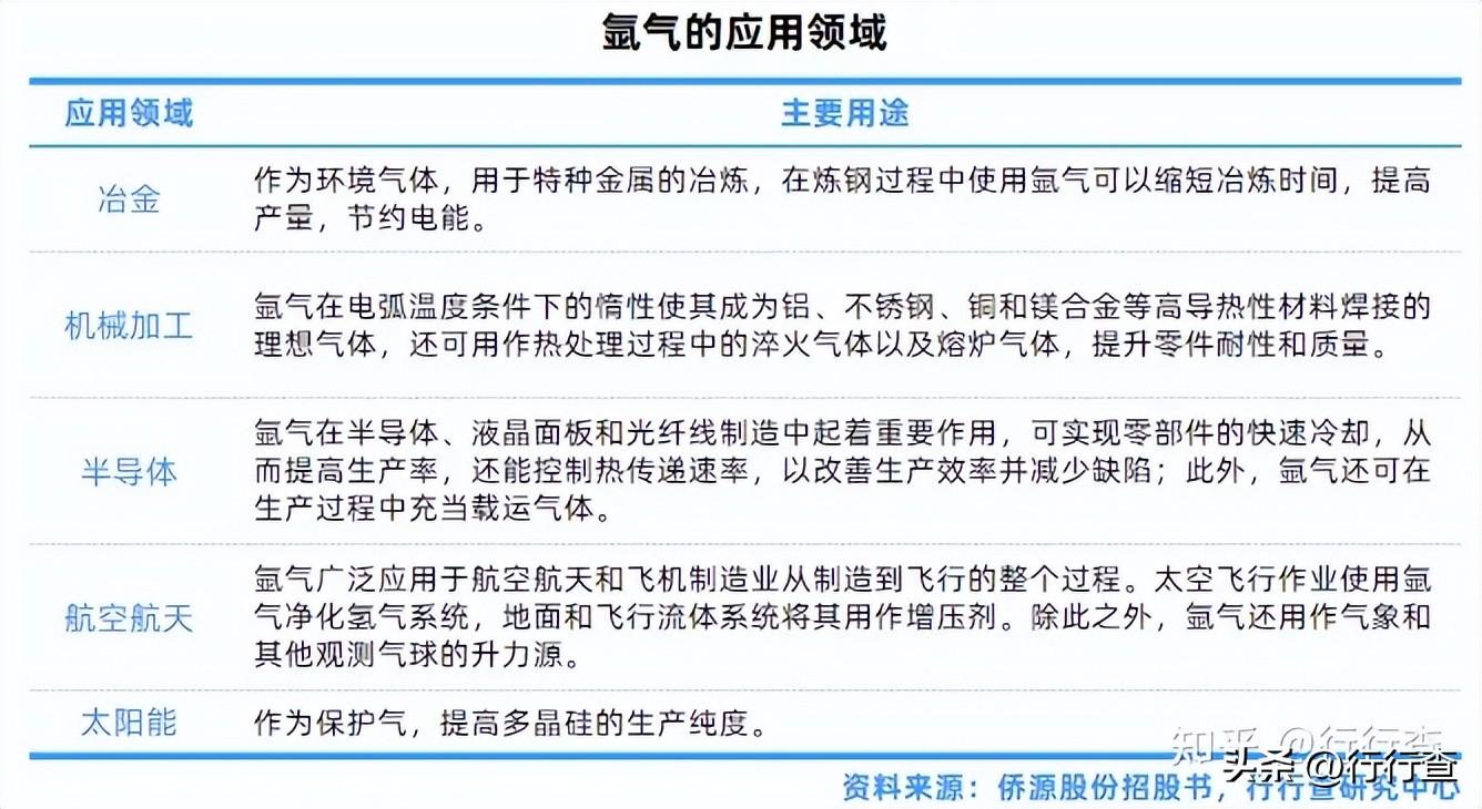
•氧气的应用领域:氧气化学性质比较活泼,通常在工业生产中作为氧化剂或者助燃剂,广泛用于冶金、煤化工、浮法玻璃、金属切割与焊接等工业生产过程,在新能源、新材料、环保等战略新兴产业中的应用也在不断拓展。此外,按照国家标准生产的医用氧气还可以用于医疗及医药。

•氩气的应用领域:氩气是一种惰性气体,化学性质十分稳定,在冶金、电子信息、半导体、晶硅电池、金属焊接等生产过程中被用作保护气,在照明工业中被用于填充气体。

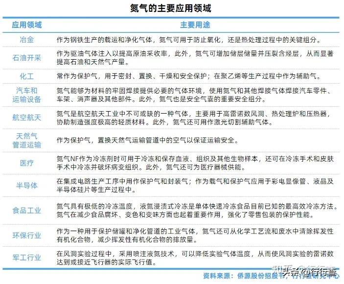
•氮气的应用领域:氮气化学性质较为稳定,在冶金、化工、电子信息、半导体、浮法玻璃、晶硅电池、磁性材料等工业生产中被用作保护气,在天然气管道输送中作为置换气。由于液态氮气温度非常低,在金属低温处理过程中应用广泛;氮气无毒无味,因此液氮也被用于食品冷冻及食品、药品的包装。

大宗气体与特气应用场景丰富

工业气体是现代工业的基础原材料,在国民经济中有着重要的地位和作用,广泛应用于半导体、液晶面板、LED、光纤通信、光伏、医疗健康、节能环保、新材料、新能源、高端装备制造、食品、冶金、化工、机械制造等新兴行业及国民经济的基础行业,对国民经济的发展有着战略性的支持作用。

半导体为电子气体提供广阔空间

电子特气是市场规模占比最高的特种气体。电子特气是纯度和质量稳定性最高要求最高的特种气体,纯度一般在6N以上。特种气体按应用领域分类可分为电子特气、医疗气体、标准气体、激光气体、食品气体、电光源气体等,电子特气在其中占比超过60%。电子特气广泛应用于集成电路制造领域和半导体照明领域,其中集成电路制造中主要用于硅片制造、氧化、离子注入、CVD、刻蚀等环节,半导体照明中主要用于外延片制造和刻蚀环节。

光伏产业成为行业重要推动力

太阳能电池是一种利用太阳光直接发电的光电半导体薄片,由于太阳能是可再生的清洁能源,太阳能电池具有广阔的发展前景。电池片是太阳能电池的核心组件,目前,主流的太阳能电池片分为晶体硅电池片和薄膜太阳能电池片。电子特气在二者的生产过程中均扮演着重要角色。

在光伏制造产业中,如晶硅提纯、硅晶体切割加工、刻蚀清洗、印刷电极等生产工序中会使用氩、氢、氮、氧等大宗气体和硅烷、磷烷、三氟化硼等特种气体,起到氛围保护、输送特气、参与反应等作用。近年来,工业气体行业随光伏行业全面回暖,特别是99.9999%纯度的硅烷和99.9999%的氨气的需求量越来越大。

可点击下方 行行查 链接查看 报告全文

www.hanghangcha.com

相关问答

氧气的电子 变成了什么?

氧气的电子变成了O2-在化学中所有的元素都被分为两种,还原性和氧化性,还原性典型的就是金属类,在空气中容易失去电子,从而变成正离子。氧原子在空气中不稳定...

1、碳有多种同位素,在科学上均有重要的 应用 ,任写出其中一种...

[回答]1.测古物年代2.V(H2)=1/3*V,耗氧气V1(O2)=1/6*VV(CO)=2/3*V,耗氧气V1(O2)=1/3*V所以总耗氧气V(O2)=1/2*V3.H2SO4==2H++SO42-4...

1mol 氧气 分子中含有多少个 电子 ?不要告诉我是16个_作业帮

[最佳回答]16NA个NA:阿佛伽德罗常数符号,含义:1mol任何物质所含的粒子数均为阿伏加德罗常数个,近似值为6.023×10^23/mol.16NA个NA:阿佛伽德罗常数符号,含...

氧气 为什么能得 电子 啊,还有水为什么会失?

氢氧根OH-中H是+1价,在阳极上不可以得电子,所以只能OH-中的O2-价失电子,化合价升高到零价,即得到O2,同时H离子与O离子结合生成H2O.电极反应式:4OH--4e-...

一摩尔 氧气 为什么含有16个 电子 ?

电子式表示的是成键原子的价电子数,对于主族元素而言就是最外层电子数。氧元素是8号元素,价电子数为6,所以氧气的电子式中表示出来的是12个电子,每个氧原子内...

一个 氧气 得四个 电子 变成什么,为什么,(在氢央燃料电池中)?

酸性条件下与氢离子结合形成水,碱性条件和中性条件下与水结合形成氢氧根离子,还有,应该是一个氧气分子。。。酸性条件下与氢离子结合形成水,碱性条件和中性条...

氧气的 性质,作用,用途是什么_作业帮

[最佳回答]一种化学元素.化学符号O,原子序数8,原子量15.9994,属周期系ⅥA族.氧的发现1774年英国化学家J.普里斯特利用一个大凸透镜将太阳光聚焦后加热氧化...

Na2O2与足量H2O反应,共生成0.2mol 氧气 ,转移 电子 数目为0.4N...

[最佳回答]从化合价升降角度来计算.Na2O2中O的化合价从-1价变为O2中的0价,每生成1molO2...常温常压下,Na2O2与足量H2O反应,共生成0.2mol氧气,转移电子数目为0...

【氨气是一种重要工业原料,在工农业生产中具有重要的 应用 .(...

[最佳回答]2(g)+O2(g)═2NO(g)△H=+180.5kJ•mol-1②4NH3(g)+5O2(g)═4NO(g)+6H2O(g)△H=-905kJ•mol-1③2H2(g)+O2(g)═2H2O(g)...

氧气 和氯离子谁更容易得 电子 】作业帮

[最佳回答]解析:氧气更容易得电子.因为O2是强的氧化剂,易得电子.又因为Cl-是最低负价,只具有还原性,没有氧化性,不可以得电子.解析:氧气更容易得电子.因为O2...

标签:

相关阅读