高中化学中电子仪器的应用 高中化学,实验常用仪器主要用途及注意事项,难得的大汇总

小编头像

小编

管理员

发布于:2025年05月06日

111 阅读 · 0 评论

高中化学,实验常用仪器主要用途及注意事项,难得的大汇总

化学实验知识在高考中占有百分之二十的比重,历年高考化学实验题都是以大题压轴的形式出现,同学们对化学实验存在着望而生畏的心理,要想学好这部分的知识,

除了要把基础知识掌握外还是要多多做题才能将知识点学牢学透。

为了帮助大家更高效地答好这部分的知识,小器为大家整理了

“高中化学实验常用仪器” ,里面包含了高中化学实验仪器的主要用途方法和注意事项。

面一起来看下吧!完整版可打印!私信备注【化学】就可免费下载! 相信一定会帮到大家的!

如果偏科提升成绩有困难,可以跟小器讲一讲哦!

你只管看,小器负责带你们提分!

高中化学:18个基础实验常用仪器用途及注意事项,考前拿下

化学实验知识在高考中占有百分之二十的比重,要想学好这部分的知识,除了要把基础知识掌握外还是要多多做题才能将知识点学牢学透。

为了帮助大家更高效地答好这部分的知识,为大家整理了“高中化学实验常用仪器”,里面包含了高中化学实验仪器的主要用途方法和注意事项。

完整版点我头像发:资料 ,即可

下面给大家分享:

相关问答

初中化学 实验常用 仪器的 主要用途及注意事项谢谢】作业帮

[最佳回答]一,试管盛放少量固体或液体;用作少量物质的反应容器.1.试管可以直接加热,加热时外壁不能有水.2.装液体时不超过试管容量的1/2,加热时不超过试管容...

请问 高中 阶段哪些 化学仪器 可直接加热,哪些不可以,说明原因?_...

[最佳回答]1.试管,加热液体要预热2.量筒,比较粗略量体积,不能加热3.烧瓶,垫石棉网才可加热4.容量瓶,不能久置所配的液体,不能加热5.坩埚,高温冷却时应放在干燥...

高中 阶段需要掌握的 化学仪器的 精确度_作业帮

[最佳回答]酸碱式滴定管精确到0.1mL,可以估读一位,即读到0.01mL托盘天平可以精确到量程的千分之一.如最大称量为100g的,可以读0.1g.10mL的量筒通常可能精确到...

初中到 高中 需要什么 化学 药剂和器材做实验,请陈列出来(只要名...

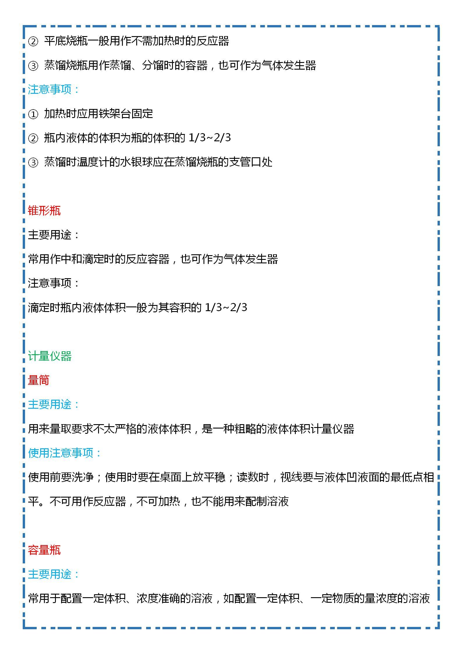
[最佳回答]实验器材:烧杯、圆底烧瓶、蒸馏烧瓶、锥形瓶、容量瓶、分液漏斗、长颈漏斗、普通漏斗、玻璃棒、胶头滴管、酒精灯、蒸发皿、泥三角、三脚架、铁架台...

【请问点有关 化学实验 仪器的 问题请问初三 化学 上学期能用上什...

[最佳回答]中学化学器材有:1试管(只能装1/3的试剂,夹子要夹在管口1/3处,可以直接加热,不能直接装强碱加热,否则会被腐蚀而漏夜)2试剂瓶(广口磨沙是装一般试剂...

化学 实验制备 仪器的 作用?

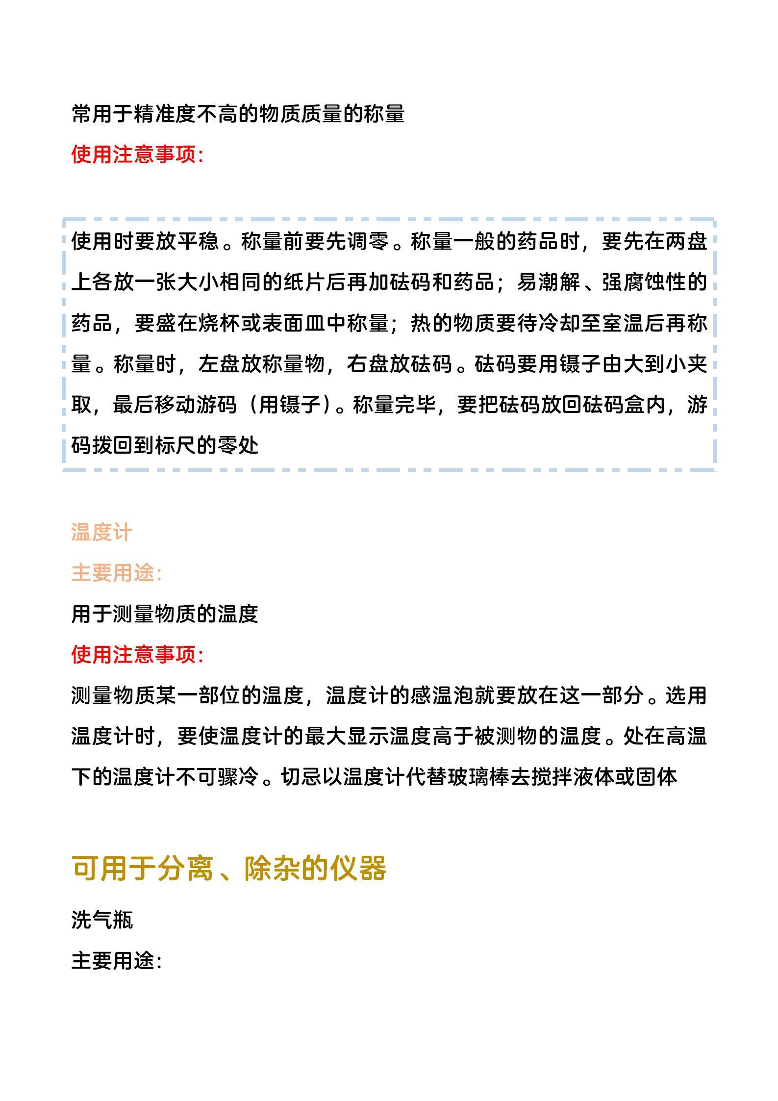
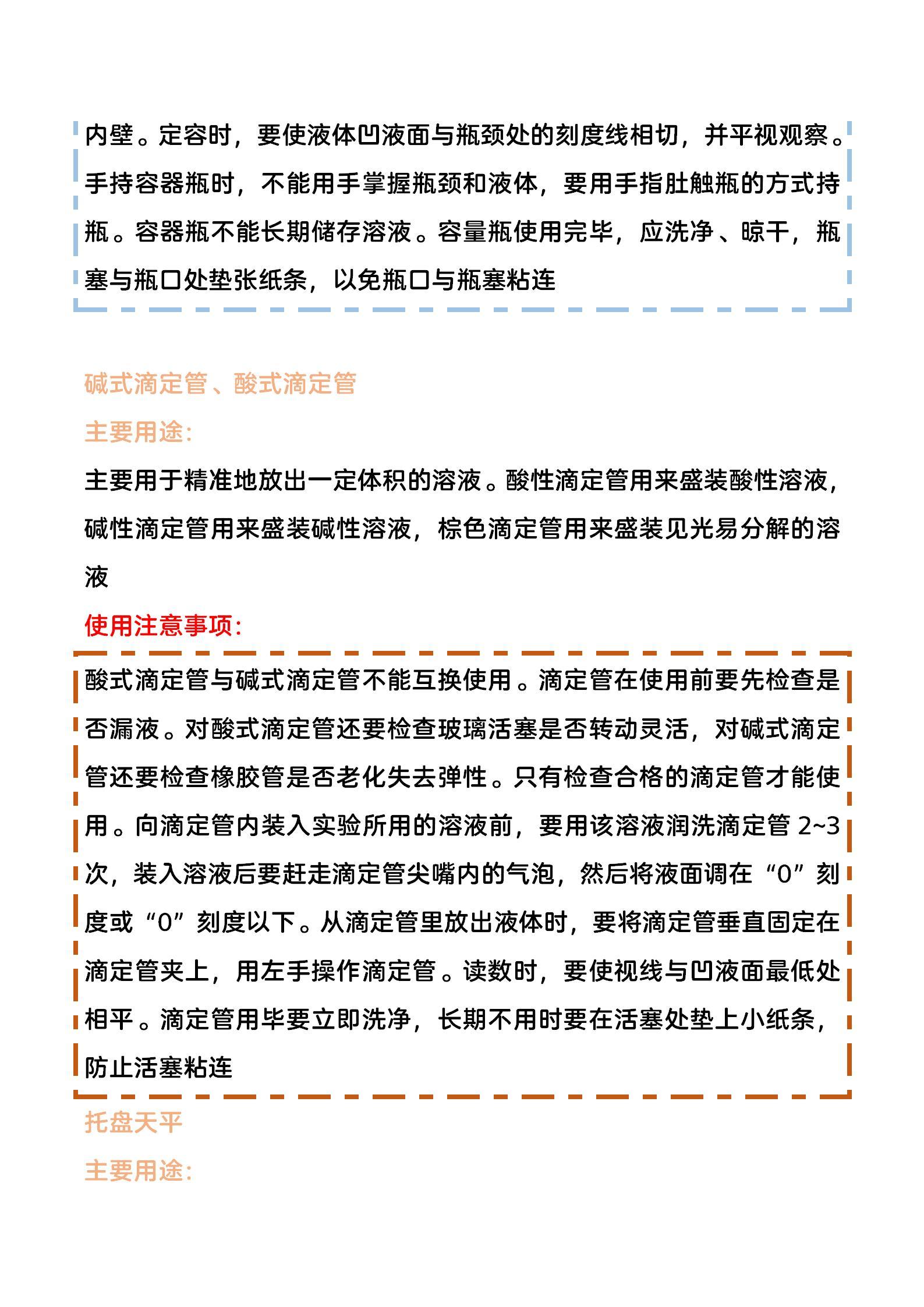
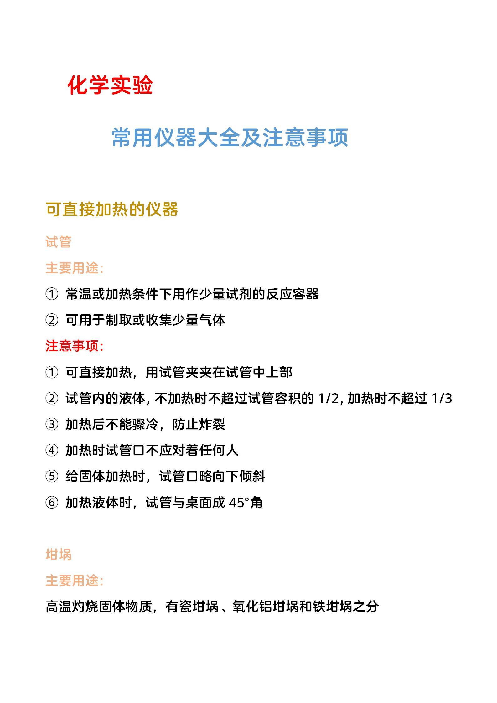
1.试管:用作少量试剂的反应容器,在常温或加热时使用。注意,加热后不能骤冷,防止炸裂。2.烧杯:用作配制溶液和较大量溶剂的反应容器,在常温或加热时使用。...

初中化学 实验常用 仪器 有哪些?(求完整答案)急!_作业帮

[最佳回答]能加热的仪器1.试管用来盛放少量药品,常温或加热情况下进行少量试剂反应的容器,可用于制取货收集少量气体.使用注意事项:①可直接加热.②加热...

化学实验 仪器 有哪些哦初中的,起作用,注意事项有哪些哦?_作业帮

[最佳回答]玻璃仪器:烧杯,烧瓶,试管,

初中化学 实验室常备 仪器 和药品有那些?_作业帮

[最佳回答]试管天平烧杯酒精灯蒸发皿铁甲台锥形瓶燃烧勺镊子坩埚坩埚钳燃烧匙试管夹铁架台玻璃棒漏斗集气瓶烧瓶导管量筒胶头滴管毛玻璃...

初中 化学 什么 仪器 能存放液体?

初中化学用细口瓶或者是滴瓶来存放液体药品。细口瓶和滴瓶又可以分成棕色瓶和普通的无色透明的玻璃瓶,棕色瓶一般装受热易分解或见光易分解的液体。滴瓶常常...

标签:

相关阅读