芯片的种类及其应用电子书 一文了解芯片的分类,设计流程和相关职位

小编头像

小编

管理员

发布于:2026年04月14日

193 阅读 · 0 评论

一文了解芯片的分类、设计流程和相关职位

本文将从芯片分类、设计流程以及涉及到的相关职位分享,方便有兴趣进入芯片设计领域或者有兴趣了解芯片设计领域的伙伴参考。文章也是我自己在收集资料以及日常接触到的一些芯片设计领域的客户接触到的信息的汇总,本人非芯片设计领域的专家,仅仅作为分享。

如有有兴趣了解芯片制造的流程,欢迎大家搜索我的另外一篇文章:一文了解芯片的制造过程:从沙子到芯片。

首先,了解一些芯片相关的概念。

一、芯片、半导体、集成电路,是一个意思么?

结论:可以不是一个意思,也可以是一个意思。

对于吃瓜群众闲聊来说,这三个是一个意思;

对于业内人当工作来说,那肯定还是不一样的。

我也是吃瓜群众,仅作为基本的浅显的区分。开始还是先把事情说明白。

首先:

半导体是一种材料!是一种材料!是一种材料!

半导体( semiconductor),指常温下导电性能介于导体(conductor)与绝缘体(insulator)之间的材料。地球物质存在的形式多种多样,固态、液态、气态等。人们一般会把导电性差的材料,如煤、人工晶体、琥珀、陶瓷等称为绝缘体。而把导电性比较好的金属如金、银、铜、铁、锡、铝等称为导体。可以简单把介于导体和绝缘体之间的材料称为半导体,比如硅、锗、砷化镓等。

半导体的材料在芯片产业里面主要有这3种分类:

半导体材料分类

基于半导体的这三类材料不同的特性适合的应用场景,逐渐发展全球半导体为核心材料的四大产业:集成电路,分立器件,传感器和光电器件

基于半导体材料发展的四大产业

其中,集成电路的份额占据了半导体产业中的80%以上,所以,有时候大家会把集成电路=半导体产业,这么表达,一般来说也没毛病。

接下来

讲下集成电路

百度百科对集成电路的介绍:集成电路(integrated circuit)是一种微型电子器件或部件。采用一定的工艺,把一个电路中所需的晶体管、电阻、电容和电感等元件及布线互连一起,制作在一小块或几小块半导体晶片或介质基片上,然后封装在一个管壳内,成为具有所需电路功能的微型结构;其中所有元件在结构上已组成一个整体,使电子元件向着微小型化、低功耗、智能化和高可靠性方面迈进了一大步。

集成电路

感觉还是太复杂。

说人话:集成电路就是把N个半导体元器件组合在一个电路板上面使用,比如简单到只有五个元件连接在一起形成的相移振荡器,当它还在图纸上呈现的时候,我们也可以叫它集成电路。

插播知识:

有时候会遇到PCB板,不要和集成电路混淆了。

PCB版(印制电路板)和集成电路(IC)的关系:集成电路(IC)是焊接在PCB板上的;PCB板是集成电路(IC)的载体。以蛋挞为例子,蛋挞能吃的部分是“集成电路”,蛋挞托是“PCB板”,蛋挞坏了就的丢了,但是蛋挞托坏了可以换。

集成电路和PCB板的区别

然后

什么是芯片?

芯片,又称微电路(microcircuit)、微芯片(microchip),是指内含集成电路的硅片,体积很小,常常是计算机或其他电子设备的一部分。比如我们常听说的麒麟9000处理器,英特尔处理器,高通处理器……

麒麟9000

简单笼统来说:芯片是由无数的集成电路集合而成的,是相对独立的配件。

最后:

以我们常见的书本来比喻:半导体、集成电路、芯片的关系。

半导体是纸的原材料:植物纤维

集成电路是由植物纤维做的纸

芯片就是有很多纸张组成的书

二、芯片的分类

1、按照不同的应用场景来分类,大体分为:消费级、工业级、汽车级、军工级、宇航级。

芯片分类1

小黑板:

1、合适的就是最好的,比如,宇航级和军工级的芯片,虽然制程工艺看起来比较老,都是90nm甚至是130nm以下,但追求的是极致的稳定。

2、消费级芯片如果直接拿来用于汽车上面用,会出问题的。此处某些品牌请自己对号入座吧,没有经过车规级严苛认证的,安全是有可能出问题的。汽车芯片,尤其是MCU部分,被国外品牌高度垄断。

3、一般来说,消费级、工业级、汽车级、军工级、宇航级,芯片开发的周期越来越长,价格也越来越贵。

汽车芯片被国外垄断

汽车芯片等级

2、按照晶体管工作状态和电信号种类来粗略分类,可以分为四大类:数字芯片、模拟芯片、数模混合芯片、特种芯片。

简单来说:

数字芯片(数字IC):就是传递、加工、处理数字信号的IC,它的世界只有0和1。

模拟芯片(模拟IC)模拟IC:是处理连续性的光、声音、速度、温度等自然模拟信号的IC。

模拟/数字转换:模数转换器ADC和数模转换器DAC,是数字和模拟世界通信的连接桥梁。通过ADC,可以将模拟信号转换成数字信号去存储和处理;通过DAC,可以将数字信号转换成模拟的声音等信息,重现模信号的世界。

二区别的部分区别如下图:

模拟IC和数字IC的区别

数字芯片、模拟芯片、数模混合芯片、特种芯片的大概分类如下图:

集成电路芯片分类

网上也看到有人将芯片参照人的身体构造功能去分类,也给大家分享下

拟人方式芯片分类

小黑板:

1、数字芯片门槛相对比较低,占到整个集成电路市场份额的80%以上。

2、模拟芯片门槛高“模拟芯片就像一件艺术品”,大概占到整个芯片市场份额的13%,且被国外巨头垄断。因为模拟芯片品类复杂,芯片的开发和迭代周期长(有的甚至长达10-20年),寻求高可靠性与低失真低功耗,需要高知识产权制造、丰富的工艺经验支持。模拟芯片行业的市场竞争格局较为分散,行业前十的龙头公司也仅有 63%的市占率;但 top2(德州仪器和亚德诺)占据了 28%的 市场份额,头部公司具有显著的竞争优势。

3、目前的趋势之一:主芯片:SOC化,外围芯片数模化。

德州仪器从2004年起一直蝉联第一

三、芯片行业的分工

1、芯片架构IP公司

ARM:全球领先的英国的半导体知识产权(IP)提供商!通过出售架构IP获利。

目前全世界大部分的智能手机,平板电脑等的SOC芯片是基于ARM的架构设计生产出来的。举个栗子:苹果、华为、高通、联发科的处理器,都是ARM授权的。

Arm的三种授权方式:处理器、POP以及架构授权。

处理器授权是指授权合作厂商使用Arm设计好的处理器,对方不能改变原有设计,但可以根据自己的需要调整产品的频率、功耗等。

POP授权是处理器授权的高级形式,Arm出售优化后的处理器给授权合作厂商,方便其在特定工艺下设计、生产出性能有保证的处理器。

架构授权是Arm会授权合作厂商使用自己的架构,方便其根据自己的需要来设计处理器。

基于此种模式,授权费和版税就成了Arm的主要收入来源。除此之外,就是软件工具和技术支持服务的收入。

2、芯片设计公司

海思、三星、高通、联发科、AMD、英特尔、展讯、紫光、哲库科技、中兴、寒武纪、中兴……

目前同时具备芯片设计和生产能力的是英特尔和三星。

3、芯片代工制造公司‍

台积电、英特尔、三星、中芯国际……主要是把芯片设计公司设计出来的芯片给制造出来。

4、芯片封测公司

中国台湾省日月光、长电科技、艾克尔、中国台湾省矽品科技、力成、天水华天、通富微电、京元电、南茂和颀邦。

5、芯片材料和设备公司

比如光刻机的:阿斯麦(ASML),晶圆的:主要是日本厂商信越半导体和胜高科技、EDA厂商主要是Synopsys、Cadence、Mentor这三家。

小黑板:

1、在之前我分享的《一文了解芯片的制造过程:从沙子到芯片》中,提到过在制造环节,我们在晶圆、光刻机、光刻胶、抛光机等多个领域存在“卡脖子”现象

2、在芯片设计领域,我觉得目前最大的“卡脖子”有2个环节:IP和EDA

(1)IP。现阶段,PC级、服务器级等基于X86的架构需要英特尔的IP授权、手机等智能终端需要用到ARM的IP授权,一旦有极端冲突,将无法使用。华为的服务器业务中涉及到X86架构的产品就因为制裁,现在被迫“优化调整了”。

(2)芯片设计EDA软件

EDA(Electronic Design Automation)是电子设计自动化软件的简称,EDA 产业是集成电路设计最上游、最高端的产业,涵盖了集成电路设计、布线、验证和仿真等所有流程,是集成电路设计必需、也是最重要的软件工具,被称为“芯片之母”。

EDA软件分类如下

EDA软件分类

目前全球EDA主要被Synopsys新思科技、Cadence楷登电子、Mentor明导国际三巨头垄断,它们直接或者间接占据了全球超过80%的份额。

Cadence ,楷登电子,成立于1988年,总部位于美国加州圣何塞,产品覆盖了芯片设计、物理功能验证、布局布线,模拟/混合信号及射频芯片设计,PCB设计和硬件仿真建模等。

Synopsys,新思科技,成立于1986年,总部位于美国加州山景城, 是EDA解决方案提供商及接口IP的供应商。

Mentor,明导国际,现称为西门子EDA,成立于1981年,总部位于美国俄州威尔森维尔,产品包括SoC、IC、FPGA、PCB设计工具及相关服务。

四、芯片设计流程(以数字芯片为主)

首先,芯片有简单的,又复杂的,每个公司规模、运营模式、产品等不一样,所以对于芯片设计的人员配备和要求都不一样。这里只是就芯片设计的流程,进行大概的梳理。

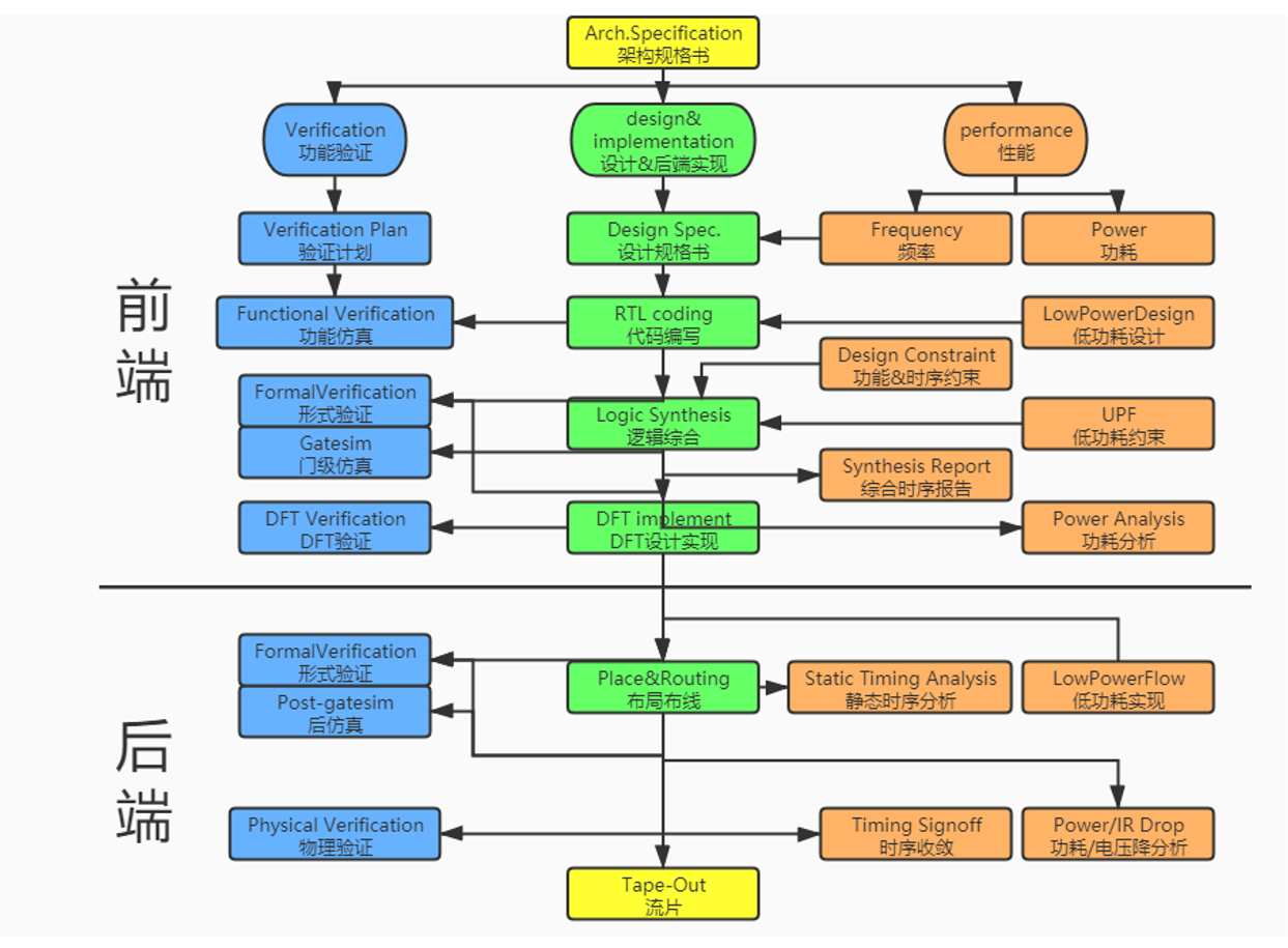
1、以前端、后端作为分界的数字IC的参考设计流程,如下图:

以前后端分界

前端设计涉及到的:

TL(register transfer level) 设计:利用硬件描述语言,如VHDL,Verilog,System Verilog, 对电路以寄存器之间的传输为基础进行描述。

功能仿真:通常是有DV工程师来完成这部分工作,通过搭建test bench, 对电路功能进行验证。

逻辑综合:逻辑综合是将电路的行为级描述,特别是RTL级描述转化成为门级表达的过程。也就是将代码翻译成各种实际的元器件。

STA:(static timing Analysis) 静态时序分析,也就是套用特定的时序模型,针对特定电路分析其是否违反设计者给定的时序限制。

DFT:design for test(可测性设计),DFT通常要做扫描路径设计(Scan Design)、内建自测试(Bist)、TAG(Joint Test Action Group,联合测试工作组)、ATPG(Automatic Test Pattern Generation)自动测试向量生成等工作。

因为DFT相对独立,可以在前端,也可以放在后端,在这个图里面我们把它放到前端里面。

后端设计涉及到的:

布局规划(FloorPlan):布局规划就是放置芯片的宏单元模块,在总体上确定各种功能电路的摆放位置,如IP模块,RAM,I/O引脚等等。布局规划能直接影响芯片最终的面积。

CTS:Clock Tree Synthesis,时钟树综合,简单点说就是时钟的布线。由于时钟信号在数字芯片的全局指挥作用,它的分布应该是对称式的连到各个寄存器单元,从而使时钟从同一个时钟源到达各个寄存器时,时钟延迟差异最小。这也是为什么时钟信号需要单独布线的原因。

布线(Place & Route):这里的布线就是普通信号布线了,包括各种标准单元(基本逻辑门电路)之间的走线。比如我们平常听到的0.13um工艺,或者说90nm工艺,实际上就是这里金属布线可以达到的最小宽度,从微观上看就是MOS管的沟道长度。

寄生参数提取:由于导线本身存在的电阻,相邻导线之间的互感,耦合电容在芯片内部会产生信号噪声,串扰和反射。这些效应会产生信号完整性问题,导致信号电压波动和变化,如果严重就会导致信号失真错误。提取寄生参数进行再次的分析验证,分析信号完整性问题是非常重要的。

版图物理验证:对完成布线的物理版图进行功能和时序上的验证,验证项目很多,如LVS(Layout Vs Schematic)验证,简单说,就是版图与逻辑综合后的门级电路图的对比验证;DRC(Design Rule Checking):设计规则检查,检查连线间距,连线宽度等是否满足工艺要求, ERC(Electrical Rule Checking):电气规则检查,检查短路和开路等电气 规则违例等等。

2、如果是按照标准单元的SoC芯片设计,流程如下图:

标准单元

来源是文章:SoC设计方法与实现。

硬件设计定义说明(Hardware Design Specification)

 硬件设计定义说明描述芯片总体结构、规格参数、模块划分、使用的总线,以及各个模块的详细定义等。

模块设计及IP复用(Module Design & IP Reuse)

 对于需要重新设计的模块进行设计;对于可复用的IP核,通常由于总线接口标准不一致需要做一定的修改。

顶层模块集成(Top Level Integration)

 顶层模块集成是将各个不同的功能模块,包括新设计的与复用的整合在一起,形成一个完整的设计。通常采用硬件描述语言对电路进行描述,其中需要考虑系统时钟/复位、I/O环等问题。

前仿真(Pre-layout Simulation)

 前仿真也叫RTL级仿真。通过HDL仿真器验证电路逻辑功能是否有效。在前仿真时,通常与具体的电路物理实现无关,没有时序信息。

逻辑综合(Logic Synthesis)

 逻辑综合是指使用EDA工具把由硬件描述语言设计的电路自动转换成特定工艺下的网表,即从RTL级的HDL描述通过编译与优化产生符合约束条件的门级网表。

版图布局规划(Floorplan)

 版图布局规划完成的任务是确定设计中各个模块在版图上的位置,主要包括:

I/O规划,确定I/O的位置,定义电源和接地口的位置;

模块放置,定义各种物理的组、区域或模块,对这些大的宏单元进行放置;

供电设计,设计整个版图的供电网络,基于电压降(IR Drop)和电迁移进行拓扑优化。

功耗分析(Power Analysis)

 在设计中的许多步骤都需要对芯片功耗进行分析,从而决定是否需要对设计进行改进。

 在版图布局规划后,需要对电源网络进行功耗分析(PNA,Power Network Analysis),确定电源引脚的位置和电源线宽度。

 在完成布局布线后,需要对整个版图的布局进行动态功耗分析和静态功耗分析。

 除了对版图进行功耗分析以外,还应通过仿真工具快速计算动态功耗,找出主要的功耗模块或单元。

单元布局和优化(Placement & Optimization)

 单元布局和优化主要定义每个标准单元的摆放位置并根据摆放的位置进行优化。

静态时序分析(STA,Static Timing Analysis)

 STA是一种静态验证方法

 通过对提取电路中所有路径上的延迟等信息的分析,计算出信号在时序路径上的延迟,找出违背时序约束的错误,如检查建立时间(Setup Time)和保持时间(Hold Time)是否满足要求。

形式验证(Formal Verification)

 形式验证也是一种静态验证方法。

 在整个设计流程中会多次引入形式验证用于比较RTL代码之间、门级网表与RTL代码之间,以及门级网表之间在修改之前与修改之后功能的一致性。

可测性电路插入(DFT,Design for Test)

 可测性设计是SoC设计中的重要一步。通常,对于逻辑电路采用扫描链的可测试结构,对于芯片的输入/输出端口采用边界扫描的可测试结构。基本思想是通过插入扫描链,增加电路内部节点的可控性和可观测性,以达到提高测试效率的目的。一般在逻辑综合或物理综合后进行扫描电路的插入和优化。

时钟树综合(Clock Tree Synthesis)

 SoC设计方法强调同步电路的设计,即所有的寄存器或一组寄存器是由同一个时钟的同一个边沿驱动的。构造芯片内部全局或局部平衡的时钟链的过程称为时钟树综合。分布在芯片内部寄存器与时钟的驱动电路构成了一种树状结构,这种结构称为时钟树。时钟树综合是在布线设计之前进行的。

布线设计(Routing)

 这一阶段完成所有节点的连接。

寄生参数提取(Parasitic Extraction)

 通过提取版图上内部互连所产生的寄生电阻和电容值,进而得到版图实现后的真实时序信息。

 这些寄宿生电路信息将用于做静态时序分析和后仿真。

后仿真(Post-layout Simulation)

 后仿真也叫门级仿真、时序仿真、带反标的仿真,需要利用在布局布线后获得的精确延迟参数和网表进行仿真,验证网表的功能和时序是否正确。后仿真一般使用标准延时(SDF,Standard Delay Format)文件来输入延时信息。

ECO修改(ECO,Engineering Change Order)

 ECO修改是工程修改命令的意思。

 这一步实际上是正常设计流程的一个例外。当在设计的最后阶段发现个别路径有时序问题或逻辑错误时,有必要通过ECO对设计的局部进行小范围的修改和重新布线,并不影响芯片其余部分的布局布线。在大规模的IC设计中,ECO修改是一种有效、省时的方法,通常会被采用。

物理验证(Physical Verification)

 物理验证是对版图的设计规则检查(DRC,Design Rule Check)及逻辑图网

2、模拟芯片设计参考流程,如下图

模拟芯片设计流程

另外,模拟芯片和数字芯片,如果参照数字芯片的前端和后端分工看的话,有相通也有区别,以下面这个流程图为例:

模拟芯片和数字芯片的设计流程区别

模拟芯片设计的自动化程度低于数字芯片设计,对于工程师的经验积累要求更高。

芯片设计和制造,有时候真的感觉有玄学。芯片设计参数、晶圆良品率、航发金属疲劳、老板开会时长、女朋友发脾气的原因,并称现代高科技领域五大玄学。

五、芯片职位简单介绍及职业规划建议

首先,对于芯片研发相关未毕业的在校本科生的建议:一定要考研!一定要考研!一定要考研!最好是能跟着在你毕业前能参与到流片的导师。

其次,我们参考下相对有一定规模芯片公司的岗位设计

公认的金字塔塔尖:

职位名称:芯片架构设计师

门槛:☆☆☆☆☆

待遇:天花板很高(从百万级到千万级)

要求:博士3年以上/硕士8年以上,精通前后端、算法等,且对验证等均有了解。

其他:架构设计师一般会从前端设计师转型

职位名称:EDA架构设计师

门槛:☆☆☆☆☆

待遇:天花板很高(从百万级到千万级)

要求:博士3年以上/硕士8年以上,精通算法、C+等。

其他:这个领域急需天降猛男

2、数字芯片四大职位:前端设计,验证,DFT,后端

门槛排序:前端设计>后端≈DFT≥验证

待遇:刚毕业是差不多的,后续,前端设计的岗位会有一定优势

其他:

(1)前端最好硕士及以上(未来走技术路线和管理路线都比价好),验证本科就行,验证更吃项目经验以及项目覆盖度。

(2)比较标准的配备的话,是1个前端设计,标配3个验证。吐个槽:前端设计工程师和验证工程师的关系,有时候如同互联网公司里面的程序员和产品经理的关系,都觉得对方有病。

(3)后端和DTF一般在大公司比较多,小公司里面可能前端就兼顾着把这些做了。但是后端和DFT,资深的现在非常值钱,也有百万级的。

(4)验证如果懂编码,那么会更容易上手;如果对半导体物理器件等这种知识比较好的话,对于后端工程师是一个不小的优势

3、模拟芯片两个大方向:模拟设计和模拟版图

门槛:模拟设计>模拟板图

待遇:模拟设计>模拟版图

其他:

(1)模拟设计一般要求高学历,且比较吃经验,模拟版图的薪资比模拟设计要差一截,但是相对来说门槛也比较低,是IC设计岗位中对本科生比较友好的职位。

(2)模拟类目前的重点方向

时钟类: 振荡器,锁相环,延迟锁相环

高速互连类: serdes, lvds, DDR,

数据转换类: AD/DA,

电源管理类:LDO bandgap, DCDC等

(3)模拟芯片的大企业不多,选择相对比较少,但是相对稳定,经验越丰富(职业生涯长)越值钱。

敲黑板:工作没有贵贱之分,只有合不合适;芯片技术类吃学历,吃项目经验;数字芯片来钱快,模拟芯片门槛高;数字芯片青春饭,模拟芯片较稳定。

写在最后:

高端技术是买不来的,是需要一代又一代人脚踏实地干出来的。在这里向所有为芯片行业国产化进程付出努力的工程师们致敬。

芯片技术发展进程中具有里程碑意义的5本书

第一本

Charles A. Desoer(C.A 狄苏尔)和Ernest S. Kuh(葛守仁)的“Basic Circuit Theory”, 1971。

中文版:《电路基本理论(上下册)》,译者:林争辉, 人民教育出版社1979年出版。

C.A 狄苏尔和葛守仁的“Basic Circuit Theory”

中文译本《电路基本理论(上下册)》

这本书详细介绍了电路的相关理论知识,这些知识为后续集成电路的迅猛发展奠定了扎实基础。作者之一是美国加州大学伯克利分校的葛守仁教授,他1982年访华讲学,受到邓小平的接见。中文版由当时上海交大的林争辉教授翻译,后来成为20世纪80年代国内的畅销书,电子专业的大学生和研究生几乎人手一册,各类电路考试(包括出国考试)都有这本书相关的考题。

第二本

Leon O. Chua(蔡少棠)和Pen-Min Lin(林本铭)的“Computer-Aided Analysis of Electronic Circuits: Algorithms and Computational Techniques”, 1975。

“Computer-Aided Analysis of Electronic Circuits: Algorithms and Computational Techniques”

中文译本《电路计算机辅助设计》

这是最早详细介绍用计算机对电子电路进行辅助分析的一本书,作者是美国加州大学伯克利分校的蔡少棠教授和美国普渡大学的林本铭教授,没有中文翻译版。20世纪70年代末到80年代,上海交大的王豪行教授率先开设了“电路计算机辅助设计”课程,1995年在此基础上编写了一本专门教材(上海交通大学出版社出版),在国内有很大影响。

第三本

P.Antognetti,D.O.Pederson和H.De Man的“Computer Design Aids for VLSI Circuits”, 1981。

“Computer Design Aids for VLSI Circuits”

作者之一D. O. Pederson是著名电路仿真程序 SPICE的主要发明人。在芯片设计行业,SPICE是每一个从业人员都知道的软件,有的可能在大学里用过它,有的可能曾利用它完成自己的设计。这本书针对超大规模集成电路的电路设计,讨论了电路仿真的原理和实现,没有中文译本。

第四本

Carver Mead(卡弗·米德)和Lynn Conway(林恩·加威)的“Introduction to VLSI Systems”, 1979。

“Introduction to VLSI Systems”

中文版:《超大规模集成电路系统导论》,译者:何诣,科学出版社,1986

直到1979年,芯片设计都是由很高水准的专家完成的,他们了解设计的每一个方面,从半导体制造、晶体管特性,一直到可能有1000个门的模块(这是那个时代芯片制造的极限)。但是后来的芯片设计变得太复杂了,不适合懂工艺的人去做,而工艺也变得太复杂,遇到了很大困难。随着米德和加威这本书的出版,这一切都发生了变化。这本书目前已经绝版,但它是半导体芯片设计和设计自动化领域有史以来最具影响力的书籍。米德和加威通过创建简化的布局设计规则和适合数字设计的简化时序模型,将设计与制造分开。芯片设计不再需要了解制造工艺的每一个细微差别,不再需要把每一个晶体管都看作是一个模拟器件。最重要的一点是,这意味着计算机专业毕业的学生可以设计数字芯片了——原来设计芯片都要有深厚的电子工程知识(电子工程专业毕业或同等知识储备)——但这本书出来后,制造细节可以被封装起来无须芯片设计者考虑,因而计算机专业毕业的人也可以设计芯片了。

第五本

Te Chiang Hu(胡德强)and Ernest S. Kuh(葛守仁)的“VLSI Circuit Layout: Theory and Design”, 1986。没有中文译本。

“VLSI Circuit Layout: Theory and Design”

这本书系统地讲解了芯片版图布局布线问题,把几何图形和连线的排列转换成数学模型,从而用合适的算法来进行物理布局布线设计。该书介绍了当时刚发明的“模拟退火”布局方法和葛守仁教授提出的“通道布线”等,这些算法都成为后续商业化EDA工具的基本原理和基本方法。没有这些开创性的思路和总结的理论,就不会有现在设计芯片必不可少的EDA工具和EDA商业巨头,如Cadence、Synopsys等。

本文为乖小熊原创,保留所有权利。

相关问答

你知道半导体有哪些常见的 应用 吗?请列举至少五项.你知道超导...

[最佳回答]答:(1)半导体的应用十分广泛,主要是制成有特殊功能的元器件,如晶体管、集成电路、整流器、激光器以及各种光电探测器件、微波器件等.(着)高温超导材...

芯片 和半导体怎么区别?

芯片和半导体区别1、分类区别:不同于半导体的材料属性,芯片特指的是半导体材料各种工艺处理后,生产出来的集成电路个体产品,因此芯片是半导体元件产...芯片...

电路板与主板修理的书籍推荐下谢谢诶-ZOL问答

现在主板维修的书籍太多了从2006年以后基本内容都是大同小异买多了也是浪费那建议购买那本全彩的主板维修从入门到精通>>(2DVD)(全彩典藏)和主板常用芯片及...

全志科技在国内 芯片 界地位高?

1、全志科技是2018年度中国十大芯片设计公司之一其余几家包括汇顶(市值1000亿)、兆易(600亿)、圣邦(250亿)、士兰微(250亿)、紫光等,全志的市值90亿,...当然...

半导体和 芯片的 区别?

分类差异:与半导体的材料特性不同,芯片是指经过各种工艺处理后生产的集成电路个体产品。因此,芯片是半导体元件产品的总称。通过材料特性,两者在定义上有很大...

怎么根据 芯片 上的丝印查找 芯片 型号-ZOL问答

低损耗功率开关芯片需要详细参数可以私信我发给你或者看我yonghuming有时候还会在包装盒、数据手册或者产品目录中找到完整的型号信息。如果手头有这些资料...

四年级下册语文书纳米技术的资料?

纳米技术是一种应用微小粒子的科技,它在材料、生物、电子等领域都有着广泛的应用。在生物方面,纳米技术被用于制药、治疗癌症等方面,具有更高效、更精准的特...

按要求作文。也许将来有这么一天,我们发明了一种智慧 芯片 ...

阅读下面的文字,按要求作文。也许将来有这么一天,我们发明了一种智慧芯片,有了...人类有史以来有关物理的一切公式、定律便纷纷浮现出来,比老师讲的还多,比书本...

《纳米集成电路制造工艺》第一和第二版这两本书怎么样?

很好的书,张汝京是中国半导体领军人物,创办了中芯国际,你需要有材料学的背景才看得懂。很多半导体制造工艺的术语很好的书,张汝京是中国半导体领军人物,创办...

关于电脑维修类的书籍 - 小悟空 的回答 - 懂得

英文的顶级作品是这一本:UpgradingandRepairingPCs(17thEdition)(Hardcover)进步。笔记本电脑维修技能速成(芯片级)(附光盘)作者:施乐军等编著出版...

标签:

相关阅读