湿电子化学品的应用进展 2025年,湿电子化学品需求量总计将达到624万吨

小编头像

小编

管理员

发布于:2025年05月06日

103 阅读 · 0 评论

2025年,湿电子化学品需求量总计将达到624万吨

导言:

湿电子化学品是电子工业中的关键性基础化工材料之一,它支撑着现代通信、计算机、信息网络技术等一系列现代技术产业。制造硅基芯片有数百道工序,需要重复进行光刻、显影、蚀刻、薄膜等工艺,要用到大量的湿电子化学品。预测显示,湿化学品部门的收入增长6.7%,预计2022 年将达到42 亿美元。

手机、电脑、汽车……这些耐用产品中都少不了芯片,而要制造出合格的芯片,电子级磷酸、电子级硫酸和功能性电子级蚀刻液等高质量的湿电子化学品是关键。

国产化率仅10%,仍有成长空间

国际上,湿电子化学品的应用始于20世纪60年代,早于中国十几年,因而最先进的技术被欧美、日本等国家和地区垄断。目前,国际上制备了SEMIG1至SEMIG4不同等级的湿电子化学品标准,领先的企业在G4等级技术上趋于成熟,并在G5等级已有突破。中国的湿电子化学品行业起步较晚,

目前在中低端市场已发展成熟,广泛应用于太能电池生产环节,市场竞争激烈;而显示面板、半导体等行业的需求仍然依赖进口。

中国大陆大多数企业湿电子化学品产品等级在SEMIG1至G2,部分企业在单一产品上达到SEMIG3级别,只有极少数企业个别产品达到SEMIG4级别,与世界领先水平还有较大差距。在湿电子化学品的高端产品上,国产化率仅10%左右。内资企业的布局集中于中低端市场。

目前国内6吋及以下晶圆加工所用的湿电子化学品的国产化率已经超过80%。8nm吋晶圆产品加工所用的湿电子化学品国产化率正在不断提升。行业国产化率提升机遇明显。

三大领域用湿化学品需求量总计将达到624万吨

当前,全球湿化学品竞争格局,主要可分为三大块:

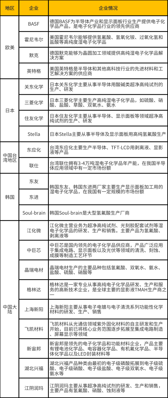
第一块市场份额,是由欧美传统老牌企业(包括它们在其他地区开设的工厂所创的销售额)所占领,其市场份额(以销售额计)约为32%,主要生产企业有德国巴斯夫(BASF)、E-Merck、美国杜邦、霍尼韦尔、会瞻、应特格等。

第二块市场份额,是约有30%的市场份额由日本的十家左右生产企业所拥有,主要包括关东化学公司、三菱化学、京都化工、日本合成橡胶、住友化学、和光纯药工业(Wako)、stella-chemifa公司等。

市场其余部分可归为第三块市场份额,主要是中国台湾、韩国、中国大陆本土企业(即内资/合资企业)所占领,约占全球市场总量的37%。余下1%的市场份额由其它国家、地区(主要指亚洲其它国家、地区的企业)所有。

集成电路领域用湿化学品,全球95%以上市场份额被国外公司占据,国内企业全球市占率不足5%。 国内企业在电子级硝酸、氢氟酸和磷酸方面近年来取得较大突破,电子级硫酸、盐酸、氨水和双氧水也实现了部分批量应用,但主要仍以供应国内为主,全球市占率较低。NMP、四甲基氢氧化铵等产品在高端领域的应用仍是空白。

随着我国集成电路产业的迅猛发展,欧、美、日、韩等国际大公司纷纷在我国建设化学品生产厂。湿化学品需求增长的主要驱动力来源于多座晶圆厂的建成投产及OLED产业的发展,预计到2025年全球集成电路领域用湿化学品需求量将增长至281万吨,平板显示用湿化学品将增长至243万吨,光伏太阳能电池领域对湿化学品需求增长至100万吨,三大领域用湿化学品需求量总计将达到624万吨。

14nm成为技术挑战

当前全球湿化学品行业技术发展主要体现在超大规模集成电路领域。随着集成电路制造工艺变得越来越复杂,朝着更高纯度方向不断提升的步伐从未停止。

从14nm技术节点开始,更精细的三维器件结构、更复杂的前后段工艺集成、193nm浸没式光刻结合多重曝光技术及EUV光刻的引入等多种复杂因素的推动,工艺步骤数量显著增加,而愈加精细的尺寸、图形和更复杂的结构均将使湿法工艺变得繁琐。

这些新工艺、新结构和新材料的引入对功能湿化学品提出了新的需求。

随着特征尺寸缩小到14nm及以下技术节点,各种功能化学品的工艺窗口将变得越来越小,工艺复杂性和技术挑战也大幅度增加。 这些不断增加的技术挑战势必对湿化学品的杂质含量、颗粒数量、清洗去除能力、刻蚀选择性、工艺均匀性、批次稳定性与一致性等的管控要求越来越高。

由于新结构、新器件和新材料的不断引入,主流芯片制造企业间的差异性也越来越大,对于功能性化学品来说,满足客户的定制化需求将成为未来发展的重要趋势。

来源:专用化学品研究中心、竞泰资本

免责声明:所载内容来源于互联网,微信公众号等公开渠道,我们对文中观点持中立态度,本文仅供参考、交流。转载的稿件版权归原作者和机构所有,如有侵权,请联系我们删除。

怡达股份:部分湿电子化学品可应用于芯片基材和面板行业等领域

金融界5月21日消息,有投资者在互动平台向怡达股份提问:董秘您好,请问贵公司产品已经应用于光刻胶领域吗?谢谢。

公司回答表示:我公司部分湿电子化学品可作为清洗剂、剥离液、刻蚀液应用于芯片基材和面板行业等领域。

本文源自金融界AI电报

相关问答

湿电子化学品 概念股有哪些?-股票知识问答-我爱卡

[回答]湿电子化学品概念股比较多,例如:江化微(603078)、巨化股份(600160)、晶瑞股份(300655)、上海新阳(300236)、西陇科学(002584)、光华科技(002741)等...

超净高纯 湿电子化学品 是什么?

超净高纯湿电子化学品是一种用于半导体、微电子、液晶显示器等高科技产业的特殊化学品它的超净和高纯度标准必须达到特定的不同级别,以确保产品的质量和稳定性...

太阳能电池清洗与制绒用哪些 湿电子化学品 ?

太阳能电池清洗通常使用去离子水和洗涤剂。去离子水是纯净的水,去除了大部分离子和杂质,以防止在清洗过程中留下水渍或残留物。洗涤剂则用于去除污垢和油脂,同...

精细钾用途?

2、精细钾用途广泛,在多个行业领域均有需求及应用。随着水溶肥市场的发展,以及医药、农药、电子化学品等行业消费需求的上升,精细化钾市场总体呈现平稳发展的...

中巨芯科技有限公司主营?

中巨芯科技股份有限公司专注于半导体行业所需的电子化学材料的研发、生产和销售,业务涵盖电子湿化学品、电子气体、先进前驱体等板块。产品主要包括电子级氢...

光刻胶龙头排名?

2.南大光电:公司亮点:MO源产业化生产的企业。3.容大感光:公司亮点:行业内生产PCB感光油墨产品品种最为齐全的企业之一。4.江化微:公司亮点:国内湿电子化学品...

光刻胶禁止进口了吗?

所以液晶面板的光刻胶不会立刻被断供。同时,为了确保供应链的可持续性,液晶面板行业的相关公司...没有,光刻胶供应不确定性存在,但是目前液晶面板市场仍在运...

半导体细分龙头?

1.EDA软件(电子设计自动化)国产龙头:华大九天(301269)2.存储芯片国产龙头:兆易创新(603986)、北京君正(300233)3.CPU-中央处理器国产龙头:龙...19.ME...

兴发集团是化工企业吗?

是兴发集团是国内磷化工行业龙头,在近30年的发展历程中,公司通过兼并收购及自建等方式一方面持续增强公司磷矿石资源及水利资源,另一方面公司不断外拓业务边...

飞凯材料是做什么的?

飞凯材料是一家做高性能材料研发和制造的公司。他们的产品广泛应用于航空航天、电子、汽车、新能源等行业。飞凯材料主要生产和提供高温合金、高性能陶瓷、高...

标签:

相关阅读