老年人使用电子产品应用 盘点适合老年人使用的电子产品

小编头像

小编

管理员

发布于:2026年04月14日

113 阅读 · 0 评论

盘点适合老年人使用的电子产品

我来盘点几个老年人比较喜欢的电子产品,希望起到一个抛砖引玉的作用:

1、看戏机。

虽然说现在属于一个智能化的时代,但是对于一些上了年纪的老人来说,其实现在的智能手机、电脑一类他们是玩不转的。

而看戏机因为操作极其简单,而且屏幕、字体、音量都更大,贴近老年人的使用习惯,更适合他们使用。

无论是平时听一些戏曲一类,还是说看看电视节目,甚至拿到广场上还能当音箱使用,简直太方便了。

2、老人智能手表。

老人们年纪大了,记忆力也会大不如前,可能会经常出现忘事等。智能手表对于老人来说也是很有帮助的,平时可以检测一些老人日常的血压、心率等健康指标。

而且关键的时候,还可以更好的保障老人的安全。

比如当老人不小心走失的时候,我们可以通过定位看到老人的位置;老人也可以通过手表的一键呼救系统,更好的与家人联系。

3、老人陪护机器人。

对于老人来说,任何的电子产品都取代不了家人的陪伴。他们会时常牵挂家人,但可能一部分年迈的老人又不会使用现在智能手机里面的“视频通话”功能。

所以这一类超级简单的陪护机器人就非常适合老人们使用了。

平时可以用来听课、看视频、玩玩小游戏打发一些时间,还可以随时随地的跟家里人开视频通话,大屏幕下沟通更加的顺畅。

以上,就是我本次的全部分享,感谢大家的阅读。

测了21款老年人常用APP仅5款推适老版,人工客服太少见

伴随着老年网民规模的不断扩大,“银发网民”所面临的数字鸿沟问题也日益突出。尤其在新冠肺炎疫情暴发以来,健康码、移动支付、网上挂号等技术应用日新月异,这些数字化应用给年轻人带来诸多便利,却成为大量老年人的负担。面对无处不在的数字化应用,如何帮助老年群体跨越“数字鸿沟”,成为疫情以来需要解决的迫切问题。

2020年11月24,国务院办公厅印发了《关于切实解决老年人运用智能技术困难的实施方案》,12月25日,工业和信息化部印发《互联网应用适老化及无障碍改造专项行动方案》。

在推进各类互联网产品加快适应老年人需求的过程中,手机软件的适老化是无疑最关键的环节。

对此,南都商业数据新闻部在春节期间对“中老年人手机软件使用现状”展开问卷和走访调研。最终结果显示,参与调研的老人中仅有2成能够熟练使用手机软件,8成希望手机软件进行适老化改进。

与此同时,南都商业数据新闻部对21款老年人常用的手机软件展开测评,覆盖社交通讯、生活购物、新闻资讯、交通出行、金融服务、搜索引擎、旅游出行、医疗健康等领域。测评结果显示,大部分常用软件并未针对老人用户进行优化,在注册、登录、支付、客服等使用环节均有门槛,除了字体太小、页面复杂外,人工客服缺失、语音操控难调动、广告干扰、诱导下载等问题也普遍存在。

就目前来看,仅有5款软件推出了适老化版本/模式,优化方向主要为放大字体、简化功能、减少广告,以及推出老人专用功能。此外,还有部分软件未推出适老版本,但进行了功能细节的优化,主要集中在开通老人常用功能集合入口、制作老人使用教程、帮助老人求助子女、一键联系电话客服等。

PART1

常规版APP测评

【视觉类】

过半测评软件能放大字体,页面信息复杂成痛点

根据用户调研反馈,南都记者针对21款常用软件普通版进行测评,主要覆盖视觉、交互、广告、支付、客服服务等维度。

其中,在视觉功能方面,大字体是老年人的普遍需求。南都调研数据显示,接近7成被受访者反馈称需要更大的字体。同时,在视觉方面的改进需求还包括大图标、简化单一页面的信息内容等。

南都记者测评结果显示,在21款常用软件中,有13款软件有字体大小调节功能,占比过半,8款软件无调节字体大小的功能选项。

可以看出大多数软件开发者都意识到了需要照顾到老人对大字体的需求,但除了大字体之外,老人在视觉方面的使用障碍还包括页面信息纷繁复杂,难以找到常用功能,这是软件开发者需要进一步优化的。

例如支付宝的“关怀版”小程序没有仅仅局限在将字体放大,而是重新设计版式,将老年人常用的功能图标及文字放大显示,方便老年人使用。

支付宝关怀版小程序

此外,医疗健康类软件微医,其各个功能板块入口清晰简洁,但页面经常出现提示或公告内容的弹窗,弹窗内字体很小,老人阅读有障碍;叮当快药的商品页面陈列信息过多且密集,老人难以看清药品信息,这也是购物类软件的常见问题。

【交互类】

语音交互受欢迎,大部分不支持方言

除大字体的需求之外,使用软件过程中的交互障碍是老人的第二大难题。

在手机软件的操作过程中,语音交互逐渐成为老年人颇受欢迎的方式。南都记者测评发现,在21款常用软件中,有15款软件支持语音交互,具体包括语音输入搜索、语音调动部分功能,语音播报文字内容等。另有6款软件无语音输入或输入功能。此外,除了高德地图和百度地图两款软件支持方言外,其余软件均不支持方言。

是否有其他交互类功能

值得注意的是,在语音交互过程中,仍有大量细节待完善,比如需要手动操作才能调出语音交互功能,手动操作方法不够显眼;仅有少数功能支持语音交互,涉及到其他功能无法使用语音交互且没有提示;不支持方言等。

【注册流程】

注册登录步骤繁复,绑定邮箱有难度

其次是注册及登录流程,操作步骤之复杂也直接将老年用户拒之门外。

南都记者测评发信,前述常用软件的注册基本步骤为:输入手机号码、获取并填写验证码、点击同意用户使用协议/隐私协议,除了上述基本步骤外,不同类型的软件出于用户使用习惯及安全考虑,还会各自增设附加步骤,主要集中在设置头像、昵称、登录密码,绑定邮箱,增加安全验证等。

其中,绑定邮箱对于老年人操作较为困难。目前,中国铁路12306的注册过程不仅要绑定邮箱,还要提交身份证,四大行手机银行软件注册则需提交身份证和银行卡。

而微信注册页面除基本步骤外,还需要上传头像,输入昵称,选择国家地区,输入手机号码和设置微信密码。淘宝账户的注册在输入手机验证码后,需要点击使用邮箱继续注册,输入电子邮箱点击下一步,登陆邮箱后设置密码和用户名,点击确定完成注册。京东注册时,在获取验证码前需安全验证,选择图片中的正确图形后输入验证码,完成注册。

抖音和快手的注册过程大致相同,在登陆界面输入手机号(未注册的手机号通过验证后会自动注册,输入电话号码注册时默认同意协议),点击“获取验证码”,收到并输入验证码后点击下一步,设置头像、昵称( 期间“查看通讯录好友”可跳过),完成注册。

在登录方式上,南都记者测试发现,对老人来说最便捷的登录方式为“本机号码一键登录”,其中百度、淘宝、京东、快手、滴滴出行、高德地图、叮当快药App均支持“本机号码一键登录”,其他登录方式包括“手机号+验证码”、“输入账号密码”、“微信QQ支付宝等常用软件授权登录”,其中账号密码是最传统的登录方式,但也最容易被老人遗忘而导致无法登录。

此外,金融服务类软件还支持指纹、面容、手势密码、声纹登录,这类登录方式虽然更安全但对老人来说学习成本太高。

根据此前问卷调研,不少受访老年人建议软件开发者,在保证账户安全性的前提下,尽可能简化注册、登录流程,取消手机邮箱等非必要的注册条件,提供多样化的登录方式。而针对面容、瞳孔等新型解锁方式,在投入使用前应注意加大对老年用户的教育力度。

【广告类】

广告干扰问题普遍,诱导下载、关不掉吐槽最多

广告是老年人诟病最多的使用障碍。南都调研数据显示,在中老年手机软件使用障碍TOP10中,排名前三的问题集中在广告纷扰方面,依次为诱导下载、广告太多影响使用,以及广告没有关闭键,容易误触。同时,减少广告在适老化需求中排名第二,仅次于放大字体。

与调研结果一致,南都记者测评中也发现,上述21款软件均存在不同程度的广告干扰现象。

其中微信“游戏类小程序”中的广告和诱导下载受到较多老年人吐槽,比如使用过程中强制弹出视频、诱导下载或者分享给好友后才能继续使用、广告关不掉且关闭键容易误触、自动进入广告页面或自动启动下载等。

在新闻资讯类软件中,测评结果显示,广告内容标注太小,老年人无法识别。在短视频软件中,则有大量诱导下载APP,银行软件中的广告集中在理财产品推广、诱导拉新等。

【支付类】

支付后诱导购买、广告植入问题多发

在使用手机软件过程中,支付是让老年用户最为紧张的一环。南都此前问卷和调研发现,老人在使用手机软件支付时最担心的问题分别有:在支付前是否有捆绑搭售、支付后是否有诱导操作,以及支付方式的选择。其中捆绑搭售多见于购买火车票、订酒店等旅游出行类订单中。

南都记者实测上述21款软件发现,均未有捆绑搭售现象,且没有默认勾选,仅在部分订单中出现凑单、低价换购等营销手段,

但在支付后的诱导操作及营销植入是上述软件的高频现象,具体包括:支付后诱导购买理财/保险产品、诱导开启免密支付、诱导分享/拉新获取优惠券,以及推广优惠券/其他商品的广告等。

针对支付方式的选择,目前常见的支付方式包括微信支付、支付宝、及各大银行的网上银行、Apple pay等,此外还有京东白条、美团月付、花呗。其中,微信、支付宝、淘宝只支持自家的支付方式,其余软件均支持多种支付方式,但存在诱导使用“白条”类消费贷产品的现象。此外,部分软件通过优惠诱导用户开通小额免密支付/极速支付后,在此后的支付中会自动默认使用该支付方式,且默认优先使用消费贷,老年用户一旦设置便难以找到更改途径。

【人工客服】

“一键联系客服”仍是少数,部分入口难找

在上述功能使用中的障碍之外,人工客服的优化是老人反馈最多的需求。据南都调研数据显示,受访老年人中有56%反馈称使用手机软件遇到障碍时没有人工客服或难以找到人工客服。

南都记者测试上述21款APP结果显示,仅有3款软件(微医、农行、建行)可以一键联系客服,其中2款为手机银行APP,具体表现为在主页面右上角即为客服入口,或者在产品页面有悬浮窗,显示出在线客服(AI客服)和人工客服。

另有4款软件(支付宝、淘宝、美团、中国银行)可在两个操作步骤之内找到客服入口,其他15软件的客服入口均需要三到五个操作步骤才能找到,且操作路径五花八门。其中一类表现为客服隐藏太深,如先点击“个人中心/我的”,或点击个人头像,再接着点击“设置/账号管理/反馈与帮助/更多”等才能找到客服,另一类表现为无直接客服入口,需要检索才能搜到客服服务。

另外,值得注意的是,部分软件的客服入口以耳机图案作为标识,没有文字显示,对于不熟悉产品的老人可能无法识别其为客服入口。还有少数软件的客服入口设置在不合理的功能区中,如“广告栏”。

不过,找到客服入口并不意味着能解决老人的实际问题,大部分老人仍然高度依赖人工客服或希望通过电话联系人工客服。南都记者测评发现,上述APP中仅中国铁路12306重点提供了客服电话选项,可查询各地电话;此外京东“我的”页面中提供了“电话客服”入口,随后点击选择需要咨询的商品和问题,弹出“拨打热线”和“客服回电”两个选项;今日头条中点击“我的-用户反馈-在线咨询”,输入“客服电话”后可以得到客服电话。

其他软件则要通过在线客服窗口,输入“人工客服”才能联系上人工客服。如在淘宝“客服小蜜”的对话框发送“人工客服”,会自动提示所要进行问题咨询的相关订单,选择并点击该订单发送到客服界面,平台将配置人工客服进行服务,接着再输入问题即可与人工客服对话。

PART2

适老化版本APP测评

目前仅5款APP推出适老化版本

对于手机软件的适老化改进需求,南都记者调研发现,接近8成受访老人希望手机软件针对老人使用习惯进行功能优化或推出老人专用版本,降低使用门槛。

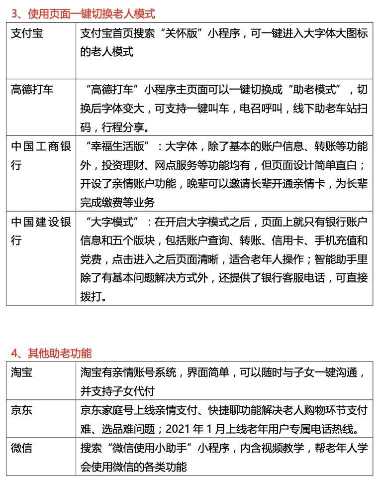
南都测评发现,上述21款软件中,有5款软件推出了适老化版本,其中手机百度推出了老人专用APP“百度大字版”,滴滴打车推出了老人专用的“滴滴老人版”打车小程序,高德地图、中国工商银行、中国建设银行则可以在使用页面中一键切换成“幸福生活版”或“大字模式”。

字体放大、简化功能、减少广告

南都记者测评发现,上述5款软件的适老化版本/页面更新主要为放大字体、简化功能、减少广告,以及推出老人专用功能。

以百度大字版来看,其APP页面放大了字体、简化了功能且在主页面减少了广告,同时在主页面为老年人常用功能设计了“百宝箱”入口,包含扫码、追剧、听广播、学广场舞、辅导孩子学习等。

百度大字版 App 还内置了“陪伴电台”,支持AI 语音播报,并且可以定制自己和家人的语音包,听语音的同时可点击“查看原文”,一键切回文字版。在客服功能方面,百度大字版APP设置了“暖阳热线”,可一键呼叫客服电话。

滴滴出行和高德打车的老年版目前仅支持微信小程序。其中,在微信小程序搜索“滴滴老年版”即可进入对应小程序,可以看到主页面字体放大,功能简洁。首次使用小程序需进行实名认证。认证后进入小程序无需输入地址即可一键呼叫出租车以及电话叫车,支持现金支付,同时支持开通亲友代付通道。

滴滴打车老年版(左);高德地图打车助老模式(右)

“高德打车”则是在小程序的主页面可以一键切换成“助老模式”,但切换之前主页面字体较小,看不太清楚“助老模式”。切换后的“助老模式”为大字体,可以支持一键叫车,电召呼叫,线下助老车站扫码,行程分享。

中国建设银行针对老年用户有“大字模式”,同样在APP内可一键开启,开启大字模式之后,页面上只有银行账户信息和五个版块,包括账户查询、转账、信用卡、手机充值和党费,页面清晰,适合老年人操作。

开通老年人常用功能集合

南都测评发现,其他尚未推出适老化版本的软件也针对老人的使用进行了部分优化,主要集中在开通老人常用功能集合入口、制作老人使用教程、帮助老人求助子女、一键联系电话客服等。

例如支付宝“关怀版”小程序,可以在支付宝搜索后进入,也可以直接把“关怀版”小程序放置在首页甚至手机桌面方便使用。一打开该小程序好似回到了功能机时代,每一个图标简洁巨大,首页仅放置了老年人最常用的健康码、疫情播报、扫一扫、付款码、充话费和缴水电煤,下面是老年人出行会使用的公交卡、地铁卡和叫车服务以及社保卡、取公积金、测退休金等对老年人比较实用的功能。美中不足的是,点击进入“关怀版”小程序的具体功能后,仍然为普通版的页面。

附:APP适老化版本功能指南

出品:南都商业数据新闻部

采写:南都记者 马宁宁 实习生 谢绿露

测评:南都记者 马宁宁 田爱丽 徐冰倩 傅晓羚 叶露 黄培 汪陈晨

策划统筹:甄芹 田爱丽

相关问答

有哪些 老年人使用 电子 书阅读器 产品 值得推荐?

老人一般对新生事物接受的稍晚一点,爱读书的老人肯定更偏爱纸质书籍,一般看看的估计也不太在意蓝光,非要选墨水屏。个人觉得,给老人买的电子阅读器要屏幕大...

想买个好用点的智能 电子产品 给爸妈,有没有合适的可推荐?

题主说的是好用的智能电子设备吗?,那么我推荐几款小米的产品,因为目前国内在智能硬件领域,小米做的还是非常不错的,能与之联动的设备也是国内首屈一指的。...题...

退休老人最喜欢什么样的 电子产品 ?

我是退休老人,除了喜欢大屏幕的手机,还喜欢在手机上网,订机票、订火车票、订旅店、酒店。更喜欢新出现的各种各样的电子产品。如电子拐杖,老年人用的电子导...

适合 老年人 的家用小家电?

进入21世纪人口老龄化,老年人需求小家电的生活在逐日攀升,小家电给他们带来了便利给他们带来了健康,在他们选择小家电的时候,往往会选择操作简单经济实惠的产...

老年人 产品 有哪些?生活用品类的现有 产品 有哪些?

你好,1、康复类轮椅,拐杖,制氧机等。2、养生食品类无糖食品,现磨五谷杂粮等。3、理疗类经络理疗仪,电子脉冲理疗仪等。4、护理类氧气袋,颈椎牵...你...

老年人 什么 电子 数码 产品 好一些 - wV5odJvl18c 的回答 - 懂得

电子血压计。。。呵呵,开个玩笑。老年人不喜欢太复杂的东西,送个大屏大字的手机,联络方便。也可以送个全自动的数码照相机,拍拍照什么的。其实送什...

老年人 产品 有哪些?生活用品类的现有 产品 有哪些?

你好,1、康复类轮椅,拐杖,制氧机等。2、养生食品类无糖食品,现磨五谷杂粮等。3、理疗类经络理疗仪,电子脉冲理疗仪等。4、护理类氧气袋,颈椎牵...你...

支付宝如何绑定老人的 电子 医保卡-ZOL问答

帮家人领电子医保卡的方法:第一种:如果家人自己有微信或者支付宝,或者可以进行人脸识别的,你为其代办电子医保卡可以在支付宝、微信上直接领取他们的电子医保卡...

有哪些适合送给老人的实用性礼品?-ZOL问答

1.热敷眼罩:老年人常常需要眼部护理,因此热敷眼罩是一个不错的选择。这种产品可以缓解眼部疲劳,放松身心。2.按摩仪:老年人常常会出现身体不适或者疼痛问题...

70末80初的同龄人们,你觉得我们老了也会跟现在的老人一样什么 电子产品 都不会用吗?

其实,现在都感觉很不让时代的发展的步伐了!太快,这个世界看不懂啊!以后人工智能、AI技术应用,各种高科技产品普及,没有专业知识根本玩不转啊,只能被边缘化...

标签:

相关阅读