3157电子开关应用 安聚科技90W桌面快充深度拆解,这特殊配置让新旧MacBook都能用

小编头像

小编

管理员

发布于:2026年04月14日

120 阅读 · 0 评论

安聚科技90W桌面快充深度拆解,这特殊配置让新旧MacBook都能用

最近安聚科技推出了一款四口桌面智能充电器,这款产品配备了2A2C四个接口,其中两个C口分别支持最大60W和18W快充,另外两个A口支持12W输出,四口同时输出时总功率为75W(实际功率90W)。可满足多台设备同时充电需求,降低插排压力。

除此之外,产品有电源线和插脚可供选择,并且包含美规、欧规、英规等插脚,外地出差旅行更方便;两个USB-C口还可更换为1A1C或2A快充口,充分面向广大用户群体,十分灵活方便。今天充电头网就对其进行拆解,看看这款充电器内部用料做工如何。

一、安聚科技桌面充外观

产品采用牛皮纸盒包装,拆封口处贴有信息贴纸,上面印有产品外观图、名称和特性标识。

贴纸侧面上印有产品颜色标注以及插脚规格。输入端配件分为电源线和插脚两种,有美规、欧规、英规和国标四大规格可选。

背面印有产品使用场景图以及相关参数信息。USB-C1口可为笔记本充电;USB-C2口可为平板充电;两个USB-A口则可为各类手机和游戏机充电。

打开包装盒,充电器使用白色泡棉固定和保护。

包装内全部东西一览,包括充电器、欧规插脚/电源线和使用说明书。

电源线使用魔术扎带捆绑整理,插头塑料壳磨砂处理方便插拔使用;线身扁平设计,规格为300V、2×0.75mm²。

插脚背面设计有凹槽,固定更牢固,不易松动。

充电器采用PC阻燃材质白色外壳,表面磨砂处理,侧身各面之间为弧面过渡不硌手。

机身正面左上角丝印有品牌logo。

底面配有一个可旋转固定板,上面印有ETL认证标识。

固定板可顺/逆时针旋转90°起到支撑机身的作用,无需搭配额外的支撑底座,是一种具有新意的设计。值得一提的是,安聚科技这款充电器目前已经获得了外观设计专利(专利号:ZL 2019 3 0442147.X)以及实用新型专利(专利号:ZL 2019 2 1519105.2);欧盟证书编号为No 006721213-0001。

国内外专利的保护实际也是一种无形的竞争力,可以有效避免产品因侵权而被迫下架,为广大客户的正常销售保驾护航。据悉,目前安聚科技这款产品已经获得llano绿巨能等多家知名电商品牌的关注,相信不久之后将登录各大电商平台。

充电器输入端配备8字形接口,输入端外壳上还标注产品的参数信息

产品型号:TU-75W-2C2A

输入:100-240V~50/60HZ 1.8A

输出:

USB-C1:5V/3A、9V/3A、12V/3A、15V/3A、20V/3A、16.5V/3.5A

USB-C2:5V/3A、9V/2A、12V/1.5A

USB-A:5V/2.4A max

总输出:75W

外壳上印有CE认证、FCC认证和VI级能效认证标志,同时这款产品还通过了ETL、CCC、CE、CB、FCC、 ERP、ROHS等认证。

需要指出的是,安聚科技这款充电器实际可以支持60W+18W+12W多口同时快充输出,设计最大功率可达90W。

此外,充电头网了解到,这两款充电器之所以支持16.5V/3.5A输出,是安聚科技专门针对老款苹果MacBook设计的,搭配定制的USB-C to Magsafe线缆,可以兼容老旧苹果笔记本电脑,增加充电器的实用性。

输出端配有闪电指示灯和2A2C四个接口,接口旁都印有相对应的功率标识。USB-C接口黑色胶芯不露铜,USB-A口蓝色胶芯。

当充电器接通电源时,指示灯亮蓝光,光线柔和不刺眼。

当连接设备进行充电时,指示灯会蓝色转为橙色,当设备即将充满电时,指示灯再次转为蓝色,细节设计十分人性化,提升用户的使用体验。

安聚科技这款四口充电器拥有2A2C和3A1C两种版本,输出功率一致。同时拥有黑色和白色两种配色,以满足不同客户的需求。

产品拿在手上的直观感受。

使用游标卡尺实测充电器长103.27mm。

宽74.69mm。

厚度为28.19mm。

产品净重约为241g。

使用ChargerLAB POWER-Z KT002检测USB-C1口的输出协议,显示支持Apple 2.4A、Samsung 5V/2A和DCP协议,以及QC2.0/3.0、AFC、FCP多个快充协议。

除此之外其PDO报文显示USB-C1接口还支持USB PD3.0快充标准,具备5V/3A、9V/3A、12V/3A、15V/3A、20V/3A、16.5V/3.5A六组固定电压档位,与标称参数一致。

另外使用KT002检测USB-C2口的输出协议,显示同样支持Apple 2.4A、Samsung 5V/2A、DCP、QC2.0/3.0、AFC、FCP等协议。

其PDO报文显示USB-C2口具备5V/3A、9V/2A、12V/1.5A三组固定电压档位。

另外两个USB-A口都只支持Apple 2.4A协议。

实测安聚科技这款充电器在三口输出时,两个USB-C接口仍能保持快充功能,总功率达到90W。

二、安聚科技桌面充拆解

沿侧面将机身壳拆开,内部配备大面积金属散热片用于均匀散热,增大散热面积,降低温升,粘贴胶带固定。

PCB板背面同样有散热片,并且散热片和元器件以及电路板之间有塑料板进行隔离。

将散热片拆掉,电路板输入输出端也都配有散热片,初级散热片加工让出变压器位置,降低厚度,并且打胶固定和帮助导热。

PCB板背面一览,初级次级之间分界明显且设有足够的安全距离。

通过对电路板正背面电路分析发现,安聚科技2A2C 75W(实际功率90W)桌面快充充电器采用了开关电源定压输出,三路独立降压四口输出的设计架构。其中两个USB-C口共同采用泰德降压方案二次降压分两路输出,另外两个USB-A口降压后固定输出5V电压。下面我们从输入端开始一样了解各元器件的信息。

输入端一览,8字插口和散热片之间有绝缘板进行隔离,两侧焊接有安规X电容和两级共模电感,并且打胶固定。

延时保险丝特写,规格为3.15A 250V。

安规X电容容量为0.33μF。

共模电感双线绕制,用于滤除EMI干扰。

另一颗共模电感特写。

PCB板侧面一览,高压滤波电容仅有一颗,且套有黄色绝缘软胶管进行绝缘;右边是一颗整流桥,固定在金属散热片上。

输入端D3KB610整流桥。

高压滤波电解电容规格为400V 120μF。

PCB板另一侧一览,板子中段位置上是变压器、光耦和滤波电容等元器件。

PWM主控芯片供电电容规格为50V 22μF。

PWM主控芯片采用MPS芯源半导体的HFC0500。

MPS HFC0500 资料信息。

初级开关MOS来自东微半导体,型号为OSG65R380FEF,NMOS,耐压700V,导阻0.38Ω,采用TO220F封装。

东微 OSG65R380FEF 资料信息。

变压器特写,顶部喷码有信息。

湖北匡通 JC817光耦特写,横跨在初级和次级之间,用于初级次级通信,反馈输出电压。

输出抗干扰蓝色Y电容特写。

滤波电感特写,外套热缩管。

两颗滤波电容规格均为25V 1000μF。

次级同步整流控制器丝印IAZEK,实际是MPS芯源半导体的MP6908,支持宽输出电压范围,支持多种操作模式。

MP6908详细规格参数。

充电头网了解到,采用MPS MP6908的还有紫米65W USB PD迷你充电器、谷歌Pixelbook原装45W USB PD快充充电器、thinkplus USB PD充电器PA65。此外MPS同步整流芯片还被小米9 Pro原装45W快充充电器、thinkplus 45W USB PD充电器、紫米65W 2C1A桌面PD快充充电器等数十款产品采用。

输出端一览,次级同步整流MOS管固定在散热片上,三颗电感打胶固定,USB-C采用小板垂直焊接,LED指示灯使用泡棉开槽遮光。

HUAYI华羿HY3312P次级同步整流MOS,NMOS,耐压125V。

华羿HY3312P资料信息。

两颗同步整流输出滤波电容规格均为25V 220μF。

两个USB-C口的同步降压转换器采用泰德TD1742。TD1742内置两个独立的同步整流降压控制器,其支持双USB-C口、双USB-A口、USB-C+USB-A口等双口快充设计;支持7.5V至40V宽电压范围输入以及3V至28V宽电压范围输出;转换效率达95%;提供过压和过流保护,过热关断保护;采用4mm*4mm QFN16封装。充电头网此前已对泰德TD1742进行了相关报道。

泰德TD1742资料信息。

两颗泰德TDM3478 NMOS管,用于60W输出接口同步整流降压。

泰德 TDM3478 详细资料。

USB-C1口的升降压电感,外套热缩管。

USB-C1口输出滤波电容,规格为25V 680μF。

USB-C1所在小板背面有三颗芯片。

亚珐 UM1135 PD协议芯片以及一颗天钰协议芯片,中间是一颗2N7002双NMOS管。

亚珐 UM1135是一颗USB-PD 协议IC,最大支持100W功率,完整支持5到20V输出,并且提供过流和过压保护功能。

亚珐 UM1135 详细资料。

FP6601Q是一款快充协议芯片,支持高通QC3.0/2.0与华为FCP,通过监控USB D+/D-上的电压数据自动调整供电设备上的输出电压,互相握手识别后设备提升充电功率缩短充电时间。在本身就支持QC3.0,QC2.0和FCP的情况下,还能自动识别APPLE、三星、BC1.2协议。

天钰FP6601Q资料信息。

3157A切换开关,用于切换QC和PD电压反馈端。

2N7002 NMOS。

USB-C1母座特写,过孔焊接。

闸能AFN4286WS MOS管,双NMOS,耐压40V。用于18W接口同步整流降压。

闸能AFN4286WS资料信息。

USB-C2口的降压电感。

USB-C2口输出滤波电容,规格为16V 470μF。

USB-C2小板设计布局跟USB-C1小板的一模一样,芯片也一样。

背面三颗芯片特写。

USB-C2母座特写。

丝印325A的降压IC,用于两个USB-A口5V输出。

USB-A电路的降压电感,外套热缩管。

输出滤波电容规格为10V 220μF。

MA5889双路智能识别IC。

两个USB-A母座特写,垂直过孔焊接。

全部拆解完毕,来张全家福。

充电头网拆解总结

安聚科技这款桌面快充充电器机身扁平圆润,自身设计有固定板,使用方便。两个USB-C口均支持QC2.0/3.0、AFC、FCP多个快充协议以及USB PD3.0快充标准。可满足笔记本、平板、手机和游戏机等设备的充电需求,大大缓解插排压力。

充电头网通过拆解了解到,充电器整体电路采用开关电源和三路DC-DC架构。其中开关电源部分,初级侧采用MPS HFC0500控制东微初级开关MOS,次级侧由MPS MP6908同步整流芯片控制华羿MOS同步整流,开关电源固定电压输出。

三路DC-DC二次降压输出,其中双USB-C电路设计完全一样,共同采用泰德TD1742搭配两组MOS管实现二次降压分两路输出,并由亚珐UM1135和天钰FP6601Q两颗协议芯片进行切换控制实现PD和QC快充。另外两个USB-A接口进行二次降压后固定输出5V电压。此外充电器内部使用了大面积金属散热片和多颗电容进行多级滤波,内部散热性能良好,输出稳定。

鸿达顺65W氮化镓快充充电器深度拆解,款式任选体积超小

最近知名的电源适配器厂商深圳市鸿达顺科技开发有限公司推出了一款全新的65W氮化镓快充充电器,而且为了满足不同客户的需求,还将产品设计成1A1C、2A1C和2C1A三种款式,并有黑白两种配色。

充电头网在品采第一时间便拿到了其中一款2C1A氮化镓快充充电器。这款产用“豆腐块”方正造型设计,在新型GaN材料的加持下,不仅体积小巧携带方便,而且充电器还具备齐全的主流快充协议和电压档位。C口还加入了5A大电流PPS输出,支持盲插使用方便。下面充电头网就对这款充电器进行拆解,看看其内部设计做工如何。

一、鸿达顺65W氮化镓充电器外观

包装盒正面印有鸿达电源品牌、GaN氮化镓标识、产品名称以及充电器1A1C、2A1C和2C1A三种款式外观图,此外产品还有黑白配色供客户选择。

包装盒背面标注有产品的参数信息、包装内容和鸿达顺科技开发有限公司相关信息。

侧面印有协议、接口和小巧三个卖点。

另一侧印有65W和兼容多设备标识,下方是GaN氮化镓充电技术,包装两侧介绍了充电器的重点卖点。

包装内含充电器和使用说明书,充电器使用透明塑料纸包裹防尘。

这款充电器方块造型通体黑色,外壳表面进行了哑光处理,细磨砂的表面带来细腻的手感。边角圆润不硌手,搭配可折叠插脚,让产品显得非常小巧,携带起来很方便。

机身正面印有“HUWDER——鸿达电源”标识。

底部外壳上标注有产品参数信息型号:A1901-2输入 :100-240V ~50/60Hz 1.5A总功率:65W(Max)USB-C:5V/3A、9V/3A、12V/3A、15V/3A、20V/3.25A,PPS:3.3-11V/5AUSB-A:4.5V/5A、5V/4.5A、3.6V-6V/3A、6V-9V/2A、9V-12V/1.5A产品已经通过了RoHS、FCC、CB、CE等各种认证,可以销往全球大多数国家个地区,为电商客户创造有利条件。

输入端配备可折叠国标插脚,携带方便且不易刮伤其它电子产品。

输出端配备2C1A三个接口以及LED指示灯。两个USB-C口绿色胶芯,USB-A口橘红色胶芯。接口旁分别印有QC4+和QC3.0标识,两个USB-C接口支持双口盲插输出65W,使用方便。

充电器大小直观对比图,和苹果61W充电器(右)大小比较,鸿达顺这款体积小得多,优势非常明显;和苹果30W充电器(左)大小比较,两者体积相当。

厚度比一元硬币直径大一些。

净重约为136g。

使用ChargerLAB POWER-Z KT001检测发现,最上面的USB-C口支持Apple2.4A、DCP、Samsung 5V/2A、QC2.0/3.0、AFC、FCP、SCP等协议。

另外PDO报文显示其还支持USB PD3.0快充协议,具备5V/3A、9V/3A、12V/3A、15V/3A、20V/3.25A五个固定电压档位和5A大电流PPS输出。

小编接着使用KT001检测中间的USB-C口输出协议,发现其同样支持Apple2.4A、DCP、Samsung 5V/2A、QC2.0/3.0、AFC、FCP、SCP等协议。

并且也支持USB PD3.0快充协议,具备5V/3A、9V/3A、12V/3A、15V/3A、20V/3.25A五个固定电压档位和5A大电流PPS输出。

经过检测发现两个USB-C口的输出协议以及电压档位完全一样,性能一致支持功率盲插功能。当双USB-C接口同时输出,支持功率智能分配,两个接口的最大输出分别45W和18W。

最后使用KT001检测USB-A口输出协议,同样支持Apple2.4A、DCP、Samsung 5V/2A、QC3.0、QC2.0、AFC、FCP、SCP等协议。

USB-A输出口支持华为SCP超级快充,实测给华为P30 Pro充电输出功率达到24W,可以全速充电。

此外USB-A口标称支持最大60W输出,通过KT001诱骗USB-A口至20V/2.5A 50W输出,充电器可以正常工作。

二、鸿达顺65W氮化镓充电器拆解

将输入端外壳拆开,插脚使用透明塑料板和螺丝进行固定,并通过金属弹片和导线与PCB板连接通电。

插脚端拆开一览。

将充电器取出,上下以及右侧面都贴有导热垫帮助导热。

此外,板子背面还贴有散热片并粘贴绝缘胶带,加强散热效果。

将三块导热垫取下以便观察电路。

PCB板正面一览,上面设有三块小PCB板,变压器打胶固定,周围围着四颗高压电解电容。次级降压电感和变压器以及电容之间设有隔离板隔离。

板子背面一览,左侧有四颗芯片,下端区域过孔设计加强散热。整个板子的焊点饱满,做工扎实。

经过对充电器电路观察分析发现,鸿达顺65W 2C1A氮化镓快充充电器采用了时下热门的开关电源定压输出,独立降压多路输出的设计架构。开关电源部分由初级控制器控制氮化镓功率芯片,并通过同步整流MOS输出恒定电压;两路独立二次降压、三个接口输出。下面我们从输入端开始深入了解整个电路设计情况。

PCB板输入端一览,左侧保护以及抗干扰电路设计在小PCB板上,充分利用空间减小体积;右侧是四颗高压电容和变压器。

将小PCB板拆下,上面焊接延时保险丝、两级共模电感和电容。

延时保险丝规格为3.15A 250V。

两级共模电感双线绕制,用于滤除EMI干扰。

另一颗特写。

红色X电容容量为0.2μF,额定电压300V。

WRMSB40M整流桥来自深圳市沃尔德实业有限公司,两颗用于均摊发热。WRMSB40M这颗软桥通过较软的恢复曲线,比较平滑的关断特性,可以降低二极管结电容达到非常少的谐波振荡产生的效果。

沃尔德WRMSB40M详细资料信息。

两颗高压电解电容设在小板和变压器之间。

另外两颗设在板子另一角。

四颗均为永铭KCX系列高压电解电容,规格均为400V 33μF。永铭KCX系列铝电解电容是2019年推出快充电源专用产品,其工作温度范围在-55℃~105℃,3000小时寿命,并具备抗雷击、低漏电流(低待机功耗)、高纹波电流、高频低阻抗等性能优势。

充电头网了解到,凭借小体积的特点,永铭KCX系列电解电容还被京造65W 1A1C氮化镓快充充电器、努比亚65W 2C1A氘锋氮化镓快充、毕亚兹2C1A 65W氮化镓快充、SlimQ 65W氮化镓USB PD快充、爱否开物1A2C 65W PD氮化镓快充等产品采用,获得客户一致认可。

PCB板侧面一览,也焊接有一块小PCB板。

小板拆下正面一览。在极小的空间内布置了PWM主控芯片、氮化镓功率芯片、贴片式Y电容以及光耦;其中光耦在拆解过程中导致引脚脱落。

主控芯片为ON安森美NCP1342,这是一颗高频初级PWM控制器,内置主动X2电容放电和多重完善的保护功能。

安森美NCP1342 详细资料。

充电头网通过拆解了解到,初级侧采用安森美NCP1342的氮化镓充电器还有SlimQ 65W氮化镓USB PD快充充电器、品胜65W USB PD氮化镓充电器、爱否开物2C1A 65W PD氮化镓充电器和倍思65W 2C1A GaN氮化镓充电器等产品。

初级侧氮化镓功率芯片采用纳微NV6125,内置驱动器,175mΩ导阻,耐压650V,支持2MHz开关频率,适用于升压,降压,半桥,全桥开关电源等诸多应用场合。

纳微半导体 NV6125 详细资料。

变压器顶部喷码有A1901字样。

亿光 EL1018光耦,横跨在初级和次级之间,用于初级次级通信,反馈输出电压。

Y电容,黑色注塑外壳,贴片封装,有利于充电器的高集成度,但成本比传统插件式Y电容更高。这种封装方式的Y电容也是首次出现在氮化镓充电器中。

主控PCB板背面还有两颗同样的Y电容。

次级同步整流控制器,安森美 NCP4306,最高工作频率1MHz。

安森美 NCP4306 详细资料。

上海维安 WMB072N12L次级同步整流MOS,导阻7.2mΩ,耐压120V。

维安 WMB072N12L 资料信息。

开关电源输出滤波固态电容特写,规格均为560μF 25V,这里作为次级侧同步整流输出滤波,二次降压的输入滤波。

PCB板侧面一览,输出端设有二次降压电路板,板子背面是两颗降压电感。

电感套有塑料壳进行绝缘保护。

正面焊接有降压芯片以及滤波固态电容等元器件。

二次降压电路板两端各有一颗降压控制芯片,两路输出设计很明显。

背面外挂的MOS管以及功率调节IC。

无丝印芯片,信息不详,用于双路输出功率智能调节。通过充电头网实测发现,两个USB-C口支持功率盲插功能,且性能完全一致,任意口单一插入都能获得65W满载输出。可见这一功能,由图中这颗MCU对两个USB-C口进行了智能协调。

两颗圣邦微 SGM3157切换开关,配合MCU进行功率智能控制。

圣邦微 SGM3157 详细资料。

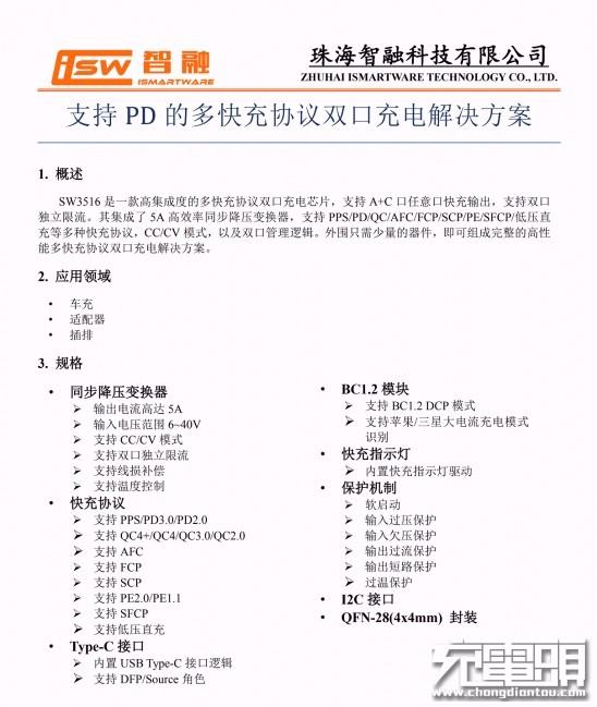
其中输出端最上面的USB-C口单独一路输出,采用了这颗智融SW3516芯片,用于降压控制和协议识别。

智融SW3516是一款高集成度的多快充协议双口充电芯片,支持A+C口任意口快充输出,支持双口独立限流。其集成了 5A 高效率同步降压变换器,支持 PPS、PD、QC、AFC、FCP、SCP、PE、SFCP、低压直充等多种快充协议,CC/CV 模式,以及双口管理逻辑。外围只需少量的器件,即可组成完整的高性能多快充协议双口充电解决方案。可广泛应用于USB PD双口快充车充、USB PD双口快充充电器以及USB插排等产品。

通过充电头网拆解发现,SW3516还被努比亚2C1A 65W氮化镓充电器、京东京造65W 1A1C氮化镓快速充电器、WIZ 96W USB PD快充超级充电站WIZ-PQ9901、iClever USB PD充电器、魔狐USB PD3.0 PPS快充车充采用。

SW3516外置两颗锐骏半导体MOS,型号为RUH4040M2,NMOS,耐压40V,用于为USB-C口输出同步整流降压,外置开关管可以减小散热压力,降低温升。

Ruichips锐骏RUH4040M2详细资料。

充电头网了解到,采用锐骏MOS的产品还有毕亚兹65W 2C1A氮化镓充电器、京造63W USB PD三口快充充电器、倍思45W USB PD快充充电器( 1A1C)、倍思60W 2A1C USB PD快充充电器、爱否开物1A2C 65W PD氮化镓充电器等。

降压电感特写,配合智融SW3516进行降压。

两颗输出滤波固态电容,规格均为25V 220μF,分别用于两个USB-C口滤波输出。

另外1A1C接口为一路输出,同样采用智融SW3516进行降压控制和协议识别。

同样外挂锐骏半导体RUH4040M2来输出同步整流降压,上方两颗为两路输出的VBUS开关管。

USB-A口输出滤波固态电容,规格为25V 220μF。

另一个USB-C接口附近也有两颗SGM3157切换开关。

USB-A母座特写。

全部拆解完毕,来张全家福。

充电头网拆解总结

充电头网通过拆解了解到,鸿达顺这款充电器整体电路采用开关电源和两路DC-DC架构,其中开关电源部分,由安森美初次级控制器分别控制纳微氮化镓功率芯片以及长园维安同步整流MOS,输出固定电压;然后两路均采用智融SW3516搭配锐骏MOS实现二次降压输出。此外次级侧设有二次滤波固态电容,输出纯净。

其次是设计方面,充电器内置三块小PCB板,充分利用内部空间,同时又贴有导热垫帮助导热,主要发热芯片整流桥还配有大面积金属散热片;变压器打胶加固,降压电感套有塑料壳,初级次级之间设有隔离板进行隔离,采用高成本的贴片式Y电容,助力产品的高功率密度,整体做工扎实。

得益于智融芯片的使用,充电器三个输出口均支持QC2.0/3.0、AFC、FCP、SCP多个快充协议,两个USB-C一致支持5/9/12/15V3A、20V3.25A五组固定电压档位和3.3-11V/5A一组PPS电压档位,最大输出均为65W,支持盲插使用更方便。充电器支持协议多,档位齐全,可满足多数手机和笔记本的日常快充需求,实用性强。

相关问答

老式电视机肿么才能收看网络电视?-ZOL问答

共4条回答3157浏览亲:首先要确定老式液晶电视有没有网络功能,如果没有是无法...如果有,可以用遥控器进入系统设置,找到网络设置,然后打开无线网络开关,选择家...

没有跳闸,灯和插座都没电了,但有一个LED灯没开有微弱的光把闸...

2020-10-293923157最新回答可能是您家的总空气开关质量有问题吧,原因是因为您的挂烫机耗电量较大,插上后由于电流突然增大,导致空气开关内接点接触不良而断...

怎样购买磷钾肥市场销售的名称是什么?(花期护理)

[回答]将含(磷)钾矿石破碎至细度约100目,筛余小于15%,经富集、高温灭菌处理;配以泥炭、琼脂、葡萄糖、硫酸盐、铵盐、钼盐、菌料等为辅料,其比例为矿粉∶...

刹车时刹车灯怎样变?

3、P27/5W,也可称为3157,这种底座型号的刹车灯也具有双丝结构;一般来说,1-3底座刹车灯用于汽车尾部,具备警示功能与示位功能,当处于不同的功能时,刹车灯...

汽车刹车灯变成闪的是怎么回事?需要怎么处理?

灯泡和开关都确定没有故障后,就要检查保险丝,有些汽车没有单独的刹车灯保险丝,与其它用电设备共用一个保险丝,这时可以检查车上其它用电设备工作情况,检查出...

电热水器加热棒能和220v交流电直接接上吗

2020-10-28983157最新回答可以,要始终有人看着烧,应为那比电水壶还低级...直接接上必须线路中经漏电开关保护,另外温度无法控制,需人工控制加热时间,只能...

nano前几天没电了,就一直没有充电,当我再要充电的时候发现开...

开关没开啊笨啊有用(0)回复fangzhou655103没充好电,电池坏了。有用(0)回...3157浏览4回答标准sim卡能否剪成nano-sim卡54.4万浏览4回答...

汽车刹车灯变成闪的需要怎么弄?

车灯一般安装在车辆尾部,主体颜色为红色的灯,增强光源的穿透性,以便后面行驶的车辆即使在能见度较低的情况下,易于发现前方车辆刹车,起到防止追尾事故发生...

壁纸处理方法与清洁指南

2020-03-295003157最新回答如今很多家庭都喜欢用壁纸装饰墙面,但是很多人都不知道什么样的清洗方式才是正确的壁纸清洗方法,有得发霉与破损的壁纸是不用换新...

如图①,已知等腰梯形ABCD的周长为48,面积为S,AB∥CD,∠AD...

(1)AD=18-2x,CD=16+x;(2)S=-2(x-2)2+72,当x=2时,S有最大值72;(3)R=2.试题分析:(1)作AH⊥CD于H,BG⊥CD于G,如图①,易得四边形AH...

标签:

相关阅读