电子签名应用研究 36氪研究院 2021年中国电子签名行业研究报告

小编头像

小编

管理员

发布于:2026年04月14日

115 阅读 · 0 评论

36氪研究院 2021年中国电子签名行业研究报告

近年来层出不穷的“萝卜章”事件,引发社会各界对于签名安全性的热议。作为区别于传统手写签名的“技术导向型”签名模式,电子签名正逐渐占领用户视野。

什么是电子签名

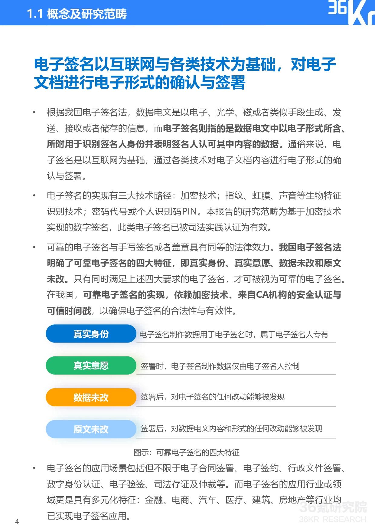
2005年实施的《中华人民共和国电子签名法》明确了电子签名的概念及内涵:电子签名指的是数据电文中以电子形式所含、所附,用于识别签名人身份并表明签名人认可其中内容的数据。通俗而言,电子签名是以互联网为基础,通过各类技术对电子文档内容进行电子形式的确认与签署。根据我国规定,可靠的电子签名与手写签名或者盖章具有同等的法律效力。在我国,可靠电子签名的实现,依赖加密技术、来自CA机构的安全认证与可信时间戳,以确保电子签名的合法性与有效性。

数字化转型浪潮下,电子签名的应用价值得到释放

电子签名提升合同管理效率的同时实现经济与环保双重价值,成为企业数字化转型及降本增效的重要工具之一,受到越来越多企业用户的青睐。而2020年初的疫情,更是推动电子签名加速向多行业渗透:疫情导致的隔离使得线下办公受阻,远程办公模式下,电子签名突破时间与空间限制,实现企业合同高效处理,其应用范围进一步拓展。

多方赋能,电子签名产品渐趋合规与安全

市场空间持续释放的同时,电子签名被盗用及滥用的风险也随之而来。未来,在政府机构、法律团体及技术企业多方合力下,电子签名有望朝着更为合规的方向发展,给用户端带来安全与便捷的体验。

本报告重点研究问题如下:

• 电子签名是什么?

• 实现可靠电子签名的条件有哪些?

• 哪些要素推动了我国电子签名行业发展?

• 我国电子签名行业市场空间及发展潜力如何?

• 电子签名行业上下游如何划分,竞争态势如何?

• 电子签名的行业应用现状如何?

• 我国电子签名行业有望呈现怎样的发展态势?

更多精彩内容,详见《2021年中国电子签名行业研究报告》,点击下载链接,提取码:bxu5

2021中国电子签名行业研究报告(艾瑞咨询)

电子签名是企业数字化的“基础设施”,在政务、房地产、人力资源等应用场景都受到了国家政策的高度支持。新冠疫情之下,企业对电子签名的接受程度快速增加,行业热度持续攀升。

目前电子签名赛道内的主要玩家有四类:1)以电子签名为核心业务的独立电子签名厂商,2)基于数字证书业务跨界进入电子签名市场的CA机构,3)证据保全/商用密码/信息安全背景的跨界厂商,4)互联网公司旗下电子签名产品。

2020年中国电子签名营收规模为20亿元,预计2023年将增长至37亿元。现阶段,中国电子签名市场中有约四分之一为本地部署收入,但展望未来,云部署预计将保持每年30%-40%的增速,成为未来电子签名市场的主要增长动力。

电子签名市场不断向头部集中,生态融合不仅是行业趋势,更是厂商的战略思维。电子签名正在通过技术共创、业务/产品能力共创、系统打通共创,加速与各界融合,向深层次解决方案提供商迈进。

关于报告的所有内容,太侠已存放到星球圈子,若需获取完整版报告及更多报告 ,可加入圈子获取,关注公众号“侠说 ”,在菜单栏处点击获取报告查看获取方式。

报告节选内容如下:

【报告整理】侠说智库:www.guotaixia.com

相关问答

电子签名 的优势有哪些,电子签名比较纸质签?

电子签名有签署效率高、存储管理方便、安全性高、成本低等优势:1、合同签署效率高合同如果采用纸质签名往往需要协调多方人员线下见面签署,如果合同要在不同...

电子签名 的法律效力是什么?

《电子签名法》第14条规定,可靠的电子签名与手写签字具有同等法律效力。同时,第13条规定,电子签名同时符合下列条件的,才可视为可靠的电子签名:(1)电子...

电子签名 有什么用?

电子签名电子签名也称做“数字签名”,是指用符号及代码组成电子密码进行“签名”来代替书写签名或印章。简单地说,电子签名就是通过密码技术对电子文档的电子...

电子签名 是什么,如何保证安全保密?

如何保证安全保密,这个概念很大,是想问如何保证签名的安全保密还是签署后文档的安全保密呢?电子签名的安全保密是由公钥算法来保障,至于签名的私钥key,保障...

电子签名 的定义-找法网

电子签名的定义律师解答:电子签名的定义为,数据电文中以电子形式所含、所附用于识别签名人身份并表明签名人认可其中内容的数据。数据电文,指的是以电子、光学...

电子 印章技术

电子印章可靠电子签名的可视化表现形式电子印章技术以先进的数字技术模拟传统实物印章,其管理、使用方式符合实物印章的习惯和体验,其加盖的电子文件具有与...

电子 签字什么意思?

电子签字是指通过电子方式签署的个人签名。在现代电子化环境中,电子签字用于确认文件上的签名,并作为签署者的身份认证。电子签字通常使用安全的方式加密,以...

开通 电子签名 有风险吗?

1有一定的风险2因为电子签约需要保证网络环境稳定,如果出现网络问题或者个人设备出现问题,则有可能无法完成签约或出现签约错误;同时,电子签约也可能会存...

电子签名 与数据电文是否具有法律效力?

是具有法律效益的电子签名法停止供水等文书可能不具法律效力电子签名法将于2005年4月1日起施行。这部法律规定,可靠的电子签名与手写签名或者盖章具有同...

wps的文件签字有效吗?法律怎么规定的?

根据电子签名法规定,电子签名需要满足能够确认对方当事人身份的条件。你所说的签名很可能是手写在纸上,然后通过扫描或拍照使签名变成图片,然后插入文档中。这...

标签:

相关阅读