电子白板应用讲义 幼教白板多媒体互动教学的七大优势-微幼科技

小编头像

小编

管理员

发布于:2025年05月06日

93 阅读 · 0 评论

幼教白板多媒体互动教学的七大优势-微幼科技

传统教学是以书本+黑板+粉笔的方式进行授课,更注重的是理论知识,缺乏动手操作的机会,互动的机会更少,因此老师在讲台上授课时,坐在下方的学生会觉得课堂枯燥乏味,因此会出现学生不喜欢上课的现象。而幼教白板 多媒体互动教学的七大优势则可以很好地解决这些问题,即插即用,无需复杂的布线。

幼教白板多媒体互动教学的七大优势

1、触控技术

在教室中安装幼教白板,可以让老师通过图文并茂的方式向学生授课,借助视频、互动教学、故事大全、诗词、儿歌、动漫等方式,可以让幼儿对学习更感兴趣。同时微幼科技 互动教学的幼教白板拥有十点触控技术,采用高像素高精度红外触摸定位技术,响应速度更快,具备抗强光干扰性能。

同时支持多人互动触控技术,可以及时跟踪手指移动轨迹,精确度更高,平滑度和跟踪速度等都可以满足教学要求。可以直接用手书写、涂鸦,也可以用笔进行书写,书写时十分流畅,支持手势识别,不影响老师上课速度。

2、液晶显示屏

微幼科技的触控教学一体机采用的液晶面板为1080P,可以实现4K高清分辨率,视角可以达到178度,满足左右两边学生看白板的角度需求。同时拥有高对比度和高亮度,不受外部光线影响,满足后面学生可以清晰地观看到屏幕内容的需求。这种互动教学一体机是集电脑、平板、投影、音响、白板等于一体的电子产品,不需要投影仪,即可直接使用。

3、教学工具助手

多媒体互动教学触控一体机内置许多教学所用的演示工具,例如直尺、圆规、三角板、地球仪、装配玩具、建筑、结构模型等。通过这些教学用具可以轻松在白板上画出各种图形,无需校方为各个班级购买各种不同尺寸和不同类型的教学教具。而且使用这些教具画出来的图形还可以保存下来,不像普通的黑板,擦除后就没有了。

4、教与学相辅相成

微幼科技的幼教白板内置许多嵌入式图文菜单设计,界面更简洁,老师可以根据自身教学需求调用不同的内容,帮助老师以更生动的方式给学生授课。同时学生也可以在老师授课的过程中进行互动,通过多种方式的教学模式,让学生对学习更感兴趣,让老师授课内容更丰富多彩。

5、复习

传统教学一般是老师拿着课本讲课,然后在黑板上做笔记,如果黑板不够用,就会擦除之前做的笔记,不利于学生复习。而互动触控教学一体机则可以在教学的过程中进行同步录像,把老师在课堂上所讲的内容全部录下来,还可以保存老师在白板上做的笔记,方便学生进行复习。如果学生在课堂上有不懂的问题,还可以通过观看保存的视频加深印象。

6、互动教学

微幼科技互动触控教学一体机内置海量的教学资源,包括课件、视频、动漫、诗词、散文、儿歌、朗诵、绘画、涂鸦等。可以将讲义直接显示在屏幕上,图像和声音同步传输到触摸屏中,与学生进行互动,帮助学生集中注意力。还可以定制不同的教学内容,与学生进行互动提问,互动游戏等,提升学生对学习的兴趣,以及动手能力等。

7、安装方便快捷

电子白板和电视机类似,不需要复杂的布线,直接插电源线即可使用,如果需要连接有线网络,直接拉一条网线连接即可。如果不需要有线连接,直接连wifi即可。另外,这种触控教学一体机可以放在支架上,可随时移动,还可以挂在墙上,不占用空间,安装方便快捷。

总而言之,幼教白板中内置的海量教学资源、触控技术、互动教学等可以让师生的课堂更丰富,老师可以通过多种有趣的教学方式让学生爱上课堂。同时又可以提升孩子的互动教学以及动手能力等。

触控教学一体机的屏幕是什么触摸方式?微幼科技

触摸教学一体机触控反应不灵敏如何解决?微幼科技

100寸的触控教学一体机红外和电容触摸哪个好?微幼科技

会议触控教学一体机可解决异地远程会议问题-微幼科技

在线教育产品切入点的思考|当有一个想法时,如何分析是否可行和寻找切入点呢

最近和朋友聊天,朋友说老大计划做一个“宏大的互联网平台型产品”,让该朋友想想如何寻找具体的切入点,该朋友的公司是做传统行业软件项目的,并没有互联网和产品经验,所以对于该宏(pai)大(nao)的(men)想法颇感无耐,明知不可行,但老大有令,不能不做?如何向老大汇报呢?

其实,这种情况并非个例,而且非常普遍,我也有过类似的经历。对于这种情况,如何处理呢?也就是“当有一个想法时,如何分析是否可行和寻找切入点呢”?以下以我所经历的示例进行说明。

1 案例说明

行业:教育信息化,主要面向公立学校;

公司情况:只做过体制内的项目;有一些体制内部资源,能获取到学生的考试成绩数据,如学业水平考试成绩、高考成绩;

老大的目标:设想是一个互联网大平台,包括N个产品,覆盖“初中”、“高中”、“大学”,即服务体制内学校也服务体制外学生,并试图以学习成绩为主线进行联系,未来实现对学生成绩的大数据分析(如为学生预测高考分数)

我的分析:听到这样的规划目标,我差点晕倒,因为:

用户没有细分:初中、高中、大学这个群体太庞大,没有细分人群定位;产品定位不清: 暂且不说具体需求,体制内和体制外完全是不同的应用场景;业务范围模糊:以成绩为主线,能和成绩沾边的业务实在太多;

总之,客观的说,老大对于产品和项目的区别、教育范畴的划分、大数据实现的过程并不清楚。

我的做法:

那么,作为员工,当然不能直白的否认老大的想法,必须做到有理有据的向老大说明情况,既要反应自己的分析思路,也要在分析的过程中将老大未理解清楚的问题或自己的疑问反反馈给老大,这样,如果疑问得到老大回复并有解决方法,则可以继续往下分析,如果对问题无法回答清楚,领导自然会考虑可行性。

这也是产品经理理智和智慧的表现,以下是我具体的向老大的文档汇报过程。

2 如何寻找产品的切入点

如何寻找产品的切入点?我的理解是从产品工作流程的角度看,每一个阶段的输入都应该是上一个阶段成果的输出,也就是每一步要有依据,我觉得大概的过程是“预测问题”->“发现机会”->“寻找切入点”->“创新产品”->“产品策略”->“产品计划”->“产品设计”。所以,按照该流程,“寻找切入点”的前提是“预测问题”,具体如何预测,我想应从市场、竞争、客户、自身4个角度的详细分析。由此对现状全面和客观的分析。

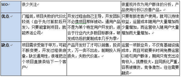
为了便于下文的理解,在分析之前首先说几个概念:“传统软件项目”、“传统软件产品”、“互联网软件产品”,见下表:

注:

传统软件并非不可跨入互联网, 随着云技术的发展,硬件设备的廉价,移动终端的普及,终端用户可能成为产品的主导,传统自顶向下的销售模式也可能被打破。但必须先把项目升级为产品,项目和产品有什么区别?

项目是为某一个客户定制开发的,而产品需要具有通用性。那么项目如何才能转变为产品?只有对业务的理解达到一定深度,才有可能设计出通用的产品。如何才能做到业务通用?

我们常抱怨一个行业的不同单位业务需求都相差很多,每个项目都重新开发,似乎很难做到通用,但是请看一下ERP软件,其同一个ERP产品在许多行业(包括跨行业)都有成功实施的案例,其项目实施过程与我们平时做的项目截然不同,开发工作量非常小,绝大部分需求都是通过配置来完成的,几个人就可以实施上千万的项目。他们为什么能做到?不只是因为采用了多么先进的技术架构,而是因为把业务做到了极致,它已经建立起了那些可以搭建业务平台的积木。再复杂的需求,都可以用这些积木搭建出来。

所以合理的方式一般是选定一个业务范围,并且在该业务范围经过长期同类项目的业务积累,然后才可能对积累的业务进行分析,而后设计产品。

以下从市场、竞争、客户、自身角度进行分析。

3 分析过程

3.1 市场角度

市场分析是我们开展工作的基础。

3.1.1 教育信息化的范围

图 教育信息化结构图

教育信息化就是利用数字技术,构造涵盖教学、科研、管理和生活各方面的在线综合数字服务平台,,如上图,我觉得可以划分为”校务管理”和”在线教育”(教学)两个大的范畴。

3.1.1.1 校务管理

定义

校务是指“学校的事物”,是对学校业务的管理,核心是“管理”,比如教务管理、德育管理等等,使用者主要是老师和管理者,校务不能脱离学校,所以主要面向体制内。

分析

从以上定义可知,校务是指学校的业务,那么开发产品的前提是要熟悉学校的业务(需求),如何才能熟悉学校业务?一般方式是从针对某业务的项目开始(如教务),通过多个同类的项目了解该领域的业务,再考虑做成通用的产品,并且使用场景不能脱离学校内的老师和管理者,也就无法脱离体质约束。

基于以上特点,“校务管理”产品一般走体制内路线,属于传统软件产品。所以很多传统软件开发企业是从这个领域开始的。

3.1.1.2 在线教育

定义

在线教育是以网络为介质的教学方式,指“老师教”和“学生学”以及衍生的老师备课、教研、讲课、布置作业等;学生的学习、作业、练习、家教等。是学习过程,使用对象以老师、学生、家长为主。与校务管理不同,校务管理不能脱离体制内环境,而教学可以在体质内和体质外(如培训、家教、自学等)。

分析

从以上定义可知,在线教育侧重“老师教”和“学生学”,业务侧重点在“教学”而不是学校业务,所以可以脱离体制束缚,所以当前的“在线教育”核心都是围绕“教学”领域。

基于以上特点,在线教育一般走体制外路线(也在和体制内结合),从某个需求点切入(注:见3.1.3),积累用户,再考虑通过付费或增值服务,属于互联网产品。所以很多互联网企业和培训机构从这个领域开始,一方面避开体制束缚,另外发挥其本身公司的优势。

由于“校务管理”有“体制壁垒”,获取市场更多依靠体制资源,所以其市场、竞争都相对封闭。而“在线教育”以体制外为主,所以以下从“在线教育”的角度进行分析。

3.1.2 在线教育产业链信息

我们要知道我们的上下游行业都有哪些,这些行业自身的特点都是什么。

在线教育覆盖面广,形式多样。按照产业链环节拆分,可以分为内容提供商、平台提供商和技术提供商三类。如下图:

内容提供商:主要提供教学资料(讲义、课件、音频、视频等)和辅助教学工具类产品。从内容上可进一步拆分为学习视频、教育工具和文档资料三部分,其中学习视频行业规模较大,教育工具行业发展速度相对较快。培训机构和创业型公司多涉足这个领域。

平台提供商:旨在为内容提供商和终端用户之间提供中介平台,并以线上机构为主,目前主要可分为B2C和C2C两类。B2C模式指教育机构直接向用户提供有偿服务,根据用户互动程度又可分为交互式和单向两种。C2C模式指个人为用户提供教育服务,依据盈利模式可分为C2C电商和C2C社区两种形式。大型互联网公司多涉足这个领域,如阿里(淘宝同学)、百度(传课网)都属于平台:

技术提供商:提供在线教育的核心技术,如科大讯飞提供的语音识别技术。

3.1.3 在线教育行业信息

要知道我们所处的这个行业中都有哪些企业,这些企业都有什么特点,对我们的影响都是什么样子的。

在上图中针对不同服务对象(老师、学生、家长)的每个不同环节都是可能的切入点,均有众多企业在做(据统计,2014年平均每天新增2家在线教育企业),仅以“答疑类”为例,有作业帮、爱考拉、嗒嗒作业、闻题鸟、问他作业、作业神器、答疑君等等。每个企业的特点、模式都有差异。

3.1.4 国家政策信息

此部分暂略,国家政策对教育信息化是非常积极的。暂无需分析。

3.2 竞争角度

竞争者是谁,我们如何与他们竞争,这是我们开展工作的参照,其实说到底,就是期望比竞争对手做的更好一些。

只有在“3.1市场角度”明确后我们才能确定竞争者。

按我个人的理解,产品的目标可能是“既走互联网路线,也和体制内学校结合”,那目前有没有这样的产品在走同类路线?我们可以暂时作为竞争者。见下表中的两个产品:

从以上的两个产品看,可以发现一些共同的特点:

拥有核心技术,能够帮助学校解决实际问题;要获取学生学习过程数据,所以必须要有题库才能模拟“作业”和“学习”的过程,从而获取学生的样本数据,这是实现大数据的基础;在数据的粒度上,学吧课堂是目前市场上所有产品中对内容拆分粒度最细的产品,只有足够细的粒度,才能实现更准确的个性化数据推送;

所以,凭借以上的优势,两款产品与学校合作,帮助学校解决某方面的问题。

3.3 用户角度

我们的用户是谁,用户想要什么,他们目前在用什么产品,我们如何才能比别人做的更好。

如果我们的定位是“校务管理”,则客户就是体制内的资源客户。

如果我们的定位是“在线教育”,客户需要在“2.1市场角度”信息明确后才能确定。

3.4 自身角度

这个是我们开展工作的前提,只有充分了解了我们自己的情况,才能知道我们怎么做才能做好。

目前我了解到的情况是我们之前是在做项目(见前文中对项目、传统软件产品、互联网产品的分析)。其它内部和外部资源均不了解。

4 结论和建议

综上,“寻找切入点”的依据是从市场、竞争、客户、自身4个角度分析后才能确定。总结如下:

1. 市场角度

教育信息化可以分为“校务管理”和“在线教育”两个大的领域,如果我们的目标是针对学生,则主要方向应该是“在线教育”,而不是“校务管理”;如果我们的目标是大数据,则需要采集学生的学习过程数据(样本数据),在“3.1.3在线教育行业”示图中的众多切入点中,每个切入点都有很多公司在竞争。

2. 竞争角度

我们的优势在哪里?如何与其它产品竞争?还有待确认。

3. 用户角度

我们之前“校务管理”方向的用户是体制内的,“在线教育”方向的用户还不明确。

4. 自身角度

我们之前主要做项目,并且是体制内的“校务管理”方向。如果要做“在线教育”方向的产品,则面临两个跨越,一是从项目到产品的跨越,二是业务上的跨域。

建议

不同的领域(如儿童、K12、大学、职教)、领域下不同的方向(如K12答疑)均有不同的模式(如机器答疑、人工答疑、UGC答疑)、不同模式又有不同的方式(如人工答疑有文字语音答疑、电子白板非实时答疑、电子白板实时答疑)。每一个“领域->切入点->模式->方式”下都有企业在做。

目前我们的规划只有领域,覆盖的面太大,加之对一些问题的不明确,以上的分析其实并不具体,那更进一步的切入点是什么?首先需要把上文中提到的“question”问题明确才有依据,其次再继续从市场、竞争、客户、自身角度继续分析。

5 写在结束

以上就是针对老大提出的产品目标,进行分析和提问的整个过程。

经过以上的分析,老大应该对产品与项目的区别、教育信息化的领域划分、在线教育的产业链等问题都有了了解,对其中涉及到的问题也自然会重视,最初的产品目标是否合理老大心中自然有数。

而对于产品经理的你来说,你不只完成了任务,也会得到加分!

本文由 @史蒂芬孙 原创发布于人人都是产品经理。未经许可,禁止转载。

相关问答

PowerPoint Athoware和Flash三种教学辅助软件各自的优缺点-ZO...

它是微软公司开发的一款演示软件,广泛应用于各类教育机构和企业。其主要特点是...用户可以创建各种类型的电子书、电子白板、电子讲义等,并通过互联网实时进行...

希沃 白板 怎么样关闭板中板?-ZOL问答

希沃白板是一款常用的电子教室工具,它提供了丰富的功能和操作方式。在使用过程中,可能会遇到一些问题,比如关闭板中板。下面我来介绍一下如何关闭希沃白板中的...

如何选购视频会议系统?

软件视频会议和硬件视频会议,作为视频会议的两大系统,他们之间的区别主要有以下几个方面:一、从技术更新上看,硬件视频会议的生命周期约为3年,而技术每天都...

你做网课老师和在校老师有什么不同感受?

新冠病毒疫情的原因,从来没有做过网络直播的我已经已经当了一个多月的直播教师了。要说网课老师和在校班级上课老师有什么不同感受,我想了想应该有以下几点。...

大学老师不用PPT就真的不会讲课吗?

不,就算没有ppt,老师还得写板书,连板书都不写,直接讲的话,那黑板是不是有点多余。至于您说的那种一字不落的,现实生活中我是没见过,但是上次上网课的时候...另...

直播小课堂怎样开播?

要开播直播小课堂,您需要以下步骤:1.选择平台:首先,您需要选择一个流媒体平台来直播,如腾讯直播、斗鱼直播、Bilibili直播等。2.准备工作:在开播前,确保...

化学教室活动:食用色素和萤光笔色素的滤纸色层分析(Paper Chr...

学生讲义之一(StudentHandoutI)实验介绍在日常生活中,我们常常接触到色素和染料,例如:食物里添加食用色素、染头髮的染剂、彩色书本和杂誌的印刷...

学而思网校课程与面授班的区别是什么? - 176****6818 的回答 ...

一、二者授课教师不同学而在线教师是本地化教师,目前培优在线的教师是线下班有丰富教学经验的老师。二、二者大纲讲义不同学而思网校课程培优在线大...

OPPO手机怎么把图片内容变文字?-ZOL问答

该功能主要适用于会议或教学中使用的白板、幻灯片纪要。通过这个功能,用户可以...1.使用相机拍摄:打开"相机"应用程序并点击右上角的"更多"选项,在菜单中...

标签:

相关阅读