电子课文导数及其应用 北大学霸整理:高中数学导数及其应用专题梳理,拿去针对复习

小编头像

小编

管理员

发布于:2026年04月14日

101 阅读 · 0 评论

北大学霸整理:高中数学导数及其应用专题梳理,拿去针对复习

数学是一门灵活的科目,自然就需要去灵活应对,死记硬背是没有任何意义的。比如说一个公式,记住了,却不会使用,这反倒还把时间浪费了,反之,学会运用了,基本上这个公式都印在脑海中了。所以,学习数学更重要的是方法、理解。

对于导数,同学们也要学会灵活运用,建议同学们直接通过结合课本做题的方式,去进行循环渐进地练习、掌握。多看一看典型例题分析,最好是能够记住,然后理解方法,把解题思路剖析透彻,这对于今后解题是很有帮助的。

所以,今天小编老师给同学们整理了一套关于《导数及其应用》的专题梳理,其中包含了基础知识点、定理、公式以及练习题。同学们可以打印下来,结合课堂一起使用,这样可以更深入地掌握该专题,下面一起来看看吧。

注:文末有完整版电子打印资料的获取方式。

好了,由于篇幅限制,今天就分享到这里了,喜欢的话就多多关注吧!

完整版以及更多WORD版打印资料获取步骤:

1、点击头像进入主页然后再关注,

2、接着点击私信处发送“资料”二字即可。

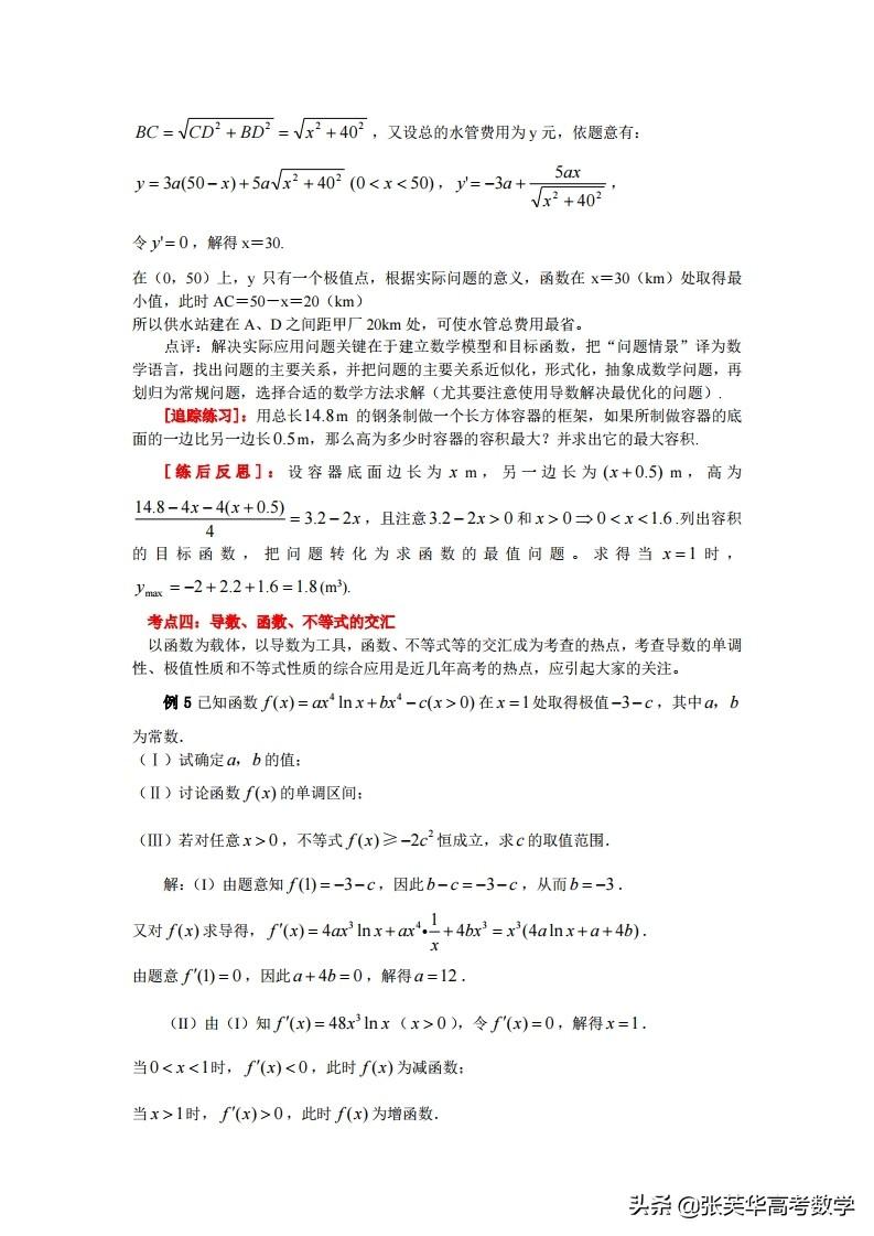
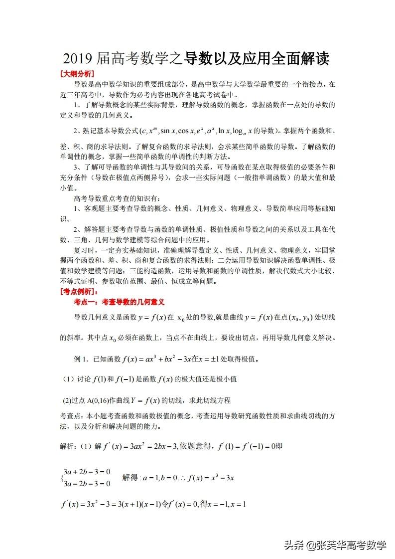
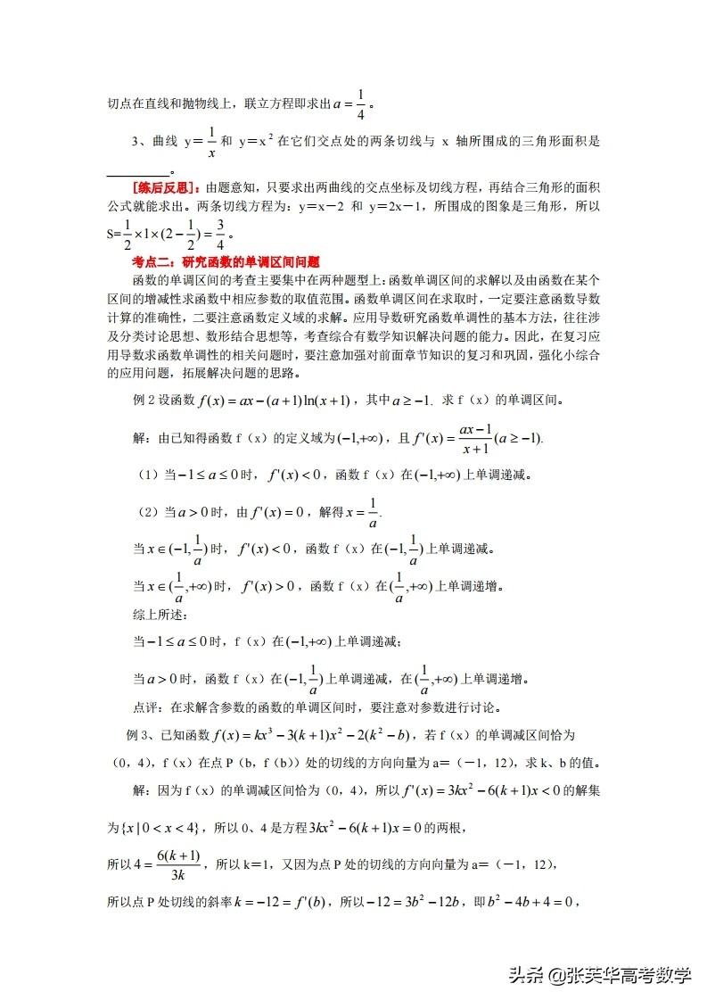
2019届高考数学之导数以及应用全面解读

[大纲分析]

导数是高中数学知识的重要组成部分,是高中数学与大学数学最重要的一个衔接点,在近三年高考中,导数作为必考内容出现在各地高考试卷中。

1、了解导数概念的某些实际背景,理解导数函数的概念,掌握函数在一点处的导数的定义和导数的几何意义。

2、熟记基本导数公式

的导数)。掌握两个函数和、差、积、商的求导法则。了解复合函数的求导法则,会求某些简单函数的导数。了解函数的单调性的概念,掌握一些简单函数的单调性的判断方法。

3、了解可导函数的单调性与其导数间的关系,可导函数在某点取得极值的必要条件和充分条件(导数在极值点两侧异号),会求一些实际问题(一般指单调函数)的最大值和最小值。

高考导数重点考查的知识有:

1、客观题主要考查导数的概念、性质、几何意义、物理意义、导数简单应用等基础知识。

2、解答题主要考查导数与函数的单调性质、极值性质和导数之间的关系以及工具在代数、三角、几何与数学建模等综合问题中的应用。

复习时,一定夯实基础知识,准确理解导数定义、性质、几何意义、物理意义,牢固掌握两个函数和、差、积、商和复合函数的求得法则;二会运用导数知识解决函数单调性、极值和数学建模等问题;三能构造函数,运用导数和函数的单调性质,解决代数式大小比较、不等式证明、参数取值范围、最值、恒成立等问题。

如需更多的导数解题技巧,请点击此连接

微店

一、获取电子版的方式

如需电子pdf打印版,请转发,并在此文章后面打8888并文字评论,之后头条私信中联系张老师

说明:由于张老师工作原因,比较忙,私信中留言,两天之内发出,请勿催

相关问答

运算放大器的实际 应用 ?

运算放大器是一种十分常见的电子元件,可以被广泛应用于模拟电路和数字电路中。其实际应用包括但不限于:比例放大、求导运算、积分运算、信号滤波、信号转换、...

...讲一下线积分、面积分、体积分的概念和 应用 以及解法】作业帮

[最佳回答]是具体的数值(得出的借给是一个具体的数字)不定积分是微分的逆运算而定积分是建立在不定积分的基础上把值代进去相减积分积分,时一个...不定积...

Ep=ke^2/r是怎么导出的?_作业帮

[回答]库仑定律F=kZze²/r²,Z为其中形成电场的那个电荷的电荷数,以一个电子为例,电子(z=1)在这样的电场中受到的库仑力大小就是kZe²/r²,如果形成电场的...

坚持?一词看似简单,实际操作太难, 你们坚持了吗?

实际情况是,除了极少数的人,大多数人都会在某个时间点开始松懈或者放弃最初的努力。很多人,可能一辈子这样过去就过去了,你至少属于后者,就算是之前掉队了,...3...

速度矢量的求导公式(求好心人详解,困扰我好多年) - 艺宝宝YI...

而τ的作用则是拿来度量方向的。PS:关于弧长参数化的事情可以看一看柯朗的《微积分与数学分析引论》(网上有电子版资源)里面有详细的介绍,其它书里...

因为这样设x默认为1.这证明了雅可比公式的强大.我是学 电子 ...

[最佳回答]雅可比行列式用的并不多,只是在求重积分时做变量代换时能用到.

【反比例函数图像Y=K/X的图像经过点M[a,b]和点N[c,d],如果a大...

[回答]也就是a,b,c,d都大于0,证明是在M,N两点都在第一象限,则此函数在第一三象限内.及K值大于0就可以了!

速度矢量的求导公式(求好心人详解,困扰我好多年) - 180****9...

而τ的作用则是拿来度量方向的。PS:关于弧长参数化的事情可以看一看柯朗的《微积分与数学分析引论》(网上有电子版资源)里面有详细的介绍,其它书里...

为什么 电子 离开偏转电场的速度反向延长线?

是电子垂直进入偏转电场的。设极板长度是L,偏转电场的电场强度是E,电子电量是q,质量是m,进入偏转电场时的速度是V0电子在偏转电场中的运动是类平抛运动,设...

基础差的同学如何复习考研数学?

经历过18年考研的学生都知道,数学对考研有多么的重要,因为一科数学导致整个考研的失败。2018年考研不知道有多少考生是流着泪走出考场的,所以拿下考研数学这条...

标签:

相关阅读