应用电子产品销售设计案例 案例分析:APPFI法规划和设计大客户销售和管理

小编头像

小编

管理员

发布于:2026年04月14日

103 阅读 · 0 评论

案例分析:APPFI法规划和设计大客户销售和管理

本文介绍了一种名为APPFI的思维导图方法,旨在帮助企业通过数字化规划、设计及赋能,实现项目管理的优化和经验沉淀。APPFI方法不仅系统化地引导企业识别价值驱动点、规划模式变化、汇总痛点、功能以及创新,而且强调了在大客户销售和管理中应用五维理论的重要性。

为了通过一个工具,融合CRM3.0的大客户销售和管理的五维理论 ,既能帮企业规划数字化项目和设计数字化功能,也能帮企业沉淀数字化经验,我设计了APPFI思维导图。

Figure 1 APPFI规划设计思维导图

如上图所示,右边是我之前介绍过的企业如何通过数字化规划、数字化设计和数字化赋能来落地一个数字化项目,这是一个方法论。左边是我为了右边方法论落地而设计APPFI思维导图。

APPFI思维导图既能一步步协助企业规划数字化项目和设计数字化功能,也能帮助企业不断积累和沉淀数字化经验,并加以利用和提升。APPFI思维导图分成五个部分:

四问-Ask: 通过四问,找到本期业务价值引领方向。对应右边方法论中的1,承接战略中承上启下一步:找出价值驱动点。RMB规划-Plan: 通过RMB法,找到本期模式和短期引爆点。对应右边方法论中的2,做好你自己。痛点汇总-Painpoint: 以四问和RMB规划的输出为前提,找到本期要解决的重点痛点。痛点汇总、和下面的功能汇总和创新汇总整体对应右边方法论中的3,4,5。功能汇总-Function: 以四问、RMB规划的输出和找出的重点解决痛点为前提,找到本期要实现的重点功能。创新汇总-Innovation: 以四问、RMB规划的输出、找出的重点痛点和实现重点功能为前提,找到本期要实现的重点创新。

下面我通过一个10年前我亲自主导的大客户销售和管理项目的复盘,讲解如何使用APPFI思维导图来应用和落地大客户销售和管理的五维法。

1. 项目背景

1)A企业介绍

一家视频会议和视频监控厂商,集研发、制造、销售、服务于一体,目前有员工2000人。在全国设有26个办事处。主要销售额来自于行业客户,销售模式以准直销方式为主。希望在保持原有行业客户优势的基础上,能向渠道分销方式转型,虽然已经做了多年的努力,但并不成功。希望能找一家渠道销售的业务咨询公司,帮助实现转型。

2)主营产品

视频会议:以高清视频会议市场为主,主要应用于政府、大型企业两大类客户。视频监控:以高清视频监控为主,逐步替代传统模拟监控,目前处于关键切换期。

3)目标市场

(1)重点行业市场

指公、检、法、司、军等13个行业客户的视频会议 产品和视频监控 产品销售,采用准直销模式覆盖到用户的选型过程,成交由集成商完成,厂商控制力度较大。在各行业总监的指导下,各办事处由主要领导 +行业客户经理 承担落地销售工作。目前为主要销售收入来源(占比70%左右)。

(2)通用行业市场

除13个重点行业客户之外的所有政府客户(含央企)的视频会议 产品销售,同样采用准直销模式覆盖到用户的选型过程,成交由集成商完成,厂商控制力度一般。主要由各办事处的主要领导+通用行业客户经理来承担落地销售工作。目前在主要销售收入来源中占比较小,12%左右。

(3)通用分销市场

指除13个重点行业客户之外的所有客户的视频监控 产品销售,采用代理制模式,目前计划一手抓分销商体系建设,一手抓工程商的项目推动。主要由各办事处的渠道销售经理(渠道经理、分销经理)来承担落地销售工作。目前在主要销售收入来源中占18%左右。

4)主要竞争对手

视频会议产品:POLYCOM,2012年销售收入突破20亿。视频监控产品:海康、大华:2012年销售收入分别突破30亿、20亿。

5)相关组织架构

Figure 2 A企业相关组织示例

如上图示例,我列出了和大客户销售和管理最相关的3个部门:营销中心、监控产品线和视讯产品线。黄色背景标出的部门是组织架构不合理的子部门。具体分析见后面规划部分。

营销中心:26个直属办事处、大客户部、渠道管理部、售前测试部、大客户服务部…监控产品线:通用解决方案部、公安解决方案部、教育解决方案部、监控产品线硬件部、监控产品线制造与质量部、新技术预研部、项目管理部、售后服务部…视讯产品线:行业业务部、企业业务部、制造与质量部、解决方案部、终端产品部、硬件部、测试部、产品市场部…

1. 项目期望:

1)销售相关

建立统一的销售线索管理机制。建立规范的销售过程管理方法。建立复杂销售体系管理和销售流程自动化。建立特有规格讨论、报价及样品的管理流程。提供商机实施情况及报告,建立统一的销售方法指导及评估。考虑CRM与K3的集成,提高信息完整度。实现CRM与PLM的信息集成,提高市场/客户对产品信息的及时反馈。实现销售预测,为供应链决策提供辅助支持。移动CRM功能。全面的客户信息/渠道信息的集中管理。

2)服务相关

建立适合不同客户群的差异化的服务体系。端到端的服务流。呼叫中心功能,有效支撑各方的业务实时互动。建立完善的知识库。灵活的服务派工功能。规范的服务过程管控功能。支持移动服务解决方案。以服务工单管理为核心的备品备件管理。整合的服务组织结构。服务活动与财务信息的关联。

2. 项目四问(ASK) – 找到本期业务价值引领方向

绝大多数项目上来就对标,就研究具体功能和创新,从而忽略了项目方向。四问就是帮助项目组找到本期业务价值引领方向的。

Figure 3 项目四问

项目四问包括以下四个问题:

老板和你达成共识的项目价值是什么吗?少则多,多则惑。本项目一定要实现的最核心价值是什么?一线员工为什么要使用该产品?管生管养,项目上线后3到5年内公司决定如何投入?

通过项目四问,可以得出本项目要实现的引领价值,从而得出本期业务规划的重点。下面是我复盘后的示例。

Figure 4 项目四问示例

如上所示,通过四问复盘,回答如下:

1. 老板和你达成共识的项目价值是什么吗?

2. 少则多,多则惑。本项目一定要实现的最核心价值是什么?

3. 一线员工为什么要使用该产品?

4. 管生管养,项目上线后3到4年内公司决定如何投入?

取决于一期效果

基于上面四问的分析,引领的业务价值 就是:短期内提升销售额和市场份额 。基于这个业务业务价值引领和项目背景中给出的信息,我们能分析出以下结论:

聚焦大客户和重点行业: 因为重点行业市场占销售收入的70%,所以我们聚焦在重点行业的大客户的突破,会带来立竿见影的效果。项目期望出了偏差: 项目中希望实现的销售功能是为了便于分析和管控,以及打通销售流程;希望实现的服务功能是为了提升服务能力。但这两方面的建设都不可能立竿见影地提升销售额。所以基于前面价值引领,项目地期望应该是如何管理好大客户,如何赢大单。必须进行销售组织和模式再造: 目前的销售组织和准直销模式无法适配重点行业大客户的销售。

Figure 5 企业A销售和方案相关的组织示例

如上图所示,A企业的销售和方案相关的组织属于麻雀虽小,五脏俱全。26个办事处、大客户部、视频监控部门和视频会议部门中都有自己的大客户销售、渠道销售、售前、测试、售后等团队。这种销售组织和准直销模式是无法适配重点行业大客户销售的。必须建立纯直销模式和完善的大客户销售组织。纯直销模式和大客户销售组织需要考虑以下原则;

由依赖合作伙伴合作做大客户关系的准直销模式,变为自己亲自主导大客户关系运营的直销模式。大客户销售、中小企业销售、渠道销售、方案销售、方案交付和售后服务的管理方法、工作流程、对人员的要求是完全不同的,不要混在一块管理。要分成独立的管理条线。大客户大单销售打的是大规模兵团战役,不是游击战。所以需要集中全公司优势兵力,全局统筹,取得全方位优势,获得战役的胜利,所以一定要资源整合在一起。把办事处几个资源放去打大客户大单,与友商协调整个公司的资源去打,经常是鸡蛋碰石头。此外在大客户销售中,把资源散落在公司各个子部门内,也非常不利于资源的有效利用和能力提升。

1. RMB规划(Plan) – 定位本期项目模式变化和短期引爆点

RMB方法就是在项目四问中找到的本期业务价值引领下,通过资源(Resource)分析,找到本期模式(Mode)变化和短期引爆点(Breakthrough)。

Figure 6 RMB规划示例

如上图所示,通过RMB规划方法,分析如下:

1. 资源(Resource):A企业有的是一些局部优势,而不是体系优势,所以必须聚焦再聚焦。也即是聚焦重点行业大客户和大项目。

视频会议市场占有率有些优势视频监控技术上的一些优势善于做项目和复杂方案重点行业的几个重要大客户

2. 模式(Mode):通过组织的重组提升经营大客户和大项目的能力。具体方法见后面功能部分的大客户管理(ESP+)。

3. 引爆(Breakthrough):聚焦在重点行业大客户量化产出指标。

重点行业销售额的提升重点行业已有客户我司方案占比提升重点行业赢取新的大客户突破

4.痛点汇总(PainPoint)

要解决的痛点很多,我们可以通过调研给个全集,但不是所有痛点都要本期解决。所以我们要在四问和RMB规划输出的前提下,定位本期要解决重点痛点。

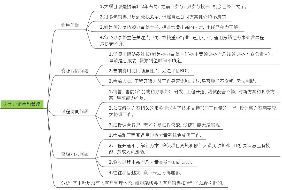
Figure 7 痛点汇总示例

如上图所示,我们聚焦大客户销售和管理领域,从中找到以下痛点:

1. 销售问题

大项目都是提前1,2年布局,之前不参与,只参与投标,机会已经不大了。很多老销售只是到处找关系,但连自己公司方案都介绍不清楚。销售额过度依赖办事处主任,很难培养出新的人才,主任又精力不够。每个办事处主任关注点不同,致使重点行业、通用行业、通用分销在办事处发展程度良莠不齐。

2. 资源调度问题

资源申请路径过长(销售->办事处主任->主管领导->产品线领导->方案负责人),申请是否成功,资源到位时间不确定。售前费用使用随意性大,无法评估ROI。售前人员、工程开通人员工作是否饱和、能力是否胜任不透明,无法判断。

3. 过程协同问题

销售、售前(产品线和办事处)、研发、工程开通、测试配合不畅。对新方案和复杂方案,售前能力不足。公安解决方案相关的服务请求占了技术支持部门工作量的一半,设计新方案需要较大协调工作。

4. 资源能力问题

售前和工程开通里包含大量系统集成类工作。工程开通不了解新方案,致使项目周期和部门人员无限扩张,且容易遗忘已有技能、造成人员流动。验收过程中新产品大量突发性功能改动。往往项目越大,赢下来后亏得越多。

仔细分析一下就指导,上面痛点是表面现象,真正深层次原因就是没有构建有效的大客户管理体系,以及目前的销售组织架构无法有效地支持大客户销售和管理。

5. 功能汇总(Function)

大客户销售和管理的功能就是指五维管理中的三条明线,即大客户销售管理(ESP+),销售过程管理(TAS+)和销售支撑管理(MCI)的具体功能。A企业主要2条业务线:视频监控是一个新进入市场,所以应该聚焦在销售过程管理(TAS+),即要抓得住机会,也要把控得住风险;视频会议是一个快速成长市场,所以应该聚焦在大客户管理(ESP+),也就是赢得头部大客户大单,迅速扩大市场份额。所以本期项目的重点功能应该是大客户管理(ESP+)和销售过程管理(TAS+)。

大客户管理(ESP+)五步法中后三步应用示例我在“数字化赋能大客户管理”中有过详细案例介绍,销售过程管理(TAS+)应用示例我在“数字化赋能赢单五步法”中有过详细案例介绍,本文就不赘述。

前面在RMB规划(Plan)中模式里,我介绍过本期应该聚焦在:“1.大客户经营管理模式的建立,2.销售组织的适配。”。这2步正好是大客户管理(ESP+)五步法中“步骤一:如何判定大客户”和“步骤二:谁负责大客户”解决的,所以我下面介绍一下这2步的具体功能。

步骤一:如何判定大客户

因为有历史数据做支撑,所以采用综合积分法 ,而不用经验推算法。因为视频监控是新进入市场,视频会议是快速成长的市场,所以采用综合销售额+综合潜力权重选择基础大客户,再通过指定来选择个别示范作用的大客户。因为没有企业人脉资源(ECM)管理工具赋能,所以每个销售管理半径为10。目前大客户销售有50人左右,则大客户数量咱们就选前500。

步骤二:谁负责大客户

在前面四问中我分析过,A企业目前针对大客户销售和管理的最大问题就是销售组织不适配。原先麻雀虽小,五脏俱全的销售组织,也就是销售资源分布在各个销售单元中(如26个办事处)的组织,是无法高效统一调度和协调资源的。所以这样的销售组织只能打游击战,打不了大的战役。我们需要进行以下调整:

办事处、大客户部、方案销售部、渠道部、交付和开通部和售后服务部互不隶属,相互平行,都属于营销中心。办事处专注中小企业销售,剥离大客户销售、渠道销售、售后等职能。充实壮大大客户部,把办事处剥离的重点行业销售资源调入大客户部。先把重点行业整合成4,5个主行业,再把大客户销售按行业划分,然后再按大区分,每人负责10个左右大客户。个别战略大客户可以由专人负责。同时每个大客户销售配备1个专业的售前方案专家。建立方案销售部,分成视频会议和视频监控2个子单元。每个单元里的销售可按大区划分,并配备方案售前专家。销售和方案售前专家可从视讯和监控产品线剥离。方案销售团队人数不用多,和大客户销售采用分成分利模式,方案销售和大客户销售共同负责大客户。方案销售可以一人负责上百家大客户,指定10家左右为核心大客户,其他以大客户销售为主负责。充实壮大大渠道部,把办事处剥离的渠道资源调入渠道部。充实壮大交付和开通部,把办事处剥离的交付和开通资源调入交付和开通部。充实壮大大售后服务部,把办事处剥离的售后服务资源调入售后服务部。

6. 创新汇总(Innovation)

大客户销售和管理一直缺乏对赢单至关重要部分的创新,也就是商业关系管理(BRM)的创新。商业关系管理(BRM)由企业人脉资源管理(ECM)和项目行为(PBM)管理组成,是五维管理中的2条暗线。缺了这2条暗线的管理和数据,就无法完成大客户关系的提升和销售金额的提升。

企业人脉资源管理(ECM)包括:1.关键人关系量化,2.决策链关系量化,3.客户关系量化,4.员工关系量化,5.我司关系量化,6.友商关系量化。项目行为管理(PBM)包括人、财、情、节。具体内容请见企业人脉资源管理(ECM)和项目行为(PBM)管理章节,此处就不赘述。

“不积跬步,无以至千里;不积小流,无以成江海。”。通过APPFI法,我们不断积累、丰富和沉淀高层和一线员工需求、以及业务模式、引爆点、痛点、功能和创新等内容,从而形成企业的数字化资产。今后再做类似项目中,可以基于之前APPFI法迭代创新。

本文由人人都是产品经理作者【杨峻】,微信公众号:【CRM30】,原创/授权 发布于人人都是产品经理,未经许可,禁止转载。

题图来自Unsplash,基于 CC0 协议。

大客户销售规划-APPFI法案例应用感悟分享

本文通过分享实践案例,介绍了APPFI规划设计法如何助力企业实现咨询效率的显著提升,为读者提供了一种全新的视角和方法,帮助企业在激烈的市场竞争中脱颖而出。

一、APPFI规划设计法能否大幅提升咨询效率

我在10年前给科达科技做销售过程管理和大客户管理规划,一个人做,在苏州,花了6个月左右时间;我5年前远程指导一个5人团队,给启明星辰仅仅做销售过程管理,花了2个月时间,若是我一个人全职给启明星辰做销售过程管理和大客户管理规划,我估计至少也得花3到4个月时间。但这次我做这个项目,花了不到20天时间。

所以APPFI规划和设计法能否大幅提升咨询效率?答案是肯定的,而且是2倍以上提升效率。至少针对我来说,原来做销售过程管理和大客户管理规划,一个人全职至少要花3到4个月,收费百万以上;现在用了APPFI法,一个人全职做,时间能控制在1个月内,费用能控制在40万内。

二、为什么能大幅提升咨询效率

在回答这个问题前,我先举一下5年前我远程指导的销售过程管理咨询案例,介绍一下为什么传统咨询方式那么花时间。

图 1 传统咨询内容和周期示例

如上图所示,传统咨询分为三个部分:现状梳理、优化建议和培训推广。该咨询项目总共花了10周时间,现场5名顾问,远程我一人指导。

现状梳理:需要访谈所有相关业务单元,从公司老板、总经理、销售副总、到各个相关单位的主管和一线骨干,包括总部的,分支机构的。只要有相关性,就要访谈,比如销售过程中如果涉及了财务、研发、制造等部门,就要一一访谈。这样一来,会访谈几十,甚至上百人次,而且现状流程不停地一遍遍修改和确认。一般就得4,5个人,3周时间。优化建议:通过很多论研讨会和沙盘推演,来形成和优化目标流程。每一轮准备、执行和总结都得4,5天,所以这个阶段也得4,5个人,5周时间。培训推广:制作培训教材,培训种子用户,种子用户试讲,文档交接等,一般也得2周。

如上所示,传统咨询80%的时间是在1.学习客户现状,总结痛点;2.从和客户访谈、研讨会和沙盘推演中找到解决痛点的方案,用专业的术语写成PPT,提交给客户。如果按这种方法做咨询和规划,那肯定需要几个人,2个月以上的工作量。

我之前做乙方咨询时,接触过很多公司的老板,被问过不止一次:“我花这么多钱找你们来是要你们做老师的,教员工的;而不是叫你们顾问按我们员工给的建议去设计。你们的最佳实践和价值到底体现在哪?”。我在甲方负责海尔服务领域全球数字化时,也有很多咨询公司来做项目,我发现他们介绍的都是我们已知的,设计的方案也是按我们的思路去落地的,项目完全是甲方主导的,其实这样是我最不愿意看到的,因为无法带来创新和颠覆。

所以只有改变传统的咨询方法才有可能大幅提升咨询效率,也就是由秘书模式转变成导师模式,不是你向客户学,而是客户向你学,你指导客户按你的最佳实践去落地。

图2 APPFI落地三原则

如上图所示,APPFI落地采用了三原则:

1. 依法而为

CRM3.0中提供了具体模型和最佳实践,例如大客户销售五维管理体系,照着去做就可以提升客户关系和赢单率。

图3 销售过程管理(TAS+)赢单秘籍-三知六有

如上图示例,在销售过程管理(TAS+)中,你按三知六有,即知己知彼知客户,掌握成交信号、策略战术、价值主张、赢单率、决策链和项目行为的应用方法就能大幅提升赢单率。

图4 销售过程管理(TAS+)主流程 – 四问四点一线

掌握了三知六有后,如何去执行呢?如上图所示,你按四问四点一线方法,就能很好地应用三知六有,大幅提升赢单率。基于成熟的最佳实践模式,根据客户现状,去做个性化调整,自然可以节省大量访谈和调研时间。

客户可能会困惑,你不深入了解我们行业和公司现状,如何出咨询结果呢?其实不是不深入了解,而是只了解和最佳实践相关的,比如我只要了解三知六有在客户内部的应用现状就行,我不必去了解客户的每一个业务细节。

2. 聚焦价值

我们做咨询的目的是业务价值的产生,而不是功能的堆砌。聚焦业务价值就是本项目的所有咨询规划内容都围绕着本期要实现的业务价值展开。本期业务价值就是APPFI四问中两问的答案:

利用大客户销售五维管理法,能实现的业务价值是:1.提升赢单技巧,2.孵化捕捉更多商机,3.提升客户关系,4.掌握客户项目行为。如果企业关注也上价值,就按APPFI规划就行。

基于要实现的核心业务价值引领,把不重要的功能往后放,这样就可以大幅降低咨询工作量。

3. 有舍有得

有舍才能有得,只有放弃了不重要的功能,才能把最能产生业务价值的功能做完善。对待咨询项目也要像对待孩子,不是一锤子买卖。要管生管养,每个咨询项目只聚焦在解决当前最核心的问题上。有舍有得就是APPFI四问中另两问的答案:1.少则得,多则惑,2.要管生管养。

按期分阶段去解决当前最紧迫得问题,这样就可以大幅降低咨询工作量。

三、APPFI法在落地过程中服务细化

通过最近与意向客户沟通过程中,我发现每家企业对咨询要求都不尽相同,所以咨询服务需要拆分得更细。

图5 APPFI落地咨询服务组件组成

如上图所示,我把APPFI落地咨询分成四个服务:

微咨询和咨询详设:这是服务必选项。就是根据0理论和客户当前业务相结合,设计CRM3.0最佳实践如何落地。比如大客户管理(ESP+)和销售过程管理(ESP+)如何落地。前面微咨询可以认为是咨询项目的POC,客户如果不满意,可以不继续做咨询详细设计,这样试错成本最低。业务辅导:是指咨询完成后,在一定时间内,针对客户业务人员进行辅导。比如每个季度大客户账户规划辅导,每2周得大单销售辅导。这个服务是可选项。软件设计:这是把前面咨询得结果固化在客户软件系统中。可以给客户设计在什么界面上,增加什么功能,来实现前面咨询成果。这个服务是可选项。整体流程:这是帮客户把所有相关业务流程梳理一下,生成四级流程,哪怕是不包括在前面咨询成果中的流程,比如合同签署流程,付款流程等。这个服务是可选项。

总结:本文通过最近做的一个大客户营销咨询和辅导项目,刨析了APPFI法如何几倍提高咨询效率。

本文由人人都是产品经理作者【杨峻】,微信公众号:【CRM30】,原创/授权 发布于人人都是产品经理,未经许可,禁止转载。

题图来自Unsplash,基于 CC0 协议。

相关问答

市场营销 案例 分析,清凉啤酒公司的经理正在考虑改进啤酒包装,...

[最佳回答]1.市场是否有足够的市场,关键要看产品的市场定位,以及你的目标客户群.中国的市场非常大,而且地区差异也很大,啤酒的消费需求各地的差异也很大,例如...

互联网营销时代,如何宣传自家的 产品 ?

移动互联商业模式,是互联网时代产品快速裂变的利器,产品出来之前,一定要做好互联网商业模式。先做好一个核心产品,由核心产品延展其他产品和业务,这是互联...什...

有哪些值得推荐的品牌cp营销 案例 ?就像农夫山泉x故宫那种?

这个我可以说一下。结识一个朋友,十五年营销策划经历,打过工,做过老板,营销经历很丰富,受职业因素影响:干过市场营销,门店营销,会销,直销,广告营销,广...这个我...

艺术品牌营销成功 案例 ?

答,艺术品本身就是具备展示作用的,艺术类品牌成功的案例太多了。可以说,每一个出名的明星,或者明星团队,明星本人就都是成功的艺术类品牌。此外还有,齐白...

产品 向上延伸策略的 案例 ?

每袋大约1~2元钱。但这种袋装的方便面并不方便实用(需要有碗或茶缸泡才行)。于是决定开发康师傅碗面投放市场。这种方便面一碗可以卖到三四块钱。产品更加高端...

情感营销的成功 案例 ?

国内最早提出异性市场营销概念的是史光起教授,异性营销应该算是情感营销的一种,从异性对产品的潜在需求入手。比如,洁婷提倡“小宠大爱”的男性关怀伴侣的理念...

有哪些厉害的旧物再利用 案例 ?

家里旧纸箱千万别扔,简单改造下,有想不到的强大功能!家里的旧纸箱,购物的快递盒不要用完就扔只要简单改造一番就有各种强大新功能哦衣物收纳箱先整理一...

电话 销售 开场白与 产品 介绍怎么衔接?举个 案例 ?

感谢邀请!对于电话销售其实个人认为是一个很有挑战的工作。下面就个人经验做一分享。其实对于销售而言不管是什么类型的最重要的主体还是人。先是把人推销出...

2020年市场营销成功 案例 有哪些?

营销事件一:《快手点赞可爱中国》2020年1月4日晚上,央视《新闻联播》播完后的两分钟,播放了一部品牌片——《在快手点赞可爱中国》。整个短片没有将镜头对...

家具卖场如何打造体验式营销?有什么具体的好方法?

家电,家居行业基本上是相通的。所以,结合个人自2014年在各地协助安徽百大电器,安徽国生电器,三源家电,包头同利家电,潍坊三联家电,海南信兴电器,湖州浙北...④店...

标签:

相关阅读