射频模拟电子的应用 射频与模拟电路在集成电路细分领域的应用

小编头像

小编

管理员

发布于:2025年05月05日

104 阅读 · 0 评论

射频与模拟电路在集成电路细分领域的应用

随着科技的迅猛发展,集成电路在各个领域的应用越来越广泛。射频与模拟电路,作为集成电路中的两个重要细分领域,在通信、消费电子等行业具有广泛的应用价值。本文将探讨射频与模拟电路在集成电路细分领域的特点、工艺以及应用场景。

一、射频与模拟电路的特点

1.射频电路

射频电路,简称RF,是指在高频率范围内(通常在MHz以上)传输和处理信号的电路。射频电路具有以下特点:

(1)操作频率高,传输速度快。

(2)需要考虑电路阻抗匹配,以降低功率损耗。

(3)对电磁干扰及噪声敏感,需要采取相关措施降低对电路性能的影响。

2.模拟电路

模拟电路是指用来处理连续信号的电路,与数字电路相对。模拟电路具有以下特点:

(1)信号处理方式为连续变化,不受离散量化误差的影响。

(2)对温度、电源电压等环境参数敏感,需要考虑在不同工作条件下保持稳定性。

(3)由于模拟信号的非线性特性,设计过程较为复杂。

二、射频与模拟电路的工艺

1.射频工艺

射频工艺主要包括射频集成电路(RFIC)和射频微波单片集成电路(MMIC)。这些工艺体现在:器件的选型(例如射频MOSFET、HBT、HEMT等)、制程技术(如CMOS、SiGe BiCMOS、GaAs、GaN等)、以及封装技术等方面。

2.模拟工艺

模拟工艺主要包括模拟集成电路(Analog IC)和混合信号集成电路(Mixed-Signal IC)。这些工艺体现在:器件选型(如运放、比较器、ADC、DAC等)、基本电路设计(如电流源、电压参考等)、布局规划(如分析噪声、串扰等因素)、以及制程技术(如CMOS、BiCMOS)等方面。

三、射频与模拟电路的应用场景

1.通信领域

射频与模拟电路广泛应用于移动通信、卫星通信、无线传感器网络等领域。这些应用包括射频前端、基带处理、信号调制与解调、放大器、滤波器、频率合成器、混频器等。

2.消费电子领域

在智能手机、平板电脑、音响设备、家庭自动化等消费电子产品中,射频与模拟电路也有着广泛的应用。如手机中的GPS、蓝牙、Wi-Fi等功能,均需要射频与模拟电路进行信号处理。

3.工业和医疗领域

在工业控制、汽车电子、生物医疗等领域,射频与模拟电路也起着关键作用。例如,在工业自动化系统中,模拟电路被用于传感器信号的放大、滤波和处理,以确保可靠的数据采集。在汽车电子领域,射频电路用于无线通信,如远程钥匙和车载通信系统;模拟电路则应用于发动机管理、驱动控制等系统。在生物医疗领域,模拟电路主要用于信号获取、处理和转换,如心电图、脑电图等设备中的信号采集与处理。

4.能源和环境领域

在能源和环境监测领域,射频与模拟电路也具有重要作用。例如,在智能电网系统中,射频电路负责实现各种无线通信功能,提高能源调度的实时性和准确性;模拟电路则用于电压、电流等参数的测量与控制。在环境监测中,射频与模拟电路可以实现对温度、湿度、气体浓度等环境参数的实时监测和数据传输。

总结:

射频与模拟电路在集成电路细分领域中具有广泛的应用价值。随着科技进步和产业发展,射频与模拟电路将在通信、消费电子、工业和医疗等领域发挥越来越重要的作用。

射频功放非线性分析与测试

摘 要: 通过研究射频功率放大器非线性失真产生的理论原因,着重分析了非线性失真中的三阶互调失真(IMD3)。基于功率晶体管AFT27S006N设计了一款应用于TD-LTE基站的功率放大器。经测试,此功放峰值功率为7 W,PAE为53%,Pout回退到1 W时IMD3达到了-43 dBc,符合设计指标。

0 引言

近年来,信息产业的发展越来越迅速,而通信产业的发展,则又是信息产业中发展较为迅速的产业。目前通信产业已经走上规模化集成化的发展道路,并已成为信息产业发展中最耀眼的亮点。但随着通信产业的快速发展,通信频段已经成为一种稀有且昂贵的商品,当面临频谱效率和功率效率这两个重要指标之间进行选择时,工业上更趋向于选择频谱效率。为了在有限的频率范围内容纳更多的通信信道,就需要采用更高效率的编码调制方式,例如TD-LTE系统采用的BPSK(Binary Phase Shift Keying)、QPSK(Quadrature Phase Shift Keying)数据调制方式[1-3]。这些调制方式采取的是幅度/相位组合调制技术,这意味着传输信号具有较高的功率峰均比(PAR)。而现代数字通信系统又是多载波、多信道的系统,这就需要通信系统具有良好的线性度,否则就会产生失真。而这种失真通常表现为三阶互调失真(IMD3),会在系统中引起频谱增生(Spectral Regrowth),将导致带内信号干扰已调信号,使矢量幅度误差(Error-Vector Magnitude,EVM)增大,同时导致频谱扩展,干扰邻近信道信号,增加误码率等[4]。功率放大器是通信系统中非线性最强的器件之一,其非线性失真对通信系统将产生诸多不良影响。因此测试功率放大器的三阶互调失真对于评价通信系统的非线性非常重要,同时三阶互调失真也是评价一个通信系统非线性的一个重要指标。

1 功率放大器非线性理论分析

一个系统的非线性主要来自于器件的非线性,而通信系统的非线性主要来自于功率放大器的非线性。器件或系统的非线性将产生杂散分量,所有的杂散分量都是信号的干扰源并最终导致信号失真。杂散分量分为两种:谐波和复杂杂散分量[5]。

1.1 输入单频信号时的谐波

如果一个系统的输出与过去的输入信号无关,那么这个系统就是无记忆系统,即输出电压是输入电压瞬时值的函数,与之前状态无关,即vout(t)=f[vin(t)]。其中vin(t)为输入电压的瞬时值,vout(t)为输出电压的瞬时值[6,7]。假设该函数的各阶导数均存在,则改写成泰勒级数形式:

其中ai为泰勒级数幂次项系数。

如果输入单频正弦信号作用于一个非线性系统,输出信号将包含输入信号频率的整数倍频。即如果vin(t)=Acoswt,带入式(1)得到:

式(2)中包含输入频率的项叫做“基波”(Fundamental)”,高阶项叫做“谐波”(Harmonics),由此可以看出输出信号是一个无穷谐波分量的复杂整体。输入为单频正弦信号时功放的频谱如图1所示。

在窄带通信系统中,谐波不是一个非常严重的问题,可被滤波器滤去。但在宽带通信系统中,谐波可能会对通信系统产生严重的干扰。

1.2 输入为双频信号时的杂散分量

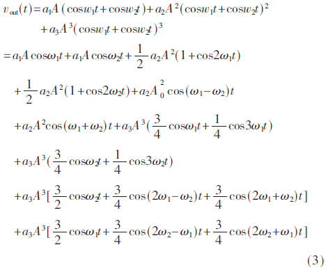
当输入信号是一个幅度相等频率相近的双音频率信号时,即:vin(t)=A(cosw1t+cosw2t),带入式(1)可得:

由式(3)可看出,放大器的输出信号不仅只有基波和谐波分量,另外还包含|m|+|n|阶互调分量的频率成分mω1±nω2,(m,n=0,±1,±2,…)。这些互调项即为互调失真(Intermodulation Distortion,IMD)。

其中大部分谐波和互调分量可被滤波器滤除,但因为输入信号频率ω1和ω2非常接近,三阶互调(IMD3)分量中的2ω2-ω1和2ω1-ω2离基波分量很近并可能错误地被认为是有用信号,很难用滤波器滤除,它将导致带内信号干扰已调信号,使已调矢量信号的幅度和相位出现偏差,同时导致频谱扩展,干扰邻近信道信号,增加误码率等。所以IMD3常常被认为是评价功率放大器非线性好坏的最重要指标。

表征IMD3大小有两种方法:一是用相对功率电平表示,它是用互调产物的绝对功率电平与输入载波功率电平的相对差值来表示,单位为dBc,即:IMD3=P(2ω2-ω1)-P(ω2);二是用绝对功率电平表示,即以dBm为单位的互调产物电平值来表示,即:IMD3=P(2ω2-ω1)。

输入为双音信号时功放的频谱如图2所示。

2 功率放大器电路设计

2.1 功率放大器的技术指标

本文设计是一款应用于TD-LTE基站的功率放大器,工作频率为2 570 MHz~2 620 MHz,功放峰值功率>7 W,PAE>50%,Pout回退到1 W时IMD3<-40 dBc。

2.2 功率放大器电路设计

针对上述设计指标,本文采用Freescale公司的LDMOS场效应晶体管AFT27S006N进行电路设计,该晶体管的工作频段从728 MHz~3 600 MHz,最大输出功率为10 W,PAE为57.5%。

采用Agilent公司的电子设计自动化软件ADS(Advanced Design System)作为仿真设计平台,根据上述设计指标,选取合适的静态工作点,得到合适的偏置电压,利用Load-Pull的大信号方法分析选择出合适的zsource和zload,利用zsource和zload进行电路匹配设计。AFT27S006N设计电路和仿真结果如图3所示。

从仿真结果可以看出饱和功率约为39 dBm(7.9 W),最大PAE为 60%,非线性仿真时双音输入频率中心频率为2 600 MHz,间隔为1.6 MHz,回退到1 W(30 dBm)时IMD3约为-43 dBc,整个仿真电路满足设计指标要求。

2.3 功放电路实测

根据AFT27S006N的设计电路进行PCB制版,在布局和布线过程中主要考虑防止和抑制电磁干扰,提高电磁兼容性。根据板材和工作频率精确计算所需微带线的长度和宽度,射频走线遵循50传输线设计原则同时在射频线两侧尽量多地打上地孔以利用多层铜箔通孔并联获得较低的阻抗和较短的高频电流传输路径[8]。实测电路如图4所示。实测与仿真对比如图5所示。

不同频率下IMP3实测对比如图6所示。实际测试时输入频率为2 600 MHz,间隔为1.6 MHz,从对比图可以看出峰值功率为38.7 dBm(7.41 W),PAE为52.8%,IMD3实测与仿真趋势基本一致,中心频率分别为2 570 MHz、2 600 MHz和2 620 MHz时,输出功率1 W时IMD3均小于-40 dBc,符合设计指标要求。

3 结论

本文阐述了非线性三阶互调失真产生的理论原因及对功率放大器的重要影响,然后基于Freescale公司AFT27S006N晶体管设计了一款应用于TD-LTE基站的功率放大器,对射频电路设计师的实践工作具有一定的指导意义。实测结果表明,该功率放大器峰值功率达到38.7 dBm,PAE大于50%, 在2 570 MHz~2 620 MHz的工作范围内各项性能良好,输出功率30 dBm时IMD3均小于-40 dBc。

参考文献

[1] CAVERS J K.Adaptation behavior of a feed forward amplifier linea-rizer[J].IEEE Transactions on Vebicular Technology,1995,44(1):31-40.

[2] 郭梯云,杨家伟,李建东.数字移动通信[M].北京:人民邮电出版社,2001.

[3] 竺南直,肖辉,刘景波.码分多址(CDMA)移动通信系统[M].北京:电子工业出版社,2004.

[4] 朱伟.射频功率放大器互调失真的综合分析与仿真[D].哈尔滨:哈尔滨工业大学,2007.

[5] (美)李缉熙著.射频电路工程设计[M].鲍景富,唐宗熙,译.北京:电子工业出版社,2011:522-528.

[6] 张玉兴.射频模拟电路[M].北京:电子工业出版社,2002:134-138.

[7] Behzad Razavi.RF MICROELECTRONICS.2011:14-30.

[8] 南敬昌,丛密芳,任建伟,等.TD-SCDMA基站系统功率放大器设计[J].微电子学,2012(4):481-484.

相关问答

常见的 模拟 信号有哪些?

模拟信号(Analogsignal)主要是与离散的数字信号相对的连续信号。模拟信号分布于自然界的各个角落,如每天温度的变化。而数字信号是人为抽象出来的在时间上的...

射频 电路专业如何?

就业前景良好。射频集成与无线是一个比较新兴的专业,随着移动通信技术的飞速发展,在5G、物联网、智能家居等领域有着广泛的应用。因此,这个专业的毕业生在工业...

模拟 集成电路,数字集成电路, 射频 集成电路,哪一个好就业,薪资高,发展前景好?

物以稀为贵是任何社会亘古不变的道理。从这个角度来看,以上三种难度越大,参与人越少,则前景越好。如果要挑,射频排第一,因为难度很大,没几个工程师能做的...

有线电视机顶盒射频输入旁边的 射频 输出是干什么的?

是射频输入的旁路输出,可以插接在电视机上,使得电视机仍然能接受来自有线电视网络的模拟信号。射频电源(RFgenerator)是用来产生射频电功率的电源。它的输出...

iptv数字信号转换成 模拟 信号?

正规的方法是通过解码器来进行,数字电视信号通过解码器即可得到模拟音视频信号。如果你还想的到模拟射频电视信号,还需要将模拟音视频信号通过电视调制器变成...

射频 电路和 射频 集成电路区别是什么?

如果严格定义,依我理解,射频实际指的是高频电磁频率,而基带则是指基带信号,没有经过调制的原始电信号。不过通常,这里我们将射频和基带理解为射频芯片和基带...

射频 通信电路怎么学,好难好难_通信工程师_帮考网

学习射频通信电路确实是一项挑战,但只要你掌握了一些基本的概念和技能,就可以逐步提高自己的理解和能力。以下是一些学习射频通信电路的建议:1.学...

射频模拟 开关对相位噪声的影响?

射频模拟开关在信号传输中扮演了很重要的角色,可实现信号选择、分流、变换等功能。它在信号切换和传输过程中还存在着一些影响因素。其中,相位噪声是非常重要...

射频 信号源是什么?, 射频 信号源性能好吗??

[回答]产品包含数字示波器、手持示波表、函数/任意波形发生器、台式万用表、可编程直流电源、矢量网络分析仪、频谱分析仪、射频信号源、PD/QC快充测试仪...

电视 模拟 rf接口是什么?

rf接口是无线电射频接口。射频接口,(也叫RF接口,同轴电缆接口,闭路线接口)属于模拟信号接口,所有的电视都支持这个接口,闭路信号就是通过这个接口传送进...r...

标签:

相关阅读