电子口碑的应用 私域流量信息共享与平台商家电子口碑

小编头像

小编

管理员

发布于:2025年05月03日

113 阅读 · 0 评论

私域流量信息共享与平台商家电子口碑

本刊官方网站:

http://cjjc.ruc.edu.cn/

摘要

随着平台经济的发展,私域流量的传播和营销价值显得尤为重要。本研究采用访谈和调查方法,探究私域流量信息共享水平(高vs.低)对平台商家电子口碑的影响机制。研究发现高私域流量信息共享水平正向影响平台商家电子口碑,且该影响受到共同意义空间的社交联系中介。还发现上述间接效应受到消费者信息隐私担忧的负向调节影响,具体说来,高信息隐私担忧减弱私域流量信息共享通过共同意义空间的社交联系影响平台商家电子口碑的关系,相反,低信息隐私担忧增强了这一影响关系。此外,本文还发现私域流量信息共享对消费者的购买意愿有积极溢出影响。本研究结论为提高平台商家电子口碑提供新的策略,为私域流量转化提供实现路径,对平台管理和流量经济发展有一定的理论和实践价值。

作者简介

范晓明(通讯作者),浙江财经大学管理学院讲师,复旦大学经济学院应用经济学博士后。

林力文,浙江财经大学管理学院本科生。

基金项目

本文系浙江省自然科学基金青年项目(项目编号:LQ24G030005)和中国博士后科学基金资助项目(项目编号:2022M710809)的研究成果。

引言

随着平台经济的发展,商家平台多属步入流量转化的新阶段(范晓明,杨祎,王晓玉,2021)。当下的平台商家流量转化逻辑更多是从平台公域流量中引流来培养私域流量(公域流量→私域流量),他们的绩效表现受制于平台公域流量转化和规制,那么,一定程度上,突破平台流量转化的制约成为商家亟待解决的问题。幸运的是,平台商家越发重视私域流量的转化,部分商家通过公众号、APP、小程序、微信群组等方式来培养私域流量,尝试减少对平台公域流量的依赖,然而目前仅停留在商家单向推送阶段,流量转化效果一般。近来,我们观察到星巴克在公众号中提供了周边“朋友圈式(相似兴趣、爱好)”信息共享功能,私域流量引流效果初显。本研究将其概括为“私域流量→私域IP”的引流的新阶段,对于平台中难以运营公众号等的商家同样有思路借鉴。《2023中国私域运营洞察白皮书》数据显示,私域触点在中国的渗透率超过96%,40%以上的消费者已养成使用私域触点的习惯,形成私域流量消费新情境(艾瑞咨询,2023)。至此,我们提出研究问题:私域流量信息共享水平能对平台商家电子口碑产生怎样的影响?

以往研究根据场域性特征把用户流量分为平台企业的公域流量和平台商户的私域流量(王勇,刘乐易,迟熙,张玮艺,2022):访问某个平台企业(百度、淘宝等平台)的用户流量数据构成了其公域流量,它是一个完整的生态流量池,不属于个人;访问该平台内的某个商家的网店页面的用户数据构成了商户的私域流量,是指商家拥有的可自主控制、免费推广、重复使用、直接触达用户的封闭性流量池,它基于信任和利益建立真实的用户关系(薛可,余明阳,2022)。私域流量触达用户的高效性、强社交等特点使其成为互联网营销的重要手段(冯志强,祁蕊,陈景辉,2021)。对平台商家而言,如何通过社交元素提高电子口碑一直是重要的问题。

电子口碑(electronic word-of-mouth,EWOM)是潜在、实际或以前的客户对产品或企业做出的任何积极或消极的评论,这些评论通过互联网环境下的各种数字媒体实现(Hennig-Thurau,Gwinner,Walsh & Gremler,2004;Lopes,Dens,De Pelsmacker & Malthouse,2023)。当用户被数字媒体赋权时,可以通过电子口碑便捷地了解企业并与企业沟通。相比传统口碑,电子口碑在沟通方式上发生了根本性变化(Mukhopadhyay,Pandey & Rishi,2023)。那么,私域流量信息共享能否对平台电子口碑产生积极影响还有待观察,倘若可以,在怎样的场景中效率更高?以往文献关注了私域流量的营销价值,如品牌联想、销售额、品牌声誉、互动性、购买意愿等(Müller & Chandon,2004;Xiang,Wang,Cui,Yang & Zhang,2021;Qin,2020;Tan & Chen,2021)。然而私域流量的相关研究尤其是私域流量下信息共享的研究尚处于探索阶段,且鲜有研究对私域流量信息共享的价值实现机制做深入分析。

有文献认为私域流量增强了企业和用户之间的联系,推动单向输出向双向交流转变(薛可,余明阳,2022;王勇,刘乐易,迟熙,张玮艺,2022)。私域下的信息共享通过消费者体验感、情感反应正向影响消费者购买行为和对品牌的态度(Izogo & Mpinganjira,2020),信息共享推动了相似人群的聚集和互动,社交互动的重要功能是扩大传播双方的共同意义空间,增进彼此的认识与理解(赵建国,2019),即形成共同意义空间的社交联系。因此,本研究推测共同意义空间的社交联系中介私域流量信息共享对平台商家电子口碑的影响(私域流量信息共享→共同意义空间的社交联系→平台商家电子口碑)。与此同时,在用户信息披露的相关研究中,信息隐私担忧是重要的要素(Hong & Thong,2013;吴茜,姚乐野,2022)。用户的信息隐私担忧存在诸多负面影响,如用户减少社交媒体使用(Dinev & Hart,2006)、精神负担增加等(Bright,Kleiser & Grau,2015),进而本研究认为私域流量信息共享与平台商家电子口碑之间的关系受到信息隐私担忧的调节。

文献回顾与研究问题

(一)私域流量:界定、研究方向与机制

私域流量培养已成为一种有效的营销策略,流量运营手段上的创新,让私域流量成为平台营销的重要方面(吴凤颖,2022)。私域流量基于信任、利益、用户关系而存在,平台商家可以免费、反复、直接触达消费者(Breves,Liebers,Abt & Kunze,2019)。王勇、刘乐易、迟熙、张玮艺(2022)基于场域性特征把用户流量分为平台企业的公域流量和平台商户的私域流量,他们的研究认为访问某个平台企业的用户流量数据构成了其公域流量,访问该平台内的某个商户的网店页面的用户数据构成了商户的私域流量。薛可、余明阳(2022)提出了更加偏向营销的私域流量定义,是指品牌或个人拥有的可自主控制、免费推广、重复使用、直接触达用户的封闭性流量池,它基于信任和利益建立真实的用户关系。

私域流量的培养和运营成为当前个人或品牌争夺用户的重要渠道(佘世红,杨锦玲,2021),采用私域流量运营策略能够直接触达用户,准确地寻找目标客户(Breves,Liebers,Abt & Kunze,2019),减少企业获取客户的成本,提升客户的保留率和降低转换率(郭全中,李祖岳,2023),对企业的声誉建设有积极影响(Xiang,Wang,Cui,Yang & Zhang,2021)。王勇等(2022)通过平台企业和商户之间的流量博弈,研究了私域流量数据的竞争性、转化性以及流量数据定价问题。此外,关于私域流量研究的现有机制主要关注消费者对产品或服务的总体感受,比如访问品牌网站的体验感、情感反应、感知信息质量、存在感等(Holbrook,2006;Izogo & Mpinganjira,2020;Macias,2003;Sweeney & Soutar,2001;Tan & Chen,2021)。

通过对现有文献的梳理发现,有关私域流量的界定、结果变量、机制研究还处在探索阶段。权威研究中,王勇、刘乐易、迟熙、张玮艺(2022)表达的私域流量可以理解为私域流量的获得更多从平台公域流量转化而来,本研究从现实中观察到部分商家私域流量获得主要依赖现有流量用户的信息分享而非平台公域流量转化,这一私域流量获得新视角形成本文的创新点。因此,本研究试图探讨私域流量信息共享水平对平台商家电子口碑的影响。此外,现有私域流量的研究主要聚焦在平台企业层面的发展应用,一定程度上造成个体层面私域流量效应机制讨论不足。为此,本研究基于平台商家私域流量社交场景,尝试提出共同意义空间社交联系的中介作用,用以解释私域流量信息共享水平对平台商家电子口碑的影响。

(二)电子口碑:概念、影响因素、治理

电子口碑被定义为潜在、实际或以前的客户对产品或企业做出的任何积极或消极的评价,这些评价通过互联网环境下的各种数字媒体实现,用户根据个人经验生成的在线评论以及对产品和服务的评价是电子口碑的主要形式,包括评论、评分、照片、视频等内容(Hennig-Thurau,Gwinner,Walsh & Gremler,2004;Lopes,Dens,De Pelsmacker & Malthouse,2023;Kim & Hyun,2021;Smith,Fischer & Chen,2012)。

电子口碑是一种重要的营销工具,可以提高和保持企业或品牌的良好声誉。以往大部分文献关注了电子口碑的积极影响,比如用户依赖电子口碑,即通过在线评论来减少不确定性,进而进行预定消费(Kim & Hyun,2021)。还比如,电子口碑对消费者信息采纳、决策过程和企业绩效产生正向作用(Bore,Rutherford,Glasgow,Taheri & Antony,2017;Cantallops & Salvi,2014)。在电子商务平台口碑有用性方面,Xiang等人研究发现,在线评论的语言特征、语义特征、情感来源对评论的有用性和评级的影响(Xiang,Du,Ma & Fan,2017)。此外,有部分文献关注了电子口碑的网络治理。电子口碑网络治理被认为是一种企业参与在线交流的行为,即通过参与消费者的在线对话并回应消费者评论的过程(Casado-Díaz,Andreu,Beckmann & Miller,2020)。现有电子口碑网络治理文献主要聚焦如何减少负面口碑的影响(Stevens,Spaid,Breazeale & Jones,2018;Van Noort & Willemsen,2012),增强正面口碑的影响(Proserpio & Zervas,2017;Wang & Chaudhry,2018),以对未来消费者情绪、品牌评价、评级、企业绩效等方面产生积极影响(Sheng,Amankwah-Amoah,Wang & Khan,2019;Xie,Zhang,Zhang,Singh,Lee,2016)。

简言之,以往探讨电子口碑的影响因素及治理的文献没有突破局限于平台公域流量的讨论框架,本研究创新性地从私域流量信息共享视角来讨论其对平台商家电子口碑的影响,试图构建私域流量内生引流的电子口碑分析逻辑。

理论基础与研究假设

(一)私域流量信息共享与平台商家电子口碑

现有研究表明,信息共享存在诸多积极影响。比如,信息共享能够释放出企业经营状况良好的信号,吸引更多的投资者和客户(曾春华,林仪凤,2022),还比如,政府的数据信息共享对提升政府治理能力和水平产生积极影响(王芳,2022)。此外,第三方平台掌握涉税信息并与税务机关进行信息共享,可有效提高从业人员在个税遵从度方面的表现(周克清,郑皓月,2022)。类似的积极作用也发生在私域流量的信息共享场景,信息共享与互动程度越高的品牌网站越有利于消费者理解网站内容(Macias,2003),大量的娱乐性用户生成内容让消费者的网站品牌回忆度得到提高,提升回访率(Raney,Arpan,Pashupati & Brill,2003)。在私域流量共享场景下,高水平的信息共享有助于提升用户的依赖程度,增强私域的稳定性(王海玉,2022)。Jin等以微信平台为例,就影响用户参与网络社交活动的因素展开研究,实证数据表明信息共享正向显著影响公众的网络社交活动参与度(Jin,Park & Li,2015)。Siddiqui等(2021)进一步阐明了消费者将社交网站作为开展信息共享的工具,对品牌形象和在线购买意愿有积极影响,并指出高度参与社交网站对品牌的电子口碑有正向影响。

因此,本研究认为私域流量信息共享水平与平台商家电子口碑存在内在联系:即高水平私域流量信息共享能够帮助平台商家形成良好的电子口碑,低水平私域流量信息共享则效果微弱。据此,提出以下假设:

H1:高(vs.低)水平私域流量信息共享对平台商家电子口碑有积极影响。

(二)共同意义空间的社交联系中介

共同意义空间是指人们在社会生活中共同建构的具有共同语言和符号的空间(Gustafson,2001),共同的意义空间越大,人们越容易进行互动和相互理解。象征性互动理论(Mead,1934:68)认为传播者和受众之间的交流和信息互动是在进行意义的创造过程,传播者和受众进行意义的交换有一个前提,就是交换双方必须要有共同意义空间(Jackson & Welles,2015)。共同意义空间包括四个维度(Wynveen,Kyle & Sutton,2012):社交联系、空间依赖、空间身份认同、情感依恋。由于平台私域流量更多基于用户的评论、分享等强社交属性,对于大部分用户或潜在用户来讲,平台的空间社交联系可能会优先于其它维度。因此,本研究重点关注共同意义空间的社交联系维度,并认为其在私域流量信息共享影响平台商家电子口碑中起到中介作用。此外,我们认为消费者可能对平台服务形成依赖,实证研究中会排除空间依赖的潜在机制干扰。

私域流量信息共享可以表现为用户进行购买活动后在私域平台发布的在线评论、图文内容等,消费者进行购买活动时会受到他人评论和意见的影响(Matute,Polo-Redondo & Utrillas,2016),愿意在购买后与他人分享满意的购物体验。消费者之间的互动提升了营销效果和购买意愿,他们在品牌社区内产生了强烈的顾客群体认同(Black & Veloutsou,2017),参与互动越多的社区成员归属感越强烈(Guo & Cheng,2016)。随着社区成员互动内容的发布会吸引更多具有相似年龄、爱好、职业的用户,人们之间因为拥有相似的社会文化背景、生活经验、偏好等构建起了共同意义空间的社交联系。不难理解,高水平的信息共享利于构建共同意义空间,随之能够激发平台用户的群体认同和归属感,从而彼此产生更加紧密的社会联系,进而积极影响平台电子口碑。因此,本研究推测共同意义空间的社交联系是私域流量信息共享水平影响平台商家电子口碑的解释机制,并提出以下关键机理假设:

H2:共同意义空间的社交联系中介私域流量信息共享水平对平台商家电子口碑的影响。

(三)信息隐私担忧的调节

信息隐私是指个人或组织所拥有的关于个人身份、偏好、行为、通信内容等敏感信息的保护和控制权(Solove,2006;宣长春,陈素白,2023),是科学技术与个人对收集和分享数据所有权之间的关系(Smith,Dinev & Xu,2011)。日益增加的信息披露和隐私问题可能导致用户使用社交媒体平台的不连续性并减少社交媒体的使用(Dinev & Hart,2006),形成信息隐私担忧(information privacy concern)——网络用户对自己的信息被收集和利用等相关做法的感知顾虑(Dinev & Hart,2006;Hong & Thong,2013)。信息隐私被划分为个人、团体和组织三个级别(Skinner,Han & Chang,2006),本文旨在研究信息隐私担忧对私域流量信息共享水平影响商家电子口碑的调节作用,将主要围绕个人的信息隐私担忧(Zhu et al.,2021)展开理论基础梳理。

文献表明信息隐私担忧对用户使用社交媒体平台的连续性(Dinev & Hart,2006)、精神负担(Bright,Kleiser & Grau,2015)、社交媒体的态度产生消极影响(Shin,2010)。高信息隐私担忧的用户会降低对社交媒体的信任,导致社交疲劳,最终减少社交媒体的使用和活动的参与(肖玉琴,2023;徐敬宏,侯伟鹏,程雪梅,王雪,2018)。此外,Shin通过建立社交网络接受模型,探讨隐私问题作为自变量对用户行为和意图的影响,特别是如何影响用户对社交媒体的接受程度。结果表明,感知到的隐私担忧对用户的平台信任、态度和使用意愿有负面影响(Shin,2010)。那么,高信息隐私担忧的用户,倾向于将其网络社交活动的参与度降至最低(Jozani,Ayaburi,Ko & Choo,2020),进而不容易形成共同意义空间的社交联系,削弱平台商家电子口碑。相反,低信息隐私担忧的用户对社交媒体平台商家高度信任,其社交互动参与度高,从而利于共同意义空间的社交联系形成,有助于提高平台商家电子口碑。

综上文献,本研究认为人们的信息隐私担忧对私域流量信息共享通过共同意义空间的社交联系来影响平台商家电子口碑的中介路径有调节作用,即信息隐私担忧对私域流量信息共享水平→共同意义空间的社交联系→平台商家电子口碑的路径起到调节作用,为细化调节作用,首先提出信息隐私担忧对私域流量信息共享水平与共同意义空间的社交联系关系的调节假设:

H3a:信息隐私担忧负向调节私域流量信息共享水平与共同意义空间的社交联系之间的关系。具体而言,这一关系对低信息隐私担忧的用户相对较强,而对于高信息隐私担忧的用户相对较弱。

结合假设H2和假设H3a,本研究提出一个被调节的中介假设:私域流量信息共享水平→共同意义空间的社交联系→平台商家电子口碑之间的间接关系会因为消费者的信息隐私担忧水平不同而出现不同。相较于高信息隐私担忧的消费者,低信息隐私担忧的消费者面对信息共享时,利于形成共同意义空间的社交联系,进而提升平台商家电子口碑。然而,高信息隐私担忧的消费者则会对上述中介效应产生负面影响。据此,提出如下假设:

H3b:信息隐私担忧负向调节私域流量信息共享水平通过共同意义空间的社交联系影响平台商家电子口碑的关系。具体而言,这一关系对低信息隐私担忧的用户相对较强,而对于高信息隐私担忧的用户相对较弱。

至此,在理论分析基础上,本研究认为共同意义空间的社交联系解释了私域流量信息共享对平台商家电子口碑的影响,且信息隐私担忧调节了这种影响。理论模型如图1所示。

研究设计与数据

为揭示私域流量信息共享水平对平台商家电子口碑意愿的影响机制,本研究会通过访谈(学生样本)和线上问卷调研(社会样本)方法来开展研究。为避免问卷法可能存在的变量选择问题而带来的不可靠结论,本研究首先通过访谈研究来定性分析理论模型的相关假设推论,并通过开放性问题对可能的理论机制和边界进行梳理(范晓明,王晓玉,杨祎,2018)。其次,在访谈研究基础上,针对社会样本采用线上调研方法来验证文中假设。两种研究方法的结合,可以较好地分析在私域流量场景中私域流量信息共享水平对平台商家电子口碑的影响机制(共同意义空间的社交联系)和边界条件(信息隐私担忧)。数据收集中涉及的问卷均采用情境描述方法,下文是具体研究样本和过程。

(一)访谈研究

访谈目的在于通过半结构化问题来初步了解人们对私域流量信息共享水平对平台商家电子口碑意愿的方向性影响以及可能的解释机制。此外,还要检验用于正式调研的私域流量信息共享操控是否成功。

首先,对某大学本科生进行了小规模访谈(N=12),让被试阅读准备用于正式问卷调研的情境描述(两种情境各访谈6名被试),以获取其对情境操控、平台商家电子口碑和潜在机制的初步评价。私域流量信息共享水平操控如下:

其次,让被试阅读完情境描述后对信息共享水平进行判断(我觉得可以通过该商家小程序功能与他人共享消费体验;1=一点都不同意,7=非常同意),以检验操控是否成功。T结果表明两组共享程度存在显著差异(M高=6.17,M低=3.33,t(10)=7.60,p<0.001),表明私域流量信息共享水平操控成功,正式问卷可以使用。

然后,让被试评价不同私域流量信息共享情境下,他们的电子口碑意愿如何以及原因(“我想在未来定期通过该商家小程序功能来分享我的消费体验”“我想在将来经常通过该商家小程序功能来分享我的消费体验”“我会积极地建议他人通过该商家小程序功能来分享他们的消费体验”;1=非常不同意,7=非常同意;α=0.86;Liu,Jayawardhena,Dibb & Ranaweera,2019)。由于样本量小,T检验结果表明私域流量信息共享水平对平台商家电子口碑意愿无显著差异(M高=5.28,M低=4.39,t(10)=2.16,p=0.06),但已接近显著。在对回答内容进行整理后发现,愿意口碑宣传的原因是:找到共同兴趣的人、互动性强、有意思、有志同道合的人、分享很快乐、扩大朋友圈、寻找新朋友、喜欢交流;不愿意口碑宣传的原因是:担心隐私、不愿意分享、没有意义、会有顾虑。结合文献和访谈结果,被试愿意口碑宣传的主要原因可能是“共同意义空间的社交联系”(本研究提出的机制),而被试不愿意口碑宣传的原因可能是对隐私的顾虑,即本研究提出的调节变量“信息隐私担忧”。

(二)调查研究

1.研究样本和过程

本文的研究对象是咖啡平台商家(考虑到可能的品牌效应,在问卷调查中并未指明是哪种品牌)。目前咖啡文化在中国盛行,尤其在年轻人市场中,咖啡商家是当下培养私域流量较好的平台,“咖圈”文化日趋成熟,选择咖啡平台商家作为研究对象有一定的代表性。基于此,本研究被调查者以年轻人群体为主,18岁-35岁的占比为55.8%(具体人口统计特征见表1),且都是有通过平台方式购买过咖啡的消费者(问卷中通过问题甄别)。正式调研采用线上调研方法,共发放400份问卷回收有效问卷319份,有效率为83.8%,并采用与访谈中相同的私域流量信息共享操控情境,被试被随机分配其中。调查问卷依次测量平台商家电子口碑、共同意义空间的社交联系以及信息隐私担忧。此外,还测量潜在干扰机制共同意义空间的平台依赖。最后,收集被调查者的人口统计数据。

2.变量测量

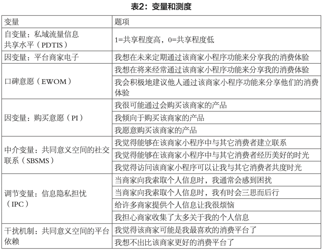
问卷中的主要变量测量是根据以往成熟量表改编(见表2)。为检验变量的测量信度,在正式问卷调查之前进行了预调研,结果表明,变量Cronbach的α值均大于0.70,主要变量相关性方向与预测一致。

自变量。私域流量信息共享水平(高vs低)的测量采用二值变量,共享程度高编码为1,共享程度低编码为0。

因变量。平台商家电子口碑测量借鉴前人三个题项量表(Liu,Jayawardhena,Dibb & Ranaweera,2019;1=非常不同意,7=非常同意);购买意愿参考前人三个题项量表(Yan,Keh & Chen,2021;1=非常不同意,7=非常同意)。

中介变量。共同意义空间的社交联系的测量借鉴前人三个题项量表(Wynveen,Kyle & Sutton,2012;1=非常不同意,7=非常同意)。

调节变量。信息隐私担忧的测量借鉴前人四个题项量表(Okazaki,Li & Hirose,2009;1=非常不同意,7=非常同意)。

3.计量模型

本文主要模型设定是私域流量信息共享水平对平台商家电子口碑意愿的估计(H1):

其中,β0,β1,βk是常数项,EWOM表示用户对平台商家电子口碑的评价,PDTIS表示私域流量信息共享水平,Controls是控制变量,ε是随机误差项。

为验证共同意义空间的社交联系(SBSMS)传导私域流量信息共享水平与平台电子口碑意愿之间关系的这一关键假设(H2),本文设定以下中介模型:

为验证潜在用户信息隐私担忧(IPC)对共同意义空间的社交联系的调节作用,本研究构建了私域流量信息共享水平与信息隐私担忧交互项对共同意义空间的社交联系的估计模型(H3a):

最后,为检验本文提出的被调节的中介模型(H3b),通过bootstrap法验证。

4.数据分析结果

(1)描述性统计和相关性分析

使用Stata、jamovi和SPSS统计软件来对相关数据进行分析,其中变量的描述性和相关性分析结果见表3。此外,由于数据来自单一来源,可能存在共同方法偏差问题,Herman单因素方法检验结果显示,单一因素的解释比例不超过25%,低于50%的限制。接着,为排除变量之间的多重共线性影响,还检验了主要变量的方差膨胀因子(VIF),且VIF均低于10的限制。

(2)假设检验

下列各模型估计均采用“OLS+稳健标准误”。

直接效应检验。本部分验证假设1中私域流量信息共享水平对平台商家电子口碑的影响。依据模型设定(1),回归分析结果如表4所示。模型1仅考虑控制变量对平台商家电子口碑的影响。模型2在模型1的基础上增加了私域流量信息共享水平的核心解释变量,在控制个体特征变量下,用户对私域流量信息共享水平高的平台商家电子口碑高于信息共享水平低的情境(β=0.45,t =2.89,p <0.01),在分组统计中,前者均值高于后者(M高=4.85,M低=4.42)。因此,假设1得到支持。此外,还发现私域流量信息共享水平对购买意愿也有显著正向影响(p <0.05)。

中介效应检验。本部分旨在验证假设2中共同意义空间的社交联系的解释机制。依据估计模型(2)~(4),并参照Baron和Kenny(1986)方法进行中介分析。模型7的结果表明,在约束控制变量后,私域流量信息共享水平对共同意义空间的社交联系有显著正向影响(β=0.53,t=3.39,p<0.01)。模型3的结果表明,共同意义空间的社交联系对平台商家电子口碑有显著正向影响(β=0.71,t =18.01,p <0.001)。当私域流量信息共享水平与平台商家共同意义空间的社交联系同时被纳入回归方程时(模型4),私域流量信息共享水平对平台商家电子口碑的影响不显著(β=0.08,t=0.72,p=0.47),而共同意义空间的社交联系对平台商家电子口碑意愿仍有显著影响(β=0.70,t =17.74,p <0.001)。因此,共同意义空间的社交联系起到完全中介作用,即假设2得到验证。为验证这一关键假设的稳健性,还使用bootstrap中介检验方法,结果表明(Hayes,2017 :7;模型4,n=5000),共同意义空间的社交联系在私域流量信息共享水平与平台商家电子口碑意愿之间的间接效应显著(β=0.37,SE=0.11,95% CI [0.1484,0.5955]),并且私域流量信息共享水平对平台商家电子口碑影响不显著(β=0.08,SE=0.11,95% CI [-0.1444,0.3055]),这表明共同意义空间的社交联系发挥完全中介作用,假设2再次得到验证。

替代解释机制排除。由于共同意义空间包含了多个维度,为此,本研究还将排除与本研究关系密切的依赖维度。因此,本研究将进行多重中介检验,发现只有共同意义空间的社交联系间接效应显著(β=0.29,SE=0.09,95% CI [0.1242,0.4828]),而依赖维度不显著(β=0.06,SE=0.04,95% CI [-0.0143,0.1566])。

调节效应检验(自变量与中介变量关系的被调节)。假设3a提出信息隐私担忧调节私域流量信息共享水平与共同意义空间的社交联系之间的关系。依据设定模型(5),结果如表5模型9所示,私域流量信息共享水平与信息隐私担忧的交互项对共同意义空间的社交联系有显著影响(β=-0.47,t=-3.72,p<0.001)。进一步,本文进行简单斜率分析(simple slope analysis),在将调节变量均值化处理后,通过加上或减去一个标准差,观察不同水平下影响效应的差异。进一步的调节效应:对于低信息隐私担忧的群体(M-1SD)来说,私域流量信息共享水平对共同意义空间的社交联系的影响较为明显(β=0.37,t=5.46,p<0.001),而对于高信息隐私担忧的群体(M+1SD),这一关系不显著(β=-0.08,t=-1.15,p=0.25)。因此,假设3a成立。

被调节的中介效应检验。为进一步检验信息隐私担忧调节私域流量信息共享水平与平台商家电子口碑之间通过共同意义空间的社交联系的间接关系,采用bootstrap方法进行验证。结果表明(Hayes,2017 :12;模型7,n=5000),上述被调节的中介效应存在(β=-0.33,SE=0.09,95%CI [-0.5068,-0.1535]),且私域流量信息共享水平→平台共同意义空间的社交联系→平台电子口碑意愿之间的间接效应在低(M-1SD)信息隐私担忧情境下显著(β=0.77,SE=0.17,95% CI [0.4335,1.1020]),在高(M+1SD)信息隐私担忧情境下不显著(β=-0.22,SE=0.16,95% CI [-0.5458,0.0940])。因此,假设3b成立。

研究结论与意义

(一)研究结论

本研究在以往有关私域流量研究结论基础上,引入私域流量信息共享水平新视角,基于常见的互联网平台场景来探讨不同私域流量信息共享水平对平台商家电子口碑的影响机制。为此,首先通过访谈研究法对理论模型中的主效应进行初步分析,尤其对可能的解释机制进行了开放式问题访谈,并得到了与理论推导中大致相同的“共同意义空间的社交联系”中介。其次,根据访谈内容还发现个体的“信息隐私担忧”可能对主效应产生调节影响。再次,在访谈研究基础上,针对社会样本展开合理规模的线上调研,验证了私域流量高(vs.低)信息共享水平对平台商家电子口碑有积极影响,揭示了共同意义空间的社交联系传导机制和个体层面的信息隐私担忧边界条件。此外,还发现私域流量信息共享对消费者的购买意愿有积极溢出影响。

综上结论,本研究对私域流量领域文献贡献了信息共享新视角,丰富了社交媒体领域信息隐私担忧的解释范畴,对商家通过私域流量的营销活动、传播策略选择和电子口碑治理有现实的指导意义。理论贡献上,本研究验证了私域流量信息共享水平对平台商家电子口碑的影响,揭示了私域流量价值实现的理论机制——共同意义空间的社交联系,丰富了私域流量转化的理论体系和电子口碑的文献。此外,本文还发现信息隐私担忧的理论边界,找到私域流量信息共享效应的发生条件。实践贡献上,本研究发现私域流量信息共享是有效的流量转化手段,是“朋友圈式”引流的高效方式,这为平台商家从“公域流量→私域流量”转向“私域流量→私域IP”转化逻辑提供实践依据。其次,私域流量的信息共享为提升平台商家的电子口碑、购买意愿等有现实意义。

(二)研究意义与不足

1.理论意义

本研究基于互联网平台场景和私域流量主要需求侧商家,探究私域流量信息共享对平台商家电子口碑的影响机制,证明了共同意义空间的社交联系的发生机理和信息隐私担忧的理论边界,对相关领域研究有一定的理论意义:(1)本研究提出私域流量信息共享新视角,丰富了私域流量研究维度,重要的是,相比以往文献私域流量获得来自平台公域流量转化的学术观点(王勇,刘乐易,迟熙,张玮艺,2022),本研究提出私域流量获得可以来自其私域流量个体的信息分享转化,相互之间形成观点互补。(2)构建起私域流量与电子口碑之间的理论关系。本研究贡献了私域流量信息共享这一对电子口碑影响的新因素,而以往大部分有关电子口碑影响因素的文献主要围绕在线评论、消费者信息采纳、消费者决策过程、品牌评价和企业绩效等角度(Bore,Rutherford,Glasgow,Taheri & Antony,2017;Cantallops & Salvi,2014;Glasgow,2017)。(3)揭示了私域流量信息共享影响平台商家电子口碑的传导机制——共同意义空间的社交联系,该机制的发现解释了私域流量信息共享对平台商家电子口碑的影响。进一步讲,现有共同意义空间的研究主要聚焦实体目的地的场景(Jackson & Welles,2015;Wynveen,Kyle & Sutton,2012),鲜有文献聚焦在平台虚拟场景,随着平台经济与流量经济的发展,将共同意义空间引入平台研究中有一定的理论贡献。(4)信息隐私担忧边界条件的发现,丰富了信息隐私担忧在平台领域的应用,更是找到了机制发生作用的有效性边界,构建起共同意义空间的社交联系与信息隐私担忧的理论联系。

2.现实意义

本研究验证了私域流量信息共享对平台商家电子口碑的积极影响,这一关键发现可以从以下几点给平台商家提供策略启示:(1)平台中商家目前获得私域流量更多依赖平台的公域流量转化,面临着在平台内争夺公域流量的红海竞争和平台规制,众多商家限于资本弱势,难以获得优质流量,极大地影响着自身经营。然而,本研究为商家提供了一个获取高质私域流量的新思路,即通过现有私域流量信息共享来传播商家口碑,以此获得持续、高质、关系密切的私域流量,开拓“私域流量→私域IP”的蓝海经营新局面,突破受制于平台公域流量的限制。(2)本研究的结论表明私域流量信息共享能够提高共同意义空间的社交联系,从而提升商家电子口碑,这对商家而言,在私域流量运营的过程中,应该加强信息共享的程度而非死板、单一地推送宣传,结合微信公众号、微信群组、线上品牌社区等,让消费者之间建立社交联系,通过转发、评论、点赞等具有社交意义的互动增强黏性(吴晓,王凌瑾,宁昱西,何彦,2020)。此外,私域流量信息共享满足了共同意义空间下用户的社交需求,对增强私域用户活跃度、增强传播引流作用有重要的现实贡献。数据显示,2023年有30.9%的中国网民对私域流量表示支持态度,反对所占比例仅为0.9%(艾瑞咨询,2023)。在私域流量下,商家能够第一时间分享有关品牌的最新消息,私域流量平台吸引消费者成为共享的主体,加之在共同意义空间下,用户之间的社交联系通过共享得以连接,在建立社交联系的同时也巩固了品牌的精准用户。(3)本研究发现面对信息隐私担忧高的群体,私域流量信息共享通过共同意义空间的社交联系影响平台商家电子口碑的作用削弱,信息隐私担忧带来了负面影响(Bright,Kleiser & Grau,2015;Dinev & Hart,2006;Hassanein & Head,2007)。对于平台而言,提升消费者的信息隐私保护水平对提高平台商家电子口碑和取得好的营销效果至关重要,这就需要平台和商家联合制定合理的规章制度,保障消费者处在安全的平台环境中。

3.研究不足与未来研究方向

本研究初步探讨了私域流量信息共享对平台商家电子口碑的影响机制,由于私域流量的研究还处在探索阶段,本研究虽然对现有文献做出了补充,但仍有诸多不足。第一,本研究主要识别了私域流量信息共享水平(高vs.低)在互联网平台场景下对商家电子口碑的影响,显得私域流量研究维度过于单一,未来可以拓展到信息传播、交互等维度。第二,机制揭示方面,本研究通过访谈、调研等方法试图揭示主效应的解释机理,排除了个别机制,但仍然可能存在其他干扰机制,比如空间身份认同、情感依恋。第三,理论边界方面,本研究仅关注了个体层面信息隐私担忧的调节作用,未来可以考虑商家特征层面的调节变量,比如,商家提供的服务或产品是享乐型的还是功能性的。第四,研究对象不够多元。本研究重点关注了咖啡平台商家,隶属餐饮服务行业(零售),相关研究结论的普适性和推广性存在一定局限,限于篇幅和调研资源约束,没能涵盖更多行业,也没能关注不同私域流量的特征,未来可以多元化研究对象和进行私域对比研究。

本文系简写版,参考文献从略,原文刊载于《国际新闻界》2024年第2期。

封面图片来源于网络

本期执编/姜姜

订阅信息

全国各地邮局均可订阅《国际新闻界》,国内邮发代号:82-849,欢迎您订阅!

您还可访问《国际新闻界》官方网站 http://cjjc.ruc.edu.cn/ ,免费获取往期pdf版本。

进入官网下载原文

从口碑到电子口碑告诉我们什么

口碑是流动的品牌或者说是第三方对品牌的认识和评价;不管是人类的生活还是商业社会,都离不开口碑,它在一定的意义上成就了商业中最为核心的价值——品牌影响力;那么口碑又是怎么形成的呢?口碑首先有一个形成过程,这个过程不能用时间来衡量,需要从口碑对象、来源、标的、事件等综合考量;比如,我要把一件商品卖给A,而B是你的老客户,他在A面前颂扬了你的产品,从而导致你有了很好的口碑;所以口碑的形成需要有第三方面的关系;另外口碑有着垂直的影响力,的同时也具有传播性;这是典型的人群传播;方式接收者之间口头的、人与人之间的互动交流,后期的口碑的随着互联网的出现和电商的涌现,电子口碑走进了我们的生活;而且电子口碑相较于传统的口碑信息更具活力,更易于记忆;相比其他传播方式,口碑信息受干扰的影响较小。

关于电子口碑,研究者曾用“使用者生成内容(user-generated content)”、“消费者生成内容(consumer-generated content ) ”、“网络口碑(internetword-of-mouth)”、“网络沟通(internet communication)”、“电子口碑(electronicword-of-mouth)”等多种定义和概念来描述。学界一般认为Hennig-thurau于2004年在《Electronic word-of-mouth via consumer-opinion platforms: what motivates consumers to articulate themselves on the internet》一文中提出的定义基本概括了电子口碑现象,自此学界一般采用“electronic word-of-mouth(EWOM)”来指代新媒体环境下的口碑现象。

电子口碑有别于传统口碑的主要特征有:

1.以各种新媒体终端为媒介,通过互联网、移动互联网公开或非公开地实现的间接沟通方式,传播范围全球化,速度呈现指数型增长;具有不可逆的特点。

2.实现一对多或多对多的沟通,时间上呈异步性;即有垂直的传播也有会议式的传播,也有新媒体分享传播。

3.沟通方式多种多样有面对面的,通过视频或者语音也可以是非面对面和匿名性的,效果不一。

4.由全体网民贡献的、非正式的、评论性的信息,呈多媒体(文字、图片、视频等)表现形式;

5.保存的持久性和可测量性;具有储存的功能;

6.电子口碑容易被恶意利用,特别在营销中许多商家开始利用口碑进行推广。

口碑的传播模式演进

口碑的传播随着时代发展与科技进步,先后经历了三次的转变,即:传统的面对面口碑交流阶段、大众传媒主导的口碑传播阶段和新媒体环境下消费者自媒体传播阶段。这三个阶段不是先后替代关系,而是随时间序列先后呈现的新的主导型的信息传播模式。

1.面对面的口碑传播

面对面的口碑传播是随着人类社会形成而存在,并在人类社会发展进程发挥巨大作用的最初的、最可信的信息沟通方式。

在报纸、广播、电视大众传播媒介出现之前,面对面的口碑传播是不借助任何媒介而进行的原生的、自发的信息交流。很多学者认为,该类口碑传播对新产品和新技术的釆用和扩散产生很大影响。

2.大众媒体主导的口碑传播

二十世纪以来,以报纸、广播和电视为代表的大众传媒,己经成为人们越来越依赖的重要信息源。经由大众媒体传播的信息渗透率和广泛性无可比拟,极大地影响着消费者的购买决策。Katz和Lazarsfeld (1964)提出的信息传播两级流动理论认为,舆论领袖同样存在于大众传媒体系中,起着重要的信息传递作用。信息经由大众传媒传播过程中,舆论领袖对信息进行蹄选和传递,影响与之处于相似社会层面的追随者们,其影响力呈水平流动。马尔科姆提出了引爆流行的三原则,即环境威力法则、附着力因素及个别人物法则,指出有着非凡人际能力“内行”、“推销员”、“传播员”即所谓的舆论领袖,对产品的扩散与流行起示范的作用。

3.自媒体时代的口碑传播

近二十年来,互联网技术的发展使人类社会的信息传播模式发生巨变。以计算机为中介的人际传播使原本存在于熟人圈的信息传播向陌生人构成的网络关系圈快速扩散。新媒体环境下沟通对象的变化使得人际关系模式发_改变,弱联结成为主导模式。电子口碑传播集大众传播和人际传播特征于一身,一对一、一对多或多对多的多种信息传播模式构成了多节点的蛛网式传播结构。各节点既可以是信息的接收点,又可以是信息的产生点和发布点。这种传播结构中的消费者拥有前所未有的信息处理能力,借助强大的新媒体平台成为产生信息的自媒体。学者Vilpponen等分析得出,新媒体环境下的口碑传播网络,是一个低密度、高开放、去中心化的网络。成员在这个绝对松散且随意的环境中,通过弱联结与众多的陌生人交流信息,实现更大的信息覆盖面。电子口碑传播速度远高于传统口碑,其影响范围的无限扩大对营销传播造成了很大的障碍。

在电子口碑时代我们要做些什么呢?

这也是电子口碑时代告诉我们的价值,我们面对电子口碑必须要做好以下几点:

1不管是商家还是个人,不要利用口碑进行恶意营销,因为电子口碑是不可逆的,比如少林寺方丈释永信事件不管真假对错,释永信的“坏”口碑是不可逆的,所以要重视口碑的培养。

2.牢牢掌握口碑的二个功能:第一是口碑的垂直功能和传播功能;重视面对面的客户关系和朋友关系;二是要加强和引导传播,比如你明知道这句话会影响到公司的形象你还要说,这就需要克制。

3.电子口碑涉及到媒体公关,因为电子口碑有恶性;所以一旦出现恶性传播,我们如何来挽救,这都需要我们熟悉电子口碑传播的规律,了解媒体运营的特点,为电子口碑的良怀循环做出努力。

[版权说明: 易写发知名原创独立媒体由资深媒体人、内容营销专家俞振华创立;“专业发布、观点评论”只做原创的媒体品牌;除非文中清晰注明来源转载外,皆为易写发出品,版权所有,任何单位和个人未经易写发授权同意不得转载。]

活在这个平凡的世界 请允许我为你喝彩

相关问答

电子 签约系统哪一个最好?

电子签约的作用无外乎这几个:提高效率,节省成本,有法律保障。在当今互联网+时代,电子签约系统非常适合寻求数据化转型的传统企业、需异地签合同有分公司的企...

禾川科技做什么产品?

禾川科技是一家专注于工业自动化产品的研发、生产、销售及服务的高新技术企业。其产品涵盖了伺服系统、PLC、机器人、视觉系统等工业自动化核心部件及成套系统...

哪个比价软件 口碑 又靠谱?

1,喵喵折叠喵折叠是一款可以查询主要品牌最低价格的应用程序。对于网络上所有主要的电子商务平台,它可以查询历史价格,适时更新商品优惠券,扫描代码并比...

义乌市涵忆 电子 商务有限公司 口碑 怎么样?

口碑蛮不错的,我们公司和他们长期有合作,口碑实力各方面都挺不错的口碑蛮不错的,我们公司和他们长期有合作,口碑实力各方面都挺不错的

济南机械 电子 工程学校 口碑 怎么样?

济南电子机械工程学校是很好的一所中专学校。学校是国家电器智能人才培训中心试点学校、省级骨干专业改革试点学校、市级骨干示范专业学校、济南市职业教育窗...

长春 电子 科技学院 口碑 好不好?

挺好的1.学校环境优美,师资力量雄厚,办学历史悠久,有些浓厚的学习氛围,四级通过率,和考研率高,宿舍环境好,有热水器,食堂饭菜可口。2.学校的硬件设施很...

口碑 卡是什么?_理财问答-希财网问答

口碑卡是口碑官方电子会员卡,支付宝实名个人用户前往口碑APP的口碑卡活动页面,可免费开启口碑卡,可以每个月1号领取口碑卡专项优惠券。该卡长期有效...

南京爱丝姬 电子 商务有限公司 口碑 如何?

现在年轻人越来越注意运动,他们的运动服品质很好,很多人喜欢,口碑不错现在年轻人越来越注意运动,他们的运动服品质很好,很多人喜欢,口碑不错

帮个忙各位大侠,谁明白:什么是网络 口碑 ?

[回答]网络口碑是指公司或消费者(齐名网民)通过论坛(BBS)、博客和视频共享等网络渠道和其他网民共同共享的关于公司、产品或服务的文字及各类多媒体信息。...

深圳市新曙悦 电子 科技有限公司 口碑 如何?

口碑蛮不错的,我们公司和他们长期有合作,口碑实力各方面都挺不错的口碑蛮不错的,我们公司和他们长期有合作,口碑实力各方面都挺不错的

标签:

相关阅读