电子测量领域的应用 电子测量行业深度报告:他山之石,可以攻玉

小编头像

小编

管理员

发布于:2025年05月05日

91 阅读 · 0 评论

电子测量行业深度报告:他山之石,可以攻玉

(报告出品方/作者:民生证券,马天诣)

1 发展复盘,是德科技遵循何种发展逻辑?

1.1 源于 HP“车库文化”,历久弥新

1.1.1 HP 阶段:诞生于车库,成长于战争,突破于商用市场

20 世纪 30 年代初,电子测量巨头由车库中起步。斯坦福毕业的戴维·•帕卡德 和比尔·•休利特于 1934 年结为密友,几年后在美国加州帕洛阿尔托市爱迪生大街 367 号创建了工作室,并成功研发 200A 音频振荡器。

1937~1939 年,电子测量初代产品面世。1937 年,比尔和戴维创办了一家 电子测量公司(日后软硬件巨头 HP 公司前身),并在接下来的几年成功研发了电 阻—电容音频振荡器,用于测试声音设备的电子仪器。该产品在振荡器设计在稳 定性方面实现了重大突破,其原理也为日后的谐波分析仪和多种失真分析仪奠定 了基础。

步入 1940s,电子测量仪器广泛用于战争,大量订单促进 HP 快速成长。1941 年 HP 同 Wright Field(如今的俄亥俄州赖特—帕特森空军基地)签订了第一份 政府合同,并于 1943 年通过 A 型信号发生器(为海军研究实验室开发)和雷达 干扰设备打入微波领域,成为信号发生器市场领导者。1948 年,公司发布了首款 商用微波产品。

“HP 之道”创立,逐渐走向全球化。1950s 初,比尔和戴维确定了 HP 经营 目标,并于 1957 年 11 月首次公开发行股票。1959 年,HP 在德国布林根建立了 第一家海外制造工厂,开启国际化进程。

战后经济快速恢复为商用市场打开大门,电子测量迎来发展期。20 世纪 60 年代,HP 开始涉足医疗电子分析等商用市场,且成功推出了 8551 频谱分析仪, 每月为公司带来超过 100 万美元收入的首款产品。1963 年,HP 推出第一款能够 以指定频率精确生成电信号的合成器 5100A,该合成器后来被 NASA 用于 1969年阿波罗登月计划的通信系统。

1970s-1908s 是电子测量的“黄金年代”,HP 产品创造多项行业第一。1970 年 HP 推出自动微波网络分析仪,并于 1979 年推出首个集成微处理器开发系统、 8566A 微波频谱分析仪。逐渐形成了由单产品—项目系统的集成能力。1975 年, 电子行业采用 HP-IB(接口总线)作为国际标准,该项标准日后成为国际通用标 准。1985 年 HP 推出首款通过计算机控制的网络分析仪 8510A。1986 年 HP 推 出由大型测试与测量公司制造的第一款全数字示波器 54100。

1.1.2 安捷伦阶段:继承测量基因,转身行业巨头

二十世纪初,安捷伦从 HP 剥离,主打测试测量业务。1999 年,HP 宣布进 行战略调整:创建一个独立的测量公司,即安捷伦科技公司,并于 11 月 18 日首 次公开募股,募集资金 21 亿美元,打破了当时硅谷历史上最大的 IPO 记录。2000 年,安捷伦从 HP 独立,并于次年收购 OSI,成功进入 3G 无线、光学、宽带互联 网协议以及分组语音网络和服务。

2000-2010,安捷伦推出多款电子测量产品,逐步确立行业领先地位。2002 年,安捷伦推出首款微波矢量信号发生器、高性能信号发生器系列(PSG),能够 仿真复杂的宽带无线和卫星通信测试环境。2005 年,安捷伦同行业联盟紧密合作, 为广泛采用的局域网控制的测试设备建立了行业标准,并于随后两年推出全球首 款 Mobile WiMAX 综测仪,设计人员和制造商能够迅速从开发过渡到批量生产, 降低了生产成本。2008 年,安捷伦推出当时综合度最高的手持式射频分析仪。

1.1.3 新生代:砥砺前行,新品迭出

2013 年是德科技从安捷伦独立,次年完成纽交所上市。2013 年安捷伦将自 身拆分为两家独立公司。一家专注于生命科学、诊断和应用领域(LDA),并保留 “安捷伦”名称;另一家主打电子测量业务,即目前的是德科技。2014 年,是德 科技实现完全独立运营,并于 11 月成功登陆纽交所。

独立后频出新品,解决方案能力进一步增强。2014 年,是德科技推出高度综 合的信令测试仪 UXM,用于 4G 及未来通信技术的功能和射频设计验证,并推出 首款围绕矢量信号分析仪/矢量信号发生器的解决方案,扩展了多厂商校准解决方 案。2016 年,是德科技推出 X 系列信号分析仪,将分析带宽拓展至 1GHz,同年 推出了基于 FPGA 的数字化仪和任意波形发生器。

2017 年收购 Ixia,积极向软件化转型。2017 年前,是德科技拳头产品主要 为硬件形态,软件扩展化能力有待提升。Ixia 的收购加速了软件解决方案的扩展, 且往后的并购标的大多为软件公司。此外是德科技收购的 Liberty Cal 拓展了其对EMI/EMC 测试设备的校准服务,而收购的 ScienLab 则为汽车和工业控制领域更 高功率 eMobility 系统引入了新的测试解决方案。

2018 年推出 PathWave,为业界首创的设计和测试软件平台。通过连接产 品开发路径中的每一步来加速工作流程,涵盖了从设计和仿真到原型和测试再到 制造的全流程。此外公司还推出业界首款 5G 新空口(NR)信道仿真解决方案并 被五大通信客户提前采用,而公司推出的 Infiniium UXR 系列超高性能示波器具 有 110GHz 的真实模拟带宽和业界领先的信号完整性,能支持并加速下一代电子 产品的研究和设计。

从设备类型来看,经过七十多年的发展,是德科技已经形成了包括示波器和 分析仪、仪表、发生器信号器与电源、无线、模块化设备等在内的设备产线,同 其他厂商有较大优势,即便诸如罗德与施瓦茨等一线大厂也不能及。

1.2 高端化+拓展应用领域打破行业“内卷”

1.2.1 产品高端化是可行解

技术层面看,行业已经逐步“内卷化”。在网络基础设施和互联领域,根据摩 尔定律,高速数字总线标准的电信号速率在可预见的 3 年内,发展到 50Gbps 左 右,NRZ 已经见顶,且局限于板内信号传输。在业界所熟悉的 PCIE 标准生态中, 为了确保产品的最终市场化,在 PCIE5.0 标准依然采用 32Gbps NRZ,而为了实 现 6.0 则确定将采用 PAM-4 标准实现 64Gbps。由此可见,出于性能和成本的折 衷角度技术路径的上升空间已经非常有限,电子行业的“内卷化”已经显现。

回到电子测量行业,尤其是数字测试领域,“内卷化”也较为明显。比如全球 示波器市场的总收入,根据弗若斯特沙利文统计预测,全球示波器市场 2020 年约 为 13 亿美元,过去 5 年 CAGR 3.0%,低于全球研发支出增速(2015 年-2020年 CAGR 3.5%)。

我们认为,实现产品高端化是突破“内卷”的可行解。由因及果,电子测量 行业“内卷”的主要因素在于中低端产品性能差异性较低,产品技术壁垒不高, 竞争者众多,品牌价格的高低是用户选取产品的主要考虑因素。电子测量是高新 技术产品“上线”的稳定性测试环节,在制造与研发均有涉及,产品能否根据下 游应用场景的发展进行升级,是电子测量行业发展快慢的驱动力。由果及因,电 子技术和行业的“内卷化”导致即使花费巨额投入而不能确定的回报也是业内很 多厂家裹足不前的一个重要因素。因此在“内卷化”压力下,业内很多厂家只能 反复咀嚼以往的产品和技术,对原有产品进行细微的修改,推出一些中低端产品, 而有些高端产品没有进行后续研发投入则已基本停止更新,有些产品甚至已经完 全停产。

推出 UXR 系列的超高带宽 10bit 实时示波器,成为高端市场领军者。UXR 系列有三个频段:1)13-33GHz 目标在于当前主流的数字应用;2)40-70GHz 目标在于 56G/112G 高速传输标准;3)80-110GHz 目标市场是前沿科技和标准, 比如 CEI Co-Package 224G 以及超高频毫米波应用。

采用自研芯片,持续提升产品性能指标。2020 年 10 月 10 日,是德科技发 布了业界领先的采样率高达 256GSa/s 的全新 AWG 产品 M8199A,再次刷新了 业界 AWG 的采样率和带宽纪录。基于是德科技三级研发体系的核心芯片研发实验 室的强大的研发能力,该款 AWG 产品带宽最高可达 80GHz,同时配有全新的专 门的差分输出模块、全新封装的 DAC 和专用集成电路。

M8199A 为业界前沿研发如高达 144G Baud QAM16 的相干光通信,56G Baud PAM16(224Gbps 有效速率)CEI 标准,无线和航空航天/国防应用中的宽 带 RF 信号直接生成,乃至高能物理研究等都提供了可信,可靠和高重复度的模拟 激励源,为算法验证和仿真提供了有效的利器,为是德科技打破“内卷”的明证。

1.2.2 打破“内卷”的另一个方向,是拓展应用领域

电子测量下游应用更新迭代快,传统产品逐渐“力不从心”。比如,下一代通 信应用普遍采用高频超宽带信号,不仅载波数量多,而且采用复杂调制如 OFDM, 传统频谱仪的分析带宽已经难以跟上步伐。

传统示波器在射频分析领域存在三大问题。1)示波器性能不够,无法满足射 频工程中的底噪,相噪和动态范围要求;2)示波器速度太慢,示波器普遍采用直 接采样,所以采样率跟信号频率直接相关;频谱仪采用下变频再采样的工作方式, 因此采样率只和带宽有关,和频率无关。因此分析频率越高,示波器的速度劣势 表现得更为明显;3)示波器价格过高,即便有些时候迫于带宽的刚性需求而考虑 示波器方案的时候,高频示波器动辄几十万美金的价格也让人望而却步。

推出基于 UXR 系列的毫米波信号分析仪,推翻了传统示波器用于射频信号分 析的“三座大山”。针对性能不足问题,UXR 采用 10bit ADC,采样率达到 256GSa/s。 针对运行速度问题,UXR 内置硬件 DDC 能够使性能提高 50 倍。针对价格问题, 通常而言 50GHz 量级的频谱分析仪,如果带上宽带分析选件,一般在 20-25 万 美元,而 50GHz 以上频率的示波器基本在 60 万美元以上。UXR 毫米波信号分析 仪匹配了用户的毫米波宽带分析需求,同时将价钱控制在了和传统频谱分析仪相 似的区间。对于不需要多通道分析的用户,单通道的 UXR 毫米波信号分析仪起价 22 万美元左右,配置 110GHz 频率,5GHz 分析带宽的价格范围在 25-30 万美元 左右;配置 110GHz 频率,10GHz 分析带宽的价格范围在 30-35 万美元左右。

UXR 系列的毫米波信号分析仪采用 1mm 信号输入端口,256GSa/s,标配 1 通道(可后升级扩展通道),完全是采用 UXR 高频段产品的硬件进行带宽限制以 支持超宽带毫米波应用。从而成功将时域的实时示波器导入频域分析,打破传统 的时域数字测量行业的“内卷化”。

更加丰富的探头产品应对更多前沿测试技术和场景。除了核心平台产品外, 是德科技在 2020 年还推出了一些全新的探头,如 N7005A 60GHz 带宽 UXR 40GHz 以上频段实时示波器适用的光电转换探头。此外,配合全新的中端示波器 发布,还推出了 DP0001A 400MHz 带宽 2000V 的高压差分探头,共模抑制比 (CMRR)高达 80dB,专门用于当下火热的电力电子行业的宽禁带半导体测试,如 GaN 和 SiC 半导体。该探头可以广泛用于 Infiniium 和 Infiniivision 系列示波器。

1.3 经营能力提升,收入+净利润稳步增长

1.3.1 盈利能力提高,收入与毛利稳步上升

收入整体呈上升趋势,FY14-FY21 CAGR 为 7.7%。FY21 是德科技收入 49.4 亿美元,同比增长 17%。FY14-FY21 收入 CAGR 7.7%,增长核心动力来自空间、 卫星、电磁波谱业务以及 5G 等新场景用户需求增加。受新冠疫情影响,相关的站 点关闭、供应链中断、亚欧地区投资下降,FY20 收入下降至 42.2 亿美元,同比 下降 1.9%。

亚太地区收入占比高,商用通信业务占比近 50%,增速超 20%。分地区来看, 是德科技 FY21 亚太地区收入达 21.5 亿美元,同比增长 13%,亚太地区收入占比 达 43%,为公司最大的市场,较美洲市场高出 1.5pct。FY17-FY21 亚太地区收入 CAGR 10.8%,增速较快。分业务来看,公司主要业务类型为商用通信,FY21 商 用通信收入达 23.8 亿美元,同比增长 23%,占比达 48%。FY17-FY21 公司商用 通信业务收入CAGR 23%,分别高出航空航天国防政府和电子工业 10 pct/8.8 pct, 为增速最快的业务类型,其增长的核心动力来自客户需求的增加以及对空间、卫 星、电磁波谱业务以及 5G 和早期 6G 研究应用等新商业技术的持续投资。

收入季节性波动不明显,疫情之后收入连创新高。从分季度收入看,公司收 入没有明显的周期性波动,整体呈现增长态势。1Q20-2Q20,受新冠疫情影响, 公司收入大幅下降,2Q20 收入环比下降 18%。因全球供应链恢复、下游客户逐 渐复工复产,收入自 3Q20 起逐渐恢复正常水平,并于 4Q20 达到 FY14 年以来 最高的 12.2 亿美元。4Q21 收入实现再次突破,达到 12.9 亿美元。

收购拓宽产品、服务矩阵,促进毛利率增长。是德科技 FY21 毛利率同比提升 2.1 pct 至 62%,较 FY17 年提高 8.7 pct,实现四年连续增长。FY17 年,是德科 技完成对 Ixia、Liberty Cal、ScienLab 收购,拓宽了产品、服务的种类,成本增 长至 14.9 亿美元,同比增加 15%,较 FY16 年增速提高 13pct,较收入增速高出 5.6pct。FY19 年成本降低、收入结构改善,促进毛利率持续提升。成本端,FY18 起,是德科技产品、服务矩阵基本固定,成本结构较平稳。收入端,是德科技相 继推出高毛利的 PathWave 等设计和测试软件平台与 5G 新空口(NR)信道仿真 解决方案、开放式无线接入网架构套件(KORA)、OpenFlow 测试解决方案等差 异化解决方案,通过基础软件+订阅增值套件方式提供 TaaS(测量及服务),整体 抬升业务 TAM,实现收入快速增长。

1.3.2 控费能力增强,业绩放量显著

研发费用率呈持续增长态势。是德科技持续投资 5G/6G、下一代汽车、物联 网 (IoT) 和国防现代化等前沿技术产品研发,并推出 M8194A、M8199A 等领先 产品,以及光电转换探头、测试平台和高度差异化解决方案,研发费用始终处于快速增长。FY14-FY20 研发费用 CAGR 12%,较收入 CAGR 高出 5.8pct,平均 研发费用率达 15%。FY21 年,是德科技研发费用为 8.1 亿美元,同比增长 13%, 但较收入增速低 3.6pct,因此 FY21 研发费用率同比下降 0.5pct 至 16.4%。

销售管理费用率呈先增后减趋势。2017 年 4 月,是德科技完成对 Ixia 收购, 收购相关资产的摊销增加、收购和整合成本、补偿成本上升;同年 10 月,加州北 部森林大火对位于圣罗莎的公司本部造成严重损失,综合导致 2017 年销售管理费 用同比上升至 28%,销售管理费用率达 33%。FY18 开始,随着收购相关余额的 摊销、保修成本下降,以及疫情导致的差旅、营销等相关成本下降,销售管理费 用率持续下降,彰显公司控费能力。

多重利好因素促进净利润增长,净利率处于较高水平。是德科技 FY21 实现净 利润 11.6 亿美元,同比增长 27%,FY16-FY21 CAGR 13%,实现 5 年连续增长。 FY17,是德科技收购 Ixia,且加州火灾对本部造成严重损失,导致销售管理费用 上升,净利率下降至 14%。FY18 后,由于销售管理费用逐渐降低、成本稳定、 高毛利业务占比提高,净利率实现持续提升。

经营性现金流和自由现金流 FY15-FY21 CAGR 均超 20%,近三财年净利润 现金含量达 111%。是德科技 FY21 经营性现金流达 13.2 亿美元,同比增加 30%, FY15-FY21 经营性现金流 CAGR 23%;FY21 自由现金流达 11.5 亿美元,同比增加 28%,FY15-FY21 自由现金流 CAGR 26%。我们认为一方面由于是德科技高 毛利的业务结构调整改善了经营情况,“造血”能力提升;另一方面由于新冠疫情 对业务冲击逐渐减弱。FY17 净利润现金含量同比下降 31pct 至 68%,主要系收 购和火灾支出导致,FY18开始回转并逐渐增加,FY19-FY21始终处于111%以上。

疫情导致营业利润下降,公司快速走出低谷。从分季度营业利润看,是德科 技营业利润、营业利润率没有明显的周期性,整体呈波动增长趋势。2Q20,受新 冠疫情扩散与相关限制影响,是德科技产品产量减少、下游用户的需求降低,导 致收入环比下降 18%至 9.0 亿美元,因此营业利润下降 37%至 1.73 亿美元,营 业利润率环比下降 5.6pct 至 19%。由于疫情被逐渐控制,供应链恢复、下游需求 回升,是德科技 3Q20 的产品和服务收入分别环比增加 15%、5.9%,实现营业利 润为 2.6 亿美元、营业利润率为 26%,基本恢复至 1Q20 水平。随着 M8199A、 定制化解决方案等产品陆续推出,是德科技营业利润及营业利润率维持较高水平。(报告来源:未来智库)

2 两问电子测量,行业发展路在何方?

2.1 通信及工业研发需求是否仍然上行?

截至 2021 财年,是德科技商业通信业务收入占比 48.2%,为最大收入来源, 电子及工业制造业收入占比 28.7%。我们认为上述行业的研发支出是促进电子测 量行业收入增长的主要驱动力。

2.1.1 通信:需求依旧景气

我们认为下游应用行业研发需求将仍然保持增长趋势。根据欧盟委员会发布 的《2021 年欧盟产业研发投入记分牌》1,2020 年,全球研发投入增长约 6%(我 国增长 18.1%,美国增长 9.1%)。疫情虽使部分行业研发预算承压,但高技术行 业研发需求仍较为强劲。全球研发增长主要由信息通信 ICT 服务(15.5%)推动, 其次是健康(12.8%)和 ICT 生产(5.7%)。受疫情影响,部分产业的研发投资都 出现了下降:航空航天与国防(-17.0%)、汽车(-4.3%)、化工(-3.4%)。

60%收入来自下游产品研发环节测试,研发高投入是公司增长的保障。我们 认为全球研发支出保持增长态势为是德科技业务增长提供良好土壤,根据公司公 告,是德科技约 60%收入来自于下游产品研发环节测试。我们认为,下游行业的 研发支出较资本开支具备更好的稳定性与更高的增速,是德科技在全行业中具备 更全的产品矩阵与研发环节协同测试能力,能够不断把握技术迭代趋势。

我们认为,源于研发环节的毛利率水平通常高于制造环节。研发环节中,电 子测量设备使用者大多为工程师,对于产品精度需求要大于价格需求,而制造环 节使用者多为生产人员,对价格更为敏感。此外,研发测试环节往往需要一套设 计更加完备的综合性解决方案,并会涉及协同研发,对企业高端化产品具有更强 需求。

4G 到 5G 时代,通信研发支出不降反升。5G 周期下,通信及电子行业研发 支出并没有因基站的建设需要大量资本开支而减少。根据我们对是德科技在商用 通信领域客户研发支出梳理,通信基站大客户如爱立信、诺基亚 2021 财年研发费 用增速分别较上年同期提升 3.6pct/10.5pct;通信芯片模组厂商高通、英特尔研 发费用增速较上年提升 9.4pct/10.6pct。

通信行业资本支出周期更有弹性。通信行业资本开支往往涉及基站的建设、 实施运维等,随项目生命周期变化有着较大起伏。而研发环节主要涉及信号采集、 稳定性测试与参数调节等,较资本开支有着更大稳定性。以通信巨头爱立信为例, 其资本开支增速波动较研发支出更为明显。我们认为对于电子测量公司而言,同 研发环节绑定是公司成长的重要举措,能够更加深入了解下游客户需求,增强产 品场景适配性。

基础设施草案促进通信对电子测量需求。2020 年以来,美国参议院、众议院 与总统均提到了基础设施建设草案。如 2020 年众议院民主党提出了价值 1.5 万亿 美元的基建议案,其中特别强调 1,000 亿美元将用于宽带升级。2021 年 12 月, 美国总统拜登签署了《两党基础设施法案》(Bipartisan Infrastructure Law),项 目共计 1 万亿美元,其中提到要在全美新建 500 万个充电桩,并将 650 亿美元用 于改进宽带建设。我们认为政策层面对于行业的支持也是促进是德科技与电子测 量行业发展的重要因素。

建立 CSG 战略,抓住 5G 全生命周期机遇。是德科技 5G 技术栈已覆盖了硬 件产品、嵌入式软件、连接、测试与安全工具等。根据是德科技 2020 财年投资者 推介材料,是德科技 2020 年已提出了 90 个解决方案,参与了 900+3GPP 标准 的制定,全球已拥有 1,000 名员工负责 5G 相关业务。目前,是德科技已能够为大 多 5G 产业链企业提供研发测试。

成功为日本 5G 建设提供全生命周期解决方案。是德科技曾全程参与日本 5G 基站建设,从研发到部署优化都发挥了较为关键作用。同时,是德科技在日本建 立了研发机构,以更快响应当地研发需求,同芯片制造商、设备制造商共同制定 相关标准。

2.1.2 电动汽车及制造:后来居上

汽车行业的电子技术革命正在加速进行。作为领先的电动汽车、车联网设计与测试方案供应商,是德科技有望在电动汽车研发浪潮中受益。我们认为鉴于新 一轮“汽车革命”已经开启,传统 OEM 厂商将纷纷投入电动汽车的研发与生产中。 根据 EV Volumes 统计,2021 年全球电动汽车销量达 675 万量,同比增长 108%, 占全球轻型汽车销量比重约 8.3%,较上年同期提升 4.1pct。根据 Statista 统计预 测,全球电动汽车市场将于 2026 年达到 1.1 万亿美元,6 年 CAGR 26.1%。

我们认为电动竞争力主要体现在研发实力上。电动汽车市场愈加激烈,根据 CleanTechnica 统计,2021 年特斯拉、比亚迪、上汽通用五菱分别以 94 万/59 万/46 万销量位列电动汽车市场 Top 3,根据 EV Volumes 统计全球电动汽车销量 数据,我们测算电动汽车 2021 年 CR4 为 34.2%,较 2020 年提升 1.2pct,较 2019 年下降 5.1pct,其中特斯拉 2021 年市占率由 2020 年 15.4%下降至 13.9%。此 外,宝马、奥迪、奔驰等传统 OEM 厂商也纷纷入局电动汽车赛道,财务层面映射 为更高的研发支出。我们认为,随着市场竞争激烈度增加,用户对电动汽车的稳 定性、创新性都将提出更高的要求,电子测量市场将迎来更高需求。此外,我们 认为即便未来电动汽车成为主流趋势,电子测量依旧大有可为,因为各大厂商将 着重研发放在提升电池稳定性上。

我们认为在电动汽车研发环节中提供电子测量是是德科技在“汽车革命”中保持领先地位的重要因素。一方面,根据电动汽车巨头特斯拉的历史数据看,研 发支持往往比资本开支更具“长期耐力”;另一方面,我们认为研发支持将是各车 企的战略重点,因为在转型成功后,车企必须通过内部研发等方式提升汽车稳定 性与电池耐用性。

是德科技智能汽车解决方案可大幅减少下游厂商成本。根据是德科技官方案 例,某领先的汽车 OEM 制造商为了在未来五年内为旗下 25%的汽车安装电气化 动力总成系统,将电池技术视为成功关键因素。通过使用是德科技单体电池、电 池测试系统以及软件平台,该车企成功实现了流程自动化,并将劳动资源降低 75%。

2022 年 CSG 市场空间有望达到 143 亿美元。根据是德科技测算,商业通信 市场未来将维持 4%-6%增速,并预计 2022 年全球 ICT 支出达到 6 万亿美元。驱 动主要来自海量数据、射频频谱仪分析、运营商网络投资、物联网建设等。

2.2 疫情对是德科技影响几何?

新冠疫情对是德科技全球供应链造成一定影响,尤其是生产制造环节,但根 据 Thomas Insights 统计,截至 2020 年 7 月,约 69%美国制造业企业考虑将大 型生产基地迁回国内(2020 年 5 月为 54%),“后疫情时代”对于是德科技的供 应链影响将有所冲抵。从需求层面看,疫情刺激了远程办公市场兴起,对高速宽 带、云计算提出了更高的需求,FY1Q20 是德科技商用通信业务收入占比环比提 升 12.8pct 至 52.3%,收入同比提升 43.3%,超过电子及工业制造业务增速(YoY 7.8%)。

美国提振制造业+数字化增强供应链弹性。供应链弹性指供应链在遭受冲击而 部分失效时,仍能保持连续供给并可在短时间内快速恢复的能力。在英国 2000 年 燃料抗议与 2001 年爆发手足口病导致运输中断后得以被广泛研究。从外界因素看, 2020 年以来美国部分企业开始将生产基地迁回本土,强化了内生供应;从内在驱 动看,各行业加深数字化转型,降低用工成本、提升调度能力也为实现供应链弹 性提供保障。

从美国生产制造比率(MIR)看,非本土制造商产出商品仍占较大比重,且 在“后疫情时代”逐年上升。根据美国国际贸易委员会统计,2019-2020 年由于 中美贸易摩擦与新冠疫情,两年 MIR 较 2018 年分别回落 0.98pct/0.11pct。随 着全球疫情逐渐好转,2021 年 MIR 创下当时新高,达到 14.49%。

美国制造业企业回流意愿逐渐强烈。根据科尔尼咨询统计,2022 年 3 月约 92%的制造经理、78%的 CEO 正在考虑或已经将企业回流至美国。同时,为应对 美国本土劳动力成本较高问题,加大自动化投入在美国逐渐成为趋势。

随着疫情影响逐渐减弱,美国资本开支继 2020 年 4 月-2021 年底持续走高。 随着消费需求增长,全球供应链也在持续跟进,制造商开始在美国本土业务中将 投资更多放在于机器人与自动化板块,以提高成本效率,克服劳动力短缺等问题。 根据美国自动化促进协会统计,美国 2021 年前三季度机器人总销售额达 14.8 亿 美元(约 94.57 亿元人民币),超过了 2017 年同期 14.7 亿美元(约 93.93 亿 元人民币)的纪录。

是德科技电子及工业制造业务收入在“后疫情时代”持续增长,前文逻辑得 以验证。FY4Q20,是德科技电子及工业制造业务收入实现 3.2 亿美元,同比增长 12.3%(FY3Q20 同比下降 14.9%),且保持增长态势,并于 FY3Q21 同比增长 47.8%,达到近 3 年最高增速。(报告来源:未来智库)

3 电子测量估值的“锚”落在那里?

3.1 如何看是德科技当前估值?

截至北京时间 5 月 13 日,是德科技 P/E(TTM)为 26.2 倍,是美国国家仪 器的 0.65 倍,22 年初至今平均 0.50 倍。从盈收层面看,是德科技 FY21 收入 49 亿美元,同比增长 17.1%;净利润 8.9 亿美元,同比增长 42.3%,净利率 18.2%, 提升 3.3pct。美国国家仪器 FY21 收入 15 亿美元,同比增长 14.22%;净利润 8,932 万美元,同比下降 37.8%,净利率 6.1%,下滑 5.1pct。

我们认为当前是德科技业绩的“断层”来自于市场对其下游用户研发 周期的疑虑以及对疫情的担心,但正如我们分析,无论是下游需求或是电子测量 行业对疫情的抗风险性均较强。此外,我们认为是德科技与美国国家仪器产品形 态间的差异也是差异的来源之一。美国国家仪器软件业务开展较早,且拥有 LabView 软件开发平台(第一代开发于 1968 年),能够支持 Python、C++、 MATLAB 等多种主流编程语言。是德科技的 PathWave 较 LabView 发展较晚, 且应用领域相对较窄,仍处于发展阶段。从毛利率水平看,是德科技 FY21 综合毛 利率 62.1%,美国国家仪器 71.4%,仍有较大差异。

NI LabView 开创了图形化编程先河,当前市场地位稳固,是德科技也针对性 推出了 BenchVue 软件,以结合其硬件提供便捷的原型测试与验证功能。我们认 为随着海外疫情影响减弱,供应链弹性恢复,是德科技整体 P/E 有望进一步提升。

我 们选取标普 500 指数同比增速进行衡量,该指数能够基本反映全球工业情况、并 同时覆盖交运、金融等行业,较为全面。同标普 500 同比增幅相比,是德科技股 价同比涨幅具备一致性,但“弹性”更强,我们认为主要由于是德科技下游行业 集中在通信、先进电子研发等环节,更加强调研发效用比。

我们选取了是德科技、美国国家仪器与其下游客户波音公司股价同比增幅作 为对比。2010 年-2017 年前后,是德科技、美国国家仪器、波音公司股价同比涨 幅波动同标普 500 指数波动较为一致,我们认为主要由于当时电子测量行业产品 形态仍以硬件产品为主,电子测量需要随下游新场景的变化不断推出相应新产品。 2017 年-2018 年,中美贸易摩擦开始,全球供应链、制造体系受到一定程度挑战, 此时美国国家仪器软件业务占比持续上升,波动较小,而以硬件产品为主的是德 科技波动较大,波动幅度与其下游客户波音公司较为一致。

3.2 什么决定了电子测量行业“审美”?

是德科技在 2017 下半年-2020 年初快速成长,平均 P/E 在 90x 左右。2018 年前后,是德科技通过并购+自研方式不断扩充产品矩阵,实现收入快速放量,增 速维持在 20%以上。2Q18 是德科技 P/E 维持在 105x-115x 之间。2019 年,中 美贸易摩擦加剧,是德科技亚太地区业务收入占比出现下降趋势,是德科技盈利能力受到影响,但由于软件化进行持续推进,收入增长受影响较轻。2022 年,美国制造业企业开始回流,我国 国产化替代加速,是德科技亚太地区业务收入占比持续下降。收入增长也受到一 定影响。

我们认为对于电子测量行业可分为两阶段进行探讨。第一阶段,我们认为公 司产品形态以硬件为主,整体战略为扩宽产品矩阵+拓展应用场景并进。该阶段公 司仍处于成长期,随着高端化产品推出,公司平均产品 ARPU 持续提升,带动业 绩放量,认为合理 P/E 在 90x 左右。第二阶段, 公司为适应下游不断变化的应用场景,同时出于对毛利率等财务指标的考虑,会 逐步将整体产品形态向软件切换,通过订阅增值服务方式为下游用户提供二次开 发端口。我们认为该阶段公司业务逐渐走向成熟,P/E 可采用十年期国债等无风险 收益率倒数来测算,即:P/E=1/(国债利率)。2000 年-2022 年 5 月 13 日,美国 国债长期平均实际利率约为 1.54%,因此一般情况下,电子测量行业成熟阶段 P/E=1/1.54%=65x 左右。

从业务结构本身探讨,2021 年底-2022 年 5 月 11 日,NI 的 P/E(TTM)位于 50-56x 之间,约为是德科技的 2 倍左右。就电子测量行业本身而言,下游行业 较为分散,且收入核心驱动在于研发环节,能够实现可复用、可二次开发的软件 是拓宽行业应用的可行方案。NI 推出的 LabView 可将研发工程师开发速度提升 9 倍,相似产品代码复用率在 80%,标准化程度较高,扩展了应用场景,同时抬升 了 TAM。

3.3 回顾我国,如何看待当下电子测量市场?

我国高技术制造业投资带动作用明显。1Q22 高技术制造业投资同比增长 32.7%,较制造业投资增速高 17.1pct,是制造业投资实现较快增长的核心支撑。 其中,电子及通信设备制造业、医疗仪器设备及仪器仪表、计算机及办公设备制 造业投资同比分别增长 37.5%、35.4%和 30%,高于制造业总体投资增速 21.9pct/19.8pct/14.4pct。我们认为电子测量本身属于高技术制造业核心环节, 且电子测量设备通常作为下游客户的固定资产,应用场景景气度持续上行是电子 测量发展的必要保证。

长期看,我们认为发展高端化产品仍是我国电子测量行业发展“主旋律”。回 溯是德科技发展路径,提升产品力,加大产品检测精度为是德科技核心竞争力的 保证。我国通用电子测试测量仪器企业发展普遍较晚,且由于国际环境的变化, 国内市场对中高端通用电子测试测量仪器的国产替代、自主可控需求也日益强烈。 正如我们所分析,5G 通信、电动汽车稳定性测试等新场景是未来行业“重头戏”, 快速提升自身产品能力,加速抢占市场将成为国内电子测量厂商发展战略。

(本文仅供参考,不代表我们的任何投资建议。如需使用相关信息,请参阅报告原文。)

精选报告来源:【未来智库】。未来智库 - 官方网站

通用电子测量仪器行业研究:大空间稳增长优质赛道

(报告出品方/作者:国信证券,吴双、田丰)

通用电子测量仪器研究框架

大空间稳增长优质赛道,兼备技术+品牌+渠道优势的国产公司迎来成长机遇。

从行业层面看,1)通用电子测量仪器是针对特定电子工程师群体的基础测量仪器,绝大部分是具备标准品+轻资产属性的工业消费品,且产品覆盖客户群体广泛,公司具备相对更强的议价权;2)空间大增长稳:通用电子测量仪器行业在全球已步入成熟阶段,全球/中国空间超 400/100 亿元,长期增速保持在5%以上,中国受益产业升级保持更快增长;3)高壁垒、格局稳定:技术+产品+品牌+渠道共筑高护城河,当前欧美企业占据全球主要份额,国产公司受益产业升级和自主可控加速追赶,拐点向上。

从公司层面看,国产品牌普遍起步较晚,得益于过去近20 年的积累厚积薄发,当前处于加速成长期:1)产品:产品技术指标从低端到中高端持续突破,产品序列从示波器逐步拓展至频谱分析仪、信号发生器及矢量网络分析仪等,已在中低端产品具备极高的性价比、较强的竞争力,产品结构优化带动可达市场空间变大、产品均价和盈利能力持续提升;2)品牌:供人直接使用的产品需要满足客户对于产品功能完整性、易用性、可靠性等的需求,需要长期持续的使用增强客户黏性,逐步形成良好的客户口碑,当前国内优秀公司已在海外形成一定品牌,在国内受益自主可控趋势品牌影响逐步增强;3)渠道:通用电子测量仪器具备下游广泛、客户群体庞大的特点,使得公司必须建立完善渠道以便更好地推广品牌且及时有效地将产品销售给终端客户,当前国内优秀公司已在海外布局好基本完善的渠道体系,国内渠道正在加速完善中。 展望未来,通用电子测量仪器行业国产替代加速拐点向上,优质国产品牌在产业升级和自主可控趋势下迎来快速成长机遇。

电子测量仪器:全球千亿市场,国产替代加速

电子测量仪器:必备的基础电子测量工具

电子测量仪器按应用领域分为专用和通用两大类。电子测量仪器以电量、非电量、光量作为测试对象,测量其各项参数或控制被测系统运行的状态。电子测量仪器按应用场景分为专用和通用两大类:1)专用电子测量仪器:针对特定对象和特定目的而设计,应用场景较为有限,如光纤测试仪器、电磁兼容EMC 测试设备等。2)通用电子测量仪器:为了测量基本电参数而设计,适用于多种电子测量场景,应用范围广泛,市场需求量大。

下游应用:覆盖通信电子半导体等行业的研发&制造应用场景

按下游行业划分,全球电子测量仪器下游通信/航空航天国防合计占比超50%。电子测量仪器的下游应用广泛,涵盖通讯、航空航天和国防、半导体、汽车电子、医疗电子、消费电子、教育科研等行业。根据 Frost&Sullivan 统计,2019年全球电子测量仪器市场按下游应用行业划分,通信/航空航天&国防/消费电子/交通/半导体分别占比 36%/17%/11%/10%/5%,其中通信和航空航天国防行业合计占比53%,是最大的两个下游应用行业。展望未来,通信行业受益于5G 商用化推进,5G 芯片制造商、网络设备制造商、服务商都将对电子测量仪器解决方案产生大量需求。汽车行业朝着电动化、智能化大趋势发展,汽车电子尤其是智能驾驶、无线汽车技术、车载以太网和车载娱乐的发展都将生产对电子测量仪器的需求。此外,半导体和航空航天领域等重大领域的突破,在技术研究、产品开发、规模制造等阶段都涉及电子测量,从原材料选定、生产过程监控到产品测试、设备运营都需要电子测量仪器辅助完成。全球电子测量仪器行业受益于下游领域众多且发展趋势较好,行业需求长期稳健增长,中国市场受益于通信、半导体、电子、航空航天等产业蓬勃发展,国内电子测量仪器市场增速略快于全球增速,处于稳健较快发展阶段。

按应用场景划分,全球电子测量仪器 35%/40%用于研发/制造场景。根据Frost&Sullivan 统计,2019 年全球电子测量仪器市场空间按应用场景划分,(含SEMICON ATE 半导体自动检测设备)研发/制造分别占比27%/58%,(不含SEMICONATE 半导体自动检测设备)研发/制造分别占比 35%/42%。电子测量仪器主要应用于研发和制造场景,其中通用电子测量仪器更多用于研发场景,专用电子测量仪器品类更多、针对特定细分应用,在制造和研发场景均有应用。

整体市场空间:优质稳增长赛道,全球/中国超1000/400亿元

2025 年预计全球电子测量仪器市场空间 1120 亿元,中国市场空间421 亿元。根据 Frost&Sullivan 统计,预计 2022 年全球电子测量仪器市场空间948 亿元,预计 2025 年将增长至 1120 亿元,2015-2025 年均复合增速为5.5%。预计2022年中国电子测量仪器市场空间 345 亿元,预计 2025 年将增长至421 亿元,2015-2025年均复合增速为 9.44%。全球电子测量仪器市场空间广阔,进入成熟期增长稳健,中国市场受益于通信、半导体、电子、航空航天等产业蓬勃发展,国内电子测量仪器市场增速快于全球,处于稳健较快发展阶段。

按专用/通用属性划分,全球专用/通用电子测量仪器市场空间600/340 亿元。电子测量仪器按应用场景划分为专用和通用两大类,专用仪器针对特定对象和特定目的,通用仪器为基本电参数而设计,用途广泛。通用电子测量仪器主要由示波器、射频类仪器、波形发生器和电源与电子负载四大类产品构成,根据Frost&Sullivan 统计,2022 年此四大类产品合计市场规模即通用电子测量仪器市场空间为 339 亿,专用电子测量仪器市场空间 609 亿元。按同样划分标准,2022年中国通用电子测量仪器空间 113 亿元,专用电子测量仪器市场空间232亿元。综合来看,全球电子测量仪器市场空间广阔,专用仪器空间大于通用类仪器。

按细分产品划分,半导体自动化检测/射频检测/数字检测占比35%/23%/15%,半导体自动检测设备、示波器、综测仪、频谱分析仪、信号发生器占比较高。根据Frost&Sullivan 统计,2019 年全球电子测量仪器市场空间137.12 亿美元(折合891 亿元),按产品大类来看,半导体检测/射频测试/数字测试/电气环境测试/数据采集设备分别占比 34.92%/22.97%/15.34%/14.33%/12.44%。按具体产品来看,全球市场空间 TOP5 的单品为半导体自动检测设备/示波器/综测仪/频谱分析仪/信号发生器,占比分别为 34.90%/8.75%/8.38%/5.50%/5.32%,半导体检测设备空间最大,其次是示波器。

竞争格局:欧美巨头占据全球市场主要份额,国产品牌加速追赶

欧美巨头占据中高端市场,竞争优势显著。全球电子测量仪器行业以欧美市场最为发达,具备良好的电子上下游产业基础,测量技术成熟,电子测量仪器产业起步早,积累了大量设计开发经验,尤其在高带宽、高频率的中高端产品上技术优势显著。美国是德科技、泰克、力科、德国罗德与施瓦茨、日本安立等是行业第一梯队公司,技术水平全球领先,掌握产品定义能力,覆盖高中低端产品线,占据了全球主要市场份额。 国产品牌起步较晚,从低端产品做起加速追赶。我国电子测量仪器行业长时间被欧美品牌占据,国产品牌起步较晚且与欧美技术差距较大,主要集中在中低端市场。我国国防航空领域众多国家级科研院所具备顶尖技术实力,产品技术指标达到全球领先水平,但其产业化程度较低。随着我国信息技术和测量技术进步,以及电子产业的迅速发展,国产品牌通过多年研发投入和技术积累,产品档次从低端向中高端拓展,全球渠道布局逐步完善,在中低端领域已具备国产替代能力。高端领域向上突破涉及部分通用、专用芯片,近年来我国芯片产业在国家政策及资金大力扶持下迅速崛起,对于部分高端测量仪器芯片,国产仪器公司可通过自主研发或借助国产芯片产业链的强大力量来实现自主可控,加快高端电子测量仪器的国产化进程。长期来看,国产替代大趋势下优质国产公司迎来长期发展机遇。

五大外资品牌占据全球电子测量仪器市场 50%份额。根据Frost&Sullivan统计,2019 年全球电子测量仪器市场空间 137.12 亿美元,是德科技/罗德与施瓦茨/安立/泰克/力科的全球电子测量仪器收入为 35.54/15.06/7.15/6.43/2.64亿美元,全球市场份额分别 25.90%/11.00%/5.20%/4.70%/1.90%。2019 年中国电子测量仪器市场空间 46.12 亿美元,是德科技/罗德与施瓦茨/安立/泰克/力科的中国电子测量仪器收入为 8.22/6.41/2.52/1.98/0.75 亿美元,中国市场份额分别为17.80%/13.90%/5.50%/4.30%/1.60%。全球电子测量仪器行业,上述五大外资品牌合计占据全球市场 48.70%的份额,占据中国市场 43.10%的份额。其中,是德科技是绝对的全球龙头,在时域和频域类产品的技术研发和业务体量均为全球领先水平。罗德与施瓦茨位列全球龙二,射频微波领域竞争优势显著。

具体看示波器领域,是德科技/泰克合计占据全球示波器市场40%份额。根据Frost&Sullivan 统计,2019 年全球示波器市场空间12.00 亿美元,是德科技/泰克/力科/罗德与施瓦茨的全球示波器收入为 3.02/1.78/0.53/0.49 亿美元,全球市场份额为 25.20%/14.80%/4.40%/4.10%。2019 年中国示波器市场空间4.07亿美元 , 是 德 科 技 / 泰 克 / 力 科 / 罗 德 与 施 瓦茨的中国示波器收入为0.81/0.56/0.15/0.18 亿美元,国内市场份额为 19.80%/13.80%/3.70%/4.40%。是德和泰克为全球示波器两大龙头,合计占据全球超过40%的份额。

政策机遇:科学仪器行业依赖进口,行业迎来国产化政策机遇

我国科学仪器行业依赖进口,国家政策大力支持国产化。科学仪器主要用于企业的技术研发、以及高校科研院所等,是科学研究和技术创新的基石。近年来,国家出台一系列政策法规鼓励国产仪器行业发展,2022 年 1 月 1 日起实行的《科学技术进步法》规定政府应当在采购国产科技创新产品上起到表率作用,明确指出对国产科技创新产品、服务,在功能、质量等指标能够满足政府采购需求的条件下,政府采购应当购买。首次投放市场的,政府采购应当率先购买,不得以商业业绩为由予以限制。从近年来颁布的国家政策来看,高端科学仪器领域面临“卡脖子”的风险,自主可控需求强烈,政策大力引导国产替代。

IC 芯片:电子测量仪器使用上百种芯片,国产ADC 产业崛起助力高端仪器国产化进程

电子测量仪器中芯片及电子元器件占原材料采购的60%,采购均价稳中有降。电子测量仪器是高级精密电子仪器,其原材料主要包括IC 芯片、电子元器件、PCB、显示屏和结构件,占原材料采购的 35%-45%、15%-20%、5%-10%、5%-10%、15%-20%(综合参考鼎阳科技和普源精电的原材料采购情况),芯片和电子元器件合计占比超 60%。近年来芯片采购均价整体基本稳定,电子元器件价格受市场供需变化影响有所波动,整体采购均价呈下降趋势。 示波器使用上百种 IC 料,涉及芯片种类繁多,单一芯片成本影响较小。以鼎阳科技为例,SDS6000Pro(2GHz 带宽、12bit 分辨率)数字示波器使用物料500余种,其中含 IC 料 100 余种类,主要包括放大器、ADC、DAC、FPGA、RAM、CPU、MCU、电源芯片、接口隔离芯片等。按采购金额占比来看,2018-2020 年公司原材料采购中 IC 芯片占比 40%-45%,放大器、ADC、FPGA 占比6%、5%、4%,其余芯片种类占比更低。按重要性来看,放大器和 ADC 是示波器模拟前端部分的核心芯片,随着带宽越高、对其性能要求越高。FPGA 是多款产品的主要原材料,用于示波器、信号发生器、频谱仪等产品线,大量测量分析功能均需通过FPGA 实现,对其性能及逻辑设计算法要求较高。具体来看:

1)放大器芯片:属于专用芯片,是模拟前端电路的核心,实现对模拟信号的阻抗变换、偏置控制、增益控制和单端转差分等功能。鼎阳科技2018-2020 年放大器采 购 额 占 芯 片 采 购 的 15% 、 占 原 材 料 采 购 的6% 左右,单颗均价分别为5.16/5.53/5.42/4.81 元。数字示波器的前端电路包括多个运算放大器、可变增益放大器芯片、电阻、电容以及三极管等器件,中低带宽示波器(≤2GHz)的前端电路设计可采用分立器件架构,但高带宽示波器(≥4GHz)若采用分立器件构建模拟前端电路会受到寄生参数影响,因此需要自研模拟前端集成芯片。基于低风险、高可靠性考虑,模拟前端集成芯片设计可采用SIP 多芯片封装技术,将多个运算放大器裸芯片、可变增益放大器裸芯片以及电阻、电容、三极管等器件封装在一个芯片中,其本质与硬件电路设计类似,后续芯片封测由封测厂完成。

2)ADC 芯片:属于通用芯片,模数转换器芯片将模拟输入信号转换成数字信号,其采样率和位数直接决定示波器的带宽和分辨率。鼎阳科技2018-2020 年ADC采购 额 占 芯 片 采 购 的 10% 、 占 原 材 料 采 购 的 约5% 左右,单颗均价分别为21.70/36.64/30.43/37.37 元,单台示波器平均使用1-4 颗ADC 芯片,对整机性能指标有关键作用,但成本占比有限。中低带宽示波器(≤2GHz)使用低采样率的商用 ADC 芯片,主要供应商为 ADI、TI 等美国品牌,性能可靠、价格较低、供应充足。高带宽示波器(≥4GHz)所采用的 ADC 芯片采样率在10GSa/s、20GSa/s以上,受到美国出口管制限制,需要企业自研或与国产芯片产业链合作。根据鼎阳科技和普源精电披露,自研 ADC 芯片通常采用交织采样技术,多个ADC交织形成更高速采集电路的设计方案相对成熟可靠,工艺制程采用65nm 或40nm制程即可实现,是国内芯片制造商技术成熟的工艺。此外,在国家政策及资金大力扶持下,近年来国产高速高精度 ADC 芯片产业迅速崛起,将有助于电子测量仪器的国产化进程。

3)FPGA 芯片:属于通用芯片,在线可编程逻辑门列阵,半定制电路。鼎阳科技2018-2020 年 FPGA 采购额占芯片采购的 9%、占原材料采购的约4%左右,单颗均价分别为 69.11/57.78/67.79/66.86 元,价格基本稳定,成本占比较低。FPGA是通用标准芯片,主要供应商为赛灵思、英特尔等,美国《出口管制条例》规定当FPGA芯片满足可用 I/O≥700 个或 SerDes≥500G 的条件时,需取得美国商务部许可,对高带宽示波器研发生产造成影响,但目前普源及鼎阳在售及在研产品均不涉及。国内安路信息、紫光、高云半导体、复旦微电子等公司已具备FGPA 自主批量生产能力,可逐步实现国产替代。

高端 ADC 芯片:高端示波器的最关键芯片,其速度精度影响示波器核心性能。高端电子测量仪器面向高带宽、高频率的应用场景,对高精度、稳定性、可靠性要求更严格,对芯片性能要求也显著提升。数字示波器通过ADC(模数转换器)把被测电信号转换为数字信号,再以数字信号处理的方式绘制出信号随时间变化的波形。示波器的核心性能指标是带宽,决定了能采集到信号的频率范围,ADC芯片的实时采样率与带宽密切相关,采样率决定了示波器在单位时间间隔内可采集的样本点数,采样率越高,处理的数字信号越接近真实模拟信号,波形信号还原度越高,失真越小。此外,ADC 垂直分辨率也是示波器高精度的必要条件,12bit分辨率可达到 8 bit 分辨率的 16 倍量化精度,将信号测量精度提升了一个量级,可以更清晰分辨波形细节。发展高分辨率示波器已成为行业大趋势,海外龙头泰克、力科在推 12 bit 高分辨率示波器,是德科技、罗德施瓦茨在推10 bit高分辨率示波器。高速高精度 ADC 芯片是高端电子测量仪器必不可少的关键器件。

高性能 ADC 芯片受美国出口管制,中国芯片产业蓬勃发展助力仪器国产化进程。TI、ADI 是全球 ADC 芯片的主要供应商,美国对高速高精度ADC 芯片有严格出口管制,需要申请出口许可。国产电子测量仪器以中低端为主,产品高端化需要首先实现高速高精度 ADC 芯片的自主可控。近十几年来,国内半导体产业在国家大力扶持下快速发展,随着国内技术水平提升,实际可获取的进口ADC 芯片采样率指标在逐步放宽。目前国内涌现出一批专业高速高精度ADC 芯片公司,包括中科院微电子所、电子科大和部分国家科研院所等孵化出来的公司,技术实力雄厚,研发资金投入规模大,目前国产技术水平正在快速追赶海外。其中:1)成都华微:成立于 2020 年,在高速高精度 ADC 方面承接多个国家科技重大专项、国家重点研发计划,目前公司 ADC 产品采样率可达到8GSa/s,且在时间交织SAR 架构的基础上可实现 64GSa/s 采样率和 22GHz 带宽水平。2)苏州迅芯微:成立于 2013 年,专注于高端信号链模拟芯片,产品主要应用到仪器设备、大科学装置、医疗设备、光通信、无线通信以及雷达等领域。公司ADC产品采样率达到 2GSa/s-30GSa/s,分辨率在 6 bit-12bit,其中2GSa/s采样率、12bit 分辨率和 10GSa/s 采样率、8 bit 分辨率 ADC 产品达到美国出口管制规格。3)苏州云芯微:成立于 2010 年,致力于高速高精度ADC/DAC 芯片,目前主要产品为 12-14 bit 精度的高速高精度 ADC/DAC 产品,主要用于通讯领域。国产高速高精度 ADC 芯片产业崛起是大势所趋,将助力高档次国产电子测量仪器的国产化进程。

通用电子测量仪器:工业消费品,产品+品牌+渠道共筑高壁垒

全球电子测量仪器行业分为专用类和通用类,1)专用电子测量仪器以定制化产品为主,是针对特定对象和特定目的而设计,其功能指标设计有很强侧重点,专门为了满足一两种特定使用场景要求,因此单一产品应用场景有限、市场空间不大,但产品种类多,整体市场比通用仪器更大,下游客户相对集中,销售以直销模式为主,对渠道铺设要求较低;2)通用类电子测量仪器以通用型标准品为主,是针对基本电参数测量,通常不会根据下游行业和个别客户的特殊需求而做定制化开发,因此通用测量仪器的研发设计需要兼顾多种指标,集多种复杂测试测量功能于一体,同时将多种指标和功能做到最好,综合技术壁垒较高,下游客户分布广泛,销售兼具经销+直销模式,品牌和渠道对于产品增长至关重要。

通用电子测量仪器市场空间:全球/中国空间超400/100亿元

2024 年全球通用电子测量仪器市场规模预计将达 78 亿美元,行业增速5%。根据Technavio 统计,2019 年全球通用电子测试测量行业的市场规模为61.18亿美元(400 亿元人民币),预计 2024 年增长至 77.68 亿美元(505 亿元人民币),2019-2024 年均复合增速为 4.89%。行业空间广阔,已步入成熟稳健增长阶段,随着信息技术进步,行业受益于 5G、半导体、人工智能、新能源、航空航天等下游行业驱动,预计仍将保持稳健增长态势。

按地区划分,全球市场空间北美欧洲占比 60%,欧美发达地区是主要市场。根据Technavio 统计,2019 年亚太/北美/欧洲中东非洲/南美地区市场规模为21.32/19.68/17.22/2.96 亿美元,预计 2024 年增长至28.39/24.53/20.95/3.81亿美元,分别占比 36.55%/31.58%/26.97%/4.90%,2019-2024 年均复合增速为5.90%/4.50%/4.00%/5.18%,主要市场在欧美发达地区。1)北美欧洲占比60%左右,欧美电子上下游产业基础坚实,电子测量产业起步早,市场规模大,目前以产品升级换代需求为主,保持稳健增长。全球龙头美国是德科技、泰克、力科,以及德国罗德与施瓦茨是全球领先企业,具备强大研发实力,技术水平世界领先。2)亚太地区占比 35%左右,中国和印度等新兴市场电子产业发展迅速,通用电子测量仪器需求潜力大,产品普及需求与升级换代需求并存,保持稳健较快增长。

按产品划分,单品空间大、细分品类少,示波器和频谱仪占整体市场空间的51%。根据 Technavio 统计,2019 年通用电子测量仪器空间61.18 美元,其中数字示波器 、 频 谱 分 析 仪 、 信 号 发 生 器 、 网 络 分 析仪及其他的市场规模分别17.34/13.60/8.77/7.60 亿美元,占比 28.34%/22.23%/14.33%/12.42%,四大类产品合计占比 77.32%,单一产品空间大、细分品类较少。具体来看,数字示波器、频谱分析仪是最大的单品,空间占比均超过 20%,合计占比50.57%。根据Technavio预测,2024 年数字示波器/频谱和网络分析仪/信号发生器市场规模将达到21.67/27.76/11.08 亿美元,2019-2024 年均复合增速为4.56%/5.54%/4.76%,数字示波器和频谱分析仪分别是时域和频域类产品中空间最大的单品。

按高/中/低档划分,中低档产品占据较大市场空间。数字示波器、波形和信号发生器、频谱和矢量网络分析仪产品档次划分的依据分别是带宽、最高输出频率、测量频率范围,档次越高则价格越高。按欧美企业通行标准:1)时域类,包括数字示波器、任意波形发生器:300MHz 以下为低端产品,300MHz-4GHz 为中端产品,4GHz 及以上为高端产品。2)频域类,包括射频微波信号发生器、频谱和矢量网络分析仪:6GHz 以下为低端产品,6GHz-20GHz 为中端产品,20GHz 及以上为高端产品。以示波器和频谱仪为例: 按带宽划分,示波器 6GHz 以上占比 50.46%,频谱分析仪6GHz 以上占比51.65%。根据 MarketsandMarkets 统计,1)示波器:预计 2023 年全球示波器市场空间10.66亿 美 元 , 按 带 宽 划 分 , 1GHz 以 下 /1GHz-6GHz/6GHz 以上示波器空间分别1.56/3.72/5.38 亿美元,占比 14.67%/34.87%/50.46%,中低端产品占比接近50%。2)频谱分析仪:预计 2023 年全球频谱分析仪市场空间8.63 亿美元,按频率范围划分,1GHz 以下/1GHz-6GHz/6GHz 以上示波器空间分别1.06/3.11/4.46亿美元,占比 12.28%/36.07%/51.65%,低端产品占比 48%,中高端占比52%。高中低档产品满足下游客户对性能指标的不同需求,有各自适用场景,各档次产品并存发展,整体来看,中低端产品覆盖应用场景广泛,需求量较大,占据近一半市场空间。

产品特征:标准品+轻资产的工业消费品

特征一:电子工程师日常必备的基础工具,工业消费品属性

用电子测量仪器是电子工程师在进行产品设计和验证时频繁使用的基础工具,主要用于企业研发部门,也用于生产检测和教育科研。研发场景中,测试验证需求贯穿研发流程始终,以集成电路为例,测试验证工作占据整个芯片研发近60%的时间和成本,电子测量仪器是研发必备基础工具。通用电子测量仪器覆盖下游广泛、客户群体庞大,是每位电子工程师日常频繁使用的基础工具,需求量大且稳定。由于在研发测试验证中使用,电子工程师对测量仪器的可靠性要求非常高,因此对海外巨头的品牌信赖感强,品牌忠诚度高,客户粘性高,覆盖行业广泛且客户群体庞大,中低端产品多为经销模式,具备一定工业消费品属性。

特征二:轻资产模式,侧重研发设计环节、制造资产较轻

通用电子测量仪器行业是轻资产模式,侧重研发设计、制造资产较轻。参考2017-2021 年行业内主要企业的固定资产状况,是德科技、鼎阳科技、思林杰和坤恒顺维的固定资产占总资产比例均在 10%以内,固定资产周转率在8-40左右,轻资产模式下常年保持较高的投入产出比;普源精电和优利德的固定资产占比在30%左右,固定资产周转率在 2-5 左右,其中房屋建筑物占固定资产的比例分别为90%、70%左右,各类生产设备占总资产比例仍在 10%以内,设备资产较轻。轻资产模式下,企业能将更多资源投入产品研发设计环节,以及渠道搭建和营销推广,制造端资产较轻,产能弹性较强。

特征三:中低端产品是通用标准品,少数高端产品有专用性

通用电子测量仪器的中低端产品标准性强,属于通用型标准品,少数高尖端产品具备专用性。通用电子测量仪器以带宽、输出频率等核心指标来划分高中低档,少数高尖端电子测量仪器由于应用领域狭窄,或专门为特殊应用场景而设计,具备一定专用性特点。大多数中低端产品具备标准品属性,通常不会根据下游行业和个别客户的特殊需求而做定制化开发,是通用型标准品。客户根据自身应用场景需求选择不同带宽、频率产品,尤其受众广泛的低端入门款产品在电商平台如亚马逊上均有售卖。尽管产品下游应用广泛,涵盖通讯、半导体、新能源、汽车电子、医疗电子、消费电子、航空航天和国防、教育科研等行业,但不改通用标准品属性。

特征四:功能强大且复杂的高精尖精密仪器,综合技术壁垒高

通用电子测量仪器经过几十年发展,呈现多功能、数字化、智能化、网络化与微型化的产品升级趋势。以示波器为例,早期模拟示波器功能单一,但经过2006至 2012 年的模拟示波器向数字示波器演进,2014 年以来1GHz 以下带宽传统示波器向智能示波器转化的阶段,目前的智能数字示波器功能丰富且强大,除了基本的波形测量功能外,还包括波形搜索和分析、眼图和抖动分析功能、触发功能、串行总线解码功能等。数字示波器可以单机形式独立使用,也可以作为模块集成到大型自动测试系统中。现代数字示波器集多种复杂测试测量功能于一体,同时将多种指标和功能做到最好,综合技术壁垒较高。研发设计以电子技术为基础,融合电子测量、射频微波设计、数字信号处理、微电子、计算机、软件、通信等技术形成综合壁垒,从硬件电路设计到软件程序实现复杂功能,均需自主设计,没有现成解决方案,行业技术壁垒较高。

行业壁垒高:产品+品牌+渠道共筑高护城河

产品+品牌+渠道共筑高护城河,进口/出口替代加速拐点向上。通用电子测量仪器是通信、电子、半导体等行业研发和制造必备的基础仪器,中低端产品是具备标准品属性的工业消费品。根据 Technavio 统计,预计2019-2024 年全球通用电子测量仪器行业年均复合增速 4.89%,行业步入成熟阶段,格局稳定,欧美企业占据全球主要市场份额,未来国产替代将以存量结构性变化为主。商业模式来看,技术研发决定产品核心性能,品牌力构筑客户口碑,渠道布局助力持续增长,技术+品牌+渠道打造高护城河。国产品牌通过持续的研发投入和技术积累,产品档次从中低端向高端拓展,全球渠道布局逐渐完善,品牌力持续提升,处于全面加速追赶阶段,未来行业国产替代加速拐点向上。

1)技术壁垒

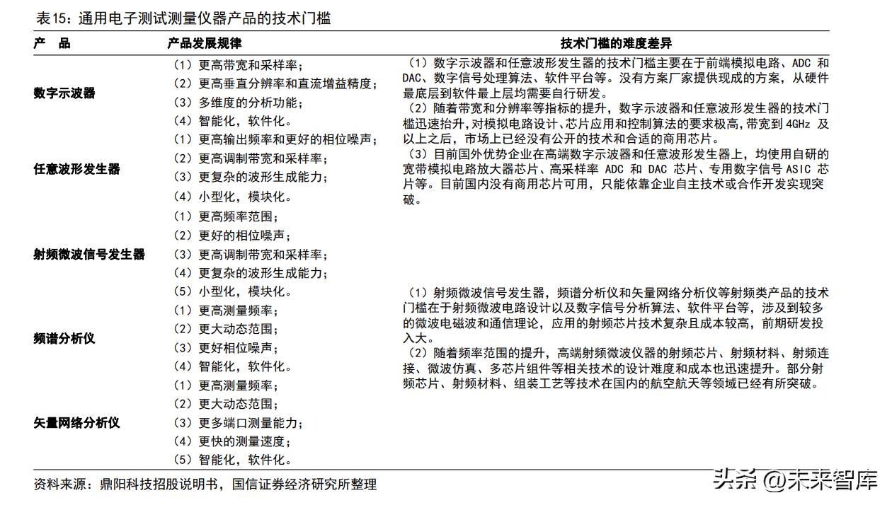
通用电子测量仪器是技术密集型行业,融合了最先进的电子测量、射频微波设计、数字信号处理、微电子、计算机、软件、通信等技术,是多学科综合研发成果。具体来看,电子测量仪器研发基于模拟前端电路和数字信号处理,技术壁垒体现在前端模拟电路、ADC 和 DAC、数字信号处理算法、软件平台设计等方面,随着带宽和频率范围提升,模拟电路设计、芯片应用和控制算法技术难度大幅提升,射频类仪器的射频芯片、射频材料、射频连接、微波仿真、多芯片组件等技术的设计难度和成本也迅速提升,业内没有厂家提供标准解决方案,均需自主研发。具体来看,核心技术体现在以下方面:

a)硬件功能和软件功能模块化,在体积小型化趋势下提供更多端口,实现更多通道和更多功能。功能硬件模块需要不断融入新技术来优化提升性能,满足测量精度、稳定性、可靠性要求。软件功能的模块化结构,通过共享元器件、高速总线和用户定义开放式软件,满足多功能、自动化测量功能,使测量系统整机更加合理、灵活、便捷。

b)软件设计解决性能难题,软件改变了仪器设计,软件设计可以实现原本必须由硬件电路完成的高实时性测试功能,甚至可以解决硬件电路难以解决的问题,是高性能测试系统的关键技术。

c)算法影响仪器整体性能提升,高端电子测量仪器的信号产生、测量和分析功能,以及补偿、校准的实现,都需要相应算法突破,才能实现功能和提升产品性能。例如数字示波器是复杂的分析调试系统,内嵌软件集成了多种算法,小到如何根据信号电平的直方图分析统计高/低电平并计算上升时间,大到如何从高速串行码流中分解出随机抖动、确定性抖动并进行总线解码等,需要公司长期积累测量技术经验。 下游产业技术快速发展,对仪器测试性能指标提出了更高要求,企业需要坚持长期研发投入、形成深厚技术积淀,打造具有创新能力的研发平台,在测量技术快速发展和下游应用领域需求不断变化时,持续推出满足需求的新产品。

2)品牌壁垒

通用电子测量仪器主要在研发测试验证中使用,电子工程师对测量仪器的可靠性、稳定性要求很高,通常会选择有品质保障的海外巨头品牌,品牌信赖感强,客户粘性高。美国是德科技、德国罗德与施瓦茨等欧美巨头经营几十年,具有全球顶尖技术水平,掌握产品定义话语权,长期积累优良口碑,客户关系稳固,具有较强的品牌力。国产公司起步较晚,需要通过持续推出更高指标的高端产品、长期积累客户资源打造品牌力,克服行业的高品牌壁垒。

3)渠道壁垒

通用电子测量仪器是电子产业的基础设备,下游应用行业广泛、使用者数量众多且分散,品牌与客户的关系相对松散,经销渠道是行业主流销售模式。行业内经销商通常为电子类产品配套销售商,掌握众多客户资源,选择代理品牌时对供货稳定性、及时性、产品质量要求较高,更加青睐欧美品牌,且欧美品牌深耕全球市场几十年,积累了丰厚的优质渠道资源。国产品牌起步晚,渠道布局时间短,需要凭借持续的产品创新、品牌力提升,才能逐渐被客户资源深厚的大经销商认可,获得优质渠道的助力。

公司分析:欧美占据主要份额,国产加速崛起

海外四大巨头:横跨通用与专用电子测量仪器领域的百年老店

是德科技:综合实力最强的全球龙头,全球份额第一

全球电子测量仪器行业领导者,美国百年老店品牌。是德科技(Keysight)起源于 1939 年成立的美国惠普公司,1999 年惠普公司重组为安捷伦科技和惠普,2014年是德科技从安捷伦分拆出来单独在纽交所上市,发展成为全球电子测量仪器龙头。 收入业绩较快增长,盈利能力强,通信领域收入占比近一半。是德科技2021财年收入 49.41 亿美元,同比增长 17.06%,归母净利润8.94 亿美元,同比增长42.58%,过去五年(2016-2021 年)收入/净利润CAGR 为11.11%/21.69%,保持较快增长。近三年毛利率保持在 60%-63%,净利率在15%-20%左右,盈利能力较强。2021 年公司的产品/服务收入占比分别为 81.97%/18.03%,产品销售是主要收入来源。按下游领域划分,2021 年商用通信/电子工业/航空航天国防领域收入占比分别 48.19%/28.70%/23.11%,商用通信领域收入占比近半。

通用和专用电子测量仪器领域均为全球绝对龙头,产品线高中低端全覆盖。是德科技产品线丰富,涵盖通用和专用电子测量仪器两大领域,具体产品线包括示波器与分析仪、信号发生器及电源、无线网络仿真器及解决方案、网络测试和网络安全类仪器、模块化仪器、软件及服务等。从产品档次上看,是德科技覆盖高中低端全部档次,服务客户研发周期的每个阶段,对于追求经济适用性或高带宽频率范围的客户均提供了广泛选择,巩固了坚实的客户基础。是德科技的技术研发实 力 处 于 全 球 顶 尖 水 平 , 以 数 字 示 波 器 为 例,是德科技产品带宽覆盖50MHz-110GHz,涵盖中高低端全部档次,最高带宽110GHz 是行业内最高带宽指标,引领行业技术发展方向。

泰克:示波器行业先行者,全球示波器市场份额第二

泰克(Tektronix)创立于 1946 年,总部位于美国比弗顿,是示波器行业的先行者,其创始人在 1946 年发明了世界上第一台触发式示波器。泰克2016 年并入福迪威集团(Fortive Corporation)成为其全资子公司,是集团测试测量业务板块的主要品牌。泰克是全球领先的测试测量和监测解决方案提供商,提供电子测试测量仪器以及相关的校准和维修服务,具体产品线包括示波器、任意波形发生器、电源、逻辑分析仪、频谱分析仪和误码率分析仪等,产品档次涵盖高中低端。公司的示波器业务规模较大,是全球第二大示波器品牌,2019 年全球示波器份额14.80%,仅次于是德科技。

泰克的母公司福迪威集团是全球领先的工业技术和仪器解决方案提供商。2015年福迪威从丹纳赫集团拆分出来,2016 年作为独立的上市公司运营,在专业仪器仪表、自动化传感和运输技术等方面处于全球领先地位。福迪威集团2021财年收入 52.55 亿美元,包括三大业务板块:智能运营解决方案、精密仪器和医疗保健解决方案,收入分别 21.69/18.49/12.36 亿美元,占比41.28%/35.19%/23.53%。泰克品牌属于精密仪器板块,精密仪器板块收入增速在高十位数水平,毛利率保持 50%左右,实现稳健增长。

力科:全球高端数字示波器领导者

力科(LeCroy)创立于 1964 年,总部位于美国纽约,专注于高端数字示波器,2012 年被 Teledyne 集团收购,目前产品线包括示波器、任意波形发生器、高速互联分析仪、逻辑分析仪等。力科是全球高端数字示波器领导者,当今示波器中的一些“术语”都是力科最先发明或引入到示波器领域的,2012 年力科推出12-bit高精度示波器,是传统 8-bit 分辨率的 16 倍,兼具高精度、高分辨率、高采样率,能观测到更小、更多的信号,实现更精确的测量,开启示波器12-bit时代,引领中低端示波器的发展方向。2014 年力科在全球最先推出100GHz 高带宽的示波器,在带宽、采样率、存储深度、数据处理速度等各项指标均处于行业顶尖水平。

罗德与施瓦茨:全球移动和无线通信测试解决方案领导者

罗德与施瓦茨(Rohde&Schwarz)成立于 1933 年,总部位于德国慕尼黑,是移动通信、无线电、广播电视和航空航天国防领域的测试测量仪器和监测定位系统提供商。2021 财年公司实现营收 22.8 亿欧元,85%收入来自德国境外的全球70多个国家/地区,大部分产品设计和生产均在德国,全球共有13 万名员工。公司共有三大业务板块:1)测试与测量:公司是全球移动和无线通信领域测试测量仪器系统领导者,产品用于组件和消费类设备的开发、生产与验收测试。此外,公司将测试测量业务延伸至汽车电子、航空航天国防、工业电子以及教育领域。2)技术系统:公司为军工、安全机构和关键基础设施运营商提供通信、侦察和安全系统,产品也可用于广播电视与媒体行业,实现从摄像头输出到通过广播信道传输的整体信号处理链。3)网络安全:公司提供安全的WAN、LAN和WLAN网络基础设施,以及网络安全解决方案,以保护客户的数据传输、终端设备和云。总体来看,公司产品线包括无线通信测试仪和系统、信号与频谱分析仪、射频/微波信号发生器、示波器、音频分析仪以及广播电视测试与测量产品等,其中示波器产品最高带宽水平为 16GHz,处于业内第一梯队。

国产品牌:技术突破产品升级,国产替代机遇下快速崛起

鼎阳科技:增速快盈利能力强,步入快速成长通道的后起之秀

鼎阳科技成立于 2007 年,主营通用电子测试测量仪器的开发、生产和销售,产品包括数字示波器、波形和信号发生器、频谱分析仪、矢量网络分析仪和电源类产品。公司产品销往全球 80 多个国家和地区,2021 年海外/国内收入占比分别为71.11%/26.51%,主要销售区域为北美、欧洲和亚洲电子相关产业发达的地区,获得国内外知名企业和教育机构的认可,客户群包括苹果、华为、思科、英特尔、英伟达、Google、赛默飞、NASA、比亚迪、大疆、麻省理工、清华大学等。

公司成立十五年,凭借技术、产品、品牌、渠道端的深厚积累,步入高速成长期。公司发展历程分为三个阶段:1)2007-2012 年:起步阶段,自主研发数字示波器起家,积累庞大客户群:公司成立于 2007 年,自主研发入门款数字示波器起家,凭借媲美进口产品的性能叠加显著高性价比优势,抓住市场上由模拟示波器向数字示波器转化的时代机遇,快速切入低端数字示波器市场,积累了庞大客户群基础。随后公司和美国高端数字示波器品牌力科达成战略合作,产品设计和工艺能力均有显著提升,随后公司推出任意波形发生器,深耕时域产品领域。2)2013-2017 年:深厚积淀期,产品迈上中档次,切入射频类领域:公司2013年推出 500MHz 数字示波器、2014 年推出 1GHz 数字示波器,迈上欧美标准的中端档次。2015 年公司自主品牌业务占比超过给力科的 ODM,并切入射频类仪器领域,新增频谱分析仪。3)2018-2021 年:快速成长期,频繁推出多款中高端产品,推新品节奏加快:公司 2019 年推出 7.5GHz 矢量网络&频谱分析仪,2020 年2GHz数字示波器、8.5GHz 矢量网络分析仪、6GHz 射频信号发生器,均属于欧美标准中档产品。2021 年公司推出 1GHz 中端任意波形发生器、26.5GHz 的高端频谱分析仪和20GHz 高端射频微波信号发生器,2022 年推出 26.5GHz 高端矢量网络分析仪,成为国内首家突破高端档次射频微波信号发生器和频谱分析仪的厂商,大幅领先竞争对手。总体来看,公司以数字示波器起家,不断横向拓展产品线,目前已覆盖通用电子测试测量仪器的四大主力产品品类。

公 司 收 入 业 绩 加 速 增 长 。 2017-2021 年公司营收分别为1.22/1.54/1.90/2.21/3.04 亿元,归母净利润 0.20/0.29/0.35/0.54/0.81亿元,2017-2021 年收入/归母净利润 CAGR 分别为 25.55%/42.46%,保持稳健较快增长,2021年收入3.04亿元,同比增长37.60%,归母净利润0.81亿元,同比增长50.92%,增速显著提升,主要系前期推出的多款中端产品经过3-4 年积累,在客户端试用反馈效果好,竞争优势显现,逐渐被大量客户认可,叠加品牌力和渠道力提升,从试用逐步进入放量阶段,且中高端产品毛利率较高,带动公司业绩增长提速。

收入结构中,数字示波器收入占比 50%-60%。2021H1 公司收入结构中,数字示波器 / 波 形 和 信 号 发 生 器 / 频 谱 和 矢 量 网 络 分析仪/ 电源类收入分别为0.74/0.19/0.17/0.24 亿元,收入占比为 54.92%/13.74%/12.90%/17.46%。其中,2017-2020 年数字示波器收入占比在 50%-60%之间,是公司主要营收来源;频谱及矢量网络分析仪和电源类产品收入快速增长,收入占比不断提高;波形和信号发生器产品收入占比有所下降,仍保持稳健增长态势。

公司产品中低端占比接近 80%,中高端占比快速提升。根据欧美企业通行标准,2021H1 高/中/低端收入占比 0.10%/27.41%/72.50%,中高端占比提升显著。2018-2021H1 四大主力产品中(数字示波器/任意波形发生器/射频微波信号发生器/频谱和矢量网络分析仪)低端产品收入占比自 84.88%降至72.50%,中端产品收入占比自 15.12%升至 27.41%,2021H1 新增高端产品,收入占比0.10%。分产品线来看,时域类的数字示波器和任意波形发生器中高端收入占比自2018年的20.14%/6.71%提升至 2021H1 的 30.71%/18.64%。频域类的射频微波信号发生器和频谱矢量网络分析仪在 2020 年开始产生中高端收入,一经推出即贡献较大比例收入,2020 占比 32.02%/14.98%,2021H1 占比 32.18%/21.32%,频域类产品中高端收入占比提升快于时域类。

盈利能力强,净利率持续提升。公司毛利率自 2017 年的48.51%,持续提升至2020年的 57.07%,主要系产品结构优化,高毛利率的中高端产品占比提升,且规模效应逐渐显现。公司净利率自 2017 年的 16.09%,持续提升至2020 年的24.33%,提升较快。期间费用率整体呈下降趋势,2017-2021 年研发费用率在13%-12%之间,销售费用率在 9%-16%之间,管理费用率自 2017 年的6.39%降至2020年的2.77%,整体随规模效应呈下降趋势。

普源精电:深耕行业二十年,自研芯片助力产品高端化进程

普源精电成立于 1998 年,专注于通用电子测量仪器领域。公司主要产品包括数字示波器、射频类仪器、波形发生器、电源及电子负载、万用表及数据采集器等,覆盖教育与科研、工业生产、通信行业、航空航天、交通与能源、消费电子等多元化行业。公司先后建立了欧洲、美国、日本及新加坡等海外子公司,实现了对全球主要目标市场的本地化服务与支持,2020 年公司海外/国内收入占比52.44%/44.40%。公司重视专用芯片自主研发,是目前国内唯一搭载自主研发数字示波器核心芯片组并成功实现产品产业化的中国企业。深耕行业二十年,先发优势显著。公司 2002 年推出首款市场化的台式示波器,2009 年将带宽提升至 1GHz,2019 年推出基于自研“凤凰座”芯片组的2GHz带宽示波器,2020 年推出基于“凤凰座”芯片组的 4GHz 带宽高端示波器,2021年推出 5GHz 带宽示波器,产品覆盖档次全面,核心指标处于国内领先地位。任意波形发生器 2006 年推出,目前最高带宽为 5GHz。公司2009 年全面进入微波射频仪器领域,目前公司射频信号发生器的最高输出频率在13.6GHz,微波信号发生器的最高输出频率在 20GHz,频谱分析仪最高频率范围在7.5GHz,具备较强竞争力。

十年投入自研芯片,助力产品高端化进程

公司 2007 年投入示波器芯片研发,2017 年发布第一代“凤凰座”示波器专用芯片组,可实现最高 5GHz 带宽、20GSa/s 采样率、8bit 垂直分辨率。凤凰座芯片组包括三款:示波器专用模拟前端芯片(带宽 5GHz)、示波器专用信号处理芯片(带宽 5GHz;采样率 10GSa/s)、示波器专用宽带差分探头放大器芯片(带宽7GHz),均针对示波器应用需求及产品可靠性提升进行了针对性设计。2022年7月,公司发布第二代“半人马座”自研芯片组,可实现最高800MHz 带宽、4GSa/s采样率、12bit 垂直分辨率,同时发布搭载此芯片组的HDO4000、HDO1000系列高分辨率数字示波器,实现 800MHz 带宽和 12 bit 垂直分辨率。2018-2021H1公司自研芯片成本占比 3.33%/17.18%/12.60%/7.46%,搭载自研芯片的产品收入0.18/0.46/0.84/0.54 亿元,占主营业务收入比例 6.33%/15.45%/24.44%/25.90%,2021 年搭载自研芯片的数字示波器销售额占示波器销售总额的55%左右,未来将呈持续提升趋势,继续发挥自研芯片优势。公司较早投入自研示波器芯片组,经过十年积累,现已具备稳定的芯片研发团队和较为完善的芯片研发流程体系,在示波器全产品档次的核心模拟信号链路均能采用自研芯片技术,将加快国产化进程,助力公司产品向更高技术指标突破。

收入利润快增长,盈利能力稳中有升。公司 2021 年收入4.84 亿元,2018-2021年收入 CAGR 为 18.32%;2021 年归母净利润(剔除股份支付)为0.79亿元,2018-2021 年 CAGR 为 26.37%,收入业绩保持较快增长。产品结构中,2021年数字 示 波 器 / 射 频 类 仪 器 / 波 形 发 生 器 / 电 源 及电子负载收入占比分别为49.88%/14.38%/11.37%/9.69%,示波器是第一大收入来源。盈利能力方面,公司毛利率保持在 50%左右,受美国关税和股份支付影响略有波动,未来随着产品结构优化有望进一步提升。公司净利率(剔除股份支付)在15%-20%左右,呈明显提升趋势,未来随着规模效应扩大,期间费用率下降,以及股份支付费用影响逐渐减弱,公司盈利能力仍有较大提升空间。

优利德:综合性测量仪表领先企业,切入电子测量仪器打开成长空间

优利德成立于 2003 年,以电子电工测试仪表产品起家,仪表+仪器业务双轮驱动。公司仪表板块包括四大产品线:电子电工测试仪表、温度及环境测试仪表、电力及高压测试仪表、测绘测量仪表。同时,公司积极拓展电子测量仪器板块,打开更大成长空间。公司的仪表、仪器两大板块产品通用属性强,广泛用于电子、家电、机电设备、节能环保、轨道交通、汽车制造、冷暖通、建筑工程、电力建设及维护、医疗防疫、教育科研等领域。公司以自主品牌为主,同时与欧美知名仪表品牌合作 ODM 业务,2021 年公司自主品牌/ODM 收入占比为62.25%/37.14%,公司渠道建设较为成熟,自主品牌销往全球 80 多个国家和地区,在国内和海外分别有 100 多家核心经销商,覆盖全球主要市场。测试测量仪器仪表行业空间广阔,在国产替代大趋势下,公司不断推出新产品、持续开拓经销渠道、积极提升品牌力,有望加速成长。

仪表板块稳健较快增长,加大研发投入,积极拓展测量仪器打开成长空间。1)仪表领域,公司在综合性仪表领域处于国内领先地位,其中电子电工电力仪表技术水平领先,温度环境类仪表较国外领先水平仍有较大差距,但不断推出多款红外热成像仪,丰富产品功能和应用场景,正在加速追赶。2)仪器领域,公司目前覆盖中低端产品,示波器最高带宽 1GHz、8bit 分辨率,任意波形发生器最高输出频率 600MHz,频谱仪最高频率范围 8.4GHz,射频微波信号发生器最高频率范围 3GHz,主要覆盖中低端档次。公司 2021 年加大研发投入,大力投建成都研发中心及多个仪器在研项目,致力于提升仪器产品核心技术指标。2021 年公司研发费用 0.59 亿元,同比增长 41.23%,研发人员 206 人,同比增长56.06%。根据公司披露,公司在研产品项目中,示波器达到 2.5GHz 带宽、20GS/s 采样率,并计划在 2022 年第四季度发布相关产品,5GS/s 采样率高速ADC 器件研发项目(用于 2GHz 带宽以上的示波器)也在顺利推进。展望未来,公司仪表板块稳健较快增长,仪器板块多款中高档次产品陆续发布,将显著提升产品覆盖档次,有望带动收入提速增长,打开更大成长空间。

收入业绩稳健增长,产品结构持续优化。公司 2021 年实现收入8.42 亿元,归母净利润 1.09 亿元,2018-2021 年收入/归母净利润CAGR 为20.40%/41.07%,实现稳健较快增长。2021 年收入利润有所下滑,主要系测温产品在20 年疫情高基数之上大幅下降,非测温业务收入同比增长 42.03%,仍保持高速增长。公司2021年毛利率 34.29%,净利率 12.83%,自 2017 年以来盈利能力稳中有升。产品结构来看,2021 年电子电工仪表/温度与环境仪表/测试仪器/电力及高压仪表/测绘仪表收入占比分别为 57.83%/19.60%/11.11%/6.59%/3.21%,电子电工和温度环境类仪表合计收入占比接近 80%,是主要收入来源,目前测试仪器收入占比较小,随着公司在仪器领域大力投入研发资源,多项在研项目顺利推进,未来公司将推出多款中高端测量仪器产品,将带动收入快速增长及产品结构优化,盈利能力有望持续提升。

股权激励考核目标较高,充分彰显公司发展信心。公司2022 年1 月颁布限制性股票激励计划,拟向 158 位激励对象(占 2021 年底员工总数的16.04%)授予300万股限制性股票,占总股本的 2.73%,涵盖公司董事、高级管理人员和核心骨干技术人员,有利于稳定核心团队,充分调动员工积极性。公司制定较高业绩考核目标,目标为 2022-2024 年净利润不低于 1.50/1.80/2.16 亿元,同比增长37.97%/20.00%/20.00%,2021-2024 年归母净利润CAGR 达25.71%,较高业绩考核目标充分彰显公司发展信心。

思林杰:嵌入式仪器模块领先供应商,拓展下游领域成长空间广阔

思林杰成立于 2005 年,是国内嵌入式仪器模块领先供应商,为客户提供以嵌入式仪器模块为核心的定制化自动检测方案。公司产品主要应用于消费电子领域的PCBA 功能检测环节,2017 年成为苹果公司合格供应商,目前直接客户包括运泰利、振云精密、精实测控、广达集团、鸿海集团等,并成为全球知名品牌苹果、安费诺、脸书、东京电子、所乐等公司的合格供应商。公司深耕消费电子领域,积极拓展至汽车电子、5G 通信、IC 测试等领域,长期成长空间广阔。嵌入式仪器模块满足客户定制化检测需求,与传统台式仪器形成互补。公司的嵌入式仪器模块方案使用控制器模块搭配不同的功能模块,如数字采样模块、数字万用表模块、音频分析模块等,将检测功能软件及算法导入到控制器模块中,实现通用示波器、万用表等的同等性能,满足客户的定制化检测需求。嵌入式仪器模块方案具有微型化、集约化的特点,功能配置灵活,检测速度快、效率高,且成本低,能够满足客户多样化的定制需求。公司产品主要用于苹果产品PCBA功能检测环节,在模组检测、半导体与集成电路检测、PCBA 在线检测、射频检测等其他检测环节,仍以传统仪器仪表检测方案为主,两者形成互补。

技术指标满足基本检测需求,深耕消费电子,积极拓展汽车电子、5G 通信、IC测试等领域打开成长空间。公司目前功能模块包括:数字采样模块、信号源模块、电源模块、数字万用表模块、电子负载模块、音频测试模块、电池仿真模块等,产品线覆盖全面。从核心技术指标来看,公司数字采样模块达到500MHz带宽、12bit 分辨率,信号源模块最高带宽 2GHz,数字万用表测量精度达到6 位半,满足客户基本检测需求。公司产品主要用于苹果电子产品的PCBA 功能检测环节,未来将逐步拓展至整机产品功能检测、模组检测、半导体与集成电路检测等环节,2021 年 11 月已切入苹果电池模组检测环节并获得超过1600 万元订单。公司已成为华为、VIVO、脸书、 所乐、东京电子、亚马逊等客户的合格供应商,将持续拓宽客户覆盖面,深耕消费电子领域。除消费电子以外,公司产品也可用于屏幕、摄像头、通信终端、电脑、元器件等多种产品检测领域,积极向汽车电子、5通信、医疗电子、工业制造、航空航天等领域扩展,需求空间广阔。

公司收入业绩稳健增长,盈利能力较强。公司 2021 年实现收入2.22 亿元,归母净利润 0.66 亿元,2019-2021 年收入/归母净利润CAGR 为22.34%/13.55%,实现稳健增长。公司毛利率/净利率保持在 70%/30%以上,盈利能力较强。收入结构来看,2021 年嵌入式智能仪器模块/机器视觉产品/其他主营业务收入占比79.38%/8.92%/11.69%,仪器模块解决方案为主,机器视觉产品主要为工业智能扫码器、智能相机、ACE 视觉平台等,配合仪器模块一起内嵌在检测设备中。展望未来,随着公司在苹果产业链中横向拓展应用环节、切入其他消费电子客户,以及开拓汽车电子、通信、IC 测试等领域,将打开更大成长空间。

(本文仅供参考,不代表我们的任何投资建议。如需使用相关信息,请参阅报告原文。)

精选报告来源:【未来智库】。

相关问答

电子测量 是干什么的?

1.广义的电子测量是指利用电子技术进行的测量。非电量的测量属于广义电子测量的内容,可以通过传感器将非电量变换为电量后进行测量。2.狭义的电子测量...1...

数字电路的 应用领域 有什么?

数字电路与数字电子技术广泛的应用于电视、雷达、通信、电子计算机、自动控制、航天等科学技术领域。数字电路的分类:包括数字脉冲电路和数字逻辑电路。前...

测量 电子测量 各自的含义是什么?各自工作的方式是什么?_作业帮

[最佳回答]测量是为确定被测对象的量值而进行的实验过程.在这个过程中,人们借助专门的设备,把被测量与标准的同类单位量进行比较,从而确定被测量与单位量之间...

电子测量 技术与仪器专业毕业到底都是干什么啊?我..._测量员...

后,主要从事的工作是研制、设计、生产、维修、应用各种电子测量仪器和设备。具体来说,包括以下几个方面:1.电子测量仪器的研制和设计:根据市场需求...

应用电子 技术做什么?

1.专业定义:应用电子技术主要研究智能电子产品设计、质量检测、生产管理等方面基本知识和技能,进行电子产品的设计与开发、质量检测、生产管理等。例如:手表...

数字电路主要有哪些 应用 ?

数字电路与数字电子技术广泛的应用于电视、雷达、通信、电子计算机、自动控制、航天等科学技术领域。数字电路的分类:包括数字脉冲电路和数字逻辑电路。前者研...

传感器在 电子 信息工程上的 应用 ?

1、传感器与环境保护目前,环球的大气污染、水质污浊及噪声已严重地破坏了地球的生态平衡和我们赖以生存的环境,这一现状已引起了世界各国的重视。为保护环境,...

哈工大的测控技术与仪器( 电子测量 )专业好吗?就业怎样啊?

测控技术与仪器专业在哈尔滨工程大学这所工科学校来说是很强的专业,师资力量也是很雄厚的了,没得说的,学校氛围又好,资源又好,没理由学不好的哈,毕业的去向...

卫星定位技术在工程 测量 中主要有哪些 应用 ?

地理数据采集人类80%的活动与空间信息有关,地理数据采集是GNSS最基本的专业应用,用来确认航点、航线和航迹。国土、矿产和环境调查等需要确定采样的点位信息,...

光的反射的 应用 有哪些?

光的反射在许多领域都有广泛的应用,以下是一些常见的应用:1.镜子:镜子是光的反射的典型应用。镜子表面涂有一层反射性材料,使得光线发生反射而产生镜像。它...

标签:

相关阅读